2026抖音起号手册.pdf
曙光教你玩转新媒体营销(第1097天)
2026抖音起号手册.pdf
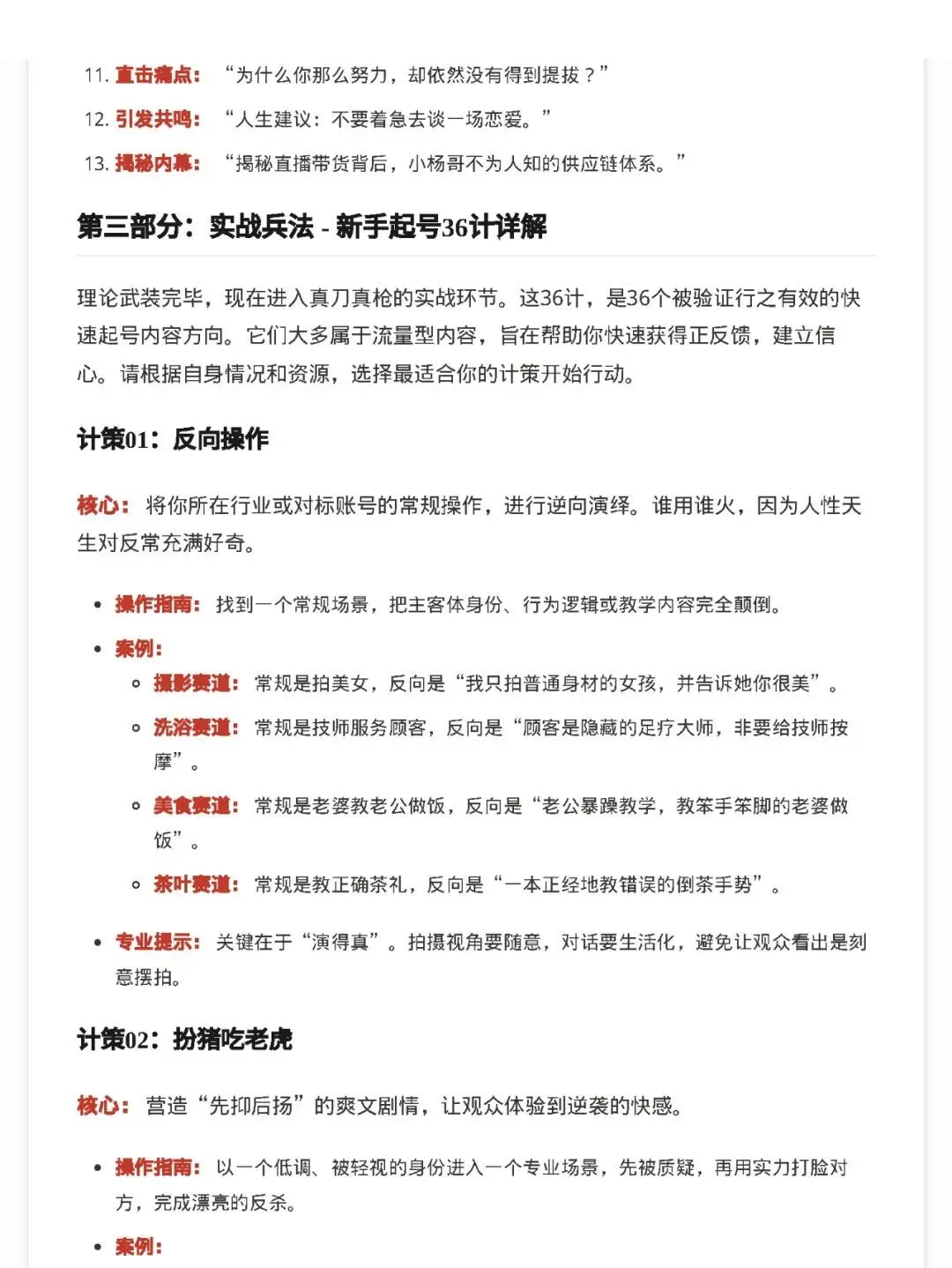
“刚注册的抖音号,发了10条视频播放量全卡在500?”“直播没人看,投了DOU+也没效果?” 其实抖音起号不是碰运气,而是一套可复制的实操流程。
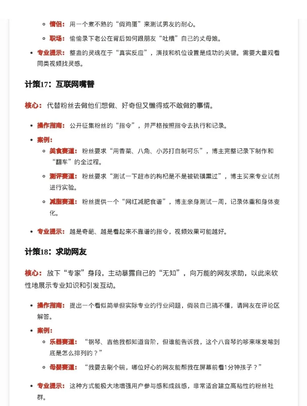
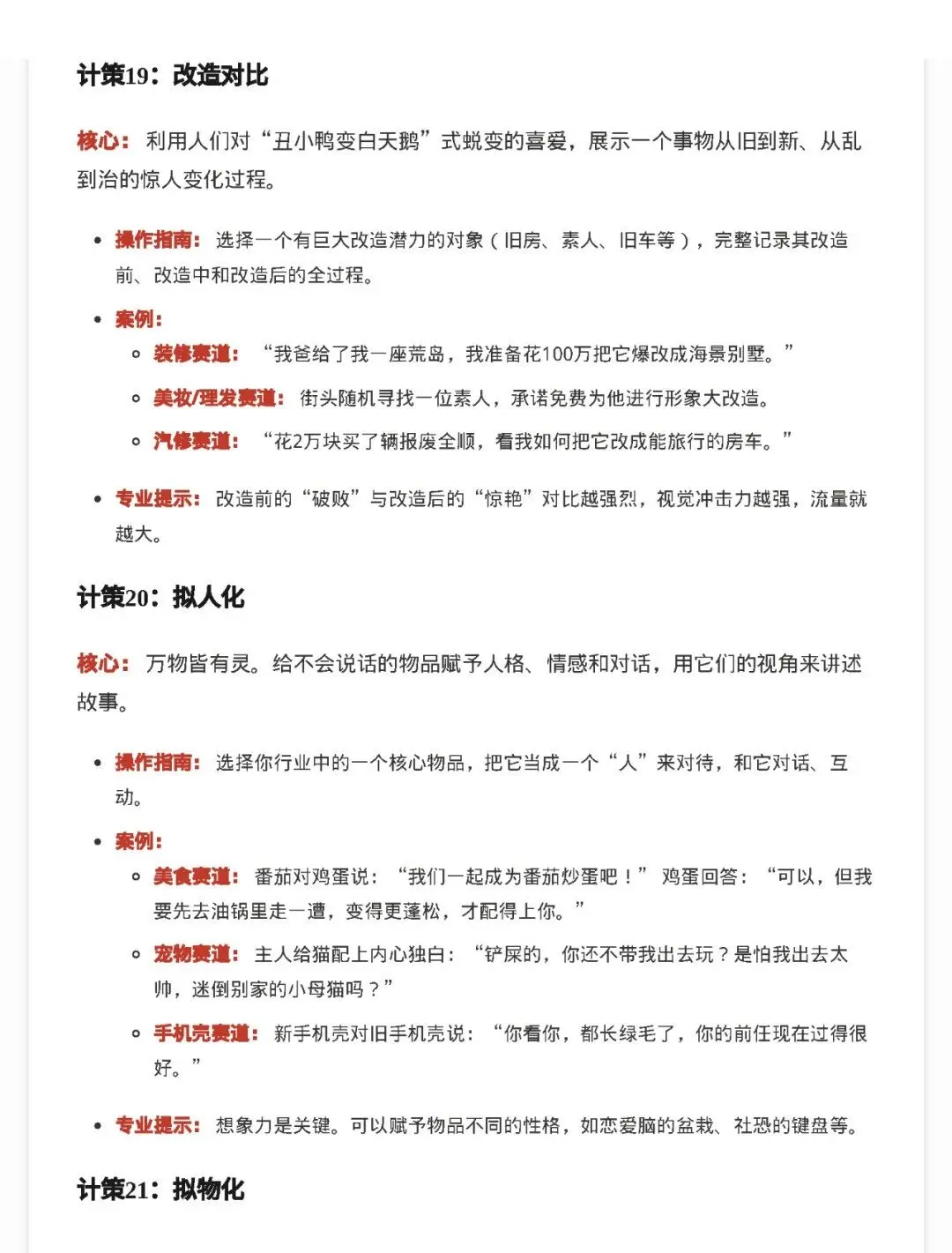
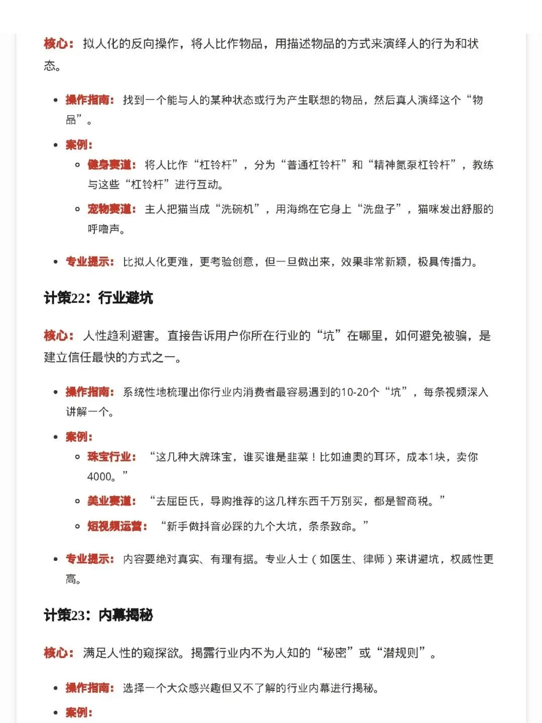
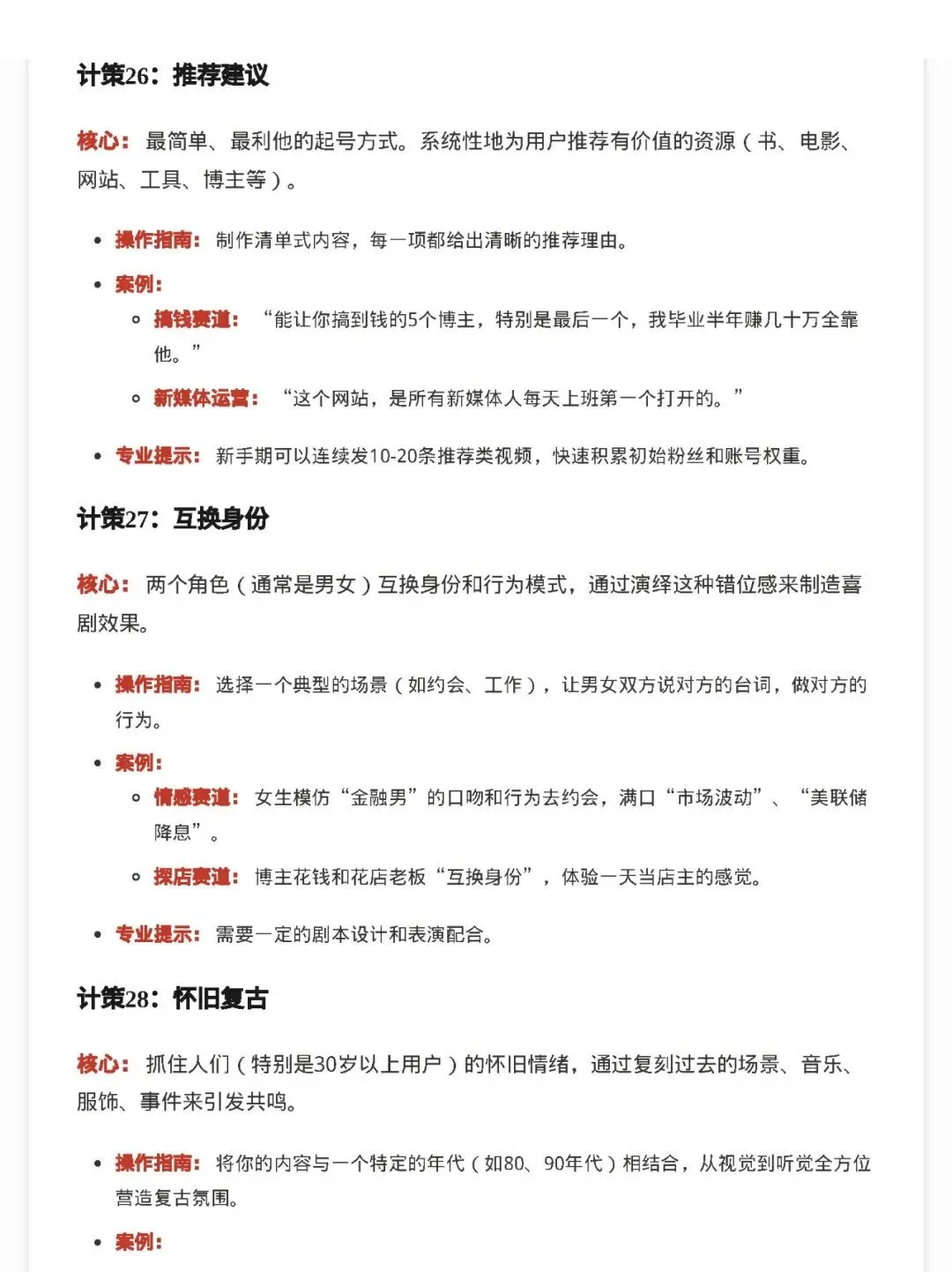
今天给大家带来新手起号的36计,这36计是36个被验证行之有效的快速起号内容方向。它们大多属于流量型内容,旨在帮助你快速获得正反馈,建立信心。请根据自身情况和资源,选择最适合你的计策开始行动


























2026抖音起号手册.pdf
“刚注册的抖音号,发了10条视频播放量全卡在500?”“直播没人看,投了DOU+也没效果?” 其实抖音起号不是碰运气,而是一套可复制的实操流程。
今天给大家带来新手起号的36计,这36计是36个被验证行之有效的快速起号内容方向。它们大多属于流量型内容,旨在帮助你快速获得正反馈,建立信心。请根据自身情况和资源,选择最适合你的计策开始行动

























