「因需求而生,为迭代而来」—— 车灯库・AI 车灯助手全版本更新指南
▩ 车灯库【整灯】部分,收集了超过500个车灯的基本信息、点亮照片甚至部分点灯动态视频,超过16%已经购入持续更新中。虽为半成品,但也希望能帮到大家在如此卷的年代,节省那么一点点的时间。

▩ 车灯库【整灯】的详情页,比如一些长宽高重量等基本信息外,我们还会针对整灯的一些特别信息进行拍照,高清图会清晰的显示各种刻印信息。这些信息后续会通过ai进行整理,希望ai车灯助手可以坚持到那个时候。




本次更新,聚焦大家的核心需求,新增实用功能、更新核心数据、优化操作体验,每一处升级,都为了让你的工作更高效。✨
1 .全新功能上线,解锁AI+实用新能力
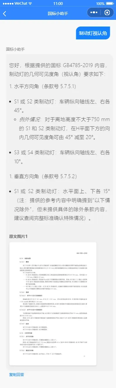
✅ 全新上线「国标助手AI」,高效查询国标信息更有依据
查询国标信息时,效率和准确性同样重要。通用AI助手能提供快速的文字总结,而我们打造的「国标助手AI」,专注车灯领域国标查询场景,与豆包、DeepSeek等通用AI相比,核心优势在于:在文字回复的基础上,额外返回国标原文的PDF图片,让答案更有据可依。
两种方式各有侧重,适配不同使用场景:
|
对比维度 |
通用AI助手 |
国标助手AI |
|---|---|---|
|
快速了解标准内容 |
✓ 文字概括 |
✓ 文字概括 + 原文图片 |
|
核对原文表述 |
需自行搜索 |
直接展示 |
|
确认信息来源 |
依赖模型训练数据 |
基于官方原文截图 |
如果你需要快速理解标准内容,通用AI是不错的选择;如果你同时需要原文佐证,欢迎试试「国标助手AI」~
-
示例参考:
AI车灯ATLX小程序:

DS:

豆包:

AI车灯ATLX小程序: 
DS:

豆包:

✅ 上线车灯搜索页面“高级筛选”功能,可针对性某项数据进行车灯库数据筛选

✅ 新增邀请功能板块,支持生成专属邀请码,邀请好友解锁福利

2 .车灯库数据更新
比亚迪海鸥大灯完成全部拆解,详细拆解内容已同步至车灯库。

3. 体验优化
车灯库详情页轮播图新增长按唤出箭头功能,再长按箭头可快速轮播浏览图片,提升图片查看效率,操作更流畅。
还有更多的功能将陆续上线
敬请期待
夜雨聆风