医院项目技术标word1880页(可编辑、可下载)
|
|
|
|
| 加入2026《市政路桥实战参考》会员 |
| 2025《市政路桥实战参考》会员资料 |
文末有下载方法:





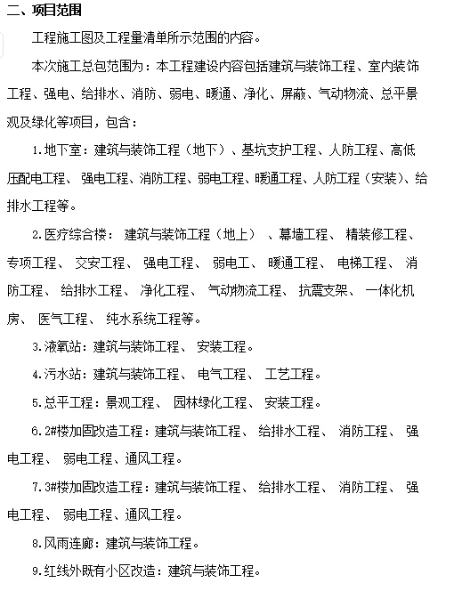
工程总建筑面积约70960平方米。1.拟新建医疗综合楼,本项目建设用地面积19144.14平方米(约合28.7162亩)综合楼地上建筑面积33000平方米,地下建筑面积20690平方米,地上九层,地下三层以及与周边主干道交通组织链接道路等。2.对原第二住院楼外立面及平面功能、原第三住院楼外立面及首层平面功能进行改造,改造建筑面积16820平方米。3.计划设置床位310床,设置急诊急救、影像中心、超声中心等19个医技科室及其他配套设施。4、新建1个地上液氧站75平方米,1个地下污水站375平方米。(具体详见工程量清单及图纸)。




。。。。。。
内容过多,共1880页,以下略
| 加入2026《工程实战参考》会员 |
|
|
目录一:按日期汇编
|
|
|
|
|
|
|
|
|
|
|
|
|
|
|
|
|
|
|
|
|
|
|
|
|
|
|
|
|
|
|
|
|
|
|
|
|
|
|
|
|
|
|
|
|
|
|
|
|
|
|
|
|
|
|
|
|
|
|
|
|
|
|
|
|
|
|
|
|
|
|
|
|
|
|
|
|
|
|
|
|
260430. 医院项目技术标word1880页
资料下载方式
点下面关注微信公众号:
在工程实战参考公众号对话框回复:
260430
3天内下载,手慢无

夜雨聆风
