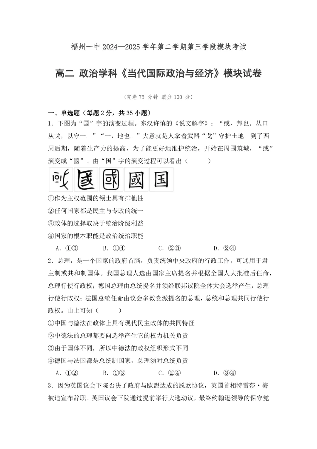
【可下载】福建省福州第一中学2024-2025学年高二下学期第三学段模块考试思想政治试题(含答案)





通过网盘分享的文件:试卷10
链接: https://pan.baidu.com/s/1PDx_EMSntA-_I4DrNSoTBQ?pwd=4321 提取码: 4321
–来自百度网盘超级会员v8的分享

我用夸克网盘给你分享了「试卷10」,点击链接或复制整段内容,打开「夸克APP」即可获取。
/~52c73Y0w35~:/
链接:https://pan.quark.cn/s/dae7a88345c8
夜雨聆风