【竞赛通知】|「参赛说明」第二十一届研电赛答疑参考

第二十一届研电赛
答疑参考
21th
第二十一届中国研究生电子设计竞赛已正式开通报名,报名截止日期为6月20日。针对历届参赛队伍在报名过程中遇到的部分常见问题及相应解决办法进行了总结。
一
整体安排类问题
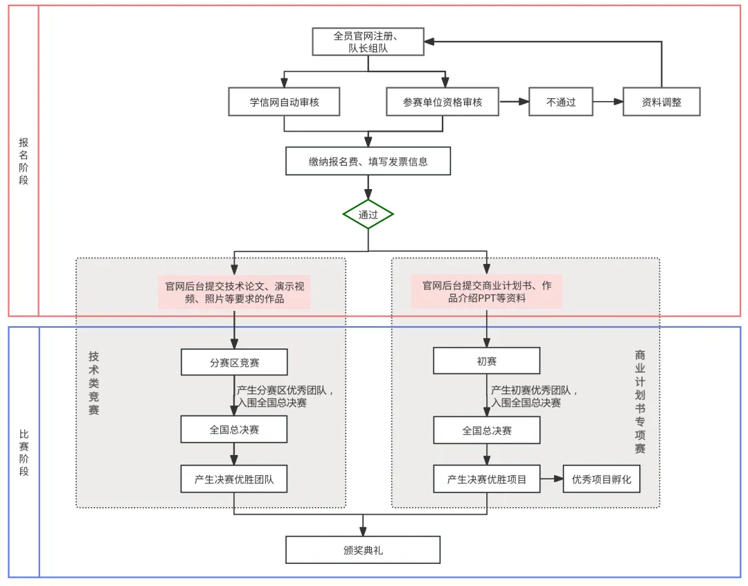
中国研究生电子设计竞赛参赛阶段大致为三个阶段:参赛报名(含参赛作品提交);分赛区评审;全国总决赛评审、颁奖。具体参赛流程如下:

二
比赛类问题
1
比赛什么时间截止?
截止日期为2026年6月20日24:00
由于报名信息需要本校管理员审核,请预留审核时间,提前完成相关信息的提交。
建议于6月18日之前完成信息填写、提交作品。卡在截止时间提交作品,遇到网络不稳定、服务器不稳定等情况,均有可能因无法提交作品而导致报名失败。
注意:提交作品才是报名成功!
2
能同时参加技术类竞赛和商业计划书专项赛吗?
可以同时参加。
技术类竞赛和商业计划书专项赛相互独立,组队、报名、评审、奖励工作均分开进行,互不影响。
如同时报名,需各进行一次组队报名流程,学生在技术类竞赛和商业计划书比赛中都仅可加入一支队伍。老师仅可分别指导2支队伍。
其中商业计划书专项赛由竞赛组委会组织评审,技术类竞赛开放赛道初赛由分赛区承办单位组织专家评审,决赛由竞赛组委会组织评审。
3
技术类竞赛中的开放赛道和应用赛道有什么区别?
开放赛道是指从8大方向中选择的命题,应用赛道则是指高校、企业、地方政府及科研院所等单位,围绕产业应用需求与关键技术问题设立赛题,往年的企业命题属于应用赛道。
关于评审方式:开放赛道先由分赛区评审,应用赛道由企业、高校等成立评审组进行评审。
关于报名参与:开放赛道和应用赛道分别独立报名,均属于技术类竞赛方向。
4
应用赛道与专项赛题的区别?
本届竞赛兆易创新、华为、小米、优利德、飞腾、无问芯穹、睿创微纳、昂科技术、AMD、TI、城市具身智能共11家单位在应用赛道中设立命题,此外还设有MathWorks、SeeedStudio、硬禾科技(AI智能体)、光载信息、通感算智融合与数智化应用5个专项赛题。专项赛题作为技术类竞赛的一部分,可与开放赛道、应用赛道同时报名。
例:如果选择了开放赛道或应用赛道,同时选择了专项赛题,则在评选时可以同时参与对应方向的开放赛道/应用赛道和专项赛题的评审。可以同时报名多个专项赛题。
5
作品为纯软件作品,能参赛么?
可以参赛,演示作品可以用视频或者PPT展示。但建议参赛作品软件硬件相结合,并实现具体的功能。
6
如何才算报名成功?
需在报名截止日期前上传完整作品,才算成功。
由于最后时间段为报名高峰,为避免服务器拥堵,建议提前三天完成作品提交,作品上传后仍可进行更新。
7
在哪下载“技术类论文、商业计划书、门型展架、PPT”等内容的模板?
登录【研创网】>【研电赛】>主页头图滚动图【附件下载】即可下载。
链接:https://cpipc.acge.org.cn/cw/hp/6
8
企业板卡相关问题,想要申请企业板卡、想咨询一下现在进展如何等问题。
板卡需通过报名选择赛题后,在网站后台进行申请。需组队完成后,才可以申请板卡。
企业联系方式可从官网首页或公众号的菜单里找到。
https://cpipc.acge.org.cn/cw/hp/6

9
赛道、赛题的变动
赛题内容详见赛题申报指南及清单与各赛道参赛说明
10
线下评审,是否要求队员全员到场?无法到场能否线上参与?
参赛人员不要求全员到场,可选派代表参赛,最终结果由参赛方自行负责。线下评审不支持线上参与。
11
部分实物无法带到现场,能否用视频代替演示?
实物无法带到现场可以使用视频演示,但会影响展示效果以及比赛结果,建议带实物展示。
12
线下评审的门型展架是否需要自备?
线下评审的门型展架需要自备。
三
网站账号、报名相关问题
1
我之前已经注册好,但后来忘记密码,怎么找回?
1.在登录界面点击”找回密码”,选择【手机找回】需要输入注册时的手机号,通过手机验证码即可重置密码。
2.在登录界面点击”找回密码”,选择【邮箱找回】即可找回密码。
3.在登录界面点击”找回密码”,选择【证件找回】即可找回密码。
2
学生注册好个人信息后,如何在在网站进行组队?
由组内协商,选出队长一名,其余队员及指导教师完成注册。
由队长发起组队,队长登陆自己注册的账号,点击登陆页面的“我要报名”进行组队,在完成“选择赛事赛题”-“确认个人信息”-“填写团队基本信息”后进入”邀请团队成员”。
通过输入手机号和姓名来邀请指导老师和队员。点击完成,在老师和学生接收邀请后,在“个人中心”-‘我的赛事’中查看队伍信息,点击“提交报名”,本校管理员审核通过后即组队成功。
3
为什么队长邀请队员的时候,显示“该用户已是其他队伍的成员!”?
可能是由于队员点了“我要报名”,成为了另一个参赛队的队长,所以无法再加入另一个团队。
在同类竞赛中,每个队只能有一个队长来组队!要解决这个问题,可进入“个人中心”-“我的赛事”,点击“删除报名”。便可恢复未报名状态,由队长再次邀请就可以啦。
4
为什么队长邀请我之后,我看不到邀请信息?
登录自己的账户后点击“个人中心”,首页中可以看到由队长发送的组队邀请。确认邀请后,点击“接受邀请”按钮,就加入到队长创建的队伍啦。
可以在“个人中心”-“我的赛事”页面查看现有队伍成员信息。
5
为什么我的参赛申请迟迟没有审核结果?
报名申请由研究生培养单位进行审核。
报名资格审核长期未审核通过,请联系参赛单位管理员(一般为本校研究生院或研工部老师)。
6
报名申请为什么会被参赛单位拒绝?该怎么做?
参赛单位会给出拒绝理由,参赛队可根据拒绝理由对组队人员和报名信息进行修改,再次提交报名申请即可。
7
如果已提交参赛申请,需要变更参赛队员,该怎么办?
参赛信息提交后,请联系参赛单位管理员,请管理员驳回你的参赛申请,修改信息后再次提交。
8
参赛作品如何提交?
缴费后,队长可在“个人中心”-“我的赛事”-“提交作品”中上传作品。参赛队需要提交以下作品:
1、pdf格式与docx格式的技术论文,jpg格式简介“门型展架”电子文件,直接单独上传至官网对应处;
2、按照要求将所有参赛作品文件打包上传至网盘,生成分享下载链接和密码,提交至竞赛官网,2步均完成视作完成官网作品提交。
技术类竞赛和商业计划书专项赛的作品分开独立提交。请务必保证下载链接和密码在2026年8月20日(决赛评审结束)前有效,提醒:有效期一定要留足,网盘内文件勿轻易移动删除,以免下载失败。
报名及作品提交截止时间均为2026年6月20日。截止日期后,下载链接和密码不可更改。请尽量于6月18日之前完成报名费缴纳。
9
报名页面没有出现“交费”“提交作品”等按钮等问题。
只有队长有相关功能,如未出现建议刷新页面、重新登陆或清理浏览器缓存。以上还无法解决,可拨打400电话联系组委会,提供单位、姓名、团队名称和账号等信息,寻求技术支持。
10
学校账号创建、更换等
申请单位负责老师根据要求填写申请即可。
链接:
https://cpipc.acge.org.cn/login/applyUniversityLinkman
四
组队、参赛资格相关问题
1
参赛队伍构成和人数有什么要求吗?
每个队要求有队长1名,队员1-2名,指导老师1-2名,也就是说每个队伍老师1-2名,学生2-3名。
同一类竞赛中(技术类竞赛、商业赛),每位队员只能加入一支参赛队,每位老师至多指导两支队伍。
即:1位老师最多指导2支技术赛队伍和2支商业赛队伍。1位同学最多参加1支技术赛队伍和1支商业赛队伍。
比赛严禁挂名参赛,如发现挂名现象,组委会将永久取消挂名参赛者参赛资格,并向各参赛单位通报。
2
可以和外校的同学、老师组成一队么?如果可以的话,参赛单位如何界定?如果想在证书上体现各自的参赛单位怎么办?
竞赛允许学生跨校组队,默认情况下,以队长所在单位为参赛单位,如若获奖,奖状上会体现队伍参赛单位(即队长所在单位)的信息和各参赛队员的信息,不会出现队员(非队长)所在参赛单位的信息。获奖证书单位默认以队长所在单位为准,如指导教师单位不同,证书上分别体现两位指导教师的单位。
如需在证书处体现各学校/单位信息,需从官网下载《跨校组队证书信息登记表》,根据要求发送申请文件。
https://cpipc.acge.org.cn//cw/preview/6/2c9080189cfe726d019d1db7c4581f63
3
特殊情况下,本科生如何参赛?
1、对于已经获得研究生入学资格(保研或者考研)的大四本科生或通过考研获得研究生入学资格已毕业的本科生无需其他证明,在人数上也没有额外限制,队伍总人数不超过规定人数3人即可。
2、对于未获得研究生入学资格的本科生,一般情况不给予报名资格。但在学校表现优异的本科生,给予申请资格,一个队伍限制1名,并需要开具证明,并加盖公章。本科生参赛申请表下载地址:
https://cpipc.acge.org.cn//cw/preview/6/2c9080189cfe726d019d1db7c4581f63
扫描发送到组委会邮箱cieeda@163.com进行申请(备注好“本科生报名研电赛申请”),通过后以“大四(获保研资格)”身份注册账号进行报名。
4
组队时指导老师和队员顺序如何排列?顺序有什么影响?
组队时,由队长确认指导老师顺序和队员顺序,此顺序依据参赛贡献大小确定。6月20日报名截止前,队长仍可以调整顺序,报名截止后不再确认和更改,获奖证书将严格按照组队顺序制作。
请务必注意第一指导老师和第二指导老师顺序,报名截止无法更改!
5
如果毕业后留校,如何在系统中由参赛队员变为指导老师?
若毕业后担任高校教师,以指导老师身份参加竞赛,请通过个人中心变更身份,并由网站管理员(非赛事管理员)审核。
6
研 0 / 拟录取身份:九月入学的硕士 / 博士(无学号、未入学、二战上岸 / 工作后读研),报名信息如何填写?学籍验证如何操作?
可以使用毕业前的学号,以拟录取学校为参赛单位进行报名。
7
缴费后能否修改队名 / 作品标题 / 赛题方向 / 命题类别 / 更换赛题 / 队员 / 学生顺序 / 导师顺序/作品名称 / 团队照片 / 发票抬头?

8
申请板卡后,板卡已收到,能否解散队伍重新报名?
先退回板卡,和企业联系(企业确定板卡退回后),再解散队伍重新报名。退赛也是先退回板卡。
9
中外合办院校的学生(例如:在电子科大读书但是具备法国学籍的学生),是否具备参赛资格?
具备参赛资格。
五
缴费及发票相关问题
1
同时参加技术竞赛与商业计划书专项赛,如何报名缴费?
两个比赛相互独立,报名通道也相互独立,需要分开报名,并分别缴费。
点击“我要报名”,选择“技术竞赛类”完成报名后,再次进入报名界面,选择“商业计划书专项赛”进行报名。
技术类竞赛与商业计划书专项赛报名费由主办方及秘书处单位中国电子学会收取并开具电子发票。
2
报名费如何缴纳,如何通过报名费缴纳审核?
1.个人报名缴费仅支持通过线上缴费。
线上缴费,扫描网站付款二维码。成功后弹出缴费成功即为缴费完成,并且在个人中心处可以查看是否缴费成功。
2.学校集体报名缴费支持通过线上缴费或线下缴费。
学校管理员将缴费凭证拍照上传至官网后台后,集中审核汇款情况。线下汇款务必备注“研电赛+学校”,否则影响查证时效,无法及时完成缴费凭证审核。
3
如何以学校为单位进行缴费?
学校管理员可以登录学校账号,选择本校参赛队伍选择交费形式。
4
比赛发票的相关问题
发票均为电子发票,在总决赛结束后在官网队长的个人中心处统一下载,如未及时下载会在固定时间集中开具。
发票抬头务必与报销单位确认,单位名称不需出现电话、地址等信息。抬头错误将会影响报销。
发票示例:

六
证书问题
1
获奖证书发放问题
现研电赛证书均已变成电子版,需在总决赛结束以后,官网个人中心处手动下载。
七
作品类问题
1
作品上传限制问题
作品上传有严格的规格限制(具体规则见参赛说明或作品上传备注),不符合要求的作品会出现无法显示、显示不全、乱码等相关问题,请参赛队伍谨慎对待。
八
退赛退费问题
1
退赛退费问题
已经缴费完成的,联系培养单位驳回参赛资格,申请退费,在官网“个人中心”解散队伍。
报名时间结束后,已正常上传作品的队伍不予退费。
相关阅读链接



赛事背景
中国研究生电子设计竞赛(简称研电赛)是由教育部学位管理与研究生教育司指导,中国电子学会、中国学位与研究生教育学会联合主办的“中国研究生创新实践系列大赛”主题赛事之一;是面向全国在读研究生的一项团体性电子设计创新创意实践活动,在全国高校及科研院所中具有广泛影响力。在1996年开赛之初,就确立了“以产业需求为导向、注重实践”的发展思路,企业参与题目设计和评审,并为优秀参赛者提供创业、就业机会。竞赛分为分赛区、全国总决赛两级赛事;其中分赛区在全国划分为东北、华北、西北、华中、华东、上海、西南、华南八大分赛区,由赛区内高校作为承办单位负责分赛区赛事组织工作。
兆易创新科技集团股份有限公司是中国研究生电子设计竞赛连续9年的核心战略合作伙伴。
联系方式
参赛学生可加入上海大学2026双创竞赛交流群(群号:705768440),以便及时获取竞赛信息、进行参赛咨询等。



策划 | 上海大学研究生创新创业中心
来源 | “研电赛”公众号
排版 | 舒悦
审核 | 荣丹 刘俊杰 马颖慧
夜雨聆风