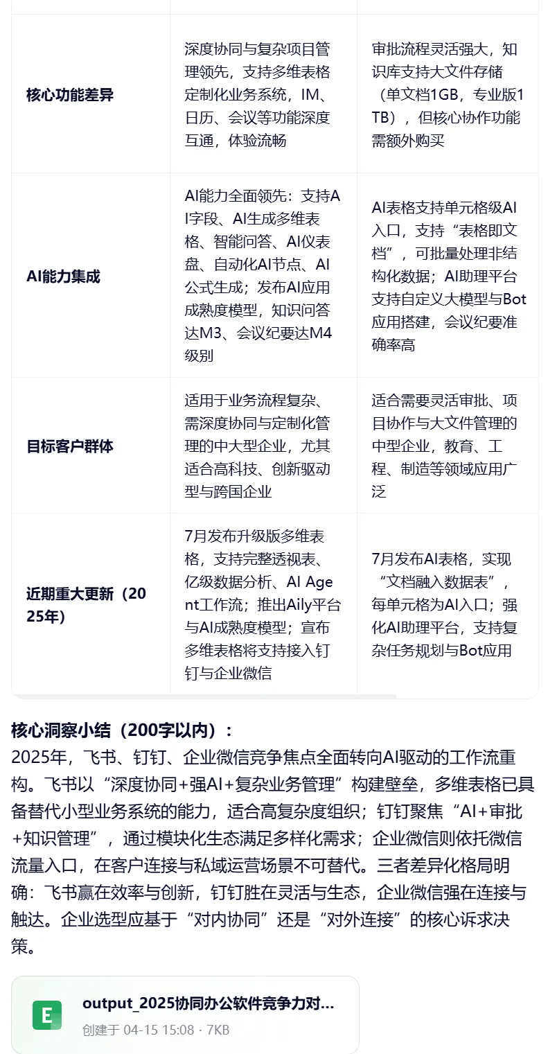
还在为做表头秃?千问已经帮你“驯服”Excel了
01
做表人有救了,千问对话生成Excel
要说现在的AI是越来越方便了,能做PPT的AI一抓一大把,像豆包的文档编辑器改个Word也是不在话下,但是好像还没有能做Excel的,而最近千问新上线的表格Agent正好补上这个短板,号称可以通过对话、拍照生成Excel,支持文件转Excel,还可以自动搜集资料做表,多轮对话整理成表,大白话改表,做表人直呼有救了!

今天麓山学苑就来实测一下这个功能,看看到底有没有宣称的那么厉害。
02
实测:覆盖所有人的需求
先看看最常见,打工人最容易遇到的一种情况:格式调整和美化。
直接把需要修改的Excel和一串要求丢给千问。

这是原表格:

这是千问改好的表格:

可以看到千问完全理解了用户的意图,并按照要求改好了表格,在没有提示词规定的情况下,并没有使用高亮高饱和的颜色,而是贴合原表格的淡蓝色选择了饱和度较低的红绿黄色,不仅听得懂人话还聪明。
可能有朋友会觉得调个格式没难度,不非得要AI,但如果你出差正在路上,或者手边没电脑的时候,老板突然丢过来一个表格让你改,这时候千问的价值就体现出来了,只要一部手机和一句大白话指令就能改好表格,直击打工人痛点。
除了改表格,千问还可以自己收集信息做表格,比如说老板让你做个市场调研,整理成表格发给他。自己动手,就要先吭哧吭哧查资料,再吭哧吭哧复制粘贴到Excel里,然后还要调用复杂的函数统计各种数据,最后还要调格式做美化,一套流程下来怎么也要几个小时,现在有了千问,一句话甩给它,你就可以省出几个小时的时间去干别的。
比如说做一个市面上主流办公软件的调研,你可以直接对千问说:

很快千问就整理好了要点和小节,并输出了Excel表格,直接下载就能交差。

千问生成的Excel表格:

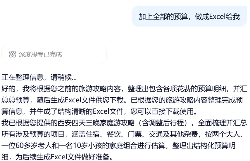
除了适用于工作,生活中这也是一个很实用的工具,这就不得不提多轮对话整理成表格了。正好快到五一了,很多小伙伴都有出去旅游的打算,但旅游可不是出门买菜,机酒、景点门票、开放时间、路线规划都是学问,假期出门更是人山人海,更别说家里还有老人小孩,怎么说也得做一个细致的攻略,这个时候就可以把问题抛给千问:

千问会针对成员情况、景点特色等条件定制行程,但定制的结果令人不满意?没关系,直接对话让它改:我想第三天再去大雁塔。
最终做出满意的攻略,只需要对千问说:做成Excel表给我。

千问整理的Excel版旅游攻略:

对于各种需要做复杂计划并整理成表格的场合都十分适用,下次做攻略再也不用焦头烂额了。
除了对话做表格,图片和文件转Excel的功能更是拿捏用户痛点。
网上刷到健身计划,再也不用自己整理。

千问整理的表格:

无论是健身人做健身计划,还是宝妈整理孩子的课表,亦或是报销单、体检报告,都可以丢给千问,让它整理成清晰规范的Excel表格,把用户从做表的苦海中解放出来。
03
做表再也不是苦差事
千问表格Agent已经同步上线千问App、网页版、PC端,全渠道免费用。该功能真正实现了小白也能做专业表格,让工具为人所用,不再是限制的门槛,让普通人的生活方便起来,才是AI发展的意义。
这里还有更多AI资讯与技巧:
两个月4.7万星!这匹能“自我进化”的爱马仕,把龙虾拉下神坛了?
我是麓山学苑,这里还有更多关于剪辑和AI运用的技巧等你来探索!
END.
夜雨聆风