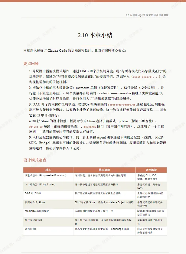
乐于分享
好东西不私藏

452 页源码级指南!Claude Code 架构解密,清华字节大佬力荐的 AI Agent 设计手册

452 页源码级指南!Claude Code 架构解密,清华字节大佬力荐的 AI Agent 设计手册

还在只会用大模型写简单代码?还在对着 Claude Code 的强大功能只知其然不知其所以然?今天给所有 AI 开发者、程序员、AI Agent 爱好者,带来一本真正的硬核干货 ——O’Reilly 出品的《Claude Code 架构解密:从源码中提炼的 AI Agent 架构设计指南》!
《Claude Code 架构解密》以 Claude Code 开源源码为核心,深度拆解 AI Agent 的底层架构与核心模块,系统提炼出可落地的 AI 智能体架构设计方法论,覆盖 Agent 运行逻辑、工具调用、上下文管理、工程优化等全流程,为开发者提供从源码理解到企业级落地的完整技术路径,是 AI Agent 领域的实战干货指南。

本书 5 大核心亮点:

✅ 源码级深度拆解:以 Claude Code 开源源码为核心,直击 AI Agent 底层架构,拒绝空谈

✅ 全链路实战覆盖:从原理到落地,完整覆盖 AI Agent 开发全流程,学完直接上手

✅ 通用方法论提炼:提炼可复用的架构设计范式,适配各类 AI 智能体开发场景

✅ 小白友好易上手:通俗语言拆解复杂技术,零基础也能循序渐进掌握

✅ 权威专家背书:融合清华、字节一线技术专家实战经验,专业度拉满

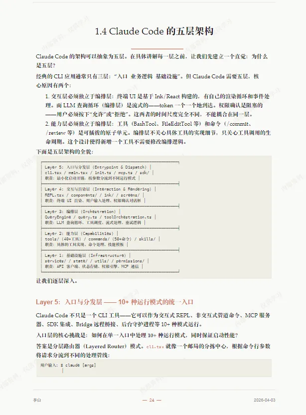
本书目录:
部分内容:
这本书的专业性和权威性拉满,没有废话、不玩虚的,全是从源码里抠出来的干货。不管你是刚接触 AI 编程的小白,还是深耕多年的资深架构师,这本书都能给你带来全新的认知升级。

由于篇幅过长,完整版的PDF都给大家整理好了,有需要的小伙伴

领取方式如下

1.点赞+在看

2.后台回复:资料