【关注】民法典新书免费下载 ▏民法典与关联法规新旧对照!

第一时间发布新旧法规对照版本
民法典经两会审议通过并正式颁布实施了,这标志着“民法典时代”的正式到来,这是一部真正属于中国人民的民法典,是新中国几代人的夙愿。民法典作为新中国第一部以法典命名的法律,开创了我国法典编纂立法的先河,具有里程碑意义。
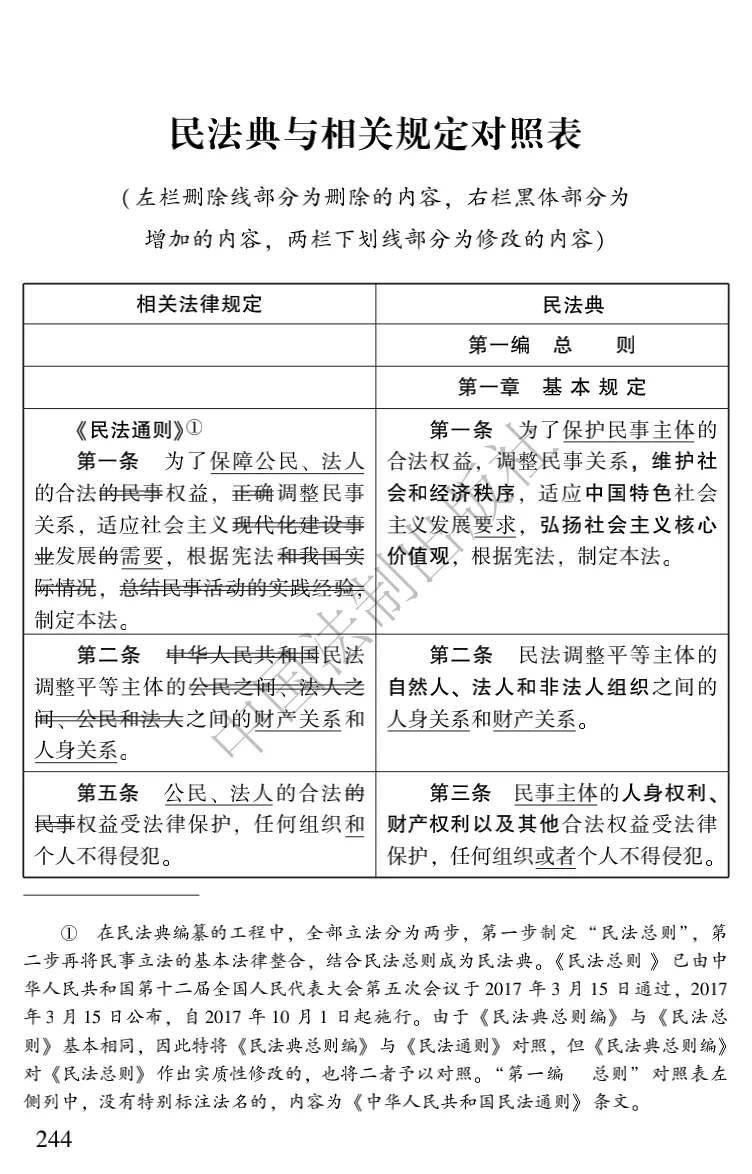
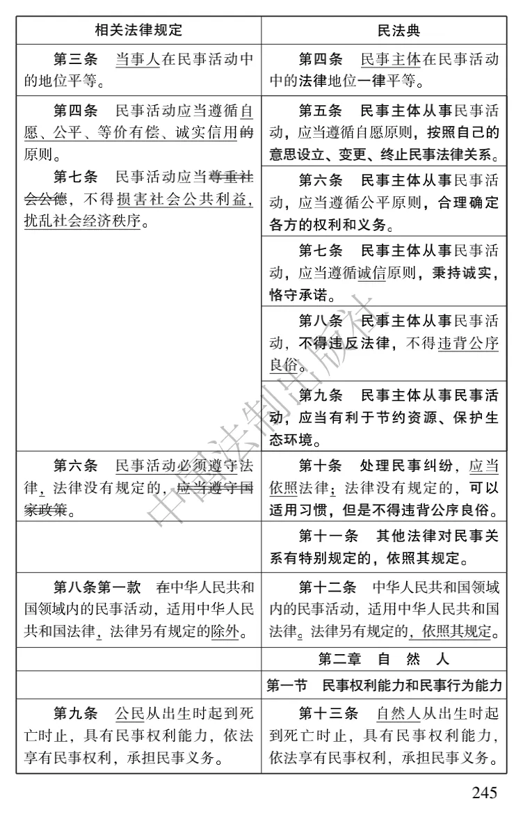
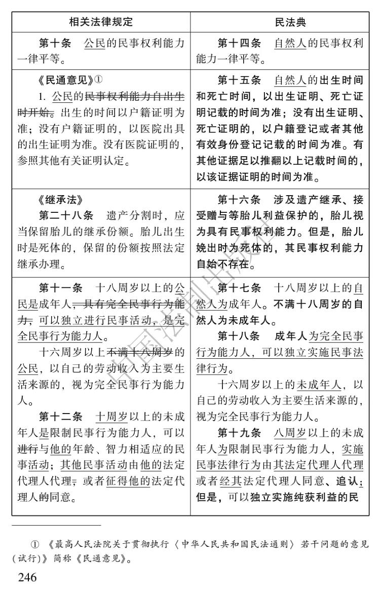
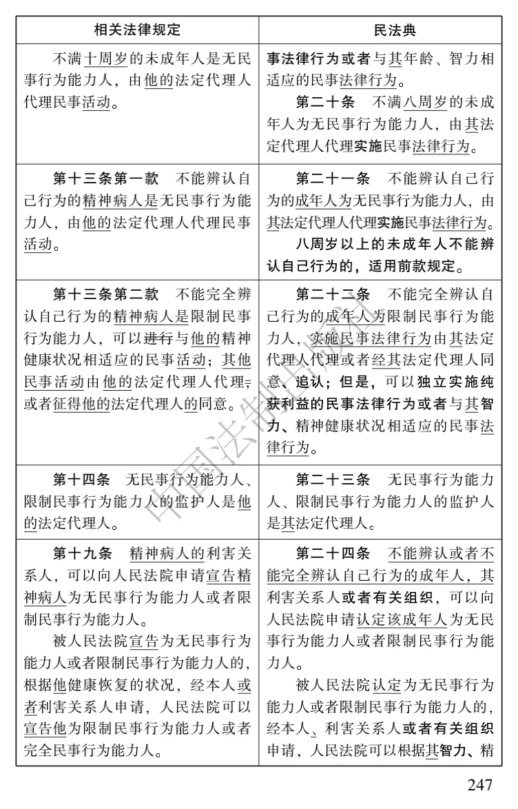
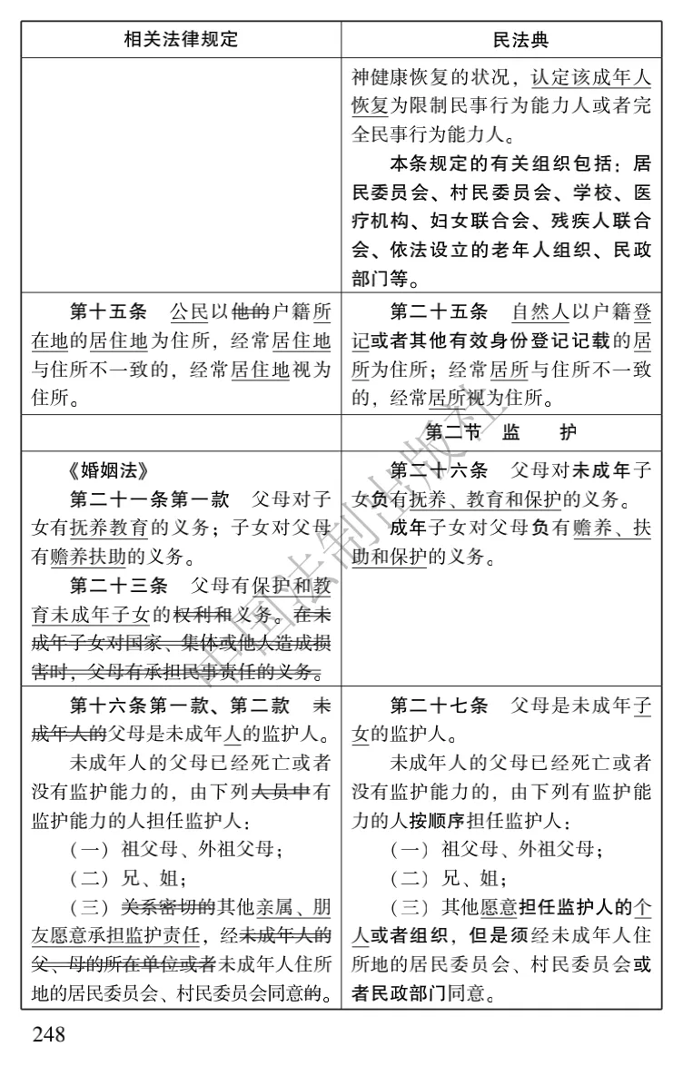
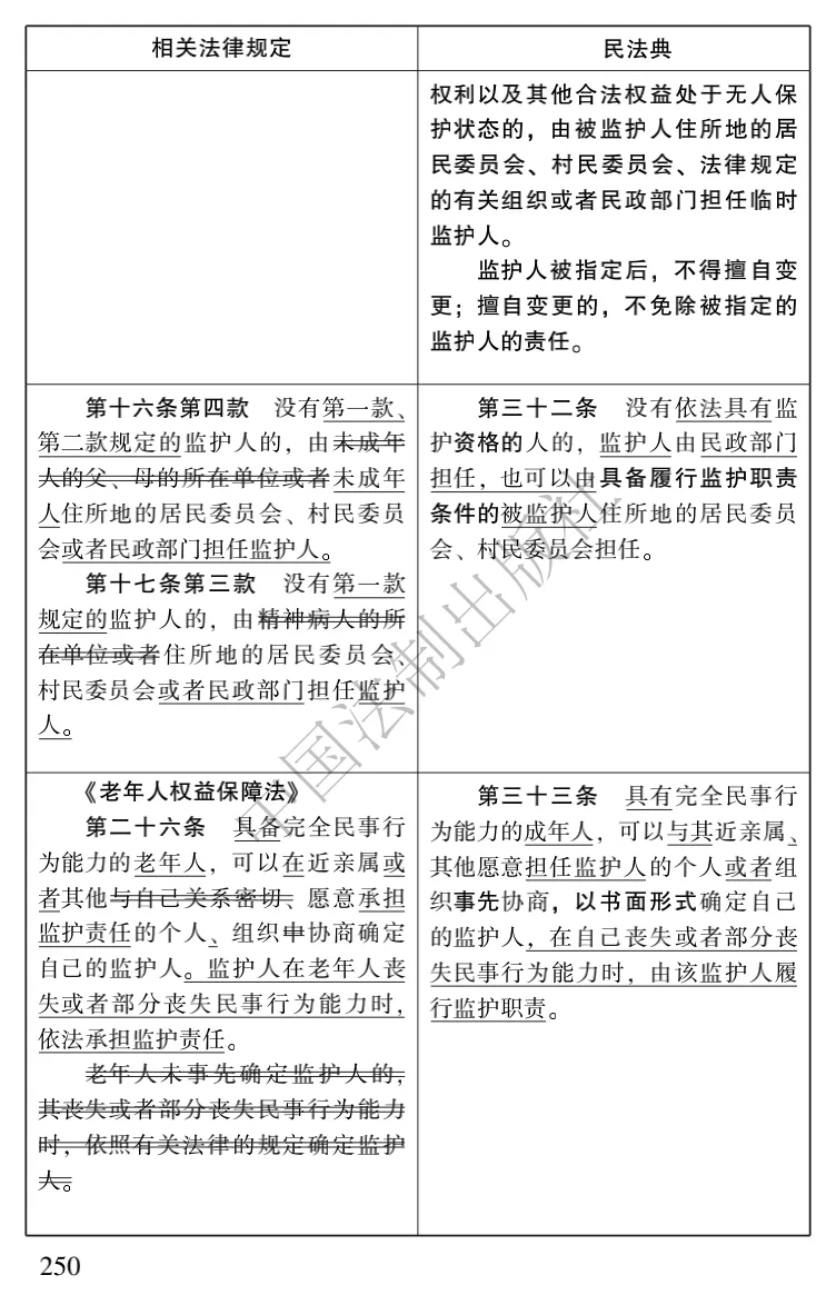
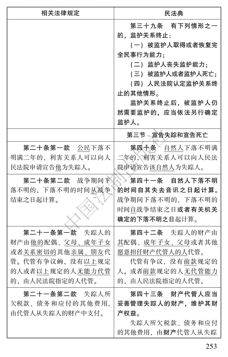
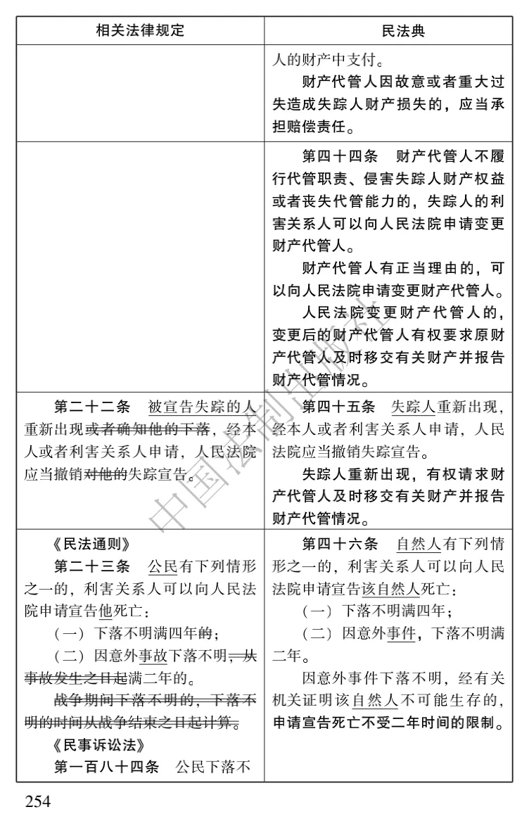
民法典“附则”部分明确了民法典与婚姻法、继承法、民法通则、收养法、担保法、合同法、物权法、侵权责任法、民法总则的关系。民法典施行后,上述民事单行法律将被替代。
了解民法典对上述民事单行法律的相关内容都作了哪些修改,又有什么颠覆性的亮点,是学习民法典的快速通道,也是法律人的必修课。
中国法制出版社法律法规专业编辑团队第一时间编辑整理了本版民法典新旧内容对照并提供免费下载,以期为各位法律同仁在学习民法典的过程中尽绵薄之力。内容准确且全面,值得收藏。
民法典新旧对照电子书下载
/// 抢先试读



















/// 免费下载
百度网盘下载地址:
https://pan.baidu.com/s/10DoiIdIs9rKmPXw1bbUyEQ
提取码:d23k

部分民法典相关图书
01.

中华人民共和国民法典【64开红皮烫金】
ISBN: 978-7-5216-1017-8
定价:18元
出版时间:2020年6月
点击封面图片可直接购买
02.

中华人民共和国民法典(含草案说明)
ISBN:978-7-5216-0859-5
定价:24元
出版时间:2020年6月
点击封面图片可直接购买
03.

中华人民共和国民法典(大字版)
增加草案说明,深入理解法律规定采用大字排版
便利读者阅读学习
ISBN: 978-7-5216-1014-7
定价:30元
出版时间:2020年6月
点击封面图片可直接购买
04.

中华人民共和国民法典(含新旧与关联对照)
新旧对照,迅速找到新旧规定的不同之处关联对照
准确定位现行有效的相关规定
ISBN: 978-7-5216-1016-1
估价:55元
出版时间:2020年6月
点击封面图片可直接购买
05.

中华人民共和国民法典(实用版)
法律文本规范,条文解读详致
ISBN: 978-7-5216-1013-0
定价:65元
出版时间:2020年6月
点击封面图片可直接购买
06.

中华人民共和国民法典解读
全国人大常委会法工委民法室主任黄薇主编
高端释法,解读权威
ISBN: 978-7-5216-0865-6
套书估价:480.00元
出版时间:2020年6月
07.

民法典实用版系列8册图书
条文解读+权威指导案例
提供法律流程图、诉讼文书、办案常用数据等
超实用附录
分册名称:
中华人民共和国民法典实用版
中华人民共和国民法典总则编实用版
中华人民共和国民法典物权编实用版
中华人民共和国民法典合同编实用版
中华人民共和国民法典人格权编实用版
中华人民共和国民法典婚姻家庭编实用版
中华人民共和国民法典继承编实用版
中华人民共和国民法典侵权责任编实用版
出版时间:2020年6月
08.

民法典关联法规与权威案例提要丛书
四大板块+两大图表
专业 权威 海量 创新 易查
分册名称:
民法典关联法规与权威案例提要:总则编、人格权编、附则编
民法典关联法规与权威案例提要:物权编
民法典关联法规与权威案例提要:合同编
民法典关联法规与权威案例提要:婚姻家庭编、继承编
民法典关联法规与权威案例提要:侵权责任编
出版时间:2020年6月
来源:中国法制出版社、静海司法
夜雨聆风