乐于分享
好东西不私藏

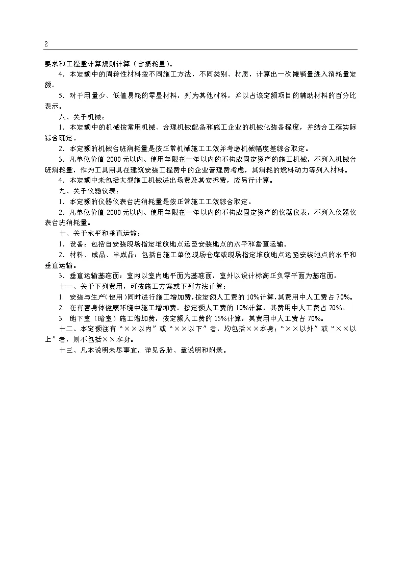
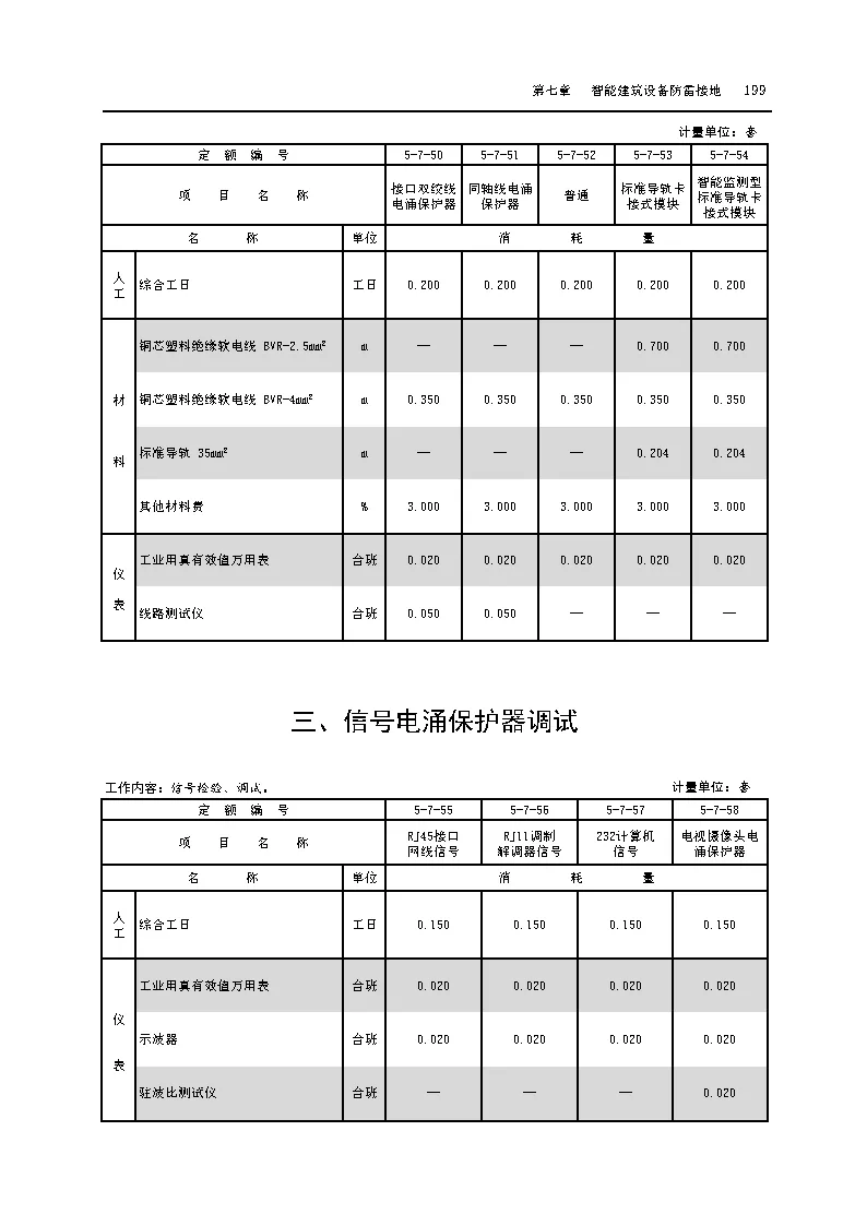
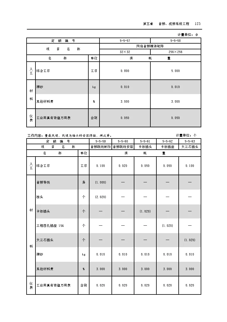
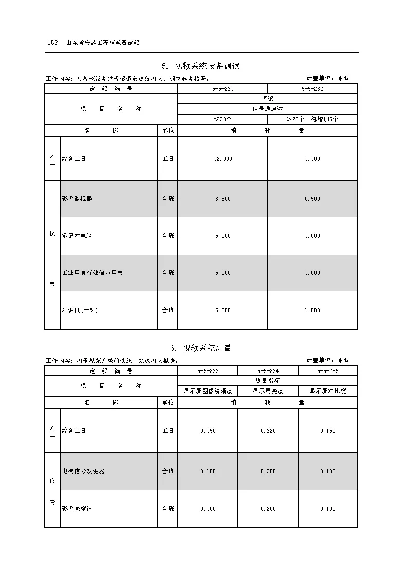
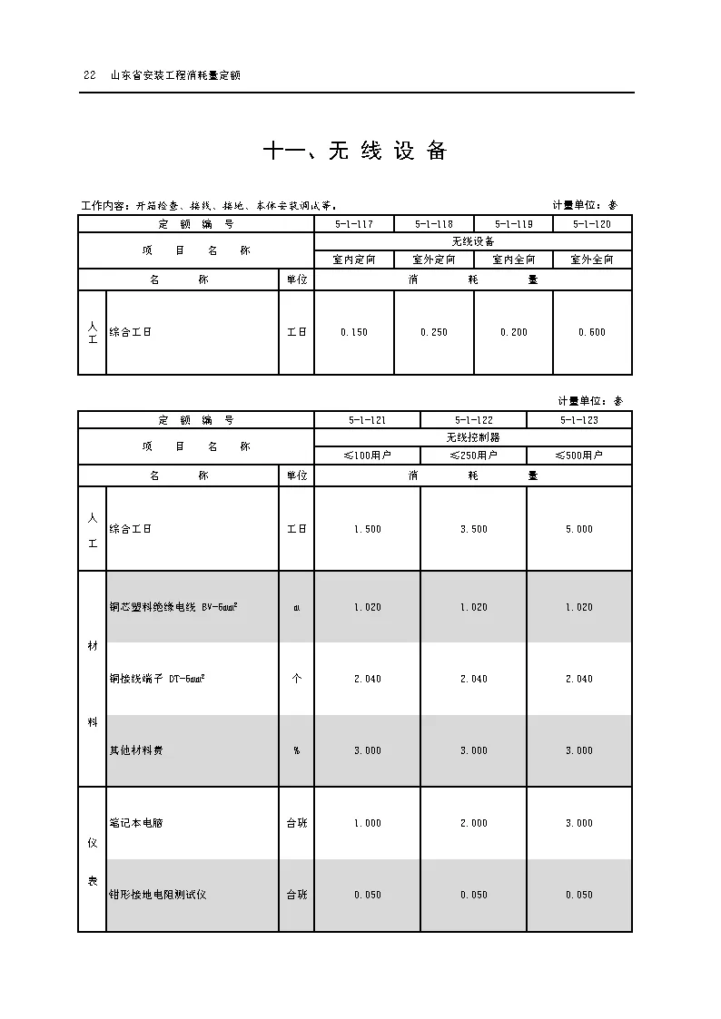
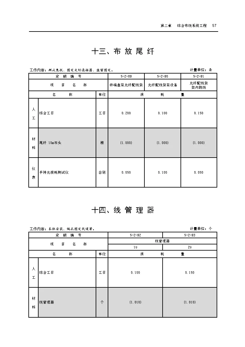
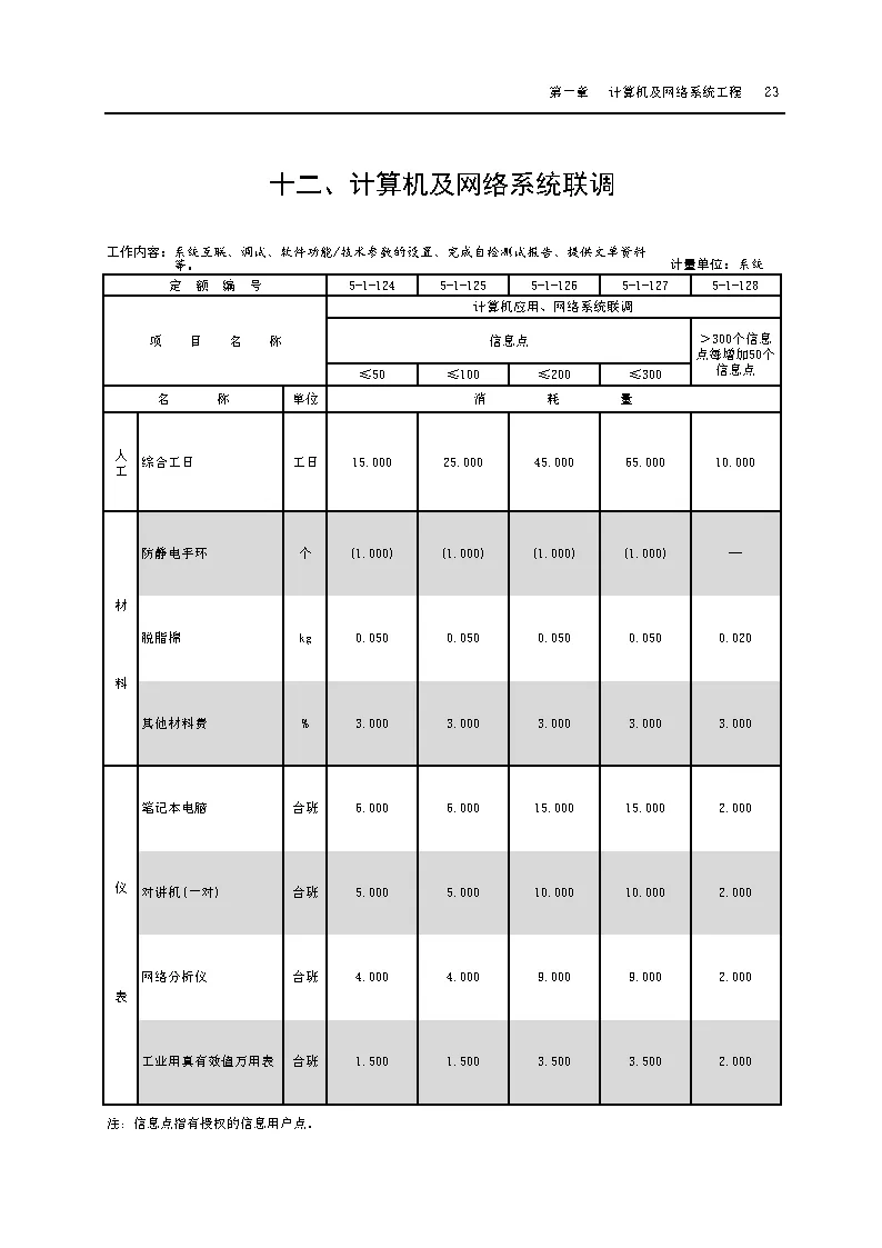
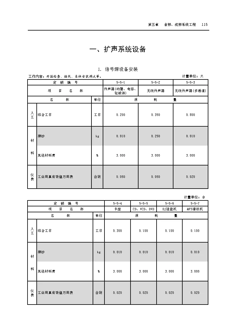
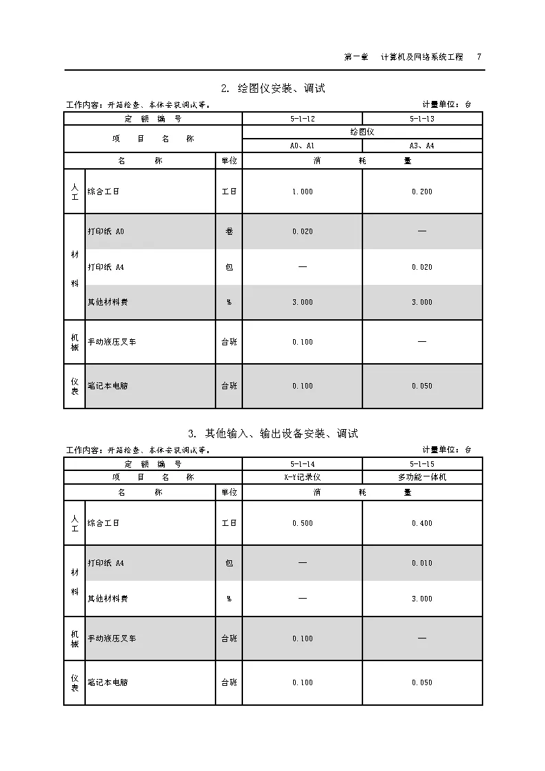
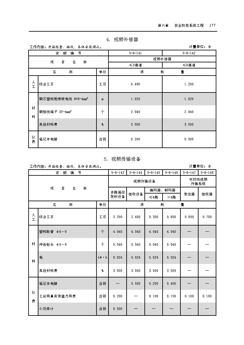
《山东省2016安装工程消耗量定额说明及工程量计算规则(第五册 建筑智能化工程)》2017.3.1实施

《山东省2016安装工程消耗量定额说明及工程量计算规则(第五册 建筑智能化工程)》2017.3.1实施

关注、点赞、推荐、分享、免费获取文章资源
公众号承诺“无水印,不重复
需要的文章直接公众号里关键词搜索🔍
请添加小编微信 “ BIMJZQ999 ”获取
如需其他资料,请在本公众号里直接搜索,只提供已经发表的资料,有些最新的规范,发放后,会遭到举报,这个需要后台找小编,领取就行,全是无水印的
如需获取资源,请添加小编微信“BIMJZQ999
网络资源,支持正版,如有侵权,请联系删除
BIM先生是有底线的