【论文推荐】TFluid软件原理:面向脆性断裂相场模拟的全流程GPU并行化有限体积框架(Computers and Geotechnics-香港科技大学)

点点上方蓝字关注,论文、CFD、流体力学知识,每天学习3分钟!
PART 01
相场法通过将离散裂纹转化为连续的相场变量,避免了传统方法中裂纹面追踪的几何复杂性,已成为模拟复杂断裂行为的有力工具。然而,该方法需引入正则化长度尺度参数,要求在整个计算域进行精细空间离散,且交错求解位移场与相场需大量迭代,导致计算成本极高,成为制约其工程应用的关键瓶颈。现有GPU加速研究多集中于粒子法(如SPH、DEM)或扩展有限元法(XFEM),而针对非结构化网格的隐式FVM框架的GPU并行化研究相对匮乏,且既有异构计算方案需频繁进行CPU-GPU数据传输,难以充分发挥GPU硬件潜力。此外,水力压裂、CO₂封存等岩土工程问题涉及固–液–气多相耦合、高度非线性的裂纹动态扩展,对计算效率和数值方法的统一性提出了更高要求。
2. 研究方法简述及创新性
本文的核心创新在于首次实现了基于非结构化网格的相场法全流程GPU并行计算框架,彻底摒弃了传统的域分解CPU并行策略,构建了完全驻留于GPU内存的一体化计算流程。具体创新性体现在:
-
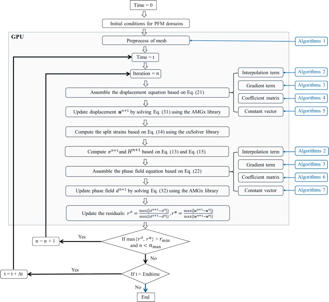
算法架构创新:突破了现有“CPU组装+GPU求解“的异构模式,将网格预处理、控制方程离散组装、稀疏线性系统求解及迭代算法全部移植至GPU端,消除了计算过程中的CPU-GPU数据传输开销,实现了“数据驻留型“(data-resident)计算范式。
-
数据结构优化:采用面结构(face-based)拓扑描述非结构化网格,通过CSR(Compressed Sparse Row)格式高效存储稀疏矩阵,结合原子操作(atomic operation)处理面–单元关联计算,避免了复杂的几何域分解,天然适应GPU的细粒度并行架构。
-
多物理场统一框架:基于FVM统一离散固体相场方程与流体Navier-Stokes方程,在GPU端实现了脆性断裂与两相流体的紧密耦合(tightly coupled),为求解流–固耦合断裂问题提供了高效的统一数值平台。
3. 研究结果及新颖性
通过系统的基准验证与性能评测,本文取得了以下具有显著新颖性的研究成果:
-
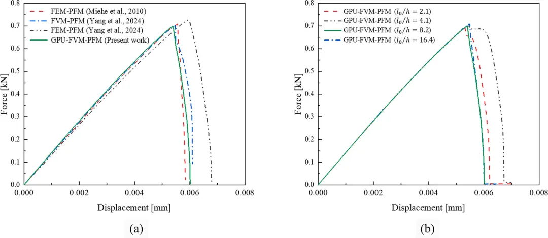
计算效率的突破性提升:在单边缺口拉伸试验等标准算例中,相比传统CPU并行FVM(AMD Ryzen R7-5800X单核),本文GPU框架(RTX 3060Ti)实现了最高12倍的加速比;当网格规模达到207万时,等效并行加速比达119倍,即单张消费级GPU的计算能力等效于约15颗八核CPU处理器,而硬件成本仅为同等算力CPU配置的6%,展现了极高的性价比。
-
可扩展性优势:研究表明GPU并行效率随网格规模增大而显著提升,在超200万网格的大规模模拟中优势尤为突出,为开展高分辨率、大规模三维断裂模拟提供了可行路径。
-
多物理场耦合验证:成功实现了与两相计算流体动力学(CFD)的耦合,准确复现了KGD水力压裂解析解及三维两相流驱动裂纹扩展过程,首次展示了GPU加速的相场–流体耦合框架在处理三维多物理场断裂问题中的潜力。性能分析揭示PFM计算耗时约为CFD的2.2倍,验证了针对PFM进行专项GPU加速的必要性。
4. 本文不足与未来研究方向
尽管本文在算法创新与加速性能方面取得了显著进展,仍存在以下局限性与改进方向:
-
显存容量限制:当前100万网格约需1.2 GB GPU内存,即便使用RTX 4090等高端显卡,单机可处理网格规模上限约为2000万,限制了更大尺度(如工程尺度)问题的直接模拟。未来需发展多GPU并行算法(multi-GPU domain decomposition)以突破单卡内存瓶颈。
-
耦合深度与物理模型扩展:本文虽展示了与两相CFD的耦合能力,但详细的耦合算法理论、界面追踪稳定性及更复杂的物理过程(如热–流–固耦合、多孔介质中的化学反应)需在未来工作中深入探讨。
-
实时应用与数据驱动:本文框架为实时断裂模拟提供了算力基础,未来可结合人工智能(AI)技术,利用GPU同质计算优势,高效生成大规模断裂数据集,用于训练数据驱动的断裂预测模型,推动“物理仿真-AI训练“闭环体系的建立。
PART 02
The phase-field method (PFM) offers a robust framework for fracture simulation by transforming discrete cracks intocontinuous phase-field representations, thereby eliminating geometric complexities associated with traditional fracture modeling. While the finite volume method (FVM) has emerged as a promising approach for implementing PFM in multi-physics fracturing problems, its scalability remains constrained by inherent computational inefficiencies. This paper presents a full-process GPU-parallelized finite volume framework designed to accelerate PFM-based fracture computations, enabling large-scale, high-resolution simulations and integration of multi-physics couplings. The framework is rigorously verified against three benchmark crack propagation scenarios, confirming its numerical accuracy and computational performance. A comprehensive comparative analysis demonstrates that the full-process GPU-parallelized FVM achieves a significant speedup (up to 12 times) compared to conventional CPU-parallelized implementations. Furthermore, its extensibility is showcased through two two-phase hydraulic fracturing case studies, where it is coupled with a two-phase computational fluid dynamics (CFD). The results highlight the framework’s capacity to resolve coupled multiphysics fracturing phenomena without compromising computational efficiency. This advancement opens new avenues for high-fidelity, computationally tractable simulations of complex fracture-dominated systems in engineering and geoscience applications.
相场法(PFM)通过将离散裂纹转化为连续的相场变量,构建了一个稳健的断裂模拟框架,从而规避了传统断裂建模中的几何复杂性。尽管有限体积法(FVM)已成为求解多物理场断裂问题中PFM的一种颇具前景的数值方法,但其可扩展性仍受限于固有的计算效率瓶颈。本文提出了一种全流程GPU并行化的有限体积计算框架,旨在加速基于PFM的断裂数值模拟,从而实现大规模、高分辨率模拟以及多物理场耦合的一体化集成。该框架通过三个经典裂纹扩展基准算例进行了严格验证,证实了其数值精度与计算性能。全面的对比分析表明,相较于传统的CPU并行实现,全流程GPU并行化FVM取得了显著的加速效果(最高达12倍)。此外,通过与两相计算流体动力学(CFD)的耦合,两个两相水力压裂算例展示了该框架良好的可扩展性。研究结果凸显了该框架在保持计算效率的前提下,解析耦合多物理场断裂现象的能力。这一进展为工程与地球科学领域中复杂断裂主导系统的高保真、可计算性模拟开辟了新途径。
PART 03























































【论文速览】混流式水轮机转轮叶片断裂试验(科学技术与工程EI-长江电力)
2026-03-27
【论文速览】波流作用下潮流能水轮机尾流特性的试验研究(工程热物理学报-河海大学)
2026-03-26
2026-03-23
2026-03-22
【论文速览】活动导叶头部圆半径对水泵水轮机飞逸特性的影响研究
2026-03-20
夜雨聆风




