注册制下IPO项目工作指引文件体系参考
作者:游之诗
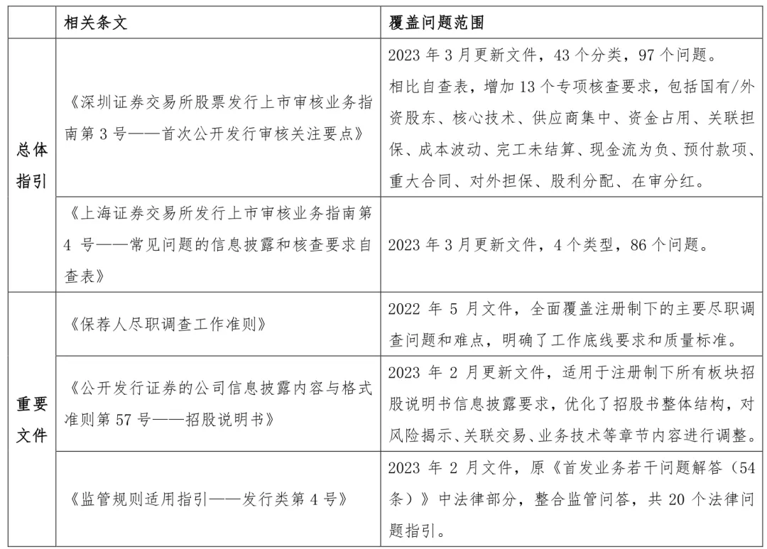
2023年 2月17日,证监会发布全面实行股票发行注册制相关制度规则,证券交易所、证券业协会等配套制度规则同步发布实施,全面注册制正式落地。3月17日,上交所《常见问题的信息披露和核查要求自查表》及深交所《首次公开发行审核关注点要点》文件更新发布,同时诸多审核指引文件废止。对于IPO项目工作来讲,由于新老政策文件调整更新较多,项目人员在面临具体问题时,难以定位至最新的政策指引文件。因此,笔者将注册制下的最新审核体系及文件进行梳理,按照总体指引、重要文件、参考文件三个层级,对覆盖问题、新老对照、更新内容进行了列示,方便项目工作开展及参考。

商务合作:详情可添加微信咨询zsxh2035
小兵研究学习交流群:小兵研究是一个让人不断自律,持续提升的平台,需定期发表个人研究文章,如加入请联系微信:wyt870698。