导 读
✍️HRD学堂知识管理私域问答共享社群
小编已经给大家整理了《全套公司管理流程图》企业的实际案例模板,参考性高,修改即可使用,赶紧一起来看看资料部分展示吧!

▲ 部分内容展示,点击图片查看清晰大图,领取方式见文末尾部分








9、预算管理业务流程图

10、行政人事部工作流程图

11、档案管理流程图

12、中层干部选拔任免流程图

13、集团人力资源六大模块流程图

14、公务车辆管理流程图

15、成本费用预算管理流程图

16、人力资源劳动合同管理工作流程图

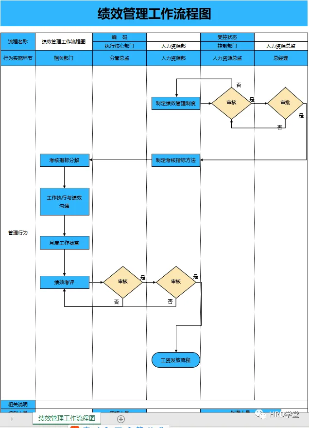
17、绩效管理工作流程图

18、培训资料管理流程图

19、公司运营流程图

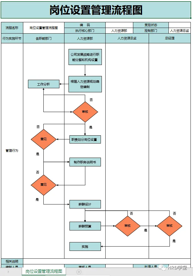
20、岗位设置管理流程图

21、培训管理总体流程图

22、人员管理流程图

23、项目预算管理流程图

24、项目管理流程图

25、项目整体管理流程图

26、人力资源薪酬操作工作流程图

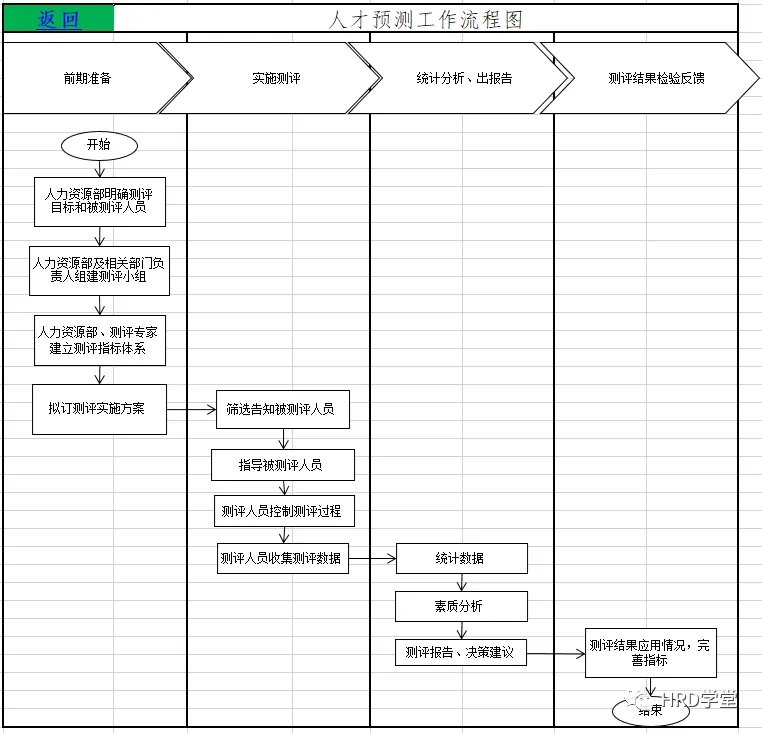
27、人力资源人才预测工作流程图

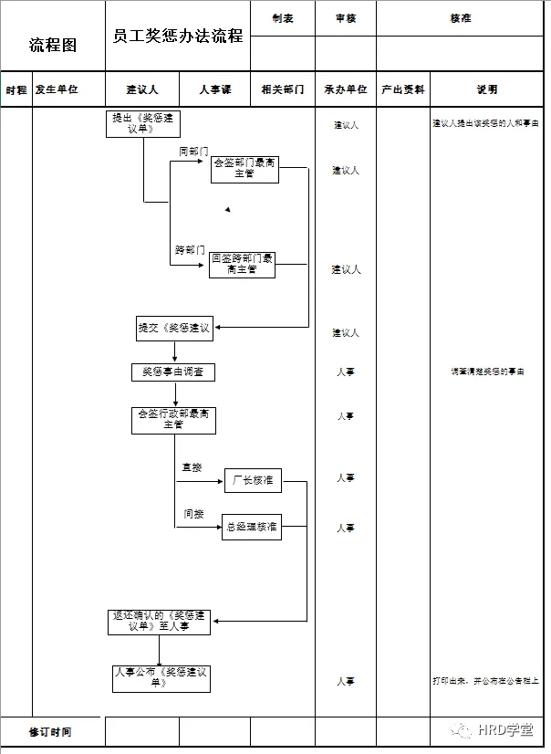
28、员工奖惩流程图

29、人力资源需求预测工作流程图

30、人力资源人才储备工作流程图

31、员工考勤管理流程图

32、人员招聘、调岗、离职流程图

33、人员招聘、录用流程

34、员工入职流程工作流程图模板

35、员工请假管理流程图

36、人力资源汇总表(基础数据、结构分析、离职分析、保险、费用、绩效等)

37、企业招聘流程

38、会前准备工作管理流程图

39、公司奖惩工作流程图

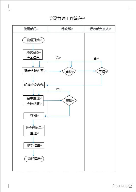
40、会议管理工作流程

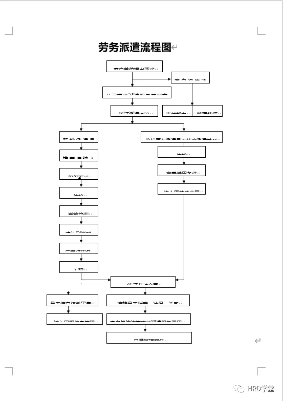
41、劳务派遣流程图

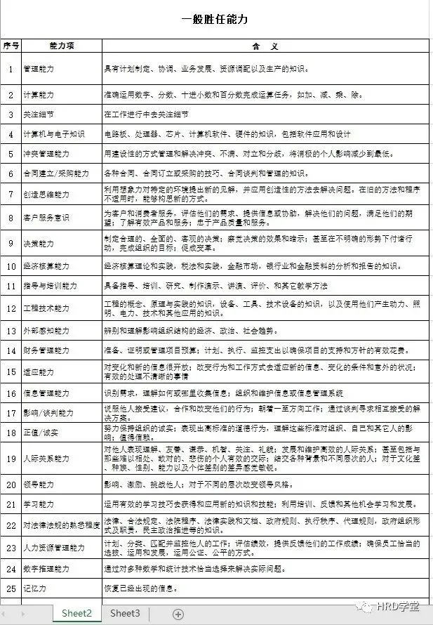
42、44种一般胜任能力

43、机构设置、岗位设置流程图

多余时间
“关于流程梳理和流程图的绘制,你还想知道啥?”
评论区留言,谁的留言评论赞数多就送一瓶快乐水

【往期文章精选】

需要本期内容的同学请关注公众号后添加微信,在小编微信里发送:
编号+文件名称
(384、公司管理全套流程图模板)
备注:欢迎以价值为互联的同学加入,伸手党和白瞟党请别加!

名企案例分享、行业报告分享、HRD系统课、心理咨询、数字化转型、国企转型、求职面试辅导、简历定制与修改、猎头服务、咨询顾问、IP打造、短视频和直播运营、社群代运营、职场技能培训、职业转型、副业微创业、干货社群
我在HRD学堂等你
有事就找HRD学堂


💓💞💕💞💓

夜雨聆风