
在日常的用工关系中,最为重要的就是劳动合同了。
但是在实际工作中,很多公司的劳动合同都或多或少有一点问题。为此,专门给大家找来了人社官方发布的劳动合同范本,给大家参考。

这些情况下
签订的劳动合同无效
一、约定“不买社保”
社会保险属国家强制性保险,即使双方有关于不需购买社保的约定,也不能排除该法定义务,亦不能免除用人单位应当承担的法律责任。
二、约定“迟到30分钟,扣除当天工资”
一般情况下,员工迟到早退,企业可以扣除相应时间段内的工资,但迟到几分钟即扣除当天工资会被认定为加重员工责任,因此为无效条款。实践中,企业可以约定“一个月迟到早退XX次,属于严重违反规章制度,企业可以解除劳动合同”,以防止员工经常迟到早退,影响企业运行。
三、约定员工离职需要向企业支付违约金
根据法律规定,员工向企业支付的违约金只有两种:
一种是竞业限制违约金;
第二种是提供专业技术培训后服务期未满即离职的违约金。
除此之外,其他任何理由都不能成为劳动者支付违约金的依据,即使公司约定了赔偿金数额,员工的单方辞职也无需支付。
四、约定“工伤自理”
在劳动合同中有“工伤自理”、“工伤概不负责”、“伤残由个人负责”等所谓生死合同条款,违反了《劳动法》《劳动合同法》《工伤保险条例》等法律法规的规定,因此属于无效条款。
五、约定自动续签
“本劳动合同期满后,若双方没有异议,则合同期限自动顺延一年。”不少企业约定这样的条款是为了减少实际签订劳动合同的次数,以便规避订立无固定期限劳动合同。实际上是行不通的,仲裁机关一般会认定用人单位与劳动者重新订立了一次劳动合同。
六、约定不得婚育
对于女职工而言,企业若约定“员工不得婚育,否则予以辞退”,也属于无效条款,若企业以此为由辞退结婚或者怀孕女职工,则会被认定为违法解除,需要支付赔偿金。

签订劳动合同的正确方式
签订劳动合同主要是有三种情况下的签订:
情况一 :初次和公司签订劳动合同
如果是初次和公司签订劳动合同,首先要注意的是劳动合同的期限问题,看看合同上的期限与自身的需求合不合理。然后看看签订合同的日期是否合理,一般入职的第一天即工作第一日起在一个月内,公司就应当和入职员工签订劳动合同,否则按照相关规定,公司是需要支付二倍工资并补签劳动合同,如果行为严重,要承担行政后果。
情况二 :还在试用期期间的劳动合同的签订
如果是试用期期间签订劳动合同,我们需要注意的是,试用期合同是不能另外签的,一般在劳动合同中体现,此时,我们需要留意一下劳动合同的期限和试用期的期限是否合理。
根据《劳动合同法》第十九条:
劳动合同的期限以及试用期的长短是这样规定的:劳动合同期限三个月以上不满一年的,试用期不得超过一个月;劳动合同期限一年以上不满三年的,试用期不得超过二个月;三年以上固定期限和无固定期限的劳动合同,试用期不得超过六个月。同一用人单位与同一劳动者只能约定一次试用期。以完成一定工作任务为期限的劳动合同或者劳动合同期限不满三个月的,不得约定试用期。
情况三 :公司劳动合同到期了续签
如果是劳动合同到期,考虑要不要续签的问题,那么我们需要注意的问题是,如果续签了第二次劳动合同的后,第三次的续签决定权在员工手上而不是公司手上了,还有一种就是如果员工在一家公司工作满了十年之久,如果员工提出续签劳动合同的想法,公司是无权拒绝的,是必须要签的。

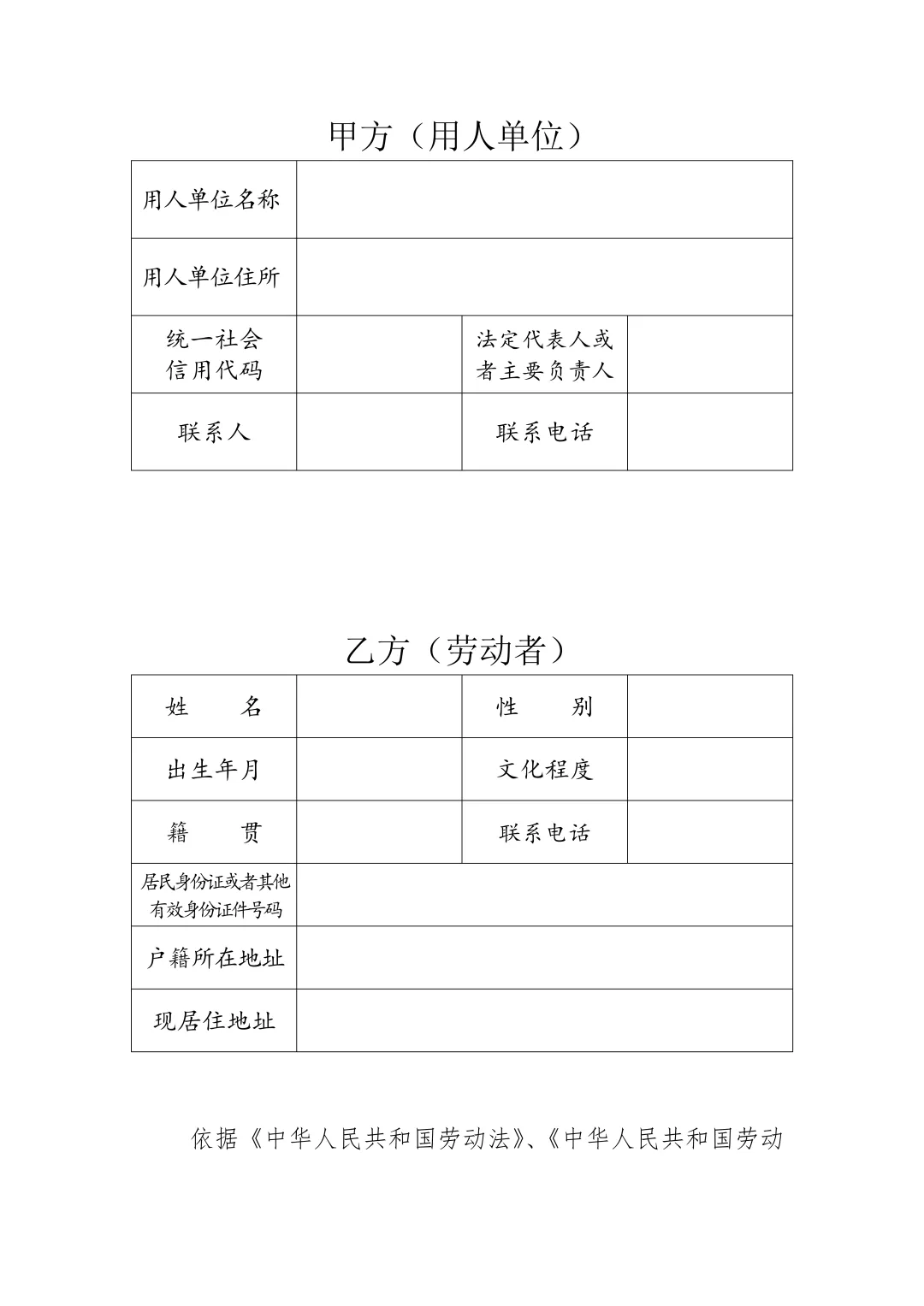
人社官方发布
劳动合同范本
为了方便HR能够因企制宜,制定合法规范的劳动合同,武汉人社官方发布了《劳动合同范本》,这里给大家参考~
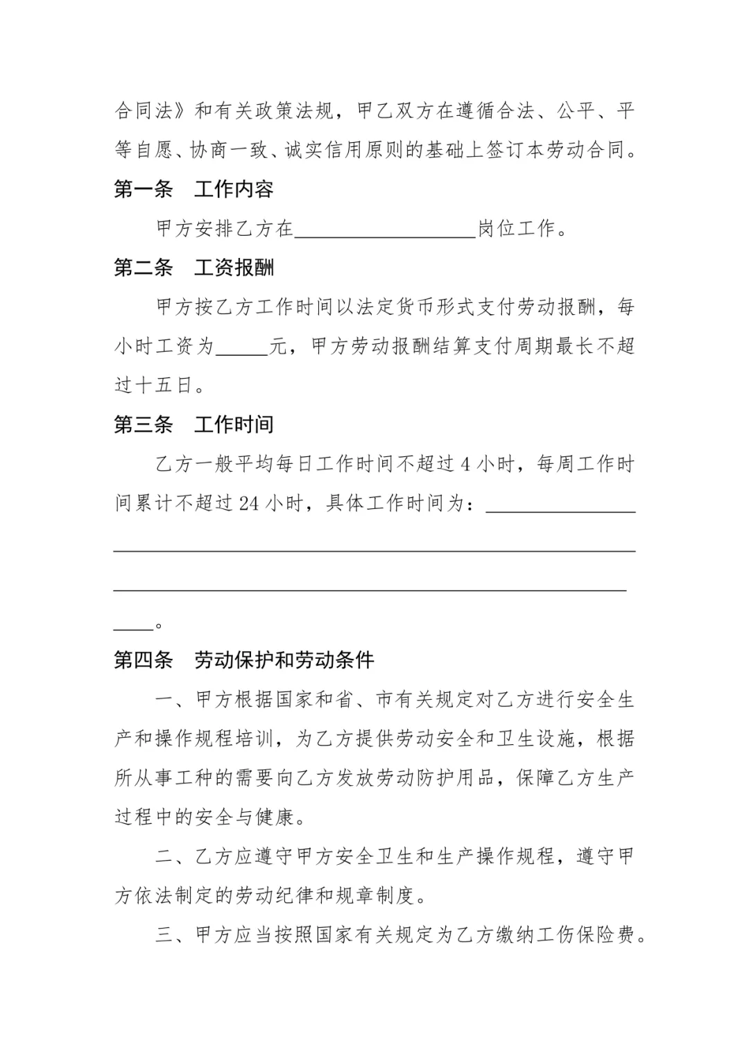
一、全日制用工劳动合同示范文本




向上滑动查看更多
二、非全日制用工劳动合同示范文本





向上滑动查看更多
三、简易劳动合同示范文本



向上滑动查看更多
如果你想获取上述劳动合同word版本,可以点击下方名片,关注空间无限人力资源集团,回复关键词【实用】,免费领取。

夜雨聆风