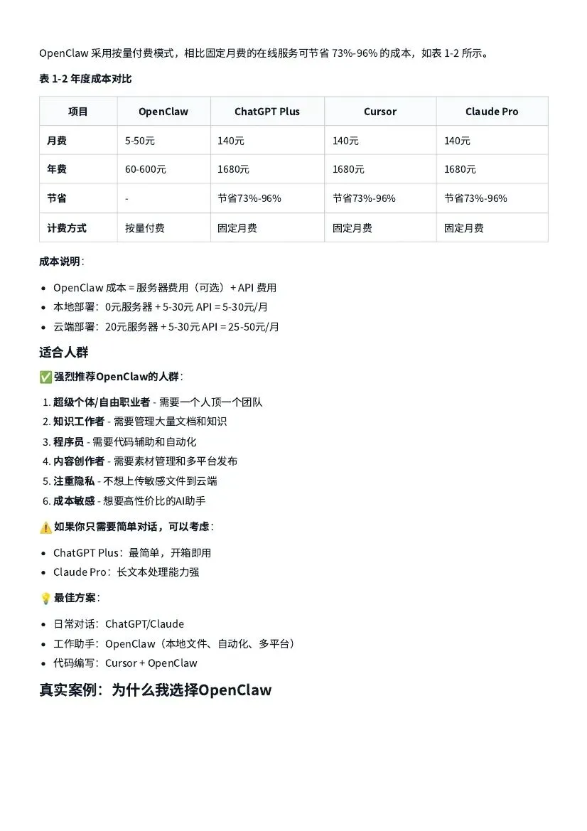
▲点击图片领取100部小说
公众号后台回复:“小说”,获取BBC推荐小说
公众号后台回复:“社群”,进入知识分享社群
🔥 【终极资源】OpenClaw完整指南,843页全解析!从入门到精通,一册在手全搞定! 🔥
你是否在为 OpenClaw 的复杂功能头疼?想快速掌握这款开源工具的核心技巧,却苦于找不到系统教程?📚 这份843页的《OpenClaw完整指南》就是你的救星!

报告获取方式
长按下方二维码
回复: 龙虾
报告地址:
https://pan.quark.cn/s/facfe20beb71
点击阅读原文获取



















——推荐阅读——
BBC评出的最伟大的100部小说
知识就是力量(附PDF)
BBC小说获取方式
长按下方二维码
回复: 小说

BBC小说获取方式
长按下方二维码
回复: 小说





干货▶
300套麦肯锡内部案例分析+核心工具方法 (附下载)
麦肯锡报告:2030年,哪些行业会衰落?麦肯锡认知升级三部曲:《麦肯锡方法》《麦肯锡意识》《麦肯锡工具》
麦肯锡最新报告《工作新未来》,2030年,应该做什么工作?《人民日报》推荐100本高质量书单人民日报》:世界公认的十大名著,人生至少要读一遍非常震撼!外国人拍摄的4部神级纪录片《中国》
扫码进入知识分享社群
分享优质内容,让阅读有价值
愿行者智,并智者行
公众号后台回复 “社群”, 加入社群


夜雨聆风


