
本报告共计:82页。完整版PDF电子版报告下载方式见文末。
1. 核心产品定位
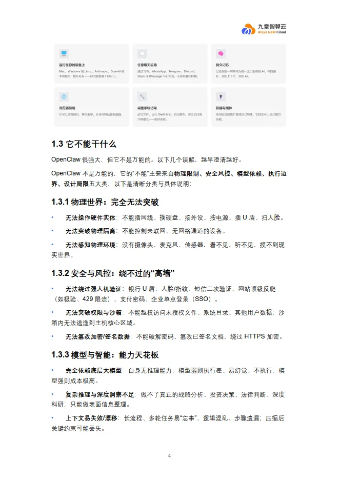
OpenClaw被定义为“个人AI全能小助手”,本质上是一个AI智能体平台。其核心价值在于为大型语言模型赋予“双手”,使其从“只会聊天”升级为“能动手执行任务”的数字执行者,可以操作文件、上网搜索、管理日程、发送消息、处理图片和文档等。
2. 能力边界与局限性
文档明确指出了OpenClaw的五大类“不能”:
- •
物理世界:完全无法操作硬件或感知物理环境。
- •
安全与风控:无法绕过强人机验证(如U盾、人脸识别)、越权访问或破解加密数据。
- •
模型与智能:其能力完全依赖并受限于底层大模型,在复杂推理、深度创造性和长上下文任务上存在天花板。
- •
执行与操作:无法控制无API的封闭软件,对动态页面的处理易失败,且无法保证100%的可靠执行。
- •
设计与架构:无独立前端,需通过聊天工具交互;存在跨平台兼容性问题,且部署和定制有一定技术门槛。
3. 2026年爆火原因
OpenClaw在2026年初迅速走红,是技术突破、市场刚需、社区爆发、事件催化共同作用的结果。它解决了AI“只会说不会做”的痛点,精准命中了职场人和开发者对效率自动化的需求。其完全开源、社区生态丰富(拥有3000+ Skill插件)以及2026年2月的“谷歌封号事件”争议,都极大地推动了其破圈传播。
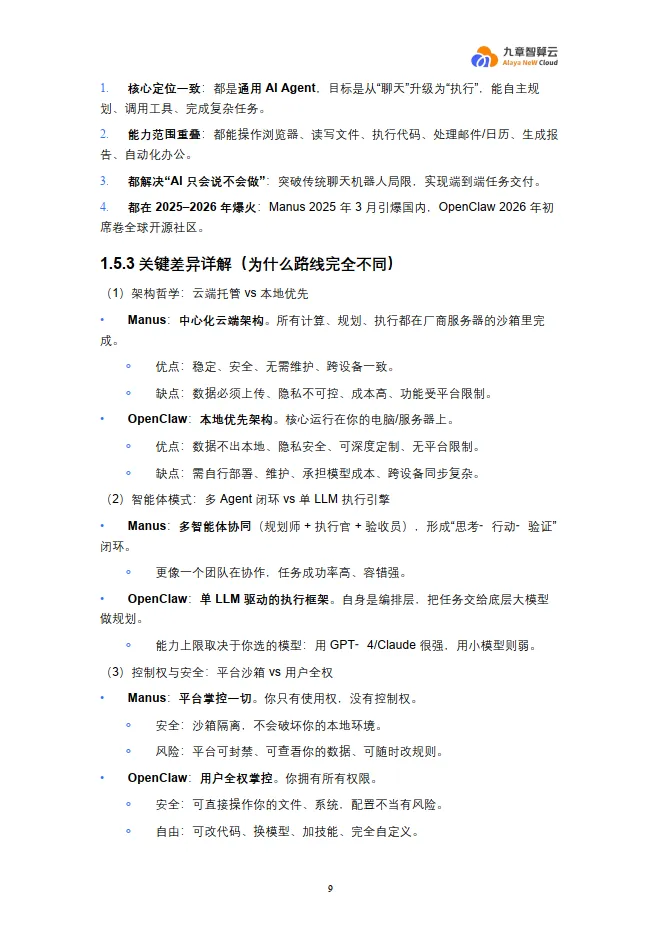
4. 与同类产品(Manus)的核心对比
文档详细对比了OpenClaw与2025年爆火的Manus,总结了两条截然不同的技术路线:
- •
OpenClaw:本地优先、开源可定制的框架。用户拥有100%控制权,数据存储在本地,隐私性强,可自由切换模型,但需要自行部署和维护,技术门槛较高。被比喻为“DIY厨房”。
- •
Manus:云端托管、闭源即用的商业SaaS平台。开箱即用、稳定,但数据需上传云端,功能受平台限制,采用订阅付费模式。被比喻为“五星级酒店服务”。
5. 安装与部署
文档提供了详细的环境准备(需Node.js 22.x及以上版本等)和分步部署指南。核心是通过 npm install -g openclaw@latest命令安装,然后运行 openclaw onboard交互式向导进行配置,核心步骤是选择模型提供商(如MiniMax、GPT-4等)并配置API Key。文档特别推荐使用WSL2来规避Windows原生环境下的兼容性问题,并提供了九章智算云容器实例作为免维护的云端部署方案。
6. 接入飞书与微信
文档提供了将OpenClaw接入日常办公和社交工具的完整教程:
- •
飞书接入:分为四大步:在飞书开放平台创建应用并获取凭证 → 在OpenClaw中启用并配置飞书渠道 → 回到飞书平台开启“事件订阅(长连接)” → 在飞书客户端与机器人配对并开始对话。
- •
微信接入:通过企业微信作为桥梁实现。需注册企业微信并创建自建应用,在OpenClaw中安装并配置对应的微信插件,最后在企业微信中启用“微信插件”并关注,即可在个人微信中与AI助手对话。此方式需要公网IP,因此文档推荐使用其云容器产品。
7. Skill(技能)详解
Skill是扩展OpenClaw能力的核心,被比喻为“食谱”或“员工手册”。
- •
定义:一个包含自然语言指令的文件夹,用于教会AI处理特定任务或工作流。
- •
原理:采用“渐进式信息披露”策略优化token使用,仅在需要时加载详细指令。
- •
使用:用户可以从ClawHub等资源站点搜索和安装现成Skill,也可以利用
skill-creator这类Skill来创建自定义Skill(例如文档中演示的创建“图片添加水印”Skill)。 - •
推荐清单:文档分类列出了推荐Skill,如核心必备的
clawhub、提升效率的agent-browser和shell、辅助创作的copywriting和frontend-design、管理社媒的twitter-automation以及联动设备的home assistant等。
幻影视界整理分享报告原文节选如下:










戳“阅读原文”下载报告。
夜雨聆风