
🚨 最新动态速递 🚨
今天帮大家整理了历城区月考试题,各位家长可以下载让孩子做一下。
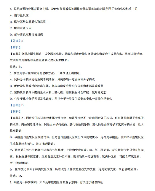
历城区试题展示















因篇幅限制,仅部分展示,完整版请扫下方二维码领取


曹老师寄语:
祝我们的孩子,都能无愧于三年的汗水,去往他应去的远方。

(信息来源:本文来源于网络,重在公益学习分享,若涉及政策请以官方发布为准,如有侵权请告知删除,若转载请注明出处)
济南中考一模前必看:新政策下,主科成“命门”!初中三年知识这样系统梳理!



今天帮大家整理了历城区月考试题,各位家长可以下载让孩子做一下。















因篇幅限制,仅部分展示,完整版请扫下方二维码领取


曹老师寄语:
祝我们的孩子,都能无愧于三年的汗水,去往他应去的远方。

(信息来源:本文来源于网络,重在公益学习分享,若涉及政策请以官方发布为准,如有侵权请告知删除,若转载请注明出处)
济南中考一模前必看:新政策下,主科成“命门”!初中三年知识这样系统梳理!

