OpenClaw Agent 架构设计(企业级实践)
上一篇我们聊了 OpenClaw 的整体设计理念与基础模块,这一篇我们深入企业级落地最核心的四块拼图:MCP 接入、多 Agent 调度、Tool Router、Memory 架构。这四个模块决定了一个 Agent 系统能不能从 Demo 走向 Production。
写在前面:为什么企业级 Agent 这么难落地?
很多同学在本地跑了一个 Agent Demo,感觉效果不错,但一到生产环境就翻车。原因是什么?
工具乱、调度乱、记性差。
• 工具越接越多,没有统一协议,维护成本爆炸 → 需要 MCP • 任务越来越复杂,单个 Agent 搞不定 → 需要多 Agent 调度 • 工具太多塞不进 Prompt,模型选错工具 → 需要 Tool Router • 每次对话都是"失忆"状态,无法积累经验 → 需要 Memory 架构
这四个问题,是 Agent 工程落地的核心挑战。我们一个一个来拆。
一、MCP 接入:给 Agent 装上"标准接口"🔌
先讲一个比喻
你有没有遇到过这种情况:家里买了五六件电器,结果每个充电口都不一样,Type-A、Type-C、Micro-USB……一堆线缆塞满抽屉,乱得很。
企业里的 Agent 接工具,以前就是这种状态——接 ERP 一套逻辑,接 CRM 一套逻辑,接数据库又一套。每接一个系统就要写一套专属 Adapter,代码烟囱式堆叠,维护成本极高。
MCP(Model Context Protocol)就是 Agent 世界的"Type-C 接口"——工具方按协议暴露能力,Agent 按协议调用,双方解耦,一劳永逸。
MCP 解决了什么?
OpenClaw 的 MCP 接入架构
┌─────────────────────────────────────────┐│ Agent Runtime ││ ││ ┌──────────────┐ ┌────────────────┐ ││ │ MCP Client │ │ Tool Registry │ ││ └──────┬───────┘ └───────┬────────┘ │└──────────┼──────────────────┼───────────┘ │ MCP Protocol │ 注册/发现 ┌──────┴──────┐ ┌──────┴──────┐ │ MCP Server │ │ MCP Server │ │ (内部 ERP) │ │ (文件系统) │ └─────────────┘ └─────────────┘整体流程分三步:
1. 启动阶段: ToolRegistry向各 MCP Server 拉取工具清单,缓存到本地2. 调用阶段:Agent 触发工具时, MCP Client负责序列化请求、发送、反序列化结果,对上层完全透明3. 更新阶段:新工具上线只需部署新的 MCP Server,Agent 下次拉取清单时自动感知
🔑 企业级落地的关键决策
MCP Server 一定要独立部署,不能让 Agent 直连内部系统。
原因很简单:Agent 是一个"有主观判断"的组件,你无法完全预测它会怎么调用工具。通过 MCP Server 做一层隔离,可以在这一层做鉴权、审计、限流,大幅降低安全风险。
💡 一句话总结:MCP 是 Agent 工具接入的"标准化协议层",把"烟囱式对接"变成"插件式扩展"。
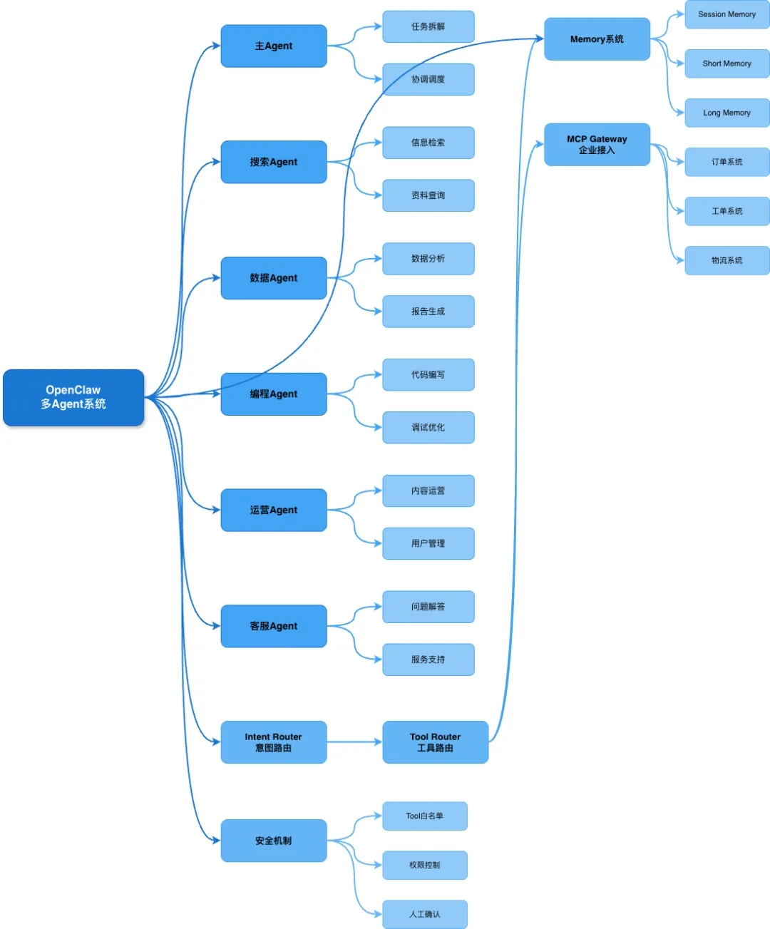
二、多 Agent 调度:从"独行侠"到"特种小队"🎯
单 Agent 的天花板
想象你要完成这样一个任务:"分析竞品动态,生成一份市场报告,并发给指定团队成员"。
如果让一个 Agent 串行完成,它需要:搜索信息 → 整理数据 → 撰写报告 → 发送通知。每一步都依赖上一步,整个链路很长,而且:
• 上下文窗口撑满:中间过程的数据都堆在一个 Prompt 里,很快就超限 • 一步出错,全盘重来:中间某个环节失败,整个任务失败 • 速度慢:所有步骤串行,没法并发
多 Agent 的思路是:把一个大任务拆分给多个专业 Agent 并行处理,最后汇总结果。
Orchestrator + Worker 模式
OpenClaw 采用业界主流的 Orchestrator(编排者)+ Worker(执行者) 模式:
┌─────────────────┐ │ Orchestrator │ │ (任务拆解/汇总)│ └────────┬────────┘ ┌───────────────┼───────────────┐ ▼ ▼ ▼ ┌─────────────┐ ┌─────────────┐ ┌─────────────┐ │ Search Agent│ │ Write Agent │ │Review Agent │ └─────────────┘ └─────────────┘ └─────────────┘两类角色的职责划分:
| Orchestrator | ||
| Worker Agent |
任务调度的核心:DAG(有向无环图)
这里有个非常容易踩的坑:子任务之间的依赖关系,必须显式建模为 DAG,而不是靠 Prompt 隐式描述。
什么叫依赖关系?比如"写报告"必须等"搜索信息"完成,但"发送通知"可以等报告写完后独立触发。这种关系如果不明确建模,Agent 很可能会搞乱执行顺序。
任务 A(搜索竞品信息) │ ├──────────────────┐ ▼ ▼任务 B(数据分析) 任务 C(收集历史数据) │ │ └────────┬─────────┘ ▼ 任务 D(生成报告) │ ▼ 任务 E(发送通知)在这个 DAG 里,B 和 C 可以并行执行(都依赖 A),D 必须等 B 和 C 都完成,E 最后执行。Orchestrator 的核心能力,就是识别这种结构并驱动正确的执行顺序。
🔑 多 Agent 设计的三条铁律
1. Worker Agent 要"无状态化":每次调用传入完整上下文,不依赖本地状态,方便水平扩展和重试 2. 子任务粒度要合适:太细了调度开销大,太粗了失去并发优势——一个好的子任务应该是"一个人、一件事" 3. 失败要可重试:每个 Worker 的结果要记录,Orchestrator 支持对失败节点单独重跑,而不是整个任务重来
💡 一句话总结:多 Agent 调度的本质,是把"复杂任务"变成"可并行的 DAG",用 Orchestrator 统一编排,Worker 专注执行。
三、Tool Router:给 Agent 配一个"工具导购" 🗂️
工具太多是个大问题
当系统里只有 5 个工具时,把所有工具描述都塞进 Prompt 完全没问题。但当工具数量增长到 50 个、500 个,问题就来了:
• Token 爆炸:500 个工具的描述,每次推理都要消耗大量 Token,成本飙升 • 噪音增大:工具越多,模型越容易被无关工具干扰,选错的概率直线上升 • 延迟变长:处理大量工具描述本身就会拖慢推理速度
Tool Router 的目标很简单:在 Agent 需要工具之前,先帮它筛选出最相关的 Top-K 个,其余的不出现在 Prompt 里。
两层路由架构
OpenClaw 采用"粗筛 + 精排"的两层策略,思路和电商的推荐系统非常相似:
用户意图 │ ▼┌──────────────────────┐│ L1:语义召回 │ ← 向量检索,快速粗筛,召回 Top-20│ (Embedding 检索) │└──────────┬───────────┘ │ ▼┌──────────────────────┐│ L2:LLM 精排 │ ← 让 LLM 从 20 个里选最合适的 Top-5│ (Rerank) │└──────────┬───────────┘ │ ▼ Top-5 工具注入 PromptL1 语义召回:把所有工具描述预先向量化存入向量数据库。Agent 执行时,将当前任务描述向量化,做相似度检索,快速召回 20 个候选工具。这一步成本极低、速度极快。
L2 LLM 精排:把这 20 个候选工具的描述拼成一个轻量 Prompt,让 LLM 选出最相关的 5 个,并给出选择理由。候选工具少,这一步成本也很低,但准确率提升明显。
被严重低估的细节:工具描述的质量
工具描述写得越精准,路由就越准。 这是一个被大多数人忽视的工程细节。
来看一个对比:
❌ 差的工具描述:
query_order: 查询订单信息✅ 好的工具描述:
query_order_status: 根据订单号查询订单的当前状态,包括支付状态、物流状态和预计到达时间。适用场景:用户询问"我的订单到哪了"、"订单有没有发货"等。不适用于:修改订单、取消订单、申请退款。好的描述包含三个要素:功能说明 + 适用场景 + 不适用场景。写不适用场景尤为重要,它帮助模型在多个相似工具中做出更准确的区分。
各层路由方案对比
💡 一句话总结:Tool Router 是 Agent 的"导购员",用两层路由把 500 个工具精准缩减到 5 个,既省 Token 又提准确率。
四、Memory 架构:让 Agent 不再"失忆" 🧠
Agent 为什么会"失忆"?
默认情况下,LLM 每次对话都是从零开始的——它不记得你上次说了什么,不记得上次任务怎么解决的,每次都像第一次见面。
这在个人助手场景还能接受,但在企业级场景,这是一个致命缺陷:
• 用户反复解释同样的背景 • Agent 遇到类似问题,无法复用之前的解决方案 • 系统无法随使用积累"经验"
Memory 架构要解决的,就是让 Agent 拥有不同层次的"记忆能力"。
四层记忆模型
OpenClaw 将 Memory 分为四层,对应人类大脑的不同记忆机制:
| Sensory Memory | ||||
| Working Memory | ||||
| Episodic Memory | ||||
| Semantic Memory |
这四层之间有明确的分工,不是替代关系,而是互补关系。
Working Memory:会话级的"工作台"
Working Memory 是当前任务执行过程中的中间状态容器。一个好的 Working Memory 应该存储:
• 当前计划(Plan):Orchestrator 拆解出来的子任务列表 • 步骤历史(Step History):已经执行了哪些步骤,结果是什么 • 草稿板(Scratchpad):工具调用的中间数据
一个关键设计:滑动窗口压缩。 当步骤历史超过一定长度时,不能无限堆叠,否则 Prompt 会撑爆。正确做法是把早期的步骤压缩成摘要,只保留最近 N 步的完整记录。这个摘要同时会被写入 Episodic Memory,供未来会话召回。
步骤 1、2、3 → 压缩为摘要 → 写入 Episodic Memory步骤 4、5、6 → 保留完整记录(在窗口内)步骤 7(当前)→ 正在执行Episodic Memory:跨会话的"情景回忆"
这是 Memory 架构里最有价值、也最复杂的一层。它让 Agent 能记住"上次这类问题是怎么解决的"。
工作原理:
新会话开始 │ ▼提取当前任务的语义特征 │ ▼检索 Episodic Memory(向量相似度) │ ▼召回最相关的 3~5 条历史 Episode │ ▼注入 Prompt:「参考历史经验:上次处理类似问题时,步骤是...」 │ ▼Agent 基于经验执行当前任务一个 Episode 应该存什么:
• 任务描述(用于向量化,支持相似度检索) • 解决方案摘要(注入 Prompt 的内容) • 用到了哪些工具(辅助 Tool Router 决策) • 是否成功(负向经验同样有价值) • 执行时间、用户反馈等元数据
Semantic Memory:持久的"业务知识库"
这一层和 RAG(检索增强生成)高度重合——把企业的产品文档、业务规则、操作手册等知识存入向量数据库,Agent 需要时检索注入。
这里不展开 RAG 的细节,但有一点值得强调:Semantic Memory 是"静态的",Episodic Memory 是"动态积累的"。前者存的是人工整理的知识,后者存的是系统运行中自动积累的经验。两者结合,才构成一个真正有"学习能力"的 Agent。
🔑 Memory 写入的时机:一定要异步
这是一个容易被忽视的工程细节。Memory 的写入不应该阻塞用户等待响应。
原因:Episodic Memory 的写入需要压缩摘要(一次 LLM 调用)+ 向量化 + 存库,这个过程可能需要几百毫秒甚至更长。把它放在同步链路上会直接拉高响应延迟。
正确的做法:
任务完成 │ ├── 同步 ──→ 清理 Working Memory → 返回结果给用户(快) │ └── 异步 ──→ 压缩 Episode → 向量化 → 写入 Episodic Memory(慢,不影响用户)💡 一句话总结:Memory 架构是 Agent 从"工具"走向"助手"的关键——四层记忆各司其职,让 Agent 既能聚焦当下任务,又能积累长期经验。
五、四个模块的全景整合 🗺️
把这四块拼在一起,一次完整的用户请求的处理流程如下:
用户请求 │ ▼┌───────────────────────────────────────────────────┐│ Orchestrator ││ ││ Memory Manager 召回历史 Episode ──→ 辅助 Task Planner 拆解任务 ││ ││ Task Planner 生成 DAG,分发给 Worker Agent │└───────────────────────────────────────────────────┘ │ ┌───────────────────┼───────────────────┐ ▼ ▼ ▼ ┌────────────┐ ┌────────────┐ ┌────────────┐ │Worker Agent│ │Worker Agent│ │Worker Agent│ │ Tool Router│ │ Tool Router│ │ Tool Router│ │ 精选工具 │ │ 精选工具 │ │ 精选工具 │ └─────┬──────┘ └─────┬──────┘ └─────┬──────┘ │ │ │ ▼ ▼ ▼ MCP Client MCP Client MCP Client │ │ │ ───────────────────────────────────────────────────── MCP Servers (ERP / 文件系统 / 数据库 / 外部 API)数据流向总结:
• 向内流:用户请求 → Orchestrator → 召回 Episodic Memory → Task Planner → Worker Agent → Tool Router → MCP Client → 工具执行 • 向外流:工具结果 → Worker Agent → Orchestrator 汇总 → 返回用户 • 异步写:任务完成后 → 压缩 Episode → 写入 Episodic Memory
六、模块对比速查表 📋
| MCP 接入 | |||
| 多 Agent 调度 | |||
| Tool Router | |||
| Memory 架构 |
写在最后
这篇文章聊的四个模块,其实背后有一个共同的设计哲学:把"隐式的复杂度"变成"显式的结构"。
• MCP 把"散乱的工具接入"变成"标准化协议" • 多 Agent 调度把"模糊的大任务"变成"清晰的 DAG" • Tool Router 把"全量工具 Prompt"变成"精准的动态召回" • Memory 架构把"无状态的对话"变成"有层次的记忆体系"
Agent 工程的难度,往往不在于调用 LLM 本身,而在于这些"胶水层"的设计质量。每一个模块都需要结合你的业务场景反复打磨,没有银弹。

觉得有收获?欢迎 点赞 + 转发 给身边对AI感兴趣的朋友 👋关注 瀚曦说,一起跟上AI时代的节奏。
夜雨聆风