
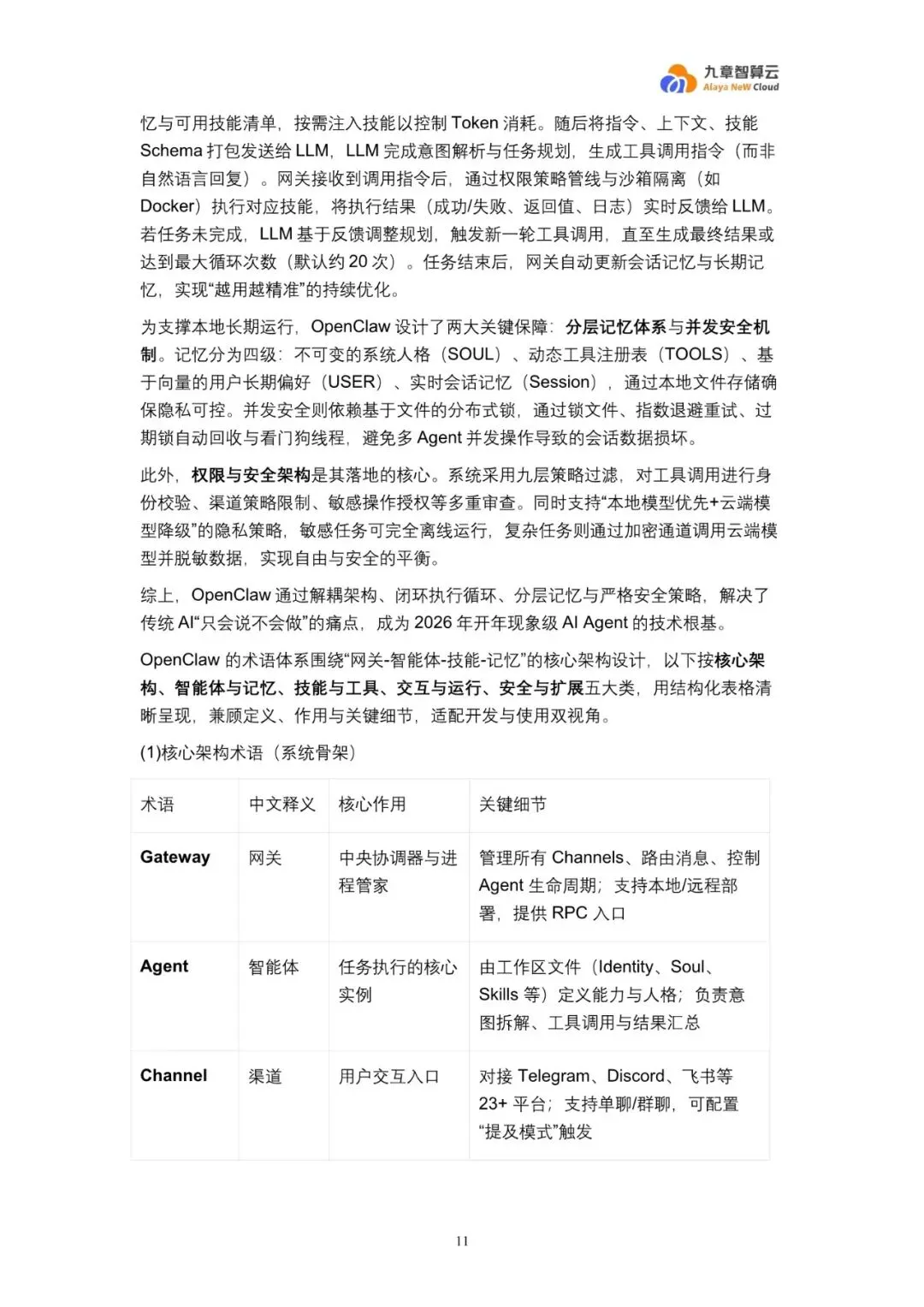
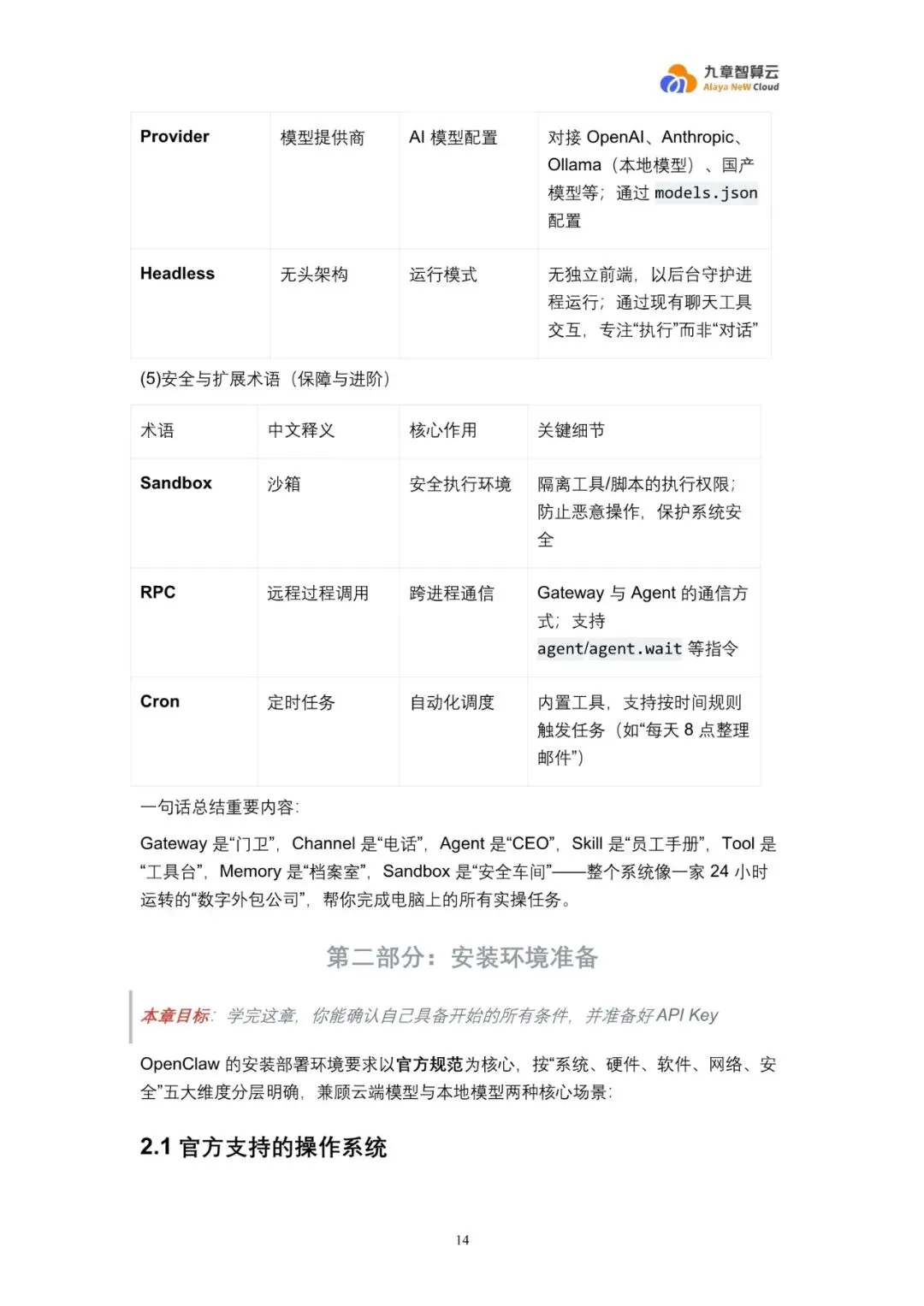
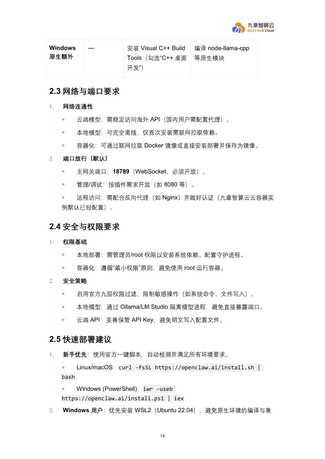
OpenClaw已经被广大网友熟知了,但绝大部分网友还没有安装并上手一试,有些 网友已经安装上了,但在使用上还不是很熟练,为了照顾广大网友,本文从0开始介绍OpenClaw的介绍、安装与使用。
以下为报告节选:
























......
需要下载和及时更新最新人工智能报告的朋友,可以加入我们的《人工智能之地》分享会,大量的中外文精品人工智能行业分析报告及各类专题资料将会优先分享到人工智能之地中,加入即可下载全部报告。
《人工智能之地》加入请微信扫描以下二维码
↓↓↓

如果你觉得本期分享的行业报告资料有帮助,欢迎把文章分享给身边更多的朋友~~~
温馨提示:有任何问题可咨询相关工作人员,微信号:xing_chen2019

长按上方二维码一键添加小编
夜雨聆风