中心学术分享 · 系列第四篇
基于 OpenClaw 的智慧旅游AI 舆情哨兵方案
从3月20日起,我们正式开启中心学术文章连载专栏,聚焦智慧文旅前沿实践与深度学术思考,定期分享优质原创内容。本篇为系列第四篇,与此前研究生团队的研究成果不同,本文由中心本科生独立完成。文章针对当前旅游行业舆情治理时效性差、协同低效、数据沉淀不足等核心痛点,系统提出基于OpenClaw的智慧旅游AI舆情哨兵解决方案,拆解其全链路自动化运行机制与未来演进方向,欢迎各位行业同仁持续关注。
1. 研究背景
在数字化浪潮与社交媒体高度普及的今天,旅游行业的舆情生态已发生深刻变革。游客不再仅仅是服务的被动接受者,更是信息的主动生产者与传播者。小红书、抖音、微博、OTA 平台等构成了庞大的舆情场域,其中蕴含着海量的实时信号,关乎景区运营、安全、服务质量乃至品牌声誉。
这些来自游客的真实反馈,往往以碎片化、高频次的形式出现,其传播速度和影响力远超传统内部反馈渠道,成为预警服务投诉、安全隐患、突发事件及捕捉潜在商机的关键风向标。
随着旅游消费的升级,游客对体验的敏感度日益提升。一次排队过长、一次卫生疏漏或一次不透明的收费,都可能在社交平台上迅速发酵,形成负面舆情。如何从海量社交媒体数据中,精准、实时地捕捉到这些微弱信号,并将其转化为可执行的运营指令,已成为智慧旅游建设中亟待解决的核心课题。
2. 目前的舆情处理机制及其缺陷
目前,多数景区和旅游机构主要依赖人工巡查、传统舆情 SaaS 系统或单点工具来处理舆情。然而,这些机制在实际运行中存在明显的局限性,难以应对当前高频、多源、碎片化的信息环境。
① 时效性滞后与覆盖盲区
人工监测高度依赖员工的自觉性与精力,难以实现 7×24 小时全天候覆盖。尤其在夜间、节假日或客流高峰期,舆情爆发的概率最高,但此时往往也是人工监测最薄弱的时刻。传统 SaaS 系统虽能提供声量监测,但其数据获取往往存在延迟,缺乏分钟级实时预警能力,导致负面舆情在初期未能被及时发现,错失"黄金公关时间"。使得原本微小的服务瑕疵演变成严重的公关危机。
② 研判标准不一与响应链路冗长
在传统机制下,舆情的严重程度往往由巡查人员主观判定,不同人员的经验背景、责任心差异,导致对同一信息的敏感度截然不同,极易出现漏报、误报或研判偏差。从发现问题到层层上报、人工截图、转发微信群、再到@相关责任人,整个响应链路不仅低效,且在流转过程中极易丢失关键信息(如原始链接、发布时间、作者背景等),导致一线运营部门往往在舆情已经扩散后才接到通知,难以支撑快速处置的需求。
③ 数据资产流失与复盘困境
目前的舆情处理过程往往散落在微信群、聊天记录或零散的表格中,缺乏系统化沉淀。这种"碎片化"处理方式,使得每一次舆情处置都成为孤立事件。管理者难以统计高频问题点、部门响应时长、闭环率等关键指标,无法进行深度的复盘与趋势洞察,导致同类服务问题反复出现,无法为长期的服务提升和运营决策提供量化依据。
响应速度 | ||
协同效率 | ||
系统灵活性 | ||
数据价值 |
3. 基于 OpenClaw 的针对性改善
针对上述痛点,本方案提出利用OpenClaw平台构建一套"智慧旅游AI舆情哨兵"系统。OpenClaw不仅仅是一个AI工具,更是一个集采集、编排、理解与协同于一体的自动化中枢,能够针对性地改善现有机制的缺陷:
实现全渠道自动化巡查。OpenClaw 具备强大的浏览器自动化能力,能够高度模拟人类在网页和App上的交互行为。它能有效解决传统爬虫难以应对的动态加载、反爬机制等问题,实现对小红书、抖音、OTA平台等全渠道的7×24小时高频自动巡查。这种“所见即所得”的采集方式,确保了信息获取的实时性,将监测盲区压缩至最低。 | |
引入AI智能理解引擎。系统内嵌大语言模型(LLM)节点,能够将非结构化文本直接转化为结构化任务。AI不仅能识别文字表面的情感(正/负面),还能结合旅游行业语境,精准判定舆情的具体分类(如安全隐患、服务投诉、设施损坏等)及紧急度。这种基于统一逻辑的AI研判,消除了人工判断的主观误差,确保了预警的标准化与专业性。 | |
构建自动化分发闭环。OpenClaw 天然适配钉钉、企业微信、飞书等主流协作工具。一旦AI识别出高风险舆情,系统可根据预设规则自动生成任务卡片,并同步触发电话提醒或短信通知。这种“信息找人”的模式,确保了风险信号能够第一时间直达一线责任岗位,将响应链路从“小时级”压缩至“分钟级”。 | |
实现全量留痕与数据沉淀。系统将所有舆情发现、AI研判、分发记录及处置过程全量留痕,自动形成统一的“处置台账”。通过数据看板,管理者可以清晰地看到高频问题分布、部门负载、平均处理时长等指标。这种数据化治理能力,为景区的服务优化和预算投入提供了科学的决策依据。 |
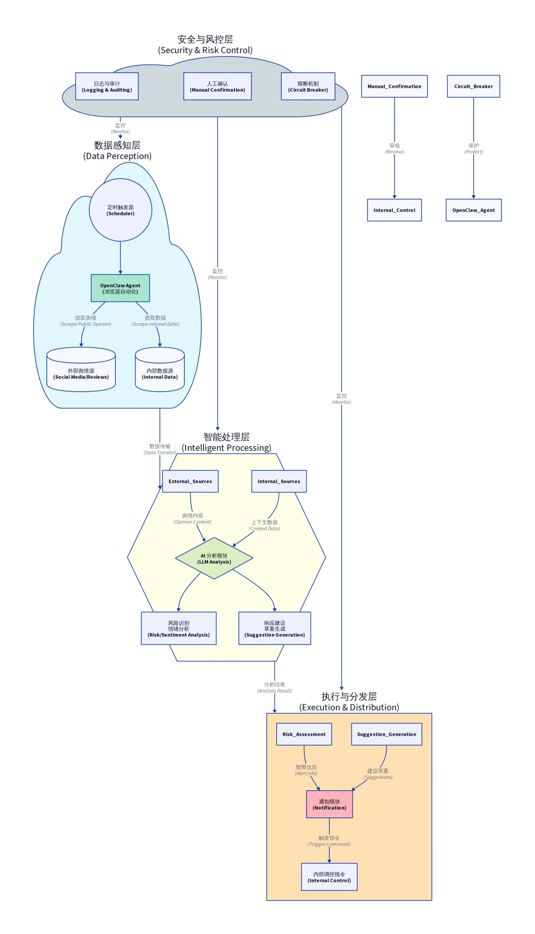
4. 实现机制与路径
本方案的实现机制主要由四个核心环节构成,形成一个持续运行的自动化循环:

- 全域采集机制:利用 OpenClaw 的自动化脚本,系统会定时、高频次地扫描社交媒体和OTA平台。采集范围不仅包括景区官方名称,还涵盖了别名、核心项目、地标建筑以及常见的负面关键词(如“排队”、“脏乱”、“态度差”等)。在采集过程中,系统会自动保留原始截图、原文链接、发布者信息及发布时间,形成完整的证据链,防止游客删帖后证据丢失。
- 智能研判机制:抓取到的原始信息会立即进入 LLM 研判节点。AI会根据预设的提示词(Prompt)进行多维度分析:首先是情感识别,过滤掉无关信息;其次是问题分类,将其归入安全、服务、设施、价格或环境等类别;最后是紧急度判断,根据关键词强度和发布者影响力,将其标记为极高、高、中、低四个风险等级,并自动生成一句话摘要。
- 自动分发机制:根据研判结果触发分级响应。极高风险信息(如涉及人身安全、极端天气、重大投诉)会立即触发电话语音提醒和短信通知,同步发送至值班领导和安保部门;高风险信息则自动推送到对应的运营群组,生成钉钉/企微任务卡片,要求责任岗位限时认领;中低风险信息则进入待办列表或素材库,供相关部门后续处理或作为营销参考。
- 闭环跟踪机制:系统会持续跟踪任务的认领与处理状态。如果高风险任务在预设时间内(如15分钟)未被认领,系统会自动触发“超时升级”机制,将预警信息推送至更高一级的管理人员。处置完成后,责任人需在系统中上传处理结果(如现场照片、回复截图),系统自动记录处理时长并归档,确保每一项任务都能得到有效闭环。
💡 实施路径建议
建议采取"从小到大、由浅入深"的策略。初始阶段,可以优先选择对景区反馈量最大、影响力最直接的两个平台(如小红书和携程)作为试点渠道。在场景上,优先聚焦于“安全隐患”和“严重服务投诉”两类核心痛点。通过这种方式,可以在短时间内验证方案的有效性,并根据实际运行中产生的真实数据,不断微调AI的研判逻辑和分派规则。当初始模型跑通后,再逐步扩展到抖音、微博、马蜂窝等全网渠道,并实现多景区、多城市的集团化统一管理。
5. 未来展望:深度融合旅游大数据指挥中心
随着数据的持续积累与AI模型的深度迭代,该方案将具备更广阔的演进空间。未来,系统可以从单一的“舆情预警”升级为“运营预测”。通过分析历史投诉趋势与客流、天气、节假日等变量的关联性,系统可以提前识别潜在的风险点,从而实现风险管理的全面前置。
5.1 GIS 三维空间数据融合与大屏态势感知
舆情哨兵不应是一个孤立的后台系统,它将直接对接到“旅游大数据指挥中心”。每一条预警信息通过自然语言位置实体抽取(NER)技术打上空间标签(如具体某个公厕、某条索道、某个观景台)。这种空间化处理使得舆情不再是抽象的文字,而是具备地理属性的实时信号。
在指挥中心的3D数字孪生大屏上,舆情数据将与IoT客流监控深度结合,形成实时的“空间情绪热力图”。如果某区域客流飙升且伴随密集“拥挤”、“排队”的负面工单弹窗,指挥长可在三维地图上直观定位,一键下发疏导指令,真正实现“数据上屏、指挥下沉”。
5.2 运营联动与反向赋能营销
舆情哨兵可以与景区内部的更多系统深度联动。例如,与工单系统对接,实现线上舆情直接触发线下维修任务;与智能客服对接,自动生成OTA平台的回复建议。更进一步,系统还可以反向赋能营销,自动识别游客分享的爆款机位、热门玩法和高赞素材,辅助市场部门精准捕捉热点,实现从“负面治理”到“增长驱动”的战略延伸。
结语
“基于OpenClaw的智慧旅游AI舆情哨兵方案”的核心价值在于通过自动化平台,将过去高度依赖人工、难以连续运行、缺乏数据沉淀的舆情管理链路,彻底升级为可持续、可追踪、可复盘的自动化闭环能力。这不仅是一次技术层面的革新,更是一种深层次的运营治理能力升级。它能够帮助景区以更低的成本、更高的效率,守护游客体验,在复杂的舆情环境中建立起一道坚实的“数字防线”,构建起未来智慧旅游的新生态。
来源:北二外数字文旅研究中心
文字:杨俊毅
排版:付云浩
审核:邓宁
夜雨聆风