—— 点击蓝字,关注我们

前言
粤港澳大湾区的夜空不再寂静:EH216-S自动飞越琼州海峡,22公里仅用18分钟;沃飞长空AE200-100首架机下线,“空中出租车”即将载人试飞;RortiX飞行机器人在无GPS、无地图的复杂环境中完成“盲飞”挑战。
这些看似独立的场景,指向同一个浪潮:在AI驱动下,低空经济正从“试点飞行”跨越到“常态运营”。这不仅是技术进步,更是一场比新能源汽车更具颠覆性的全球产业革命。而在这场革命中,中国供应链不再是沉默的配角,而是手握核心筹码、定义新规则的“关键先生”。
全文概览
Part1 AI将低空飞行器升级为空中智能体
Part2 AI+低空经济头部企业成果介绍
Part1
AI将低空飞行器升级为空中智能体
01 新目标
场景、产业与国家战略的三重共振
“十五五”时期,低空经济迎来根本性定位之变。它不再仅仅是无人机送快递、直升机观光的小众场景,而是以人工智能、无人智能与空天地一体化交通体系深度融合为核心驱动,正成为培育新质生产力、推动高质量发展的新引擎。
在技术的深层逻辑中,AI正在重塑低空飞行器的“操作系统”。传统的无人机本质上是“遥控设备”,依赖飞手的实时操控;而AI赋能的低空飞行器,正进化为具备自主感知、智能决策、精准执行能力的“空中智能体”。
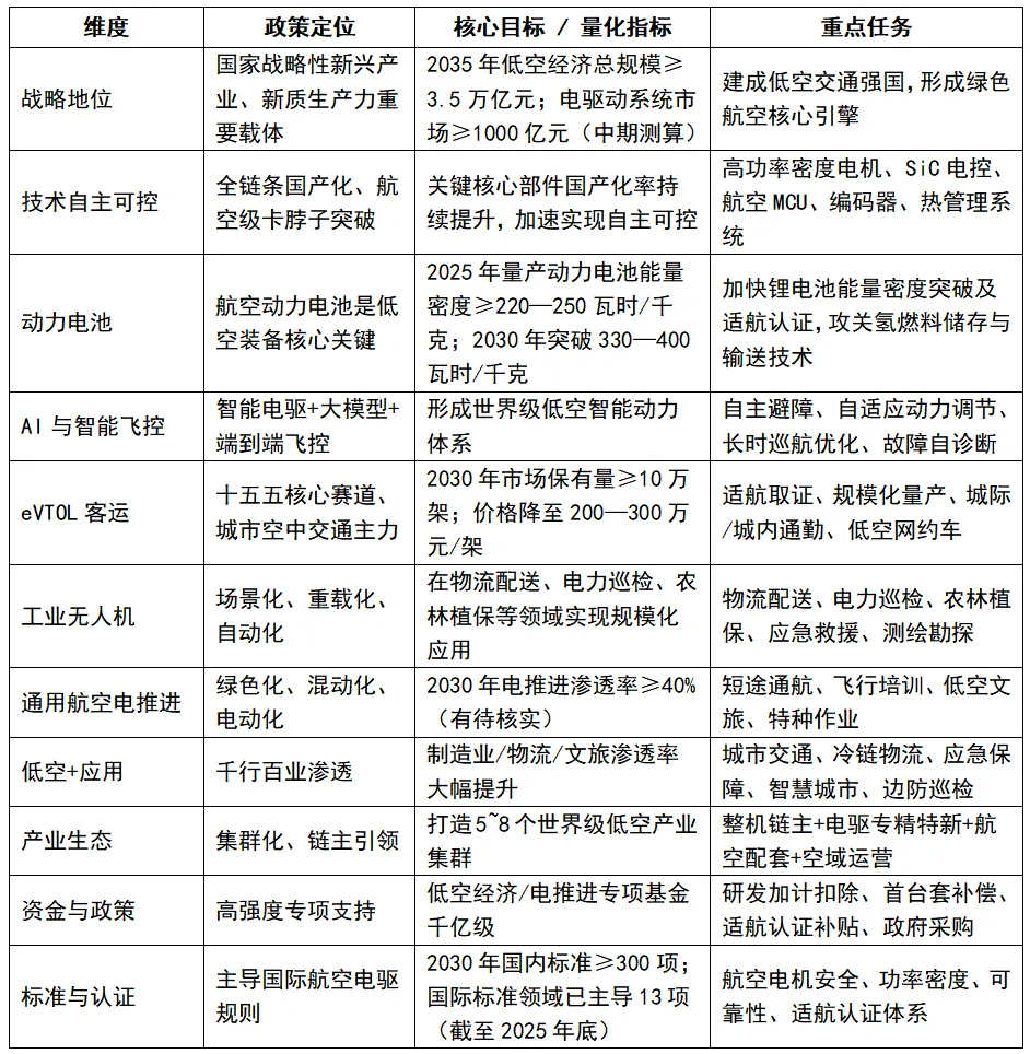
十五五低空经济与核心零部件发展规划及目标

点击图片放大查看
注:数据源自公开资料整理,AI全域供应链信息网制图
02 新市场
市场爆发:万亿级赛道加速成型
中国低空经济正驶入规模化增长快车道。2021年至2024年,市场规模从2912亿元增至6703亿元,年均复合增长率超过30%;2026年有望首次突破万亿元,2030年预计达到2万亿元,2035年将冲击3.5万亿元。伴随整机放量,电驱动系统市场同步攀升,中期存量规模可达千亿元级别。
中国低空经济市场规模及增长率

点击图片放大查看
注:数据源自公开资料整理,AI全域供应链信息网制图
与此同时,产业链也日趋活跃。企业注册量在2025年迎来爆发式增长,全年新增近5万家,创历史峰值。政策红利、技术突破与应用场景拓展形成三重共振,低空经济已从“概念验证”全面迈入“产业落地”阶段,一个万亿级的天空产业新蓝海正加速展开。
中国低空经济市场相关企业注册数

点击图片放大查看
注:数据源自公开资料整理,AI全域供应链信息网制图
附:中国低空经济产业链全景图

点击图片放大查看
注:数据源自公开资料整理,AI全域供应链信息网制图
03 新技术
AI助力下的技术路线(2026-2030)
智驱未来:低空电驱的AI跃迁
AI正深度赋能低空电驱技术:2026至2030年,轴向磁通电机通过SMC、无轭、PCB三大路径将功率密度推至22kW/kg;AI电控从辅助调参迈向认知控制,实现飞控与电驱协同,降低能耗15%-20%、故障风险超60%;一体化模组渗透率突破85%。低空飞行器正加速迈入高效、智能的“强心脏”时代。
电机本体:高功率密度

点击图片放大查看
注:数据源自公开资料整理,AI全域供应链信息网制图
电控系统:AI化

点击图片放大查看
注:数据源自公开资料整理,AI全域供应链信息网制图
系统集成:电驱一体化模组

点击图片放大查看
注:数据源自公开资料整理,AI全域供应链信息网制图
AI定义低空电驱控制三阶段
1. 辅助控制阶段(2025前)
AI辅助电驱系统调试、参数校准,降低人工干预,提升调试效率,为低空飞行安全奠定基础。
2. 自适应控制阶段(2026-2028)
AI实时调整电驱系统功率、转速参数,自适应高空风速、载重及极端工况,提升飞行安全性与能效,降低能耗15%-20%。
3.认知控制阶段(2029后)
AI理解飞行任务意图,结合航线、环境数据自主规划电驱控制策略,实现“飞控-电驱”协同,适配复杂低空飞行场景,降低故障风险60%以上。
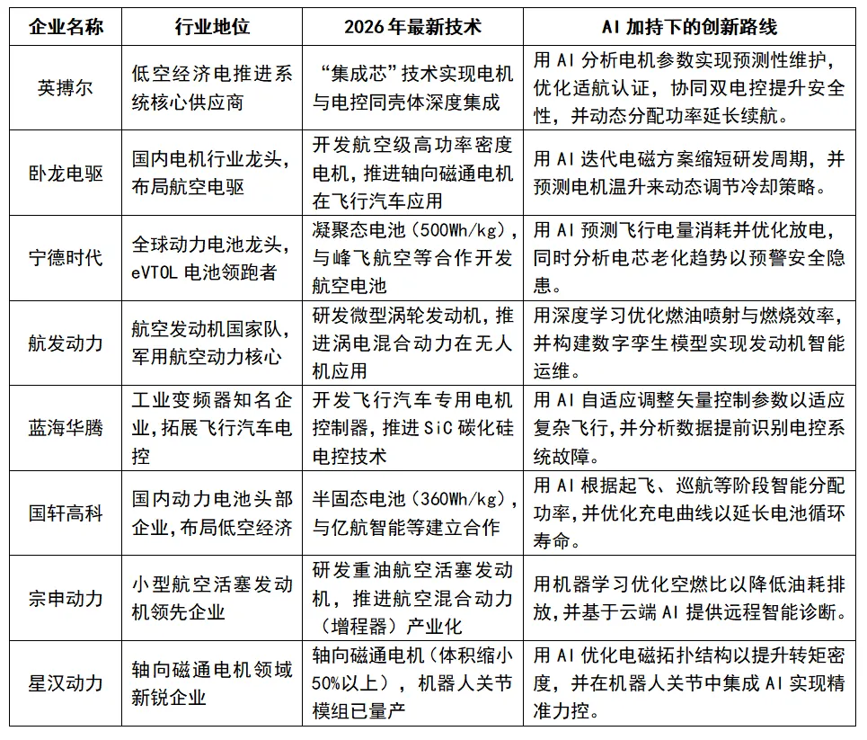
04 新竞争
龙头企业竞争:AI重塑低空电驱赛道
英搏尔以“集成芯”技术叠加AI健康监测与适航验证,筑牢航空级安全底座;卧龙电驱依托轴向磁通电机与AI驱动设计,缩短研发周期;宁德时代、国轩高科凭借高能量密度电池与智能BMS,领跑航空动力源;航发动力、宗申动力则以微型涡电、重油增程及AI数字孪生技术,抢占混动与长航时赛道;蓝海华腾、星汉动力分别在电控AI矢量控制、轴向磁通电机+AI电磁优化上形成差异化突破。
AI正从设计、控制到运维全链条赋能,推动低空电驱龙头企业竞争格局加速演进。

点击图片放大查看
注:数据源自公开资料整理,AI全域供应链信息网制图
Part2
AI+低空经济头部企业成果介绍
01 整机企业
AI正从底层重塑低空经济格局:整机企业凭借智能飞控与全适航认证抢占城市空中交通制高点

亿航智能
企业现状
上市状态:已上市,美股:EH
产品型号与形态:EH216-S、EH216-L、VT35长航程机型
投入市场销量:累计交付超200架,订单储备超1100架
低空整机核心部件业务
技术特点:纯电动多旋翼构型,自主起降,自主航线规划、避障
核心优势:首个eVTOL全适航认证+商业化运营
技术壁垒:自主避障,多机协同领先;掌握eVTOL适航取证核心流程

小鹏汇天
企业现状
上市状态:处于Pre-IPO阶段,计划2026年登陆港交所
产品型号与形态:“陆地航母”飞行汽车、HT-1/HT-2
投入市场销量:尚未正式交付,“陆地航母”已获7000台订单
低空整机核心部件业务
技术特点:创新分体式设计、垂直起降
核心优势:陆空两栖、车飞一体的技术路线,精准切入个人飞行市场、量产能力突出
技术壁垒:轻量化复合材料、自动驾驶飞控系统与汽车智能技术深度融合

广东高域
企业现状
上市状态:未上市
产品型号与形态:GOVY AirCab、GOVY AirJet、GOVY AirCar
投入市场销量:尚未正式交付,计划2026年5月首台样机下线
低空整机核心部件业务
技术特点:轻量化机身、纯电动力与快充、L4级自动驾驶、高冗余安全设计
核心优势:全链条自研、场景与生态先行、“汽车+航空”融合范式
技术壁垒:冗余飞控系统、分布式电驱、云端监控、自检、故障容错机制
02 Tier 1核心零部件企业
核心零部件企业则以AI赋能的电驱设计、预测性维护与自主控制算法,从动力追随者跃升为全球定义者

卧龙电驱
上市状态
A股(主板)600580.SH,2026年2月第二次递交港交所招股书,拟香港主板双重上市
核心优势
全球电机龙头地位:在高效、高功率密度电机领域有深厚的技术积累和规模化制造经验。
航空级技术平移:将高性能伺服电机、新能源汽车驱动电机电技术经验,向航空级要求进行升级与转化。
低空经济核心部件业务
核心供货产品:高功率密度永磁同步电机、分布式电驱控制器、一体化关节模组、多旋翼协同控制系统,
主要客户:沃飞长空、小鹏汇天、峰飞航空

英搏尔
上市状态
A股(创业板)300681.SZ
核心优势
高集成度技术:在新能源汽车领域积累的“电机+电控+电源”多合一集成能力,可平移至低空领域,有助于飞行器减轻重量、节省空间。
电力电子核心技术:在电机控制、电源管理方面有自主研发能力,核心部件自主可控
低空经济核心部件业务
核心供货产品:无人机用电机驱动器、高功率密度驱动电机、集成式电驱动系统、车载/机载电驱动系统
主要客户:亿航智能、小鹏汇天、沃飞长空

宗申动力
上市状态
A股(主板),001696.SZ
核心优势
航空动力资质与制造能力:拥有完整的航空发动机生产线和相关的资质认证
动力系统全覆盖:在燃油动力、混合动力、纯电动力均有布局
低空经济核心部件业务
核心供货产品:航空活塞发动机、增程式混动系统、电驱辅助动力单元(APU)、燃油喷射控制系统
主要客户:峰飞航空、沃飞长空、亿航智能

汇川技术
上市状态
A股(创业板),300124.SZ
核心优势
一体化方案能力:具备提供“电驱+电控+控制”全栈解决方案的独特优势。
规模化与成本优势:强大的供应链管理、精益制造和规模化生产能力
低空经济核心部件业务
核心供货产品:eVTOL 电机控制器、分布式动力控制系统、飞控—电驱协同单元、高压动力总成。
主要客户:沃飞长空、小鹏汇天、亿航智能、峰飞航空
03 国内低空经济龙头供应链

点击图片放大查看
注:数据源自公开资料整理,AI全域供应链信息网制图
eVTOL/飞行汽车整机

无人机整机

航空发动机

航空电驱/电机

动力电池

关键材料

飞控与导航系统

空管系统与基础设施

核心配套

点击图片放大查看
注:以上数据源自公开资料整理,AI全域供应链信息网制图
总结与展望
低空经济正从试点飞行迈向万亿级常态运营,2030年市场规模有望突破3万亿元。AI赋能下,飞行器进化为空中智能体,轴向磁通电机与AI电控成为核心标配。
中国企业从跟随者跃升为全球定义者,低空电驱2030年市场规模达1250亿元,全球占比超55%。尽管短期盈利承压,2028年将形成寡头格局。低空经济加智能电驱,正成为中国高端制造最硬核的名片。
END
声明:本报告为AI全域供应链信息网编辑部制作,根据第三方数据进行整理,供行业市场提供参考,未经许可,任何组织和个人不得以任何形式翻版、复制、发表或引用。
往期回顾



ABOUT US

【中汽汽车电子电器信息】
【AI全域供应链信息网】
作为中国汽车核心零部件领域服务平台,我们深耕行业三十余年,聚焦汽车电机电器、智能电子及新能源三电技术创新。
构建覆盖全球的四大战略体系:主办产业峰会、专业论坛累计80余场;编纂300期权威期刊与30部行业白皮书;组织20+国际展会辐射六大洲;通过产学研深度融合生态,培育专精特新企业,赋能全球500强企业资源对接。

★
如有垂询,联系我们
联系电话:
0731-84424716(长沙)
15214361422(上海)
邮箱地址:
admin@shkuntai.com
办事处地址:
湖南省长沙市开福区湘江中路万达公馆3栋
上海徐汇天钥桥路333号腾飞大厦奕桥3楼
夜雨聆风