对标第六届教创赛评分标准,看透一等奖案例的三大核心密码。
第六届教创赛新增人工智能赛道,将“深化人工智能技术赋能教学创新”写入大赛目标。AI不再是点缀,而是教学创新的核心驱动力。
但很多老师疑惑:AI到底怎么用才能打动评委?是堆砌工具,还是另有门道?
今天,我们分析一份刚刚出炉的一等奖案例——生成式AI驱动英语单元复习课教、学、评深度融合实践(第六届教创赛一等奖作品,华南理工大学附属实验学校谢慧欣老师执教)。这虽然是一节初中英语课,但其中的AI赋能方法论适用于所有学科。
我们对照第六届大赛官方评分标准(尤其是人工智能赛道),看看这份案例是如何拿一等奖,以及你的材料可以如何借鉴迁移。

【一.理念先行:让评分标准成为设计的蓝图】
很多老师备赛时先想“用什么AI工具”,再硬套理念。这份案例恰恰相反:先吃透评分标准,再设计AI应用。
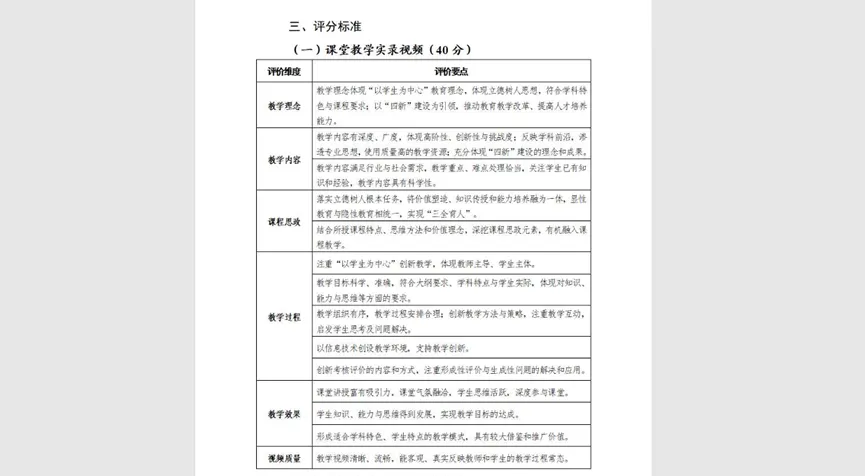
对照大赛“教学理念”维度(实录视频40分中的第一项),案例落地了四大理念:
立德树人:不是喊口号,而是通过中西方文学英雄对比,让学生发现“人性之美”,自然渗透文化自信。
素养导向:围绕语言能力、文化意识、思维品质、学习能力四大核心素养设计每个环节。
单元整体:复习课不是知识点罗列,而是以单元主题为线索构建知识网络。
教、学、评一体化:从课前到课后,评价贯穿始终,AI智能体实时点评,问卷星即时反馈。
关键之处在于理念不是写在材料里的标签,而是贯穿课堂的设计逻辑。你的课程是否也对照评分标准逐条问过:我的理念如何体现?有没有具体环节支撑?
可借鉴的思路:将评分标准打印出来,逐条对照你的课程,缺什么补什么。理念先行,技术随后。

【二.AI深度融合:从辅助工具升级为教学伙伴】
人工智能赛道评分标准明确要求:“人工智能技术对课程全流程各环节的有效支撑”“构建人机协同或人机共生的教学模式”。
这份案例的AI应用,完美回应了这些要求。它不是用AI做个PPT或放个视频,而是让AI成为双线虚拟双师,贯穿课前、课中、课后:
课前:AI备课 + 前置学习
教师端:用讯飞星火生成多模态复习视频,搭建“Mark Twain”对话智能体。
学生端:用蓝思英语APP朗读《西游记》绘本,为中西对比储备词汇。
课中:AI互动 + 多维探究
导入:教师与Mark Twain智能体对话,学生捕捉信息。
深挖:学生自主向智能体提问,探究文学创作。
评价:学生完成书信,AI智能体实时点评修改。
课后:AI评价 + 实践拓展
必做:学生查看AI对书信的专业点评,完成线上评估问卷。
选做:用讯飞智文制作孙悟空故事视频,上传问卷星互评。
AI不是炫技,而是解决真实教学痛点。复习课容易枯燥,但AI智能体让“与马克·吐温对话”成为可能,学生兴趣高涨;传统课堂评价滞后,AI即时反馈让教、学、评真正一体化。
可借鉴的思路:问自己三个问题——我的课程痛点是什么?AI能解决吗?AI是否贯穿全流程,而不只是一个环节的点缀?

大赛评分标准中,“创新效果”和“成果辐射”占据重要分值。很多老师材料写得漂亮,但缺乏证据支撑,评委一看就觉得“虚”。
这份案例在可视化上做得极其扎实:
学情分析可视化:课前用问卷星摸底,精准定位学生“注意力易分散”“对AI感兴趣”等特点,为教学设计提供依据。
教学过程可视化:课中用韦恩图对比中西英雄,思维过程一目了然;学生与AI智能体的对话记录可追溯,体现深度探究。
成效证据可视化:
课堂参与度——视频中学生争先恐后向智能体提问;
作品质量——学生书信经AI点评后修改,体现进阶;
课后拓展——选做任务制作的视频在问卷星互评,同伴投票数据可导出。
辐射推广可视化:案例明确说明该模式已在校内推广,并形成可复制的“三阶教学流程”。
准备材料时,时刻想着“评委凭什么相信我的创新有效?”答案就是数据、作品、对比、第三方评价。能放图表不放文字,能放截图不放描述。
可借鉴的地方:从现在开始,有意识地收集教学过程中的各类证据——学情数据、学生作品、课堂实录片段、同行评价截图。这些都将成为你材料的“硬通货”。
【四.启示:从这份案例可以学到什么?】
看完这份案例,你会发现:真正的好材料,不是写出来的,而是做出来的。当你把课上成案例的样子,材料自然水到渠成。
总结三点可借鉴的方法论:
1. 先对标,后设计
把评分标准打印出来,逐条对照你的课程。理念、过程、效果——每个维度都要有具体的教学环节支撑。
2. 让技术服务于理念
AI要用在刀刃上:解决痛点(如复习课枯燥)、贯穿全程(课前课中课后)、可评价(即时反馈)。不要为了用AI而用AI。
3. 所有创新都要有证据
证据越具体、越可视化,评委越信服。学情数据、课堂实录片段、学生作品对比、同行评价截图——能放的都放上。
第六届教创赛的号角已经吹响,AI赋能是最大的风口。希望这份案例拆解,能帮你找到备赛的方向,将优秀经验内化借鉴迁移到自己的课程中。
来源:教学创新大赛
转载自:师培联盟
说明:图文均来自网络,本文及文内图片版权归原作者及原出处所有,内容为作者观点,并不代表本公众号赞同其观点和对其真实性负责。转载旨在分享,如涉及版权等问题,请及时与我们联系,我们将立即更正或删除相关内容。
课程推荐

夜雨聆风