
来源:未来视觉战略咨询
《2026网红探店全链路营销策划方案》,内容非常前沿且系统,覆盖了从市场洞察、策略构建、达人矩阵、科技赋能到执行路径与ROI评估的完整链路。以下是我对该方案的核心提炼与关键亮点总结,便于你快速把握其精髓:
✅ 一、核心趋势(2026探店经济三大转向)
空间数字化:AR/MR普及,探店从“看视频”进化为“虚拟漫游”。
AIGC内容爆发:AI辅助生成脚本与视觉,推动“超现实探店”成为主流。
情绪价值优先:博主从“推荐官”转向“生活方式共鸣者”。
✅ 二、策略升级:从“流量种草”到“价值共振”
感知重塑:挖掘品牌哲学、工艺或社会责任。
场景共生:探店即“在场感”记录,融入真实生活切片。
数字孪生:线上AR互动+线下实体无缝连接,实现“即时种草”。
✅ 三、达人矩阵:金字塔分层 + AISA标准
头部:引发关注
腰部:建立深度
底部:形成规模
选人标准:
Aesthetic(审美力)
Interaction(互动率)
Specialty(专业性)
Authenticity(真实感)
✅ 四、技术赋能四大落地工具
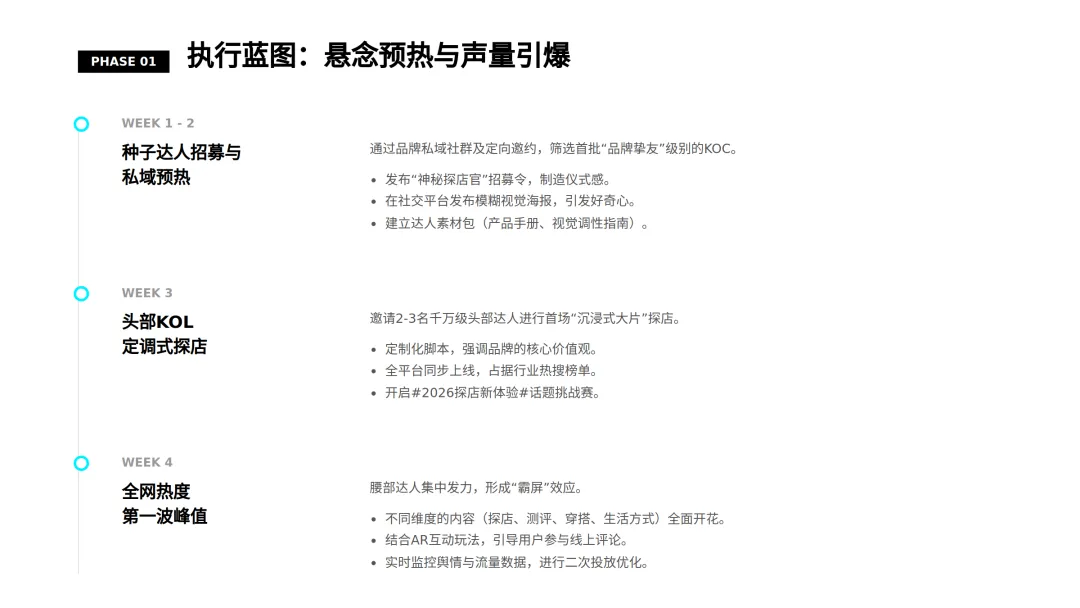
✅ 五、执行三阶段(W1–W8)
预热期:AI筛选达人、脚本共创、悬念铺设
爆发期:头部定调 + 腰部霸屏 + AR互动 + 直播转化
转化期:切片分发 + 私域沉淀 + UGC挑战赛
✅ 六、ROI评估体系(四维指标)
✅ 七、平台差异化策略
小红书:审美力+生活方式(KFS模型)
抖音:兴趣爆发+即时转化(挑战赛+团购)
视频号:私域信任(直播连麦+企微管家)
B站:圈层共鸣(长视频+弹幕文化)
✅ 八、风险控管机制
达人背景:AI全网背调
内容合规:三审制度 + 数字水印
流量造假:多维验证 + 核销闭环
承载力风险:流量预警 + 预约分流
✅ 九、预算参考(S级全国联动)
建议起步预算:¥2,000,000
✅ 十、典型案例
高端零售:艺术策展式探店 → 客单价提升120%
新茶饮:社交货币化探店 → 爆品+裂变+短链路转化


















完整报告原文已分享到星球社区
会员可前往下载。非会员请按照以下步骤免费获取:
关注公众号,然后在首页对话框回复关键词“2026网红探店全链路营销策划方案”,
系统自动推送百度网盘下载链接。
(关键词输入需完全一致,否则系统无法正确匹配)


(本星球常年对接50万+报告智库,每日精选50+行业报告学习分享!会员可无限制任意下载!)
免责声明:本社群只做内容收集和知识分享,严禁用于商业目的,报告版权归原撰写发布机构所有,相关报告通过公开合法渠道收集整理,如涉及侵权,请联系我们删除;如对报告内容存疑,请与撰写、发布机构联系。
夜雨聆风