氨水安全管理制度
一、总则
1.目的
规范氨水在装卸、储存、使用过程中的安全管理,防止泄漏、中毒、火灾爆炸等事故发生,保障人员安全和环境安全。
2.适用范围
适用于氨水的采购、运输、装卸、储存、使用及废弃处理等全流程管理。
3.法规依据
遵循《危险化学品安全管理条例》(国务院令第 591 号)、《危险化学品重大危险源辨识》(GB 18218)、《建筑设计防火规范》(GB 50016)、《高毒物品作业岗位职业病危害告知规范》(GBZ/T 203)等相关法规标准。
二、装卸安全管理
1.装卸前准备
资质审查:运输车辆需具备《道路危险货物运输许可证》,驾驶员、押运员需持证上岗并接受专项培训。
设备检查:确认装卸管道、阀门、泵等设备无腐蚀、泄漏,静电接地装置有效(接地电阻≤100Ω),配备阻火器、应急堵漏工具。
环境检查:装卸区需通风良好,设置围堰(高度≥0.5m)和洗眼器,周边禁止明火及无关人员进入。
票证办理:开具《危险化学品装卸作业票》,确认氨水浓度、数量及 “一书一签”(安全技术说明书、安全标签)齐全。
2.装卸作业规范
连接与操作:管道连接牢固后,缓慢开启阀门,控制流速≤3m/s,避免静电积聚;作业时专人监护,实时监测氨浓度(≤20ppm)。
异常处理:发现泄漏立即停止作业,用干砂或蛭石吸附,禁止直接冲洗;若泄漏扩大,启动围堰收容并通知应急部门。
雷雨天气:禁止装卸作业,防止雷击引发事故。
3.装卸后检查
关闭阀门并拆卸管道,清理现场残留氨水;空容器需氮气吹扫,避免残留氨气逸出。
核对装卸量,记录作业时间、人员及设备状态,存档备查。
三、储存安全管理
1.储存场所要求
选址与布局:仓库应远离人员密集区、明火源(如锅炉房),与周边建筑保持安全距离(参考 GB 50016);地面采用耐腐蚀材料(如环氧树脂地坪),设置围堰(高度≥0.5m)和应急池。
通风与监测:安装强制通风设备(换气次数≥10 次 / 小时),确保氨浓度≤4.4%(爆炸下限的 25%);配备可燃气体报警装置,报警阈值设定为爆炸下限的 25%。
消防设施:配备干粉灭火器、消防沙及雾状水喷淋系统,禁止使用直流水冲击泄漏物。
2.储存容器管理
容器选型:选用玻璃钢、316L 不锈钢或聚乙烯(PE)材质容器,严禁使用铜、锌、铝等易腐蚀金属容器。
安全附件:储罐需安装呼吸阀、液位计、压力表,定期校验;储存量不得超过容器容积的 85%。
日常维护:每月检查容器外观、焊缝及阀门,发现腐蚀或泄漏立即停用检修;不同浓度氨水需分区存放。
3.环境控制
温湿度管理:仓库温度控制在 5~30℃,相对湿度≤85%,避免阳光直射;冬季采取防冻措施,防止容器冻裂。
堆码规范:桶装氨水垛高≤2m,垛间距≥0.8m,通道宽度≥1.5m,便于应急操作。
四、使用安全管理
1.人员防护
个体防护:作业人员需穿戴防酸碱连体服、耐酸碱手套、防护靴及防氨半面罩(滤毒盒有效期内);接触高浓度氨水时需佩戴正压式空气呼吸器。
健康监护:定期进行职业健康检查,建立健康档案,严禁职业禁忌人员从事相关作业。
2.操作规范
取用管理:小量取用(≤20L)采用虹吸法或防爆泵,禁止直接倾倒;大量取用时需缓慢开启阀门,监控压力及流量。
设备使用:输送管道需定期吹扫(氮气或干燥空气),流速≤3m/s;禁止使用易产生火花的工具。
废弃处理:废弃氨水用稀酸(如醋酸)中和至 pH 6~9,检测氨浓度≤15mg/L 后排入市政管网;空容器需氮气吹扫并交由资质单位回收。
3.应急措施
泄漏处置:小泄漏用干砂吸附后中和处理;大泄漏立即疏散人员至上风处,构筑围堤收容,用雾状水稀释。
人员急救:皮肤接触用大量清水冲洗 15 分钟以上,眼睛接触需翻开眼睑用生理盐水冲洗;吸入中毒者移至新鲜空气处,呼吸困难时吸氧并就医(禁止口对口人工呼吸)。
五、安全管理措施
1.培训与教育
新员工入职培训≥40 学时,每年复训≥16 学时,考核合格后方可上岗;培训内容包括氨水特性、操作规程、应急处置等。
定期组织应急演练(每年≥1 次),涵盖泄漏、火灾、中毒等场景,检验应急预案的有效性。
2.巡检与隐患排查
日常巡检:每班检查容器、管道、阀门及报警装置,记录压力、液位等参数;发现异常立即整改,重大隐患暂停作业并上报。
专项检查:每季度进行防腐检测,每年对储罐进行壁厚检测及耐压试验;安全附件(压力表、安全阀)每月校验。
3.台账与记录
建立氨水出入库台账,记录数量、浓度、来源及去向;保存装卸、储存、使用记录至少 3 年。
设备维护、检测、培训及应急演练记录需存档备查。
六、应急管理
应急预案制定《氨水泄漏事故应急预案》,明确应急组织机构、响应程序、处置措施及救援物资清单;定期评审修订并备案。
应急物资储备配备正压式空气呼吸器(≥2 套)、防化服、洗眼器、中和剂(如稀硫酸)、应急堵漏工具等,定期检查维护。
事故报告发生泄漏、火灾或人员伤害时,现场人员立即报告上级并拨打 119、120;启动应急预案,保护现场并配合事故调查。
氨水泄漏现场处置
附 录 A氨水泄漏事故现场处置方案
A.1 事故特征
A.1.1 危险性分析,可能发生的事故类型
氨水是易燃、易爆、易中毒的危险化学品,为无色液体,有强烈刺激性气味,极易气化为气氨。密度0.617g/cm3;沸点为-33.5℃,低于-77.7℃可成为具有臭味的无色结晶。
氨大量泄漏威胁人身安全和生命,对环境也会造成严重污染。直接影响周围人民群众的生活,严重时影响企业形象。
健康危害:中毒、窒息、化学灼伤。2.3.4 环境危害:大气、土壤和水体污染。 2.3.5 燃爆危险:燃烧爆炸、容器开裂和爆炸。
A.1.2 事故发生的区域、地点或装置的名称
烧成工序氨水储罐、输送管道阀门、反应区
A.1.3 事故可能发生的季节和造成的危害程度
该事故无明显季节特征。
A.1.4 事故可能出现的征兆
a)氨水罐或管线被腐蚀,发生滴漏现象;
a)现场可闻到刺鼻的氨气味。
A.2 应急组织与职责
A.2.1 现场自救小组及人员构成情况
应急自救小组组长:部门负责人
应急自救小组副组长:部门管理人员
应急自救小组成员:部门其他人员
A.2.2 职责
A.2.2.1 应急自救小组组长的职责
a)根据事故现场的情况,确保应急资源配备投入到位,组织现场应急救援工作;
b)同援助部门紧密合作,共同处理好事故,如果事故有扩大、发展趋势,应及时报请公司应急指挥部,启动公司专项应急预案。
A.2.2.2 应急自救小组副组长的职责
a)协助组长开展应急指挥工作,组长不在位时,代行其职责;
c)组织编制现场处置方案,组织搞好培训和演练;
d)负责现场应急处置,落实应急行动,根据险情发展,提出改进措施;
e)组织做好善后工作。
A.2.2.3 其他现场人员职责
a)发生事故后立即通知部门主任或经理及现场人员;
f)采取应急处置措施,及时控制住当前局势,防止事故继续恶化
g)及时疏散现场无关人员撤离现场。
A.3 应急处置
A.3.1 应急处置程序
a)氨水泄漏突发事件发生后,现场发现人员应立即汇报部门负责人,部门负责人应立即向应急指挥部汇报。
h)运行人员在部门负责人的统一指挥下,按照规程进行前期处理。
i)应急指挥部成员到达事故现场后,根据事故状态及危害程度做出相应的应急决定,指挥疏散现场无关人员,各应急救援队立即开展救援。
j)泄漏事件造成火灾的启动《火灾事故应急预案》;造成环境污染的启动《环境污染事故应急预案》。
A.3.2 现场应急处置措施
A.3.2.1 氨水泄漏现场处置措施
发生氨水泄漏事件时,现场人员注意观察风向标,应尽快撤离到上风口位置,戴好防护面具,并立即拨打报警电话。同时根据具体情况采取如下措施:
a)在卸氨水过程中要认真进行系统泄漏检测工作,发现有泄漏时立即停止卸氨工作,并进行处理,确保无泄漏时再继续卸氨工作。
k)当氨水发生少量泄漏时,撤退区域内所有人员,防止吸入和防止接触氨气。处置人员应使用正压空气呼吸器,禁止进入氨气可能汇集的局限空间,并加强通风,只能在保证安全的情况下进行堵漏处理工作。
l)如果是运输车辆泄漏,无法彻底消除时,应将车辆转移到安全地带,并且仅在确保安全的情况下才能打开阀门泄压。
m)当氨水发生大量泄漏时,所有未采取有效防护措施人员迅速撤离泄漏污染区,并向上风向转移。并在泄漏区域周边150m处立即采取隔离措施,严格限制出入。
n)迅速切断氨区附近火源、电源,如有灌装作业等操作应立即停止作业,防止事故扩大和火灾、爆炸事故的发生。
o)泄漏处置人员应佩戴过滤式防毒面具,紧急事态抢救或撤离时,必须佩戴正压式空气呼吸器。戴化学安全防护眼镜,穿防静电工作服,戴橡胶手套,尽可能先切断泄漏源。对联通的储存罐和系统进行隔离,对泄露的系统和罐体应关闭相关的阀门及联系检修人员加装堵板等隔离操作,巡查、监视设备,做好现场的安全措施。
p)及时启动喷淋系统,加大氨气的吸收和稀释,防止大量氨气扩散,对周围环境造成污染。
q)处理事故时,启、停主要设备的重要操作必须有应急指挥部命令方可执行。
r)当因氨区、卸氨平台漏泄事故引主机运行安全受到威胁时,应向应急指挥部报告。
s)发现有人吸入氨气立即将吸入者应迅速脱离现场,至空气新鲜处,维持呼吸功能,并送医院救治。
t)警戒区内要堵截一切火源,易燃易爆品区域应尽可能不开启灯具和动用电器,即使救援需要也必须禁止开启防爆灯具,要求使用防爆电器,以免产生火花,迅速疏散受威胁的物资。
A.3.2.2 氨水泄漏引发火灾处置措施:
a)报警:迅速向当地119消防、政府报警。报警内容应包括:事故单位;事故发生的时间、地点、化学品名称、危险程度;有无人员伤亡以及报警人姓名、电话。
u)隔离、疏散、转移遇险人员到安全区域,建立500米左右警戒区,并在通往事故现场的主要干道上实行交通管制,除消防及应急处理人员外,其他人员禁止进入警戒区,并迅速撤离无关人员。
v)消防人员进入火场前,应穿着防化服,佩戴正压式呼吸器。氨气易穿透衣物,且易溶于水,消防人员要注意对人体排汗量大的部位进行防护。
w)灭火方法:雾状水、二氧化碳、砂土。小火灾时用干粉或CO2灭火器,大火灾时用水幕、雾状水或常规泡沫。 储罐火灾时,尽可能远距离灭火或使用遥控水枪或水炮扑救,火灾距氨水储罐较近时,应及时启动喷淋系统对储罐进行降温保护。
x)切勿直接对泄漏口或安全阀门喷水,防止产生冻结。
y)安全阀发出声响或变色时应尽快撤离,切勿在储罐两端停留。
A.3.2.3 氨中毒急救措施
a)皮肤接触:一旦氨水沾污皮肤,先用清水或2%的食醋液冲洗。立即用水冲洗至少15分钟。若有灼伤,就医治疗。若皮肤局部出现红肿、水泡,可用2%的食醋液冲洗。
z)眼睛接触:立即提起眼睑,用流动清水或生理盐水冲洗至少15分钟。或用3%硼酸溶液冲洗,并送医院救治。。
aa)吸入:迅速脱离现场至空气新鲜处。保持呼吸道通畅。呼吸困难时给输氧。呼吸停止时,立即进行人工呼吸。就医。若鼻粘膜受到强烈的刺激,可滴入1%的麻黄素溶液,重者应吸入糜蛋白酶。
ab)食入:误服者立即漱口,口服稀释的醋或柠檬汁,就医。
ac)发现氨水吸入中毒者(出现呼吸道、眼、鼻、皮肤粘膜的严重刺激感,并伴随咳嗽、流涕、发痒、气促、紫绀、烦躁等症状),应让他迅速离开现场,并脱去被氨水污染的衣、裤;口服食醋50-100毫升,同时服用维生素c50毫克,每日3次;并应请医生急诊治疗,以免发生意外。
A.4 注意事项
a)氨气爆炸极限是体积含量在16-25%并有充足的氧时。有明火,在此浓度范围内氨将爆炸。与空气混合能形成爆炸性混合物。遇明火、高热能引起燃烧爆炸。发生氨气漏泄时氨库区30米以内,严格禁止一切明火作业。
ad)事故处理时应密切观察废水池液位,及时进行中和排掉,避免废水池溢流。
ae)参加抢险人员必须按有关规定做好个人防护措施,如:带防护眼镜、穿防护服、戴橡胶手套,戴防毒面具等。在抢险过程中,参加抢险人员应站在上风口,防止氨气对人身的伤害。并通知消防队到场做好着火的扑救准备工作。
af)当氨水泄漏已被有效的控制并根据现场恢复情况,由应急救援总指挥宣布应急处理情况终止。
ag)氨水泄漏应急处置结束后,要继续设置警戒线和警戒标志,对泄漏现场进行彻底清洗和检查,检测污染情况。现场污染未彻底清除前,无关人员禁止入内。
ah)根据现场恢复情况,由应急救援总指挥宣布事故应急处理情况的终止,生产秩序和生活秩序恢复为正常状态。
ai)处置氨水泄漏事故时,必须撤退区域内所有人员。加强个人防护,根据作业情况,穿戴防护用品。因液氨气化后大量吸热,温度很低,堵漏操作时应防止人员穿戴好严密的防化服,避免冻伤。防止吸入蒸气,防止接触液体或气体。处置人员应使用呼吸器。禁止进入氨气可能汇集的局限空间,并加强通风。只能在保证安全的情况下堵漏。泄漏的容器应转移到安全地带,并且仅在确保安全的情况下才能打开阀门泄压。可用砂土吸收材料收集和吸附泄漏物。进入高浓度现场时,必须配戴好防毒面具或正压呼吸器。
aj)进入氨区及作业面较小的区域之前,必须看清风向,以湿手帕掩鼻,以低姿势向上风口走避,并应注意着装、用具必须符合防爆要求,避免产生静电和火花。
ak)作业人员要熟悉掌握氨水的特性及危害程度,杜绝盲目作业。
al)各岗位生产人员在发现液氨系统异常事件发生后,在人身安全不受伤害的情况下要坚守本职岗位。
am)发电部应储备一定数量的人身防护用品,例如:正压式呼吸器、防酸碱工作衣、防毒面具、中和急救用药、应急照明灯等。
an)加强自身防护,避免导致人身伤害。
ao)由于事故处理过程中所产生大量碱性废水,可通过构筑围堤收容,对附近的雨水口、地下管网入口及电缆沟进行封堵,防止造成二次污染事故。
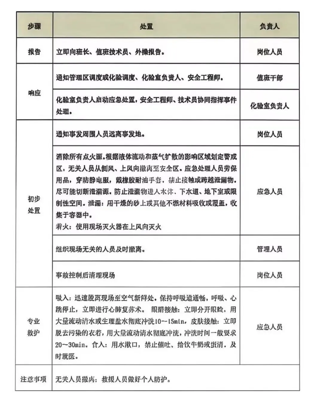
氨泄漏现场应急处置卡


附件1.氨水安全管理制度
附件2.氨水现场处置措施
附件3.氨泄漏现场处置卡
附件4.GB/T631-2026(化学试剂 氨水)


扫码可下载!生命不息,奋斗不止!只要相信,只要坚持,只要你真的是用生命在热爱,那一定是天赋使命使然,那就是一个人该坚持和努力的东西。感谢关注“款款情深”,谢谢您的喜欢!
声明:本公众号所发布的内容(包含文字、图片、视频、音频)仅用于安全信息分享与交流,旨在为社会安全 、企业安全等提供专业的知识、动态及活动资讯。版权归原作者及原出处所有。如有涉及版权或其它问题,请权利方在刊发之日起30日内及时与我们联系,我们将及时更正、删除或依法处理。
夜雨聆风