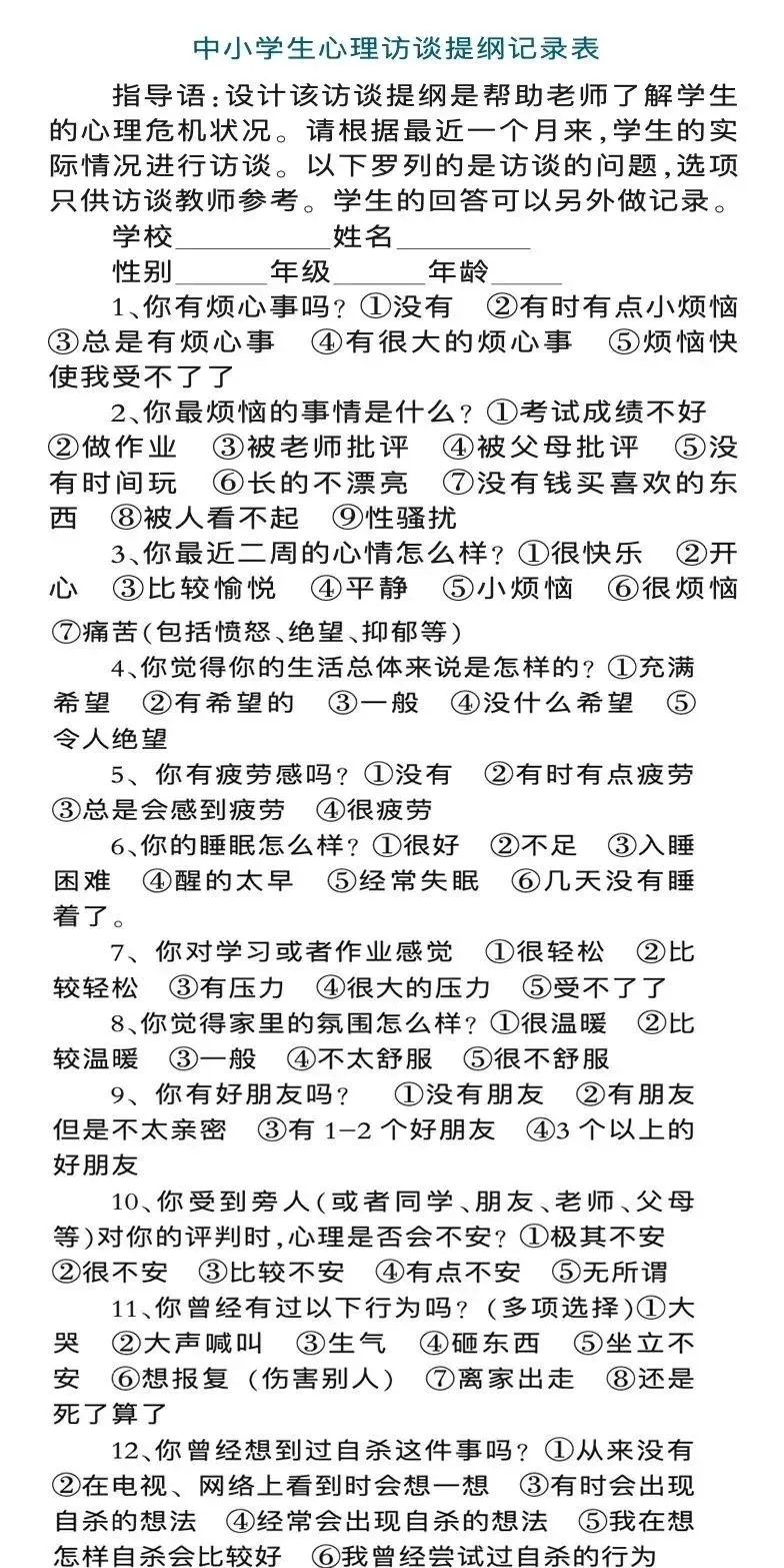
如何方便快捷地做学生心理普查(直接下载普查资料)学生心理普查是学校心理危机干预工作体系的重要部分,是建立新生心理档案和学生心理危机排查的基础。今天为大家分享由杭州市教育科学研究所姚立新老师发表的《中小学心理危机学生三步筛查法》,帮助老师了解学生当前的心理状况。文末可以免费领取《学生心理健康普查》资料,领取方式可下拉文末~浙江省教育厅将中小学校园心理高危学生的筛查和干预工作作为常规工作布置下来。连续三年的筛查和干预工作,作者深深地感受到教育行政部门对中小学生心理健康、心理危机工作的重视程度, 但是文件只停留在工作理念上,缺乏操作性。中小学生心理危机的筛查方法成为一线教师迫切需要的工具,也是中小学心理健康教育研究的核心问题。筛查心理危机学生的标准不统一,将心理问题、心理疾病、心理危机三个概念混杂在了一起。到底要筛查什么样的学生、用什么工具、用什么标准都不太清楚。心理问题:指在近期发生而不太可能持久、问题的内容尚未泛化而只局限事件本身,反应强度不高,没有严重影响思维逻辑的情绪行为问题。心理障碍:指在各种生物、心理、社会环境因素的影响下,大脑功能活动发生紊乱,导致认知、情感、意志和行为等精神活动不同程度障碍的疾病。心理危机:指自杀、自残、伤害他人、报复社会的行为。心理危机有以下共同特征:情绪上感觉痛苦(绝望、愤怒、抑郁)、认知上感到绝望(遇到了没有办法解决的重大问题)、缺乏社会支持,采取了自杀自残行动。学术界一般将心理危机分为自杀观念、自杀计划、自杀行为(包括自杀未遂)三类。文件对需要筛查的严重心理危机学生、重大心理危机学生只有简单文字描述,没有提供相应的筛查工具和鉴定标准。不像监测雾霾,有监测工具,并有空气质量指数,令人一目了然。在实际工作中,学校老师大多根据经验辅助心理测量的量表实行筛查。而且量表不统一、判断标准不统一。很多区县的应对方式就是报一些学生名字上交,草草完成任务。心理危机学生的筛查和干预是一项专业性很强的工作,需要心理辅导专业教师来实施或组织实施。但是调查显示,只有22%的学校拥有心理专职教师。心理专职教师主要分布在高中,特别是职校;初中不到20%的学校拥有专职教师;小学最少,421 所小学一共只有9 个专职教师。因为缺乏专业的心理辅导老师,在筛查心理危机学生的过程中很多学校不明白筛查的目的,运用量表以后发现有自杀倾向的学生感到束手无策、无言以对、甚至惊慌失措。作者根据对中小学生心理问题、心理障碍、心理危机三个层次的概念分析,形成了重大心理危机学生筛查的三步法。《心理健康诊断测验(MHT)》是华东师范大学心理系周步成对日本铃木清等人编制的“不安倾向诊断测验”修订而成的,其中包含了中国常模。该测验有学习焦虑、对人焦虑、孤独倾向、自责倾向、过敏倾向、身体症状、恐怖倾向和冲动倾向等8 个内容量表,该测验共有100 个项目,具有较高的信度和效度。内容量表的总分表示个人焦虑的一般倾向,得分越高表明心理健康状况越不好。每个项目后面有“是”和“不是”两个答案,要求被试根据自己的真实情况进行选择。该测验属于团体测验(也可个别施测)。适用对象为小学四年级以上至高中阶段。MHT的计分规则是:凡是选“是”答案者记1 分;选“不是”答案者记0 分。整个问卷项目中,组成效度量表的项目共有10 项,如果它们的得分合计起来比较高, 则可以认为该被试是为了获得好成绩而作假的,所以测验结果不可信。除去效度量表项目,将余下的全部问卷项目得分累加起来,即可得到全量表分。全量表分在65分以上者,即可认为存在一定的心理问题。MHT 是大家认为比较符合学生情况的一份量表。经过多年的测量,我们发现使用MHT 有反应的学生大约在15%左右。鉴定出来的就是所谓的心理问题学生。这部分学生感觉痛苦,有不适应学习的情况或人际矛盾,但是认知清晰,社会功能完全,需要家长和老师的关注。《病人健康问卷(Patient Health Questionnaire-9,PHQ-9)》是一个简便、有效的抑郁障碍自评量表,在抑郁症诊断的辅助和症状严重程度评估方面,均具有良好的信度和效度。PHQ-9只有9个问题,操作简便易于推广。得分在15分以上者就需要特别的关注。作者选择PHQ-9作为心理危机学生的筛查工具,一个原因是量表题目少(只有9个问题)便于操作;其次抑郁症导致自杀者占全部精神障碍自杀的1/4,相关性比较高;另外PHQ-9 中有一个关键问题可以用到,那就是“有不如死掉或用某种方式伤害自己的念头”。作者对PHQ-9进行了修正,增加了测谎题、了解学生社会支持系统的问题等,并将评分标准进行了具体设定。在此基础上将调查表命名为“学生心理状况量表”。在前两轮心理量表筛查的基础上,有心理情绪问题的学生一般就会被发现。但是作者选择一个高中进行试验发现,筛查出的人数还是偏多。2015年4月杭州某高中用PHQ-9 对全校学生共1728人,进行测试,结果得15分、“需要关注”、有心理问题的有83 人占4.8%;得16-20 分有“抑郁核心症状”较重心理问题的学生有50人占2.9%;有自伤意向、得20 分以上的有25人占1.45%。这25 名学生内心痛苦、认知消极、有自杀观念,需要心理咨询。但是和浙江省里要求筛查的有重大心理危机、会执行自杀行为的标准还是有较大差距。这部分学生需要心理专职教师一对一面谈,了解学生的真实情况。于是我们依据心理危机的五因素论,自杀者一般具备了重大挫折、认知绝望、情绪痛苦、自杀行为、缺乏资源五个因素,编制了心理危机学生的心理访谈提纲,供教师参考做进一步的筛查。中小学心理危机学生的筛查工作意义重大,但是科学性针对性要求强。虽然浙江省已经普遍开展了这项工作,但是3年来没有看见有关中小学心理危机学生筛查方法的相关文章。以上论述是作者通过三年的研究和实践逐步摸索出来的,在杭州实践大大提高了筛查的规范性和有效性。心理普查资料下载
心理健康普查百度网盘链接:
链接: https://pan.baidu.com/s/1zsKDWb1AIYLLkFN1DrketA
提取码: 33u8
来自智浩老师的分享
教师心理赋能系统培训
从心理学专业角度出发,为教师赋能
8大模块,李松蔚、张沛超等11位顶级导师
涵盖青少年心理发展规律、学生异常行为应对、教师个人成长、家校工作处理等
浏览下方图片,查看详情↓↓↓
原价:1599元
原价:1599元
秒杀价:399元
程已更新完毕,可永久不限次数学习
报名后可立即听课
老朋友微信搜索王静,直接联系王静老师
新朋友,添加王老师微信新号:zhih2022
(老朋友勿重复添加哦)
课程中使用到的所有课件
13个危机干预资源包
10套教师心理健康PPT课件
扫码添加老师微信

* 注:学完课程后,可联系老师颁发电子版培训证书。
13个危机干预资源包+10套教师心理健康PPT课件01、危机干预心理学.pdf
02、 【制度】学校心理咨询工作转介和危机干预制度.doc
03、创伤危机干预心理案例集.pdf
04、教育部:危机干预一次团体辅导技巧.doc
05、青少年危机干预.pdf
06、三级心理危机干预体系流程图.doc
07、心理危机学生库.exl
08、预防青少年自杀(101)预防工作和危机处理.doc
09、中小学自杀预防和危机干预的实践经验与困难思考.doc
10、(讲义)个体心理危机干预技术.ppt
11、(讲义)团体心理危机干预技术.ppt
12、(讲义)心理危机干预的组织实施.ppt
13、创伤中成长:徐凯文等10位心理专家危机干预之道.pdf
【免费领取】56款学生心理健康ppt课件(内容覆盖高中小幼)
【免费领取】6套改善预防失眠的防治PPT讲座
点击“阅读原文”,查看百门大咖心理课