
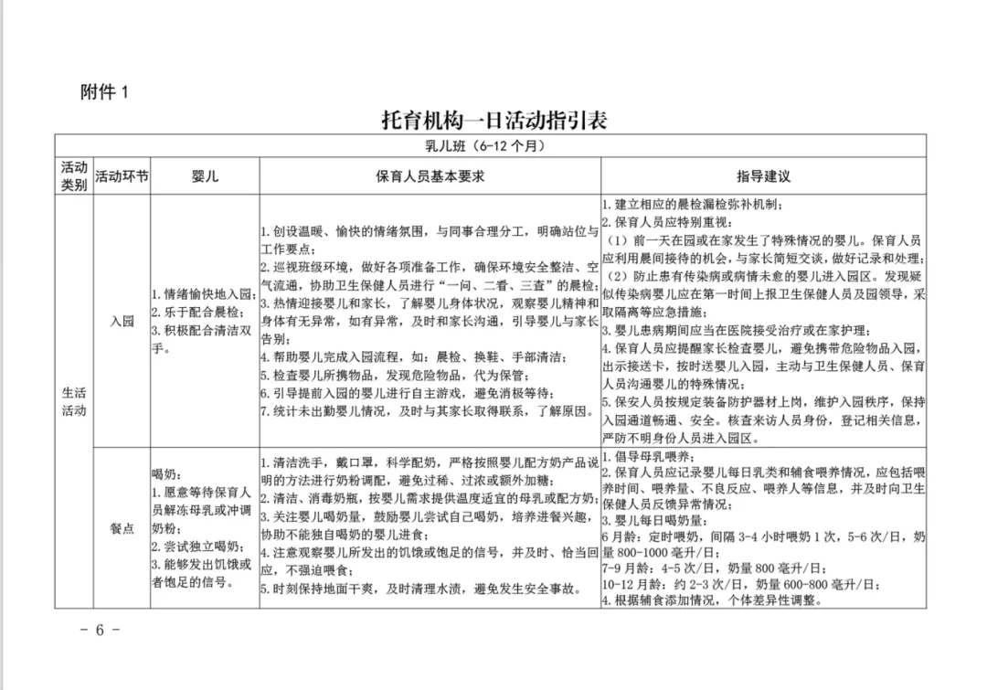
深圳市发布的《深圳市托育机构一日活动指引(试行)》和广西壮族自治区发布的《托育机构一日生活安排及婴幼儿照护要点(试行)》,对乳儿班等三个班型的一日活动都做了详细的指引,其中乳儿班最详细,一日活动安排的弹性也最大,文件预览及下载,见文末,供大家参考使用。
针对计划开设乳儿班、托小班的托育机构和幼儿园,《托育研究员》举办小月龄养育实操研修营,4月24日-26日成都站,理论与实践结合,现场实操指导,欢迎大家报名学习。












深圳市发布的《深圳市托育机构一日活动指引(试行)》和广西壮族自治区发布的《托育机构一日生活安排及婴幼儿照护要点(试行)》,对乳儿班等三个班型的一日活动都做了详细的指引,其中乳儿班最详细,一日活动安排的弹性也最大,文件预览及下载,见文末,供大家参考使用。
针对计划开设乳儿班、托小班的托育机构和幼儿园,《托育研究员》举办小月龄养育实操研修营,4月24日-26日成都站,理论与实践结合,现场实操指导,欢迎大家报名学习。










