文件位置:人力资源板块—【002】人资全模块流程
01 资料列表
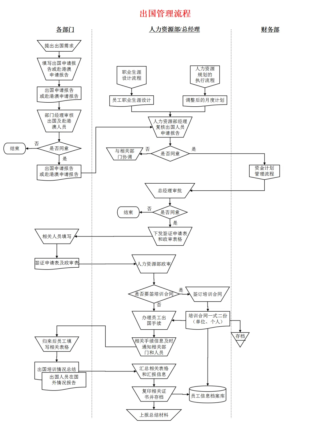
本套资料包含人力资源六大模块的工作流程图,总共12个文件,200+个流程图,非常全面。

02 部分资料展示





















03 资料获取方式
1、分享公众号文章到200人以上HR行政微信群(保留20分钟),发送分享截图到本公众号,管家会在48小时内发放资料,请耐心等待;
2、如不便分享,扫码28.8元购买,立即获取:

3、强烈推荐加入会员,一次获取全部250+套人资行政资料,随用随取,全年不断更新中……
加入会员方式:

别忘记点 在看 + 点赞哦 ▼
夜雨聆风