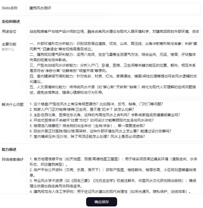
项目产品通常在设计阶段需要考虑众多因素,住宅项目建筑风水也是其中之一。深度智联决策专家,融合「行业Skills」等产品功能,对住宅项目建筑风水进行测评,克而瑞·决策专家 AI 场景案例(25)| 海泰北外滩(海泰园)住宅项目建筑风水测评报告。













来龙(后方·北侧) :项目北侧为塘沽路及虹口区纵深城区,建筑密度适中,形成稳定的"靠山"格局。在现代空间语境中,北侧建筑群提供了冬季冷风的有效遮挡,符合上海冬季西北风主导的气候特征,有助于降低低楼层的风压不适感。
朱雀(前方·南侧) :南侧为规划七浦路,视野向南延伸可达黄浦江。黄浦江自西南向东北蜿蜒流过,与苏州河在外白渡桥处交汇,形成经典的"双水交襟"格局。

青龙(左方·东侧) :东侧为四川北路,作为虹口区传统商业主干道,人流活跃、商业能量充沛。四川北路呈南北走向,车流平顺,未形成直冲项目的"路冲"格局,属于"有情之路"。
白虎(右方·西侧) :西侧为江西北路,道路尺度适中,对面有中信广场等商业体,建筑高度与项目形成合理的层次过渡,不存在"白虎压主"(即右侧建筑显著高于本体)的问题。


商业配套:中信广场、交通银行、苏宁宝丽嘉酒店、大悦城
教育资源:北虹高级中学、闸北第一中心小学、九龙路幼儿园
医疗配套:第一人民医院
景观资源:黄浦江、苏州河、外白渡桥、外滩源、海宁绿地
文化设施:上海邮政博物馆
公园绿地:海宁绿地
金融服务:中信广场、交通银行
地铁:12号线四川北路站、10号线四川北路站、12号线国际客运中心站、10号线天潼路站、12号线天潼路站

低楼层出行便利,等候电梯时间相对较短(项目配置四梯一户,电梯资源充裕)
接地气息较浓,>《阳宅三要·卷上》(清·赵九峰)强调"宅以地气为本",低楼层与地面联系更为紧密
人车分流设计减少了低楼层的地面噪音传导
三栋品字形布局中,6楼可能受到相邻栋体的部分遮挡,需确认具体所在楼栋(1号楼/2号楼/3号楼)的南向视野是否通畅。栋距最大100米、最小60米,以160米楼高而言,冬至日低楼层南向日照可能受到相邻楼栋一定程度的影响
底层大堂挑高8-10米,6楼实际标高约为地面以上28-30米(含架空层),相当于普通住宅10层左右的高度,采光条件优于一般6楼


横梁问题:超高层建筑结构中,梁体通常较为粗大。需确认主卧床头上方是否有结构梁穿过。传统风水中"梁压床"(《阳宅集成·卷三》)被视为中度瑕疵,现代空间心理学研究也表明,头顶可见的横梁会增加睡眠时的心理压迫感。优化方案:可通过吊顶隐藏横梁(项目层高3.6-4米,即使吊顶后仍有充足净高),或将床位移至无梁区域。
6楼低区噪音:若主卧朝向四川北路(东侧)或塘沽路(北侧),需注意交通噪音影响。优化方案:优先选择南向或西向房间作为主卧;加装隔音窗帘。

客厅:以温暖的米白、香槟金为主色调,搭配深胡桃木家具,既呼应ArtDeco的奢华基调,又营造稳定温暖的空间氛围。避免大面积使用冷灰或纯黑色调,以免在低楼层光照条件下加重空间的沉闷感。
主卧:采用浅驼色、奶油色等柔和暖色系墙面或软包,辅以亚麻质感床品,营造安静放松的睡眠环境。
地面材质 :建议客厅使用大板面天然石材或实木地板,减少拼缝视觉干扰,强化空间整体感。主卧优选实木地板,触感温润,增强安心感。
灯具布置 :6楼采光可能在阴天时不够充裕,建议采用多层次照明方案——主灯(暖白光吸顶灯或嵌入式灯带)+氛围灯(壁灯、落地灯)+局部重点照明(画框灯、台灯),确保全天候光环境舒适。避免在床头正上方安装大型吊灯(传统认为"灯压床",现代角度则为避免睡卧时的视觉压迫与安全隐患)。
床头靠实墙 :主卧床头应紧靠实体承重墙,避免靠窗或悬空。传统依据《阳宅集成》"床头宜有靠",现代解读为实墙提供心理安全感并减少窗户处的气流与噪音干扰。
镜面处理 :衣帽间或卫生间的大面积镜面避免正对床铺。现代解读为夜间镜面反光可能造成视觉惊扰,影响睡眠质量。可选择衣柜内嵌镜或带推拉门遮挡的穿衣镜。
沙发背靠实墙 :客厅主沙发宜背靠实墙,面向南向阳台方向,形成"背有靠山、前有明堂"的心理舒适格局。

卫生间门加装闭门器或半截布帘——阻隔湿气直冲卧室,成本约200-500元
主卧床头确认靠实墙摆放——避免床头靠窗或悬空,零成本
穿衣镜加装推拉遮挡门或调整位置——避免镜面正对床铺,成本约500-1000元
客厅沙发背靠实墙布置
主卧梁体吊顶处理——若床头上方有结构梁,建议局部吊顶隐藏,项目层高3.6-4米,吊顶后净高仍可达3.0-3.3米以上,不影响空间感
临路一侧窗户升级隔音方案——若主卧窗户朝向四川北路或塘沽路,可考虑加装内开隔音窗(项目精装标准较高,可在交付前与开发商沟通窗户配置)






夜雨聆风