🛠️ 践行“先实践再分享”理念,教程细致通俗易懂,让你既能学到东西,又能解决问题!🔄 我将持续分享各类电脑教程和精选软件。👉 学电脑,找IT豪哥,感谢各位粉丝支持!
🔷学电脑,找IT豪哥!《电脑零基础入门》课程上线!简单易学、面向新手、老少皆宜!感兴趣的欢迎购买学习,或者向有需要的亲友推荐,感谢支持。

简单介绍说明

先下载资源,之后可以把镜像用于安装Win11系统,或者升级系统,镜像已更新至2026年4月14日发布的24H2最新版,版本号24H2(26100.8246)。ISO映像文件名的结构为"系统_具体版本号_体系_语言_来源_版本_制作者_CRC32校验值.ISO"

映像内包含家庭版、家庭中文版、专业版、教育版、企业版、专业工作站版等大部分版本
映像文件名:
Win11_24H2_26100.8246_x64_zh-cn_uup_all_ITHaoge_f9f89b76.iso
校验信息:
CRC32: f9f89b76
MD5: 7e63e8a7a3e008ef8d7a0f1341c9fec1
SHA-1: a738de672b823440a19ab349f15a0ab1dddca117
SHA-256: a75e262e79c1a36ed63014ddabdfec29fa0eb6f67f003e28a3d5f3d376d7765b

Windows聚焦桌面

多标签资源管理器

开始菜单

系统空间占用情况

已集成.NET Framework 3.5,兼容更多程序

预装的程序

安装后系统信息如图,版本号 26100.8246 (24H2)




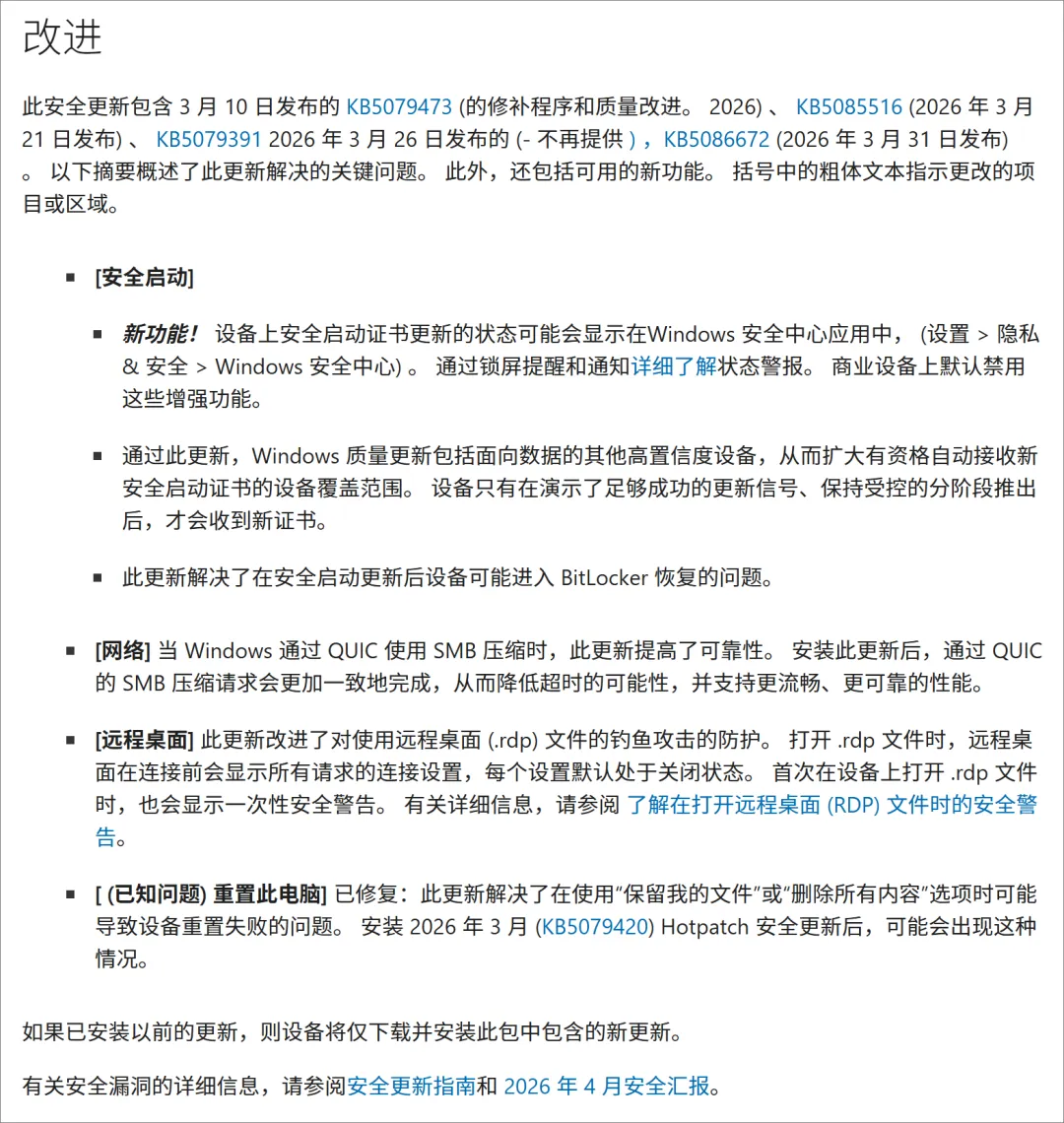
本版本更新说明

安装系统可以参考@IT豪哥《系统安装指南》合集:
https://space.bilibili.com/514697118/lists/1978830
★本期资源获取方式★
夜雨聆风