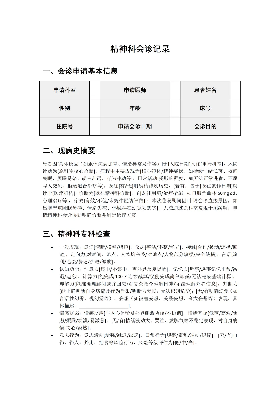
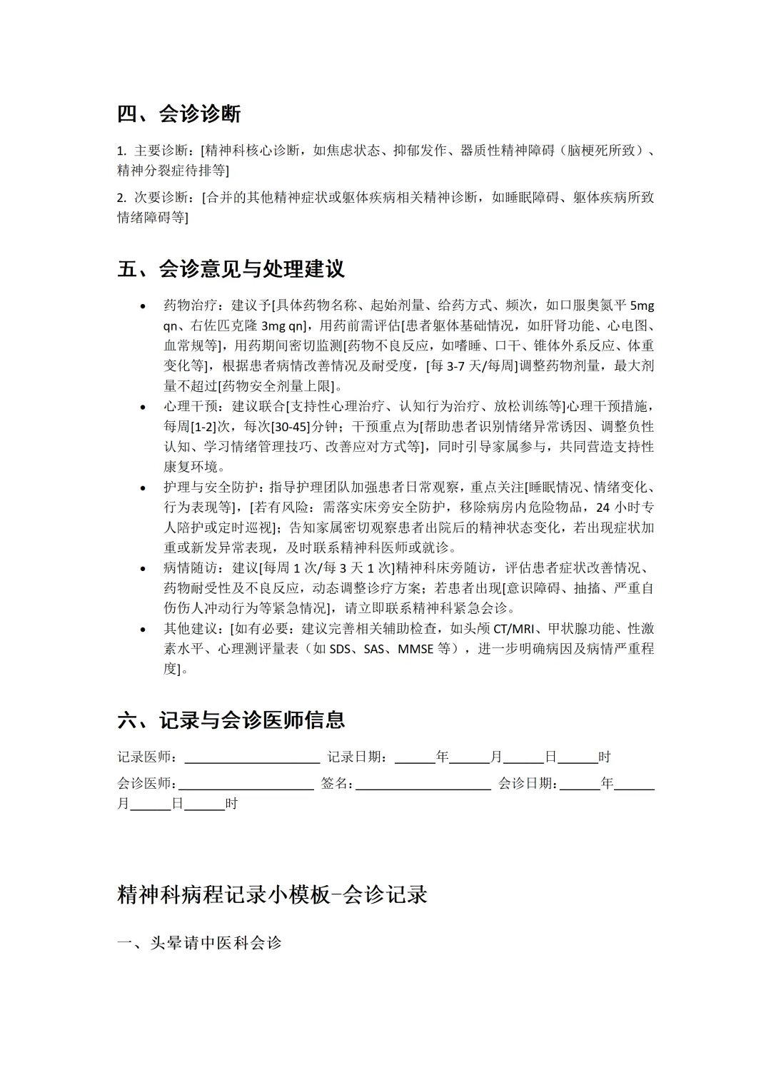
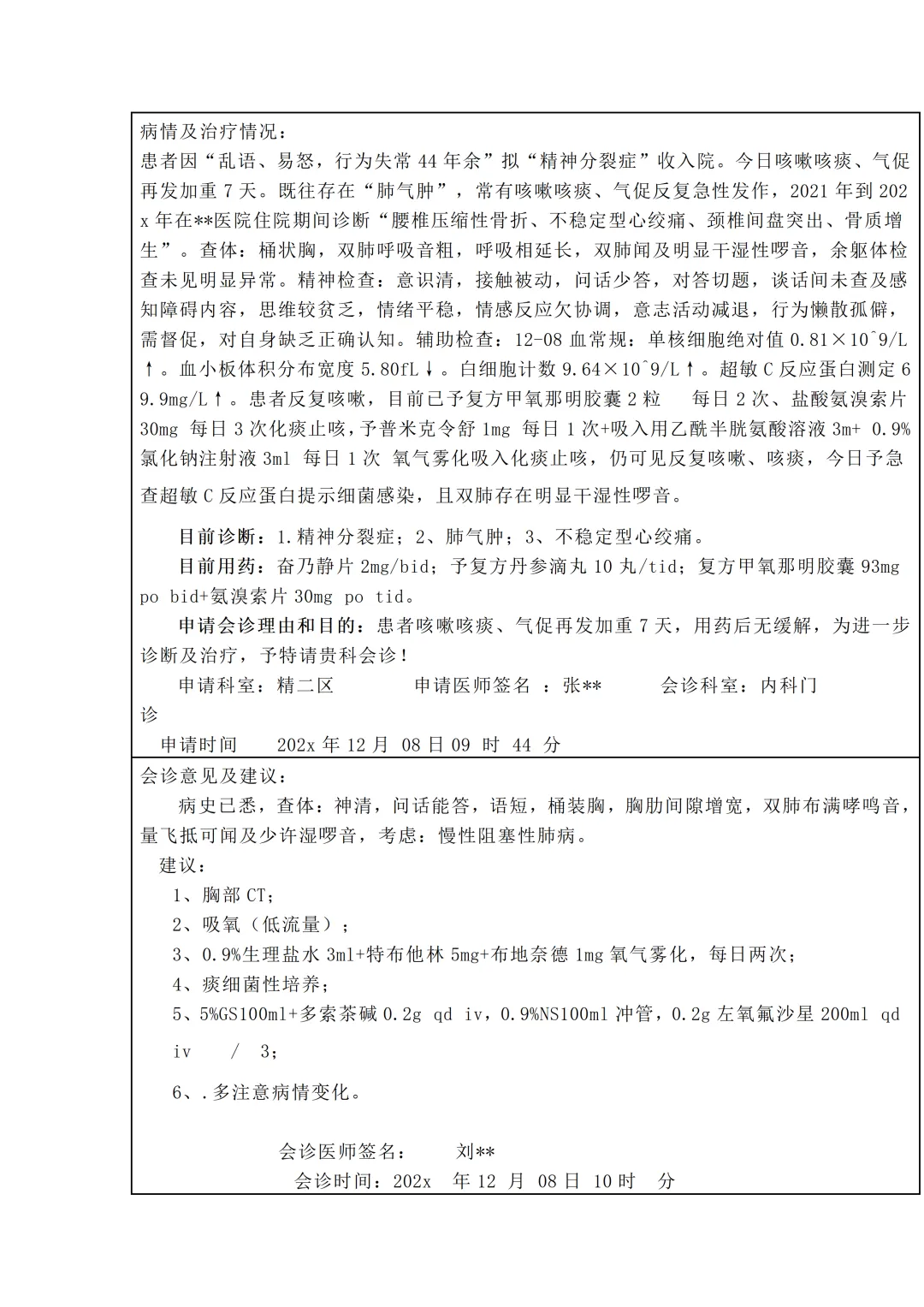
精神系列|44.精神科病程记录小模板-会诊记录













618.医务科医疗质量部分系列合集大全 干货满满

622.医疗安全质量、质控、安全监测考核细则及评分表系列合集大全

616.公立医疗机构行风管理20项核心制度


扫码咨询合集资料
资料来源:医学大公社、 官方媒体及网络。 扫码咨询更多合集事宜。
免责声明:本文转载,版权归原作者所有,所有内容仅供专业人士交流分享,仅供同行交流学习,不构成商业目的, 如有侵权,请联系删除。谢谢!
温馨提示
如果您喜欢,分享给小伙伴们吧
您的每一次分享,是我们进步的最大动力源泉!
往期热文推荐
14.医院质量(职责,方案,医疗安全,纠纷)等医疗相关系列合集大全 349页
17.2025年医疗质量与安全管理和持续改进实施方案 61页
19.医院感染管理职责及各项工作制度系列汇编手册大全(477页)

免责声明:本站所提供内容均来源于网友提供或网络搜集,由本站编辑整理,仅供个人研究、交流学习使用,不涉及商业盈利目的。如涉及版权问题,请联系本站管理员予以更改或删除。不承担因该些内容已过时、所引用资料可能的不准确或不完整等情况引起的任何责任。请相关各方在采用或者以此作为决策依据时另行专业核查。
夜雨聆风