
各位老师紧急集合📢 重要通知!
教育部2026年教师人工智能应用案例征集开始啦🔥 国家级赛事,评职称加分、提升个人竞争力,错过真的要等一年!
深耕教学+赛事申报这么多年,帮很多老师梳理过AI案例,今天直接把获奖秘籍+可复制模板分享给大家,新手也能轻松拿捏,不用盲目摸索✅
先划重点:不用搞复杂操作,找对方向、抓准细节,就能在国家级比赛中脱颖而出!
📌 赛制读懂,少走80%弯路
比赛分4个类别,侧重点和名额差异很大,选对类别=成功一半!
✅ 教AI(50个名额):主打AI教学本身,更适合信息技术老师
✅ 用AI(150个名额):重点!名额最多、竞争相对最小,所有学科老师都能参加,新手优先冲这个!
✅ 创AI(100个名额):需要有创新性AI应用,适合有一定技术基础的老师
✅ 护AI(100个名额):聚焦AI伦理、安全防护,贴合教育安全导向
👉 小tips:非信息技术老师,直接冲“用AI”类别,门槛低、易出成果!
🎯 选题核心:准比“炫”更重要
评委最看重2点:问题导向+实效性,千万别为了用AI而用AI!
一定要找自己教学中的真实痛点,比如:
• 语文作文批改耗时长、反馈不及时?用AI辅助批改+个性化纠错反馈
• 理科实验器材不足、操作有风险?用AI虚拟仿真实验,安全又高效
• 班级学生基础差异大、分层教学难?用AI精准分层,适配不同学生节奏
把“解决了什么问题、怎么解决的”说清楚,获奖概率直接翻倍!
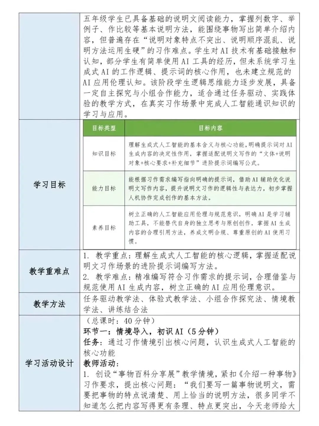
📝 案例材料准备技巧(直接抄模板)
完整案例一定要包含这4部分,缺一不可:
1. 问题描述:简洁有力,1-2句话说清教学痛点,不冗余、不空洞
2. 解决方案:AI具体怎么用,步骤清晰,比如AI工具选择、操作流程,新手可以直接参考同类案例适配自己的学科
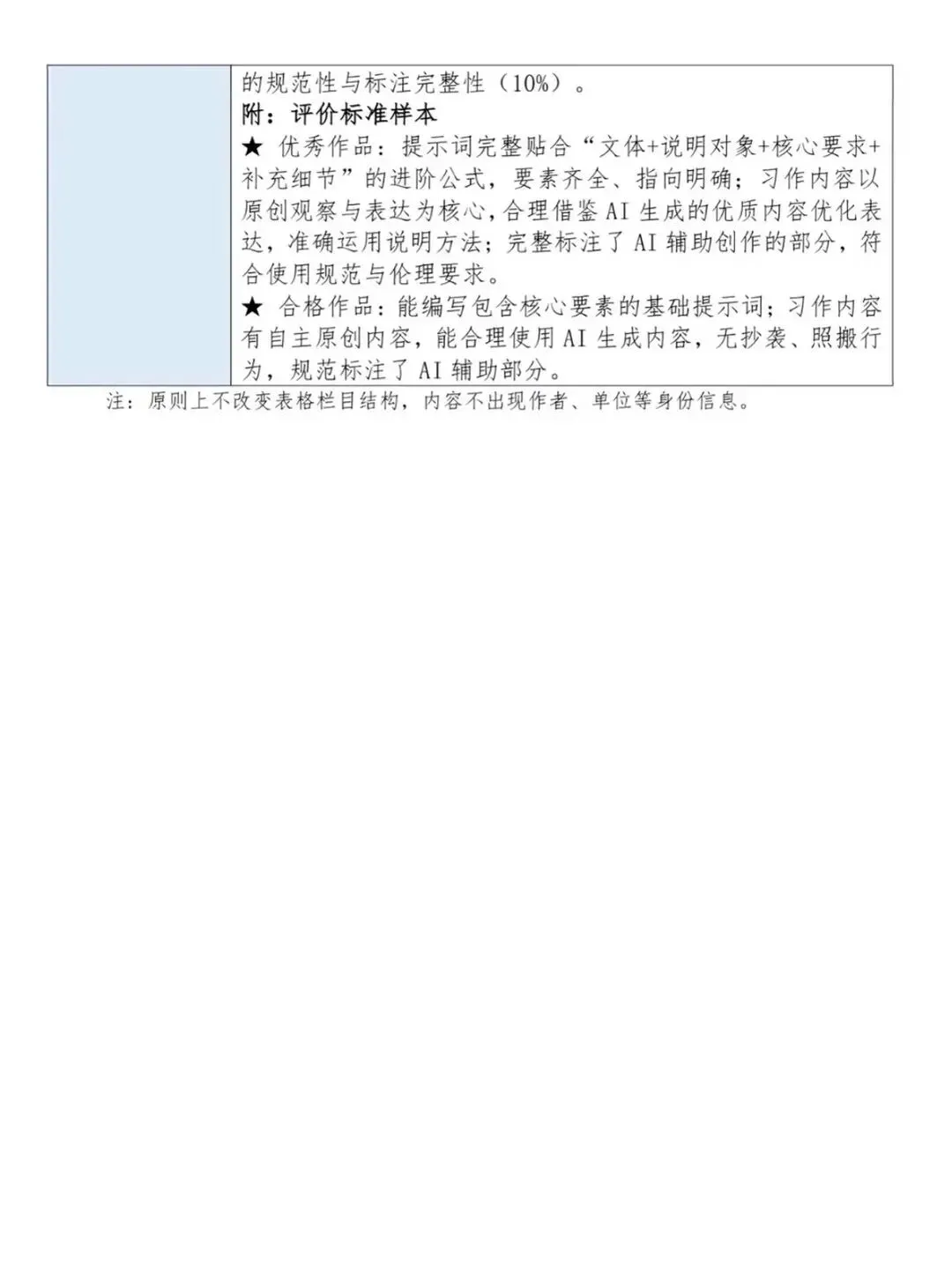
3. 实施效果:用数据说话!比如学生成绩提升多少、课堂参与度提高百分比、作业完成质量改善情况,越具体越加分
4. 创新点:突出和其他案例的不同,比如跨学科融合、可复制推广,或者结合自身学科的独特用法
💡 加分关键:有图有真相!AI操作截图、数据对比图、学生作品、课堂实录片段,都是加分项,别偷懒!
⏰ 重要时间节点(必存!别错过)
• 3月31日前:联系省级管理员(重中之重!不联系无法正常申报)
• 5月11日起:官方平台开放报送
• 6月30日前:省级推荐截止
• 8月30日前:国家级评选阶段
• 9月:官方公示获奖结果
⚠️ 划重点:各省截止时间有差异,一定要提前问清楚本省的具体要求,别因时间问题遗憾错过!
🌟 额外加分小妙招(独家分享)
1. 跨学科融合的案例,更容易被评委关注
2. 可复制、可推广的案例,价值更高(比如其他老师拿过去就能适配自己的课堂)
3. 加入学生视角的故事,更打动人(比如学生使用AI后的变化、反馈)
4. 补充反思改进过程,显真实、不刻意,更易获得认可
整理不易,希望各位老师都能抓住这次国家级赛事的机会,顺利获奖、成功加分!后续会分享具体的案例框架模板,记得蹲住~







夜雨聆风