
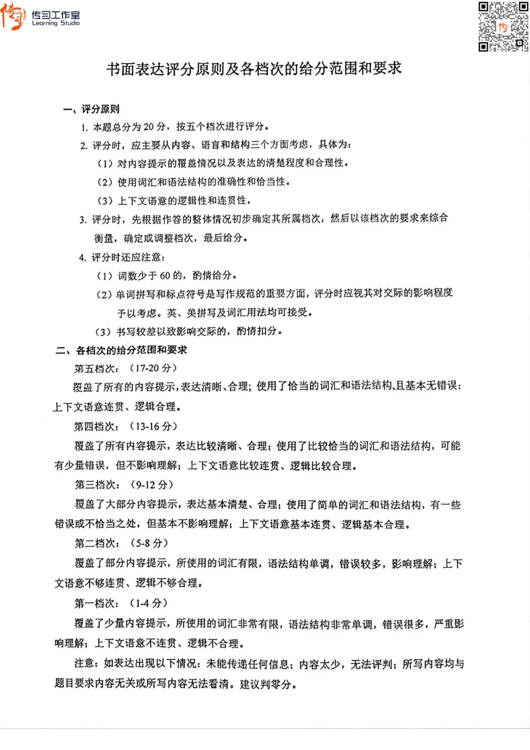
传之有道 习之有效
4月22日-24日,武汉初三四调考试。全科试卷+答案电子版已整理,现分享给大家!

*📑下载方式:
请点击下方“传习up”公众号名片,进入后台回复“四调”
2026武汉初三四调试卷

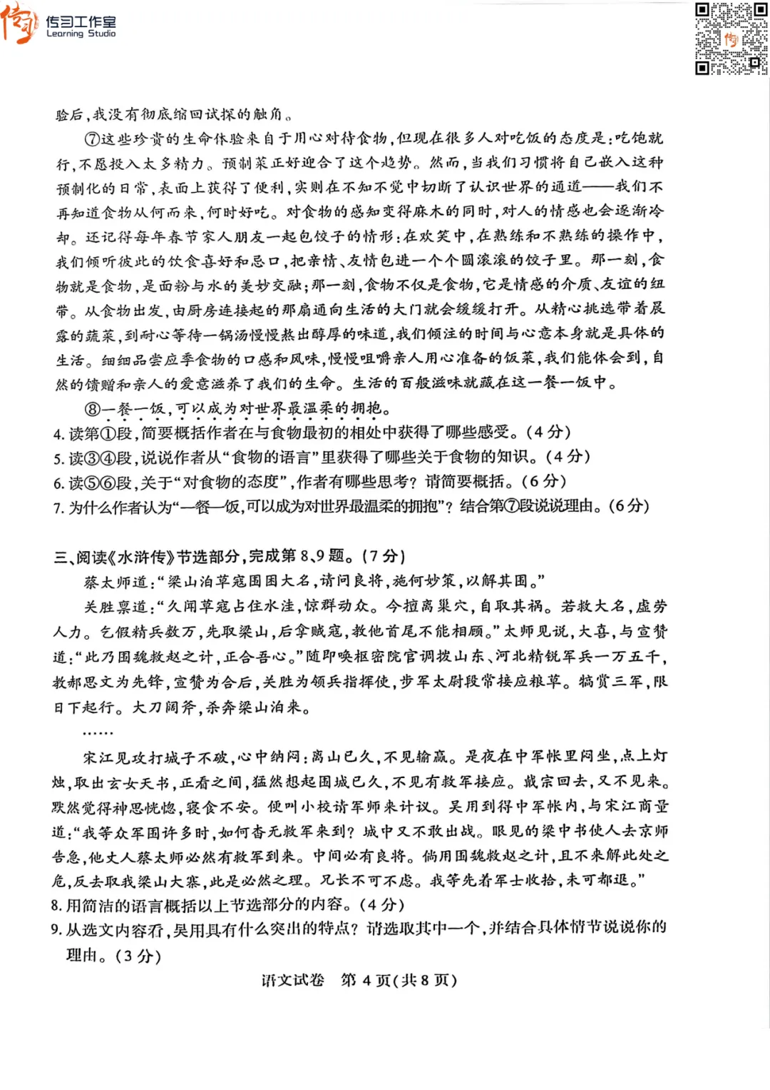
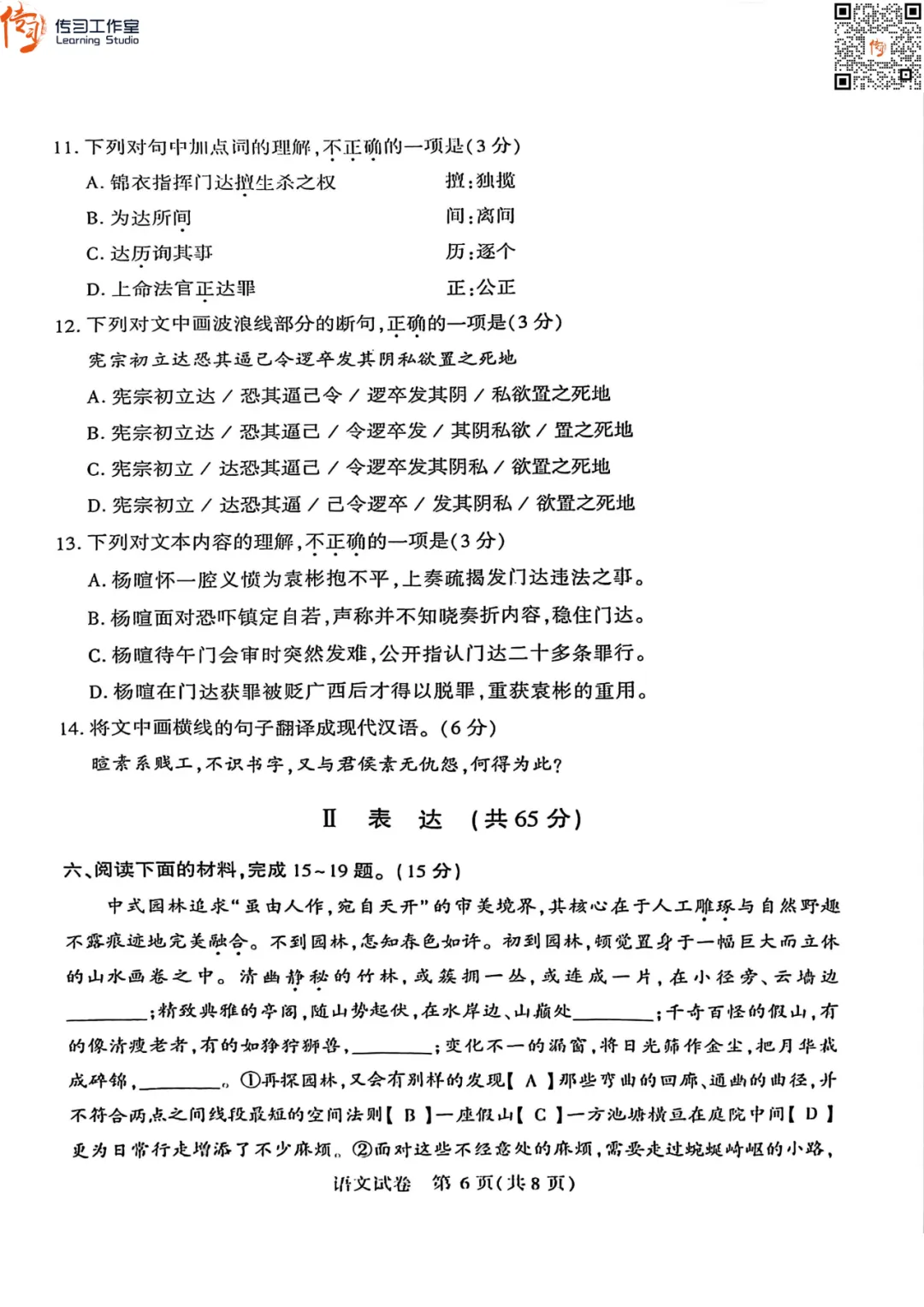
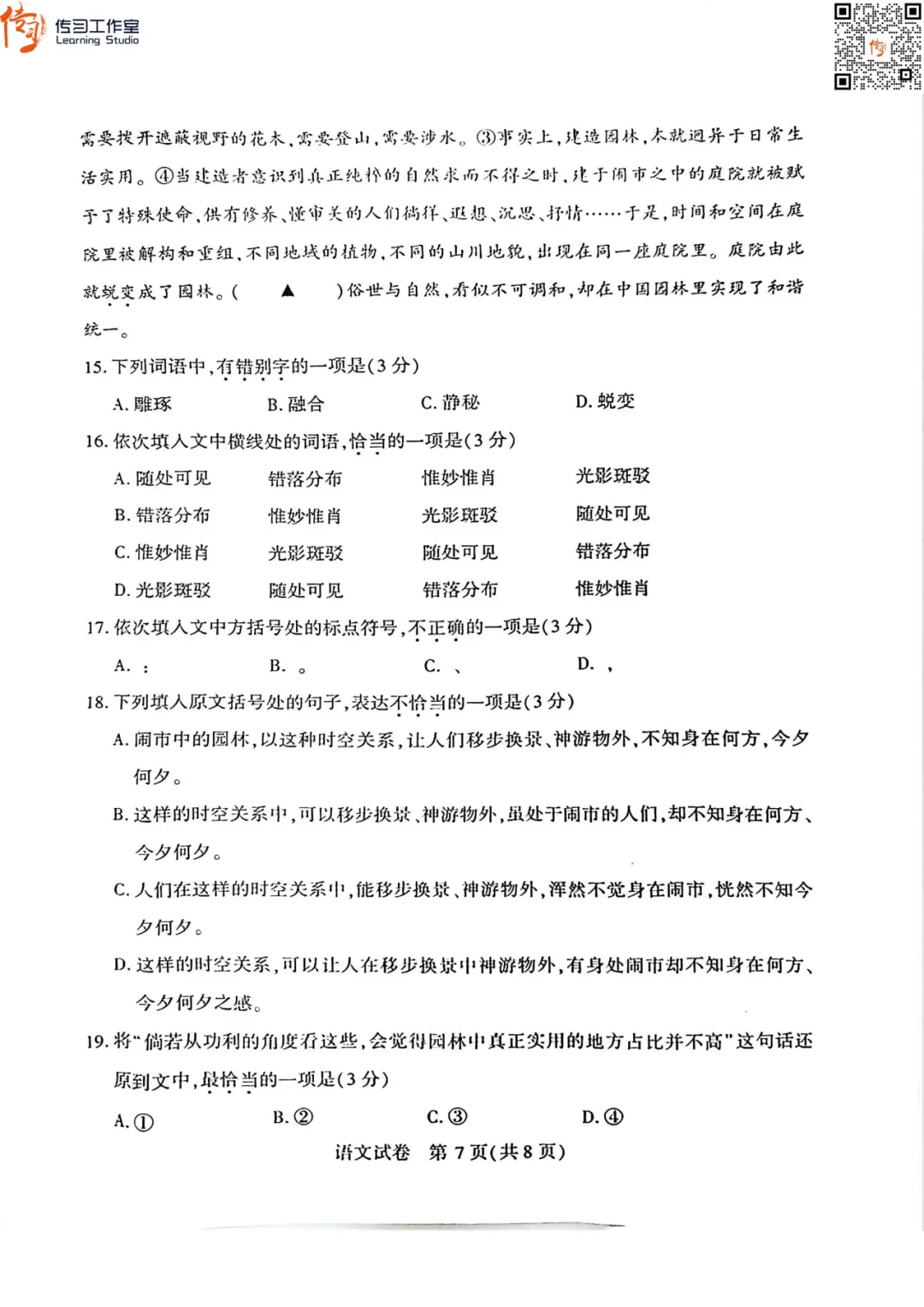
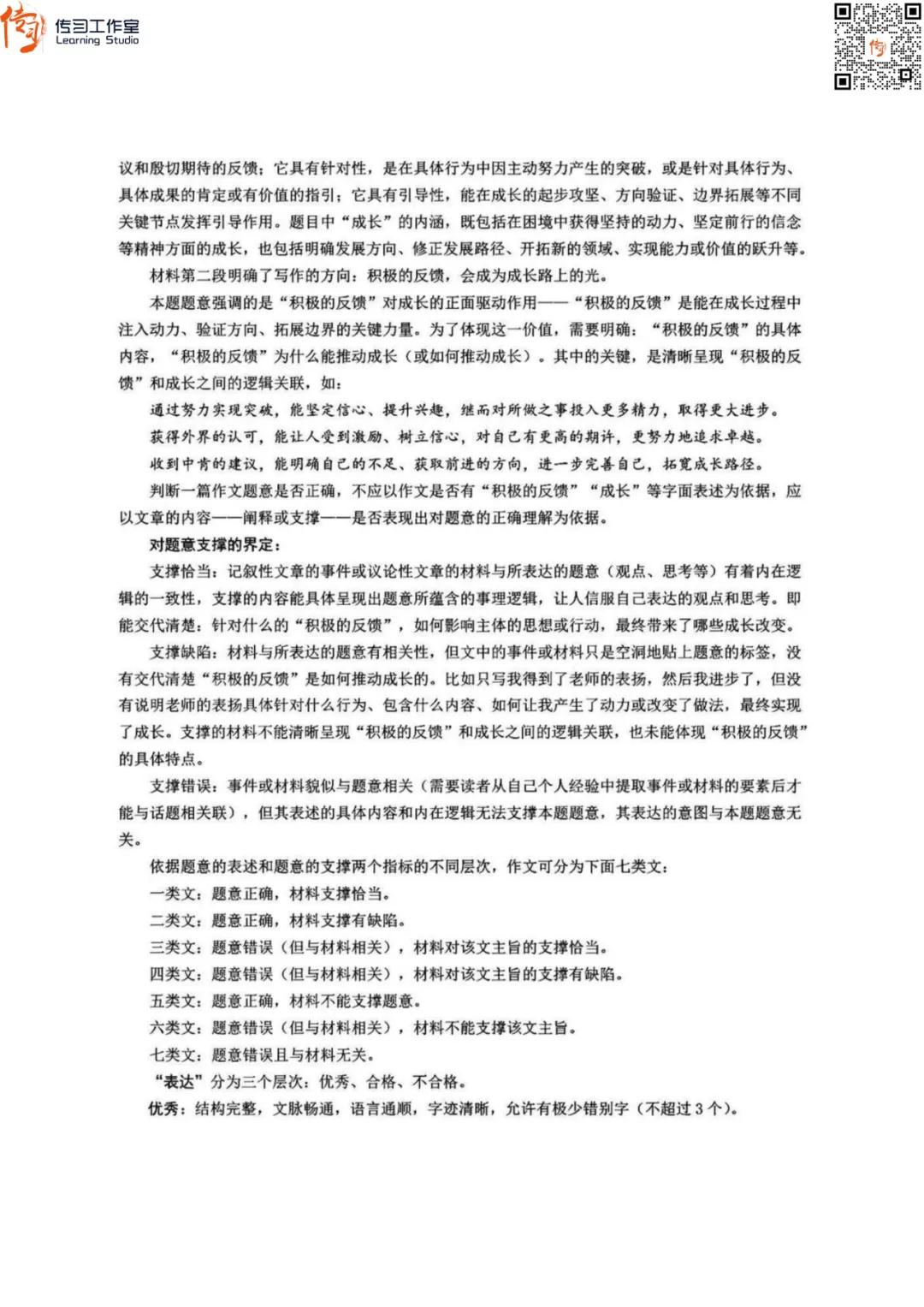
语文试卷












左右滑动图片查看
数学试卷










左右滑动图片查看
物理、化学试卷














左右滑动图片查看
英语试卷












左右滑动图片查看
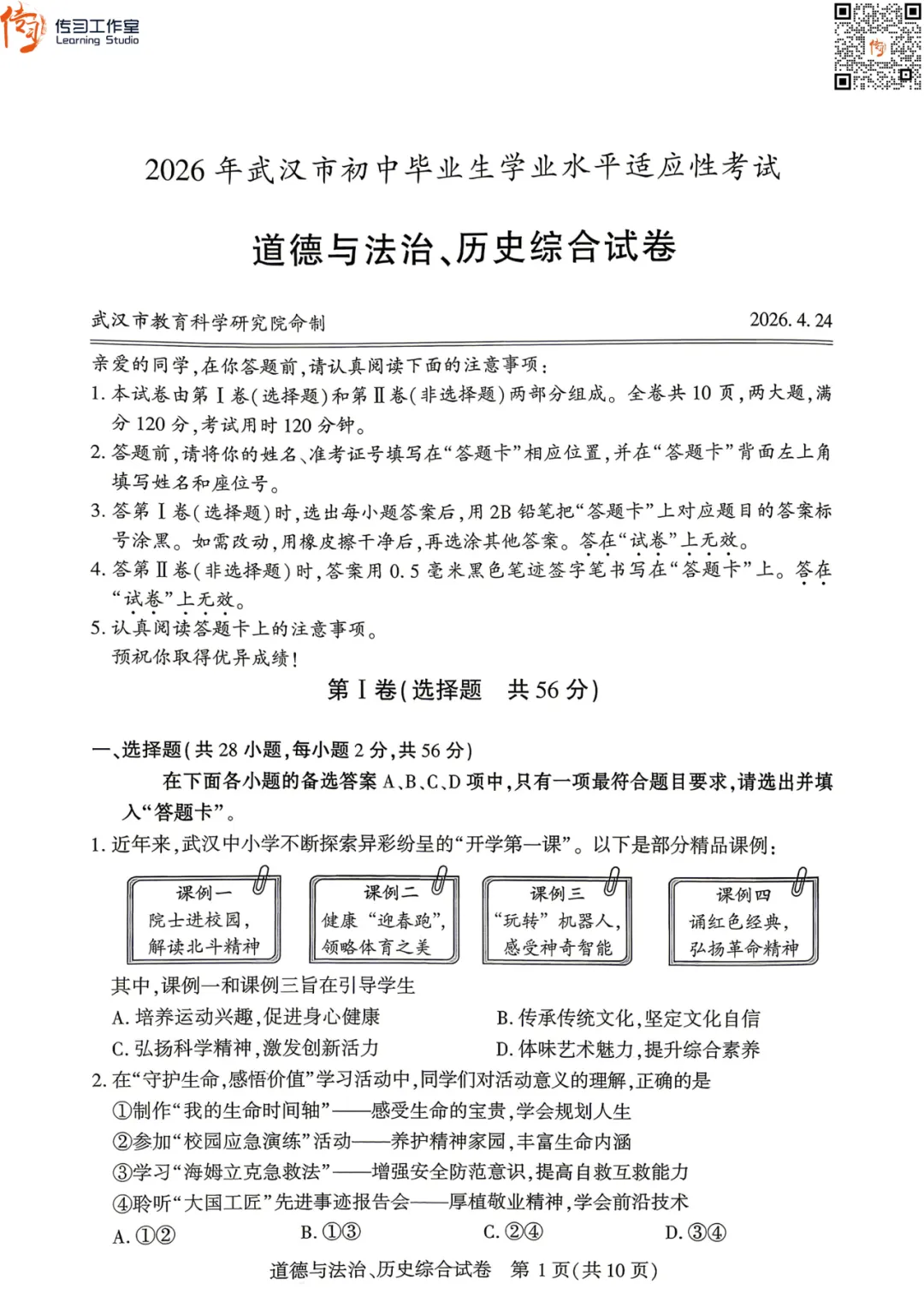
道德与法治、历史试卷











左右滑动图片查看
更多武汉初升高试卷资料,欢迎家长们扫码进2026初升高交流群↓↓↓

欢迎转发分享!







曾子曰:“吾日三省吾身:为人谋而不忠乎?与朋友交而不信乎?传不习乎?”
希望每一个跟着我们学习的孩子,都能做到谋而忠,交而信,传而习,而我们将一直秉承“传之有道,习之有效”的宗旨,用真诚交换信任,让每一个学生能够真正学到悟到!
夜雨聆风