点击蓝字

关注我们




让学生爱上学习
7-9年级

今日分享资料

今天给大家分享:
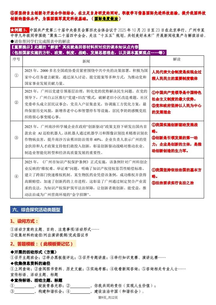
【中考道法】2026年中考道法《题型模板、满分秘籍模板、教材知识梳理、小论文专题》完整电子版可打印!
🌼需要的家长可以领取电子版资料打印。
因篇幅有限,资料仅展示部分
【文末有完整电子版获取方式】














完整电子版获取方式:
①:点一点右下角的“👍”和“❤️”
②:关注下方“让学生爱上学习”公众号,在公众号对话框中需要几年级资料对应回复:七年级、八年级、九年级
温馨提示:记得不是在留言板回复哦!

特别说明
本微信公众账号分享的资源版权属于原出版机构或影像公司,本资源为电子载体,传播分享仅限于家庭使用与交流心得、参考和辅助购买决策,不得以任何理由在商业行为中使用,若喜欢此资源,建议购买实体产品。文章中的视频及图片均来自网络,版权归原作者或原出版社所有。如有侵权,请及时联系删除。
夜雨聆风