点击上方"蓝字"
2026春新教材仁爱版八年级下册英语期中考-真题模拟卷,附答案,电子版可打印可下载
(温馨提示:文末有完整电子版下载方式)
































获取完整电子版:请在公众号消息回复“211”
点击下方“公众号”可以进入主页哦!

本微信公众账号分享的资源均通过网络等公共合法渠道获得,仅供试用!版权属于原出版机构或影像公司,本资源为电子载体,传播分享仅限于家庭使用与交流心得、参考和辅助购买决策,不得以任何理由在商业行为中使用,若喜欢此资源,建议购买实体产品。文章中的视频及图片均来自网络,版权归原作者或原出版社所有。如有侵权,请及时联系删除。
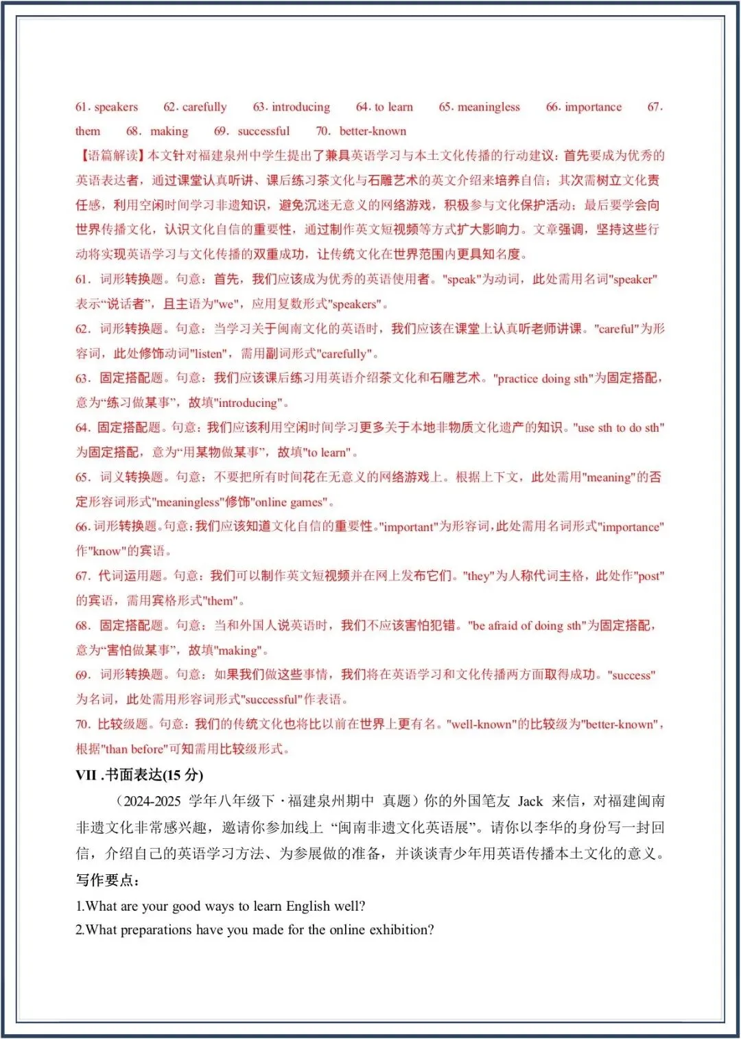
夜雨聆风