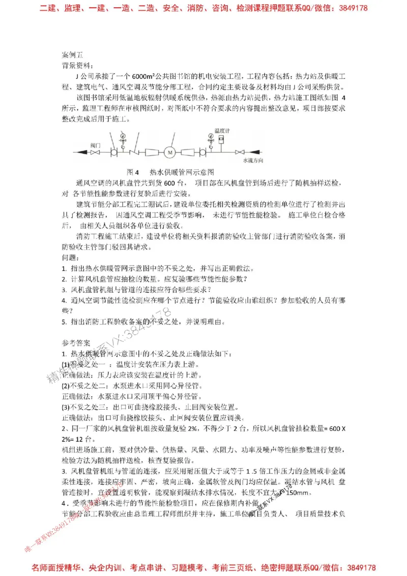
文档
办公文件
生活文档
学习资料
当前位置:
首页
>
文档
>2025一建机电模拟卷四(答案)_2026年一级建造师_2026年一建机电_2025年一建机电SVIP_05-考前密训✿央企特训✿机构普押_14-机电《考前模拟卷》刘忠海
2025一建机电模拟卷四(答案)_2026年一级建造师_2026年一建机电_2025年一建机电SVIP_05-考前密训✿央企特训✿机构普押_14-机电《考前模拟卷》刘忠海
2026-03-29 13:25:49
2026-02-01 07:19:42
文档预览
文档信息
文档格式
pdf
文档大小
7.922 MB
文档页数
17 页
上传时间
2026-02-01 07:19:42
下载文档
本文档来自网络内容,如有侵犯您的权益请联系我们删除,联系邮箱:wyl860211@qq.com。
上一篇
广州中学2024-2025学年九年级10月月考化学试题(答案解析)_广州九上月考+期中+期末+一模二模+中考真题_九上月考_初三上十月考
下一篇
广州中学2024-2025学年九年级上学期10月月考化学试题(原卷版)_广州九上月考+期中+期末+一模二模+中考真题_九上月考_初三化学月考卷与答案
最新文档
0917二年级英语(北京版)UNIT+TWO+WHAT+DO+YOU+DO+ON+SUNDAY(3)-4课后练习_26春四年级上下册人教版_四上英语合集人教版PEP英语四年级上册新教材(教学视频+课件+动画+音频+练习+教案)_练习题
0917二年级英语(北京版)UNIT+TWO+WHAT+DO+YOU+DO+ON+SUNDAY(3)-3学习任务单_26春四年级上下册人教版_四上英语合集人教版PEP英语四年级上册新教材(教学视频+课件+动画+音频+练习+教案)
0917三年级英语(北京版)UNIT+TWO+OCTOBER+1ST+IS+OUR+NATIONAL+DAY(4)学习任务单_26春四年级上下册人教版_17练习资料_小学英语(预习复习资料大礼包)_《小学英语》_3年级上册_学习任务单
0917三年级英语(北京版)UNIT+TWO+OCTOBER+1ST+IS+OUR+NATIONAL+DAY(4)-课后练习_26春四年级上下册人教版_四上英语合集人教版PEP英语四年级上册新教材(教学视频+课件+动画+音频+练习+教案)
0917三年级英语(人教版)《Unit+2+My+Body》(第二课时)-+练习题_26春四年级上下册人教版_四上英语合集人教版PEP英语四年级上册新教材(教学视频+课件+动画+音频+练习+教案)_练习题
0917三年级英语(人教版)《Unit+2+My+Body》(第二课时)-+任务单_26春四年级上下册人教版_四上英语合集人教版PEP英语四年级上册新教材(教学视频+课件+动画+音频+练习+教案)
0917一年级英语(北京版)UNIT+TWO+GOOD+MORNING+(3)-4练习题_26春四年级上下册人教版_四上英语合集人教版PEP英语四年级上册新教材(教学视频+课件+动画+音频+练习+教案)_17练习资料
0917一年级英语(北京版)UNIT+TWO+GOOD+MORNING+(3)-3学习任务单_26春四年级上下册人教版_四上英语合集人教版PEP英语四年级上册新教材(教学视频+课件+动画+音频+练习+教案)_17练习资料
0916六年级英语(人教版)Unit+1+In+China(第六课时)-练习题_26春四年级上下册人教版_四上英语合集人教版PEP英语四年级上册新教材(教学视频+课件+动画+音频+练习+教案)_17练习资料
0916六年级英语(人教版)Unit+1+In+China(第六课时)-任务单_26春四年级上下册人教版_四上英语合集人教版PEP英语四年级上册新教材(教学视频+课件+动画+音频+练习+教案)_17练习资料
热门文档
0916二年级英语(人教版)Unit+1+My+Family(第四课时)-4练习题_26春四年级上下册人教版_四上英语合集人教版PEP英语四年级上册新教材(教学视频+课件+动画+音频+练习+教案)_17练习资料
0916二年级英语(人教版)Unit+1+My+Family(第四课时)-3任务单_26春四年级上下册人教版_四上英语合集人教版PEP英语四年级上册新教材(教学视频+课件+动画+音频+练习+教案)_17练习资料
0916一年级英语(人教版)Unit+1+School+(第五课时)-4练习题_26春四年级上下册人教版_四上英语合集人教版PEP英语四年级上册新教材(教学视频+课件+动画+音频+练习+教案)_练习题
0916一年级英语(人教版)Unit+1+School+(第五课时)-3任务单_26春四年级上下册人教版_四上英语合集人教版PEP英语四年级上册新教材(教学视频+课件+动画+音频+练习+教案)
0915四年级英语(北京版)+UNIT+TWO+MAY+I+SPEAK+TO+MIKE?(3)4课后练习_26春四年级上下册人教版_四上英语合集人教版PEP英语四年级上册新教材(教学视频+课件+动画+音频+练习+教案)
0915四年级英语(北京版)+UNIT+TWO+MAY+I+SPEAK+TO+MIKE?(3)3学习任务单_26春四年级上下册人教版_四上英语合集人教版PEP英语四年级上册新教材(教学视频+课件+动画+音频+练习+教案)
2024版《初中必刷题》英语7下(HN)-狂K重点_2026沪教牛津版英语_032(1).24-7下英语沪教牛津版
0915四年级英语(人教版)《Unit1+Sports+and+Games》(第六课时)4+练习题_26春四年级上下册人教版_四上英语合集人教版PEP英语四年级上册新教材(教学视频+课件+动画+音频+练习+教案)
0915四年级英语(人教版)《Unit1+Sports+and+Games》(第六课时)3任务单_26春四年级上下册人教版_四上英语合集人教版PEP英语四年级上册新教材(教学视频+课件+动画+音频+练习+教案)
0915五年级英语(北京版)UNIT+TWO+CAN+I+USE+YOUR+COMPUTER+(3)-+课后练习_26春四年级上下册人教版_四上英语合集人教版PEP英语四年级上册新教材(教学视频+课件+动画+音频+练习+教案)_练习题
随机文档
0915五年级英语(北京版)UNIT+TWO+CAN+I+USE+YOUR+COMPUTER+(3)-+学习任务单_26春四年级上下册人教版_四上英语合集人教版PEP英语四年级上册新教材(教学视频+课件+动画+音频+练习+教案)
0915五年级英语(人教版)《Unit+2+Teachers》(第二课时)-+练习题_26春四年级上下册人教版_四上英语合集人教版PEP英语四年级上册新教材(教学视频+课件+动画+音频+练习+教案)_练习题
0915五年级英语(人教版)《Unit+2+Teachers》(第二课时)-+任务单_26春四年级上下册人教版_四上英语合集人教版PEP英语四年级上册新教材(教学视频+课件+动画+音频+练习+教案)
0915二年级英语(北京版)UNIT+TWO+WHAT+DO+YOU+DO+ON+SUNDAY?(2)-4课后练习_26春四年级上下册人教版_四上英语合集人教版PEP英语四年级上册新教材(教学视频+课件+动画+音频+练习+教案)
0915二年级英语(北京版)UNIT+TWO+WHAT+DO+YOU+DO+ON+SUNDAY?(2)-3学习任务单_26春四年级上下册人教版_四上英语合集人教版PEP英语四年级上册新教材(教学视频+课件+动画+音频+练习+教案)
0915二年级英语(人教版)Unit+1+My+Family(第三课时)-4练习题_26春四年级上下册人教版_四上英语合集人教版PEP英语四年级上册新教材(教学视频+课件+动画+音频+练习+教案)_17练习资料
0915二年级英语(人教版)Unit+1+My+Family(第三课时)-3任务单_26春四年级上下册人教版_四上英语合集人教版PEP英语四年级上册新教材(教学视频+课件+动画+音频+练习+教案)_17练习资料
0915三年级英语(北京版)+UNIT+TWO+OCTOBER+1ST+IS+OUR+NATIONAL+DAY(3)-课后练习_26春四年级上下册人教版_17练习资料_小学英语(预习复习资料大礼包)_《小学英语》_3年级上册_练习题
0915三年级英语(北京版)+UNIT+TWO+OCTOBER+1ST+IS+OUR+NATIONAL+DAY(3)-学习任务单_26春四年级上下册人教版_17练习资料_小学英语(预习复习资料大礼包)_《小学英语》_3年级上册_学习任务单
0915三年级英语(人教版)《Unit+2+My+Body》(第一课时)-练习题_26春四年级上下册人教版_四上英语合集人教版PEP英语四年级上册新教材(教学视频+课件+动画+音频+练习+教案)_17练习资料