当前位置:首页>文档>2025版-11-龙炎飞-第三章-施工合同管理(一)_2026年一级建造师_2026年一建管理_2025年一建管理SVIP_02-基础精讲✿高端面授✿深度强化_18-管理《教材精讲班》龙炎飞SMR推荐

2025版-11-龙炎飞-第三章-施工合同管理(一)_2026年一级建造师_2026年一建管理_2025年一建管理SVIP_02-基础精讲✿高端面授✿深度强化_18-管理《教材精讲班》龙炎飞SMR推荐

  • 2026-04-02 12:12:51 2026-02-01 17:22:45

文档预览

2025版-11-龙炎飞-第三章-施工合同管理(一)_2026年一级建造师_2026年一建管理_2025年一建管理SVIP_02-基础精讲✿高端面授✿深度强化_18-管理《教材精讲班》龙炎飞SMR推荐
2025版-11-龙炎飞-第三章-施工合同管理(一)_2026年一级建造师_2026年一建管理_2025年一建管理SVIP_02-基础精讲✿高端面授✿深度强化_18-管理《教材精讲班》龙炎飞SMR推荐
2025版-11-龙炎飞-第三章-施工合同管理(一)_2026年一级建造师_2026年一建管理_2025年一建管理SVIP_02-基础精讲✿高端面授✿深度强化_18-管理《教材精讲班》龙炎飞SMR推荐
2025版-11-龙炎飞-第三章-施工合同管理(一)_2026年一级建造师_2026年一建管理_2025年一建管理SVIP_02-基础精讲✿高端面授✿深度强化_18-管理《教材精讲班》龙炎飞SMR推荐
2025版-11-龙炎飞-第三章-施工合同管理(一)_2026年一级建造师_2026年一建管理_2025年一建管理SVIP_02-基础精讲✿高端面授✿深度强化_18-管理《教材精讲班》龙炎飞SMR推荐
2025版-11-龙炎飞-第三章-施工合同管理(一)_2026年一级建造师_2026年一建管理_2025年一建管理SVIP_02-基础精讲✿高端面授✿深度强化_18-管理《教材精讲班》龙炎飞SMR推荐

文档信息

文档格式
docx
文档大小
0.064 MB
文档页数
3 页
上传时间
2026-02-01 17:22:45

文档内容

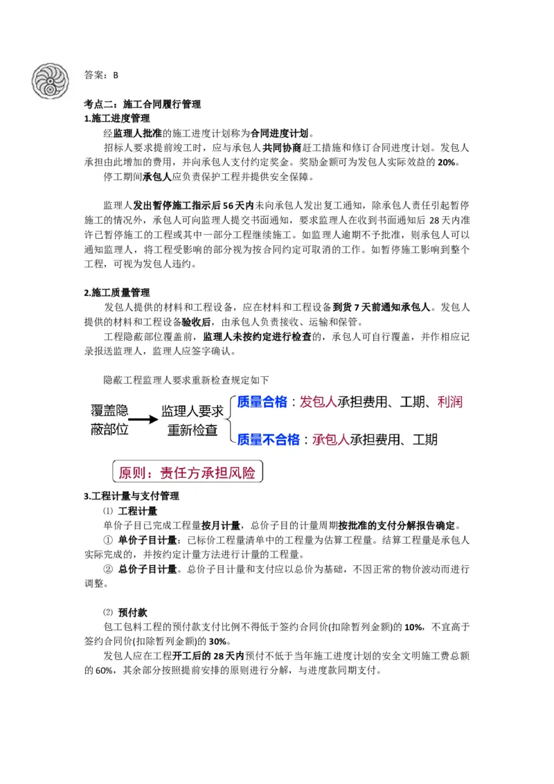
第三章-施工合同管理(一) 3.2 工程合同管理 3.2.1 施工合同管理 3.2.2 工程总承包合同管理 3.2.3 专业分包与劳务分包合同管理 3.2.4 材料设备采购合同管理 一、施工合同订立管理 1.发包人主要义务 ⑴ 发开工通知。监理人应在开工日期7天前向承包人发出开工通知。 ⑵ 提供施工场地。同时提供施工场地内的地下管线和地下设施等有关资料,并保证资 料的真实、准确、完整。 ⑶ 协助承包人办理施工证件和批件,负责办理出入施工场地道路的通行权。 ⑷ 组织设计交底 ⑸ 支付合同价款 ⑹ 组织竣工验收 2.承包人主要义务(节选) ⑴ 查勘施工现场 ⑵ 负责施工现场内交通道路和临时工程 ⑶ 负责施工场地及周边环境与生态的保护工作 3.施工合同订立时需要明确的内容 ⑴ 施工现场范围和施工临时占地 ⑵ 发包人提供图纸的期限和数量 ⑶ 发包人提供的材料和工程设备 ⑷ 异常恶劣的气候条件范围 ⑸ 因物价变化引起的合同价格调整:项目基准日期为投标截止日前第28天。 ⑹ 办理保险的责任:承包人负责投保“一切险”和“第三者责任保险”,并承担办理 保险的费用。 例1.24年:施工合同履行过程中,承包人应履行的义务是( )。 A.组织审查施工图设计文件 B.查勘施工现场 C.取得出入施工场地的专用道路通行权 D.组织工程竣工预验收 答案:B 例2:根据《标准施工招标文件》,关于发包人义务的说法,正确的是( )。 A.委托监理人于开工日期14天前向承包人发出开工通知。 B.提供地下管线等资料 C.协助承包人办理出入施工现场的临时道路通行权 D.参加设计交底答案:B 考点二:施工合同履行管理 1.施工进度管理 经监理人批准的施工进度计划称为合同进度计划。 招标人要求提前竣工时,应与承包人共同协商赶工措施和修订合同进度计划。发包人 承担由此增加的费用,并向承包人支付约定奖金。奖励金额可为发包人实际效益的20%。 停工期间承包人应负责保护工程并提供安全保障。 监理人发出暂停施工指示后56天内未向承包人发出复工通知,除承包人责任引起暂停 施工的情况外,承包人可向监理人提交书面通知,要求监理人在收到书面通知后 28天内准 许已暂停施工的工程或其中一部分工程继续施工。如监理人逾期不予批准,则承包人可以 通知监理人,将工程受影响的部分视为按合同约定可取消的工作。如暂停施工影响到整个 工程,可视为发包人违约。 2.施工质量管理 发包人提供的材料和工程设备,应在材料和工程设备到货7天前通知承包人。发包人 提供的材料和工程设备验收后,由承包人负责接收、运输和保管。 工程隐蔽部位覆盖前,监理人未按约定进行检查的,承包人可自行覆盖,并作相应记 录报送监理人,监理人应签字确认。 隐蔽工程监理人要求重新检查规定如下 3.工程计量与支付管理 ⑴ 工程计量 单价子目已完成工程量按月计量,总价子目的计量周期按批准的支付分解报告确定。 ① 单价子目计量:已标价工程量清单中的工程量为估算工程量。结算工程量是承包人 实际完成的,并按约定计量方法进行计量的工程量。 ② 总价子目计量。总价子目计量和支付应以总价为基础,不因正常的物价波动而进行 调整。 ⑵ 预付款 包工包料工程的预付款支付比例不得低于签约合同价(扣除暂列金额)的10%,不宜高于 签约合同价(扣除暂列金额)的30%。 发包人应在工程开工后的28天内预付不低于当年施工进度计划的安全文明施工费总额 的60%,其余部分按照提前安排的原则进行分解,与进度款同期支付。承包人应在收到预付款的同时向发包人提交预付款保函,预付款保函的担保金额应与 预付款金额相同。保函的担保金额可根据预付款扣回的金额相应递减。 发包人应在预付款扣完后的14天内将预付款保函退还给承包人。 ⑶ 工程进度款 付款周期与工程计量周期相同。 监理人在收到承包人进度付款申请单的14天内完成核查。 发包人应在监理人收到进度付款申请单后的28天内支付进度款。 ⑷ 工程质量保证金 从应付工程款中预留,用以保证承包人在缺陷责任期内对工程施工质量缺陷进行维修 的资金。 ⑸ 竣工结算 工程接收证书颁发后,承包人向监理人提交竣工付款申请单。 ⑹ 最终结清 缺陷责任期终止证书签发后,承包人向监理人提交最终结清申请单。