文档
办公文件
生活文档
学习资料
当前位置:
首页
>
文档
>2024年4月南宁高三二模历史答案(1)_2024年5月_025月合集_2024届广西届南宁市高三二模(金太阳459C)
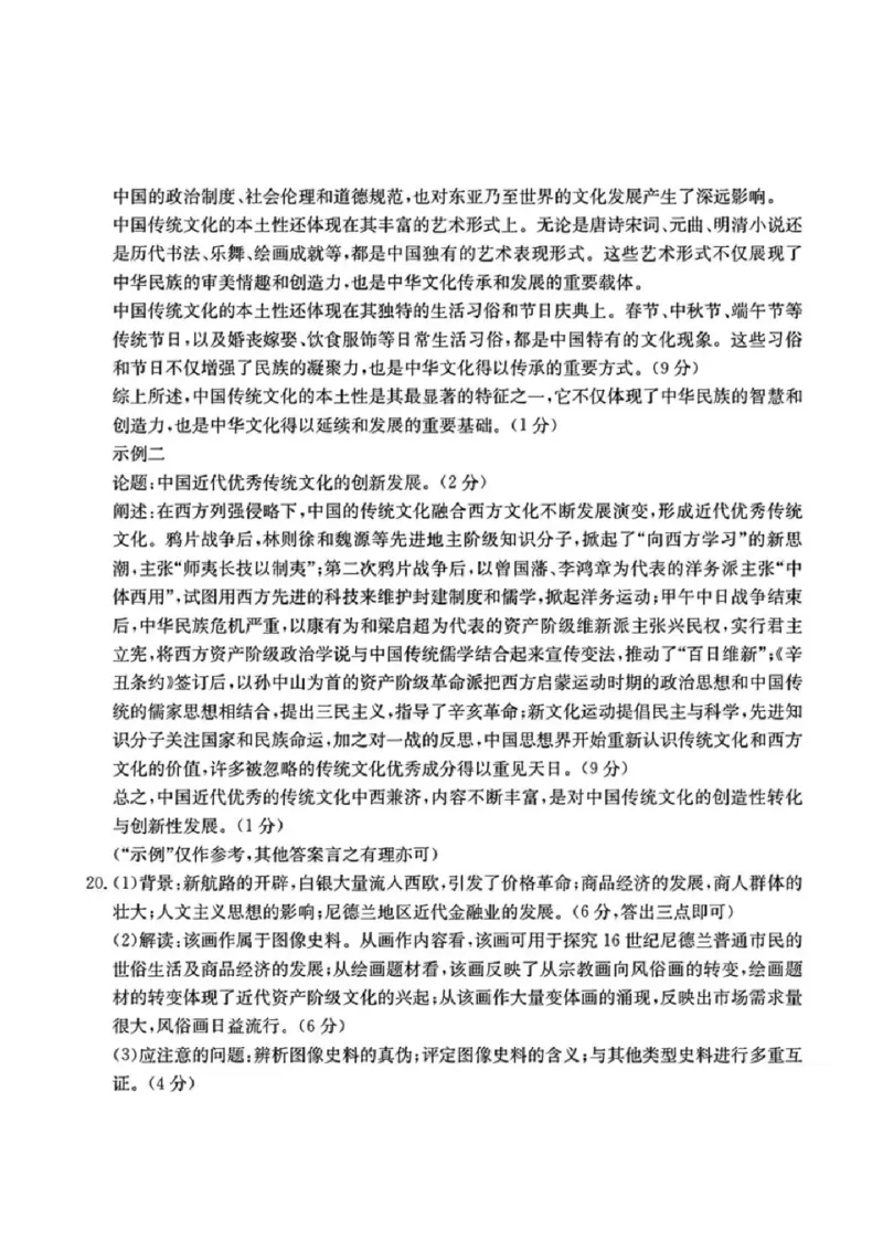
2024年4月南宁高三二模历史答案(1)_2024年5月_025月合集_2024届广西届南宁市高三二模(金太阳459C)
2026-03-24 20:40:34
2026-02-14 05:47:21
文档预览
文档信息
文档格式
pdf
文档大小
3.305 MB
文档页数
4 页
上传时间
2026-02-14 05:47:21
下载文档
本文档来自网络内容,如有侵犯您的权益请联系我们删除,联系邮箱:wyl860211@qq.com。
上一篇
酒店管理专业职业生涯规划_E6-职业规划_64酒店管理专业
下一篇
酒店管理学生职业生涯规划_E6-职业规划_64酒店管理专业
最新文档
第12单元化学与生活检测题答案_初中化学_01.人教版初中化学_01.初中化学课件PPT--教案--试题_初中化学全套_化学试题_化学:人教版九年级下册各单元测试题及答案(58份)
第12单元化学与生活检测题答案_初中化学_01.人教版初中化学_01.初中化学课件PPT--教案--试题_初中化学18年试卷_人教版九年级化学下册2018_2015初中化学九年级下册单元检测
第12单元化学与生活检测题_初中化学_01.人教版初中化学_01.初中化学课件PPT--教案--试题_初中化学全套_化学试题_化学:人教版九年级下册各单元测试题及答案(58份)
第12单元化学与生活检测题_初中化学_01.人教版初中化学_01.初中化学课件PPT--教案--试题_初中化学18年试卷_人教版九年级化学下册2018_2015初中化学九年级下册单元检测
精品解析:北京市首都师范大学附属中学2019-2020学年高一下学期结业考试(期末)化学试题(原卷版)_高化_2025春-人教版高中化学_02新版高中化学必修二_5.试卷习题_期中期末真题
第12单元化学与生活单元试题_初中化学_01.人教版初中化学_01.初中化学课件PPT--教案--试题_初中化学—课件—教案—试题-推荐_9年级下课件教案试题_9年级下试题_第12单元
第12单元_化学与社会发展_单元测试题_初中化学_01.人教版初中化学_01.初中化学课件PPT--教案--试题_初中化学—课件—教案—试题-推荐_9年级下课件教案试题_9年级下试题_第12单元
第12单元_初中化学_01.人教版初中化学_01.初中化学课件PPT--教案--试题_初中化学全套_化学试题_化学:人教版九年级下册各单元测试题及答案(58份)
精品解析:北京市顺义区2019~2020学年高一上学期期末考试化学试题(解析版)_高化_2025春-人教版高中化学_01新版高中化学必修一_4.习题试卷_期中期末真题卷
第11课时 化合价与化学式 物质的分类_初中化学_01.人教版初中化学_07.初中化学中考总复习_2017-2018人教版初中化学专题复习题型突破
热门文档
第11讲碳单质和一氧化碳_初中化学_01.人教版初中化学_07.初中化学中考总复习_2018年(聚焦新中考)人教版_2018年(聚焦新中考)人教版考点跟踪突破全套(22份打包)
第11讲物质的变化和性质_初中化学_01.人教版初中化学_07.初中化学中考总复习_2018年中考化学一轮复习课件+测试
第11讲化学原理—质量守恒定律_初中化学_01.人教版初中化学_02.初中化学教学视频_2.初中化学--教学视频--带讲义_初三化学年卡55讲_[9157]初三新生化学暑假班(预习领先班)
第11讲 燃料及其利用_初中化学_01.人教版初中化学_10.初中化学知识点_初中最全化学知识点归纳总结
精品解析:北京市顺义区2019~2020学年高一上学期期末考试化学试题(原卷版)_高化_2025春-人教版高中化学_01新版高中化学必修一_4.习题试卷_期中期末真题卷
第11讲_初中化学_01.人教版初中化学_03.初中化学专项视频_[7975]2013年初三化学中考总复习15讲_第11讲综合实验
第11单元课题2化学肥料_初中化学_01.人教版初中化学_01.初中化学课件PPT--教案--试题_初中化学全套_化学教案_化学:人教版九年级全册优秀教案(56份)
精品解析:北京市西城区2019-2020学年高一第二学期阶段性试卷(前三章综合)(解析版)_高化_2025春-人教版高中化学_02新版高中化学必修二_5.试卷习题_期中期末真题
第11单元课题1生活中常见的盐(第2课时)_初中化学_01.人教版初中化学_01.初中化学课件PPT--教案--试题_初中化学全套_化学教案_化学:人教版九年级全册优秀教案(56份)
第11单元课题1生活中常见的盐(第1课时)_初中化学_01.人教版初中化学_01.初中化学课件PPT--教案--试题_初中化学全套_化学教案_化学:人教版九年级全册优秀教案(56份)
随机文档
第11单元盐化学肥料检测题答案_初中化学_01.人教版初中化学_01.初中化学课件PPT--教案--试题_初中化学全套_化学试题_化学:人教版九年级下册各单元测试题及答案(58份)
第11单元盐化学肥料检测题答案_初中化学_01.人教版初中化学_01.初中化学课件PPT--教案--试题_初中化学18年试卷_人教版九年级化学下册2018_2015初中化学九年级下册单元检测
第11单元盐化学肥料检测题_初中化学_01.人教版初中化学_01.初中化学课件PPT--教案--试题_初中化学全套_化学试题_化学:人教版九年级下册各单元测试题及答案(58份)
第11单元盐化学肥料检测题_初中化学_01.人教版初中化学_01.初中化学课件PPT--教案--试题_初中化学18年试卷_人教版九年级化学下册2018_2015初中化学九年级下册单元检测
精品解析:北京市西城区2019-2020学年高一第二学期阶段性试卷(前三章综合)(原卷版)_高化_2025春-人教版高中化学_02新版高中化学必修二_5.试卷习题_期中期末真题
第11单元盐、化肥精品导学案(9页)_初中化学_01.人教版初中化学_01.初中化学课件PPT--教案--试题_初中化学全套_化学教案_化学:人教版九年级下册导学案(2套20份)
第11单元盐、化肥单元测试题及答案_初中化学_01.人教版初中化学_01.初中化学课件PPT--教案--试题_初中化学全套_化学试题_化学:人教版九年级下册各单元测试题及答案(58份)
精品解析:北京市西城区2019-2020学年高一下学期期末考试化学试题(解析版)_高化_2025春-人教版高中化学_02新版高中化学必修二_5.试卷习题_期中期末真题
第11单元盐、化肥单元测试题及答案_初中化学_01.人教版初中化学_01.初中化学课件PPT--教案--试题_初中化学18年试卷_人教版九年级化学下册2018_2015初中化学九年级下册单元检测
第11单元单元综合测试及答案解析_初中化学_01.人教版初中化学_01.初中化学课件PPT--教案--试题_初中化学18年试卷_人教版九年级化学下册2018_2015初中化学九年级下册单元检测