当前位置:首页>文档>4.物理答案_2024-2025高二(7-7月题库)_2025年04月试卷(1)_0410广东省湛江市第二十一中学2024-2025学年高二下学期4月月考

4.物理答案_2024-2025高二(7-7月题库)_2025年04月试卷(1)_0410广东省湛江市第二十一中学2024-2025学年高二下学期4月月考

  • 2026-04-03 14:40:48 2026-02-17 19:57:01

文档预览

4.物理答案_2024-2025高二(7-7月题库)_2025年04月试卷(1)_0410广东省湛江市第二十一中学2024-2025学年高二下学期4月月考
4.物理答案_2024-2025高二(7-7月题库)_2025年04月试卷(1)_0410广东省湛江市第二十一中学2024-2025学年高二下学期4月月考
4.物理答案_2024-2025高二(7-7月题库)_2025年04月试卷(1)_0410广东省湛江市第二十一中学2024-2025学年高二下学期4月月考
4.物理答案_2024-2025高二(7-7月题库)_2025年04月试卷(1)_0410广东省湛江市第二十一中学2024-2025学年高二下学期4月月考
4.物理答案_2024-2025高二(7-7月题库)_2025年04月试卷(1)_0410广东省湛江市第二十一中学2024-2025学年高二下学期4月月考
4.物理答案_2024-2025高二(7-7月题库)_2025年04月试卷(1)_0410广东省湛江市第二十一中学2024-2025学年高二下学期4月月考
4.物理答案_2024-2025高二(7-7月题库)_2025年04月试卷(1)_0410广东省湛江市第二十一中学2024-2025学年高二下学期4月月考
4.物理答案_2024-2025高二(7-7月题库)_2025年04月试卷(1)_0410广东省湛江市第二十一中学2024-2025学年高二下学期4月月考
4.物理答案_2024-2025高二(7-7月题库)_2025年04月试卷(1)_0410广东省湛江市第二十一中学2024-2025学年高二下学期4月月考
4.物理答案_2024-2025高二(7-7月题库)_2025年04月试卷(1)_0410广东省湛江市第二十一中学2024-2025学年高二下学期4月月考
4.物理答案_2024-2025高二(7-7月题库)_2025年04月试卷(1)_0410广东省湛江市第二十一中学2024-2025学年高二下学期4月月考
4.物理答案_2024-2025高二(7-7月题库)_2025年04月试卷(1)_0410广东省湛江市第二十一中学2024-2025学年高二下学期4月月考
4.物理答案_2024-2025高二(7-7月题库)_2025年04月试卷(1)_0410广东省湛江市第二十一中学2024-2025学年高二下学期4月月考
4.物理答案_2024-2025高二(7-7月题库)_2025年04月试卷(1)_0410广东省湛江市第二十一中学2024-2025学年高二下学期4月月考

文档信息

文档格式
pdf
文档大小
3.411 MB
文档页数
14 页
上传时间
2026-02-17 19:57:01

文档内容

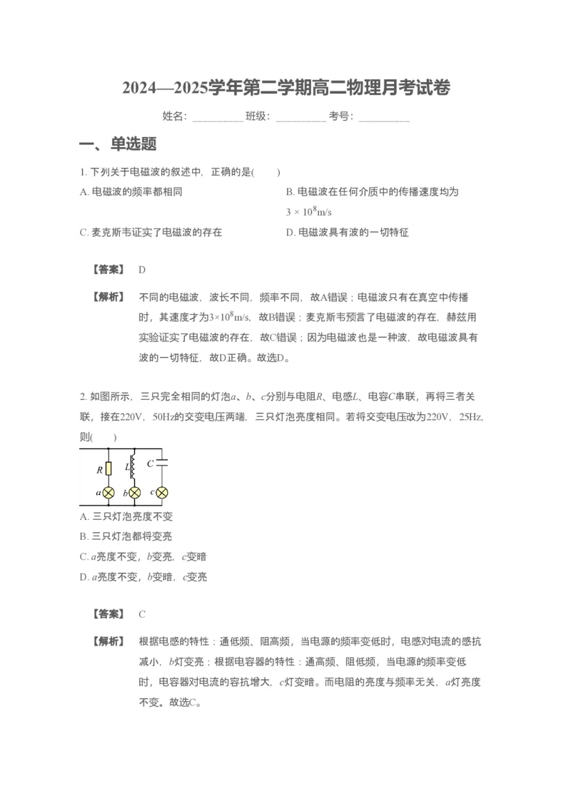
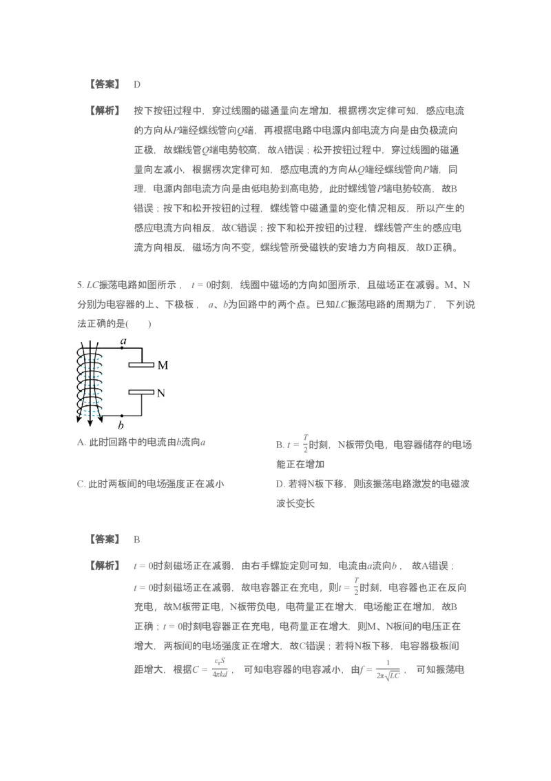
2024—2025学年第二学期高二物理月考试卷 姓名:__________ 班级:__________ 考号:__________ 一、单选题 1. 下列关于电磁波的叙述中,正确的是( ) A. 电磁波的频率都相同 B. 电磁波在任何介质中的传播速度均为 3×108m/s C. 麦克斯韦证实了电磁波的存在 D. 电磁波具有波的一切特征 【答案】 D 【解析】 不同的电磁波,波长不同,频率不同,故A错误;电磁波只有在真空中传播 时,其速度才为3×108m/s,故B错误;麦克斯韦预言了电磁波的存在,赫兹用 实验证实了电磁波的存在,故C错误;因为电磁波也是一种波,故电磁波具有 波的一切特征,故D正确。故选D。 2. 如图所示,三只完全相同的灯泡a、b、c分别与电阻R、电感L、电容C串联,再将三者关 联,接在220V,50Hz的交变电压两端,三只灯泡亮度相同。若将交变电压改为220V,25Hz, 则( ) A. 三只灯泡亮度不变 B. 三只灯泡都将变亮 C. a亮度不变,b变亮,c变暗 D. a亮度不变,b变暗,c变亮 【答案】 C 【解析】 根据电感的特性:通低频、阻高频,当电源的频率变低时,电感对电流的感抗 减小,b灯变亮;根据电容器的特性:通高频、阻低频,当电源的频率变低 时,电容器对电流的容抗增大,c灯变暗。而电阻的亮度与频率无关,a灯亮度 不变。故选C。 {#{QQABIYQAggCAQAIAAQhCAwHSCAMQkAGCCaoOwAAUMAABgBFABAA=}#}3. 如图所示为电流天平,它的右臂挂着矩形线圈,匝数为n,线圈的水平边长为L,处于匀强 磁场内,磁感应强度大小为B,方向与线圈平面垂直,当线圈中通过方向如图所示的电流I时, 调节砝码使两臂达到平衡,然后使电流反向,大小不变,这时为使天平两臂再达到新的平 衡,则需( ) nBIL 2nBIL A. 在天平右盘中增加质量m = 的砝码 B. 在天平右盘中增加质量m = 的砝码 g g nBIL 2nBIL C. 在天平左盘中增加质量m = 的砝码 D. 在天平左盘中增加质量m = 的砝码 g g 【答案】 D 【解析】 开始时底边所受的安培力方向竖直向上,电流反向后,安培力的方向变为竖直 1 向下,相当于右边多了两个安培力的重量,即mg = 2F ,解得F = mg,由 A A 2 2nBIL 于F = nBIL,解得m = ,要重新平衡,需要在天平左盘中增加质量为 A g 2nBIL m = 的砝码,ABC错误,D正确。故选D。 g 4. 图甲为某款“自发电”无线门铃按钮,其“发电”原理如图乙所示,按下门铃按钮过程磁铁靠近 螺线管,松开门铃按钮磁铁远离螺线管回归原位置,P、Q端与门铃(图中未画出)连接构成 回路。下列说法正确的是( ) A. 按下按钮的过程,螺线管P端电势较高 B. 松开按钮的过程,螺线管Q端电势较高 C. 按下和松开按钮的过程,螺线管产生的感应 D. 按下和松开按钮的过程,螺线管所受磁铁的 电流方向相同 安培力方向相反 {#{QQABIYQAggCAQAIAAQhCAwHSCAMQkAGCCaoOwAAUMAABgBFABAA=}#}【答案】 D 【解析】 按下按钮过程中,穿过线圈的磁通量向左增加,根据楞次定律可知,感应电流 的方向从P端经螺线管向Q端,再根据电路中电源内部电流方向是由负极流向 正极,故螺线管Q端电势较高,故A错误;松开按钮过程中,穿过线圈的磁通 量向左减小,根据楞次定律可知,感应电流的方向从Q端经螺线管向P端,同 理,电源内部电流方向是由低电势到高电势,此时螺线管P端电势较高,故B 错误;按下和松开按钮的过程,螺线管中磁通量的变化情况相反,所以产生的 感应电流方向相反,故C错误;按下和松开按钮的过程,螺线管产生的感应电 流方向相反,磁场方向不变,螺线管所受磁铁的安培力方向相反,故D正确。 5. LC振荡电路如图所示,t = 0时刻,线圈中磁场的方向如图所示,且磁场正在减弱。M、N 分别为电容器的上、下极板,a、b为回路中的两个点。已知LC振荡电路的周期为T,下列说 法正确的是( ) T A. 此时回路中的电流由b流向a B. t = 时刻,N板带负电,电容器储存的电场 2 能正在增加 C. 此时两板间的电场强度正在减小 D. 若将N板下移,则该振荡电路激发的电磁波 波长变长 【答案】 B 【解析】 t = 0时刻磁场正在减弱,由右手螺旋定则可知,电流由a流向b,故A错误; T t = 0时刻磁场正在减弱,故电容器正在充电,则t = 时刻,电容器也正在反向 2 充电,故M板带正电,N板带负电,电荷量正在增大,电场能正在增加,故B 正确;t = 0时刻电容器正在充电,电荷量正在增大,则M、N板间的电压正在 增大,两板间的电场强度正在增大,故C错误;若将N板下移,电容器极板间 ε r S 1 距增大,根据C = ,可知电容器的电容减小,由f = ,可知振荡电 4πkd 2π√LC {#{QQABIYQAggCAQAIAAQhCAwHSCAMQkAGCCaoOwAAUMAABgBFABAA=}#}路的频率增大,电磁波频率增大,由c = λf,可知,振荡电路激发的电磁波波 长变短,故D错误。故选B。 6. 如图所示,交流发电机为右侧的电路供电,发电机线圈电阻和输电线电阻均不计,电压表 和电流表均为理想电表,变压器为理想变压器,副线圈两端接有开关S、滑动变阻器R以及两 个定值电阻R 、R 。保持线圈ABCD在磁场中匀速转动,电流表A和电压表V 、V 的示数变化 1 2 1 2 大小分别为ΔI和ΔU 、ΔU ,下列说法正确的是( ) 1 2 A. 当线圈ABCD位于如图所示的位置时,线圈ABCD产生的感应电动势最大 B. 若发电机线圈的转速变为原来的2倍,原线圈的输入功率变为原来的8倍 C. 当滑动变阻器的滑动触头向下滑动,电压表V 的示数变小 1 D. 闭合开关S,移动滑动变阻器的滑动触头,ΔU 与ΔI比值不变 2 【答案】 D 【解析】 当线圈ABCD位于如图所示的位置时,穿过线圈的磁通量最大,但磁通量的变 化率为零,根据法拉第电磁感应定律可知,线圈ABCD产生的感应电动势为 零,故 A 错误; 由题意知,若发电机线圈的转速n变为原来的2倍,其他条件不变,根据法拉第 电磁感应定律可得E = NBSω = 2πNnBS,可知原线圈产生交流电的感应电动 m 势的最大值E 变为原来的2倍,有效值也增大为原来的2倍,根据理想变压器 m ( ) n 2 2 U 2 n 1 ⋅U 有 1 输入功率等于输出功率,U 为输出端电压,即P = P = = , 1 入 出 R R 总 总 可得原线圈的输入功率将变为原来的4倍,故B错误; 电压表V 测量的是变压器输出端的电压,输出端的电压取决于输入端电压及变 1 压器原副线圈的匝数比,所以,当滑动变阻器的滑片向下滑动而其他条件不变 时,电压表V 示数保持不变,故C错误;闭合开关,移动滑动变阻器的滑片而 1 {#{QQABIYQAggCAQAIAAQhCAwHSCAMQkAGCCaoOwAAUMAABgBFABAA=}#}其他条件不变时,根据闭合电路欧姆定律可得U = U -IR ,可得ΔU 与ΔI比 2 1 1 2 | | ΔU 2 值大小为 = R ,R 不变,所以ΔU 与ΔI比值不变,故D正确;故选D。 ΔI 1 1 2 7. 在如图甲所示的电路中,电阻R = R = R,圆形金属线圈半径为r ,线圈导线的电阻也为 1 2 1 R,半径为r (r < r )的圆形区域内存在垂直于线圈平面向里的匀强磁场,磁感应强度B随 2 2 1 时间t变化的关系如图乙所示,图线与横、纵轴的交点坐标分别为t 和B ,其余导线的电阻不 0 0 计。闭合开关S,至t = 0的计时时刻,电路中的电流已经稳定,下列说法正确的是( ) 2 2 B πr B πr 0 1 0 2 A. 线圈中产生的感应电动势大小为 B. t 时间内流过R 的电量为 t 0 1 R 0 C. 电容器下极板带负电 B 0 πr2 2 D. 稳定后电容器两端电压的大小为 3t 0 【答案】 D 【解析】 AC ΔB πr2 2 B 0 由法拉第电磁感应定律知感应电动势为E = = S = ,故A错误;由 ΔC ΔI t 0 2 E πr 2 B 0 闭合电路欧姆定律得感应电流为I = = , t 时间内流过R 的电量 R+R +R 3Rt 0 1 1 2 0 2 πr B 2 0 为q = It = 0 3R 故B错误;由楞次定律知圆形金属线圈中的感应电流方向为顺时针方向,金属 线圈相当于电源,电源内部的电流从负极流向正极,则电容器的下极板带正 电,上极板带负电,故C错误;稳定后电容器两端电压的大小为 B πr2 0 2 U = IR = ,故D正确。 1 3t 0 二、多选题 8. 如图所示,如图甲所示为一小型发电机的原理图,矩形线圈的电阻为1Ω,在外力作用下矩 形线圈在匀强磁场中以恒定的角速度绕垂直于磁场方向的固定轴OO'匀速转动,线圈两端与 {#{QQABIYQAggCAQAIAAQhCAwHSCAMQkAGCCaoOwAAUMAABgBFABAA=}#}R=10Ω的电阻构成闭合回路。通过电阻R的电流随时间变化的图像如图乙所示。下列说法正确 的是( ) A. 该发电机线圈转动的角速度为200πrad/s B. 线圈转至图甲位置时,线圈中感应电流最小 C. 该发电机产生交流电的感应电动势峰值为200√2V D. 电阻R消耗的电功率为4000W 【答案】 BD 2π 2π 【解析】 线圈转动的角速度为ω = = rad/s = 100πrad/s,故A错误;线圈转至图甲 T 0.02 位置时,通过线圈的磁通量最大,磁通量变化率最小,产生的感应电动势最 小,感应电流最小,故B正确;感应电动势峰值 ( ) ( ) E = i R+r = 20√2× 10+1 V = 220√2V,故C错误;电阻R消耗的电功 m m ( ) 20√2 2 率P = I 2 R = ×10W = 4000W,故D正确。故选BD。 R 有 √2 9. 如图所示,关于不计重力的粒子在以下四种器件中的运动,说法正确的是( ) E A. 甲图中从左侧射入的带电粒子,若能沿直线射出, 其速度大小为v = B B. 乙图中等离子体进入上下极板之间后上极板a带正电 C. 丙图中通过励磁线圈的电流越大,电子的运动径迹半径越小 D. 丁图中只要回旋加速器D形盒足够大,粒子就能获得无限大的速度 【答案】 AC 【解析】 甲图中带正电的粒子从左侧射入复合场中时,带电粒子沿直线射出,则粒子受 {#{QQABIYQAggCAQAIAAQhCAwHSCAMQkAGCCaoOwAAUMAABgBFABAA=}#}E 力平衡,有qvB = qE,解得v = ,故A正确;乙图中等离子体进入上下极板之 B 间后,受到洛伦兹力作用,由左手定则可知,正粒子向b极板偏转,负粒子向a 极板偏转,因此极板a带负电,极板b带正电,故B错误;丙图中通过励磁线圈 的电流越大,线圈产生的磁场越强,电子的运动由洛伦兹力提供向心力,则有 v2 mv evB = m ,解得r = ;由上式可知,当电子的速度一定时,磁感应强度越 r eB 大,电子的运动径迹半径越小,故C正确;丁图中只要回旋加速器的D形盒足 够大,加速粒子就能获得较大的能量,具有较大的速度,可当能量达到 25MeV~30 MeV后就很难再加速了,原因是按照狭义相对论,粒子的质量随速 度的增大而增大,而质量的变化会导致其回旋周期的变化,从而破坏了与电场 变化周期的同步,因此加速粒子就不能获得无限大的速度,故D错误。 10. 质谱仪是一种测量带电粒子质量和分析同位素的重要工具,它的构造原理如图,离子源A 产生电荷量相同而质量不同的离子束(初速度可视为零),从狭缝S 进入电场,经电压为U的加 1 速电场加速后,再通过狭缝S 从小孔垂直MN射入圆形匀强磁场,该匀强磁场的磁感应强度为 2 B,方向垂直于纸面向外,半径为R,磁场边界与直线MN相切,E为切点,离子离开磁场最终 到达感光底片MN上,设离子电荷量为q,到达感光底片上的点与E点的距离为x,不计重力, 可以判断( ) A. 离子束带正电 B. x越大,则离子的比荷一定越大 qB2R2 D. 到达x = √3R处的离子在匀强磁场运动时间 C. 到达x = √3R处的离子质量为 6U πBR2 为 3U 【答案】 AC 【解析】 离子进入磁场后向右偏转,对离子受力分析,由左手定则可知,离子束带正 电,A正确;带电离子在加速电场中做匀加速直线运动,设加速后的速度大小 {#{QQABIYQAggCAQAIAAQhCAwHSCAMQkAGCCaoOwAAUMAABgBFABAA=}#}为v,根据动能定理有qU = 1 mv2-0,解得v = √2qU ,然后匀速运动到E点 2 m 进入有界磁场中,其运动轨迹如下图所示 v2 粒子从E点先沿虚线圆弧,再沿直线做匀速直线运动到N点,由qvB = m , r mv 1√2mU q 则r = = ,故x越大则r越大,则比荷 越小,故B错误;如图,到 qB B q m x 达x = √3R处的离子在 △ ENO中tanθ = ,解得θ=60°,设带电粒子运动的轨 R √3 qB2R2 迹圆的半径为r,根据几何关系有r = Rtan30∘ = R,解得m = ,C正 3 6U α α 2πm 确;设到达x = √3R处的离子轨迹圆心角为α,t = T = × , 由 360∘ 360∘ qB πBR2 几何关系圆弧圆心角α=120°,联立可得t = ,D错误。故选AC。 9U 三、实验题 11. 某物理兴趣小组用可拆变压器探究变压器原、副线圈电压与匝数的关系。 (1)可拆变压器如图1所示。下列说法正确的是_______。 A.实验采用控制变量法进行探究 B.变压器的铁芯是用整块硅钢制成的 C.匝数多的线圈,要用粗一些的导线绕制 (2)关于实验操作,下列说法正确的是_______。 A.实验可以用多节干电池串联起来作为电源 {#{QQABIYQAggCAQAIAAQhCAwHSCAMQkAGCCaoOwAAUMAABgBFABAA=}#}B.实验中手不能接触裸露的导线、接线柱 C.用交流电压表测副线圈两端电压时,副线圈应接小灯泡 (3)某次实验中用多用电表的交流电压10V档测线圈两端电压,其示数如图2所示,则电压为 _________V。 U n 1 1 (4)若变压器为理想变压器,由原、副线圈若干组电压比 与匝数比 作出如图3所示的关系图 U n 2 2 像,该图像的斜率为__________。 (5)实际实验中测得的原、副线圈的电压比___________原、副线圈的匝数比。(选填“大 于”、“等于”、“小于”) 【答案】 (1)A (2)B (3)7.4 (4)1 (5)大于 【解析】 (1)探究变压器原、副线圈电压与匝数的关系时,应采用控制变量法进行探 究,A正确;变压器的铁芯是用硅钢片叠装而成,B错误;匝数少的线圈电流 较大,为减小电能损失,应用粗一些的电阻较小的导线绕制,C错误。故选 A。 (2)该实验应使用交流电源,A错误;手接触裸露导线、接线柱,会使人体接 入电路中,导致数据不准确,B正确;若副线圈接小灯泡,测得电压为小灯泡 两端电压,小于副线圈电压,C错误。故选B。 (3)读数为7.4V。 U n U n 1 1 1 1 (4)由于是理想变压器,则 = ,故 - 图像的斜率为1。 U n U n 2 2 2 2 (5)由于实际上变压器的铁芯会损失一部分能量,所以副线圈的电压真实值 会小于理论值,故原线圈与副线圈的电压比大于原线圈与副线圈的匝数比。 12. 如图甲所示是“探究感应电流方向”的实验装置. (1)开关闭合前,滑动变阻器的滑片应放置在_______(选填“a”或“b”)位置. {#{QQABIYQAggCAQAIAAQhCAwHSCAMQkAGCCaoOwAAUMAABgBFABAA=}#}(2)电路连接如图甲所示,下列操作不能产生感应电流的是( ) A.开关闭合瞬间 B.开关闭合后,滑动变阻器滑片不动 C.开关断开瞬间 D.开关闭合后,迅速移动滑动变阻器的滑片 (3)如果在闭合开关时发现灵敏电流计的指针向左偏了一下,那么合上开关后把线圈A迅速 从线圈B中拔出时,电流计指针将_______(选填“向右偏”、“向左偏”或“不偏转”);如果闭合 开关后,滑动变阻器滑片向b端移动,则电流表指针将_________(选填“向右偏”、“向左 偏”或“不偏转”). (4)上述实验中,线圈A可等效为一个条形磁铁,将线圈B和灵敏电流计简化如图乙所示.将 磁体从线圈B中拨出,电流从正接线柱流入灵敏电流计.画出图乙线圈B的线圈绕向______. 【答案】 (1)a (2)B (3)向右偏 向左偏 (4) 【解析】 (1)开关闭合前,为保护电路,滑动变阻器的滑片应放置在a位置; (2)根据产生感应电流的条件可知,当电路电流发生变化,则线圈中磁通量 发生变化,从而产生感应电流,所以开关闭合后,滑动变阻器滑片不动时不能 产生感应电流。 (3)在闭合开关时,线圈磁通量变大,灵敏电流计的指针向左偏,合上开关 后把线圈A迅速从线圈B中拔出时,磁通量减小,则灵敏电流计的指针向右偏; 滑动变阻器滑片向b端移动,电流增大,线圈磁通量变大,灵敏电流计的指针 向左偏。 (4)将磁体从线圈B中拨出,磁通量减小,结合楞次定律可知绕线方式如图: 四、计算题 {#{QQABIYQAggCAQAIAAQhCAwHSCAMQkAGCCaoOwAAUMAABgBFABAA=}#}13. 如图甲所示为某小型水电站的发电机示意图,已知正方形线圈边长L = 100cm,匝数 N = 100匝,线圈电阻不计;线圈在匀强磁场中绕垂直于磁场的转轴OO'匀速转动,转速 n = 100r/s;已知电动势最大值E = 500√2V。 m (1)求发电机中匀强磁场的磁感应强度大小; (2)从线圈在图甲所示位置开始计时,写出感应电动势随时间变化的函数表达式; (3)如图乙所示,将发电机通过升压变压器T 升压后向远处输电,发电机的输出功率为 1 200kW,输电线的总电阻为4Ω,在用户端用降压变压器T 把电压降为220V,要求在输电线上 2 n n 1 3 损失的功率控制在10kW,则T 、T 的原副线圈匝数比 和 分别为多少? 1 2 n n 2 4 【答案】 √2 n 1 1 n 3 190 (1)B = T;(2)e = 500√2cos200πt(V);(3) = , = 40π n 8 n 11 2 4 【解析】 (1)线圈转动的角速度 ω = 2πn = 200πrad/s 由E = NBSω m √2 得B = T 40π (2)线圈与中性面位置垂直,则感应电动势随时间变化的函数表达式 e = E cosωt = 500√2cos200πt(V) m P √ 损 输电线上的电流 I = = 50A 线 r 线 P T 的输入电流 I = = 400A 1 1 U 1 n 1 I 2 1 则T 原、副线圈匝数比 = = 1 n I 8 2 1 n 2 T 副线圈两端电压 U = = 4000V 1 2 n 1 T 原线圈两端电压 U = U -I r = 3800V 2 3 2 2 线 n 3 U 3 190 则T 原、副线圈匝数比 = = 2 n U 11 4 4 14. 如图所示,在以坐标原点O为圆心、半径为R的半圆形区域内,有相互垂直的匀强电场和匀 {#{QQABIYQAggCAQAIAAQhCAwHSCAMQkAGCCaoOwAAUMAABgBFABAA=}#}强磁场,磁感应强度为B,磁场方向垂直于xOy平面向里.一带正电的粒子(不计重力)从O点沿 y轴正方向以某一速度射入,带电粒子恰好做匀速直线运动,经t 时间从P点射出. 0 (1)求电场强度的大小和方向; (2)若仅撤去磁场,带电粒子仍从O点以相同的速度射入,经 时间恰从半圆形区域的边界射 出,求粒子运动加速度的大小; (3)在(2)的情况下,若仅撤去电场,带电粒子仍从O点射入,但速度为原来的4倍,求粒子在磁 场中运动的时间. 【答案】 (1) 沿x轴正方向 (2) (3) t 0 【解析】 (1)设带电粒子的质量为m,电荷量为q,初速度为v,电场强度为E.可判断出粒 子受到的洛伦兹力沿x轴负方向,于是可知电场强度方向沿x轴正方向,且有qE =qvB① 又R=vt ② 0 则E= .③ (2)仅有电场时,带电粒子在匀强电场中做类平抛运动,在y方向上的位移为y= v ④ 由②④式得y= ⑤ 设在水平方向的位移为x,因射出位置在半圆形区域边界上,于是x= R,又 x= a( )2⑥ 得a= .⑦ (3)仅有磁场时,入射速度v′=4v⑧ 带电粒子在匀强磁场中做匀速圆周运动,如图所示,设轨道半径为r,由牛顿 第二定律 有qv′B= ⑨ 又qE=ma⑩ {#{QQABIYQAggCAQAIAAQhCAwHSCAMQkAGCCaoOwAAUMAABgBFABAA=}#}由②③⑦⑧⑨⑩式得r= ⑪ 由几何知识得sin α= ⑫ 即sin α= ,α= ⑬ 带电粒子在磁场中的运动周期T= ⑭ 由③⑦⑩⑬⑭得带电粒子在磁场中的运动时间t = T= t . B 0 15. 如图所示为两条间距为d的固定光滑金属导轨,其中ACA C 部分为半径为R的四分之一圆 1 1 弧轨道,CDC D 部分为足够长水平直轨道,水平轨道位于竖直向上的匀强磁场中,磁感应强 1 1 度大小为B。现将质量为m、电阻为r的金属棒S静置于距CC 足够远的水平轨道上,将与其完 1 全相同的金属棒T由AA 处静止释放,一段时间后,金属棒T运动到水平轨道上。在运动过程 1 中,两棒始终与导轨垂直且保持良好接触,除金属棒电阻之外其他电阻不计,已知重力加速 度为g。求: (1)金属棒T运动至圆弧轨道最底端CC 处时的速度v 和金属棒T对轨道的压力大小; 1 0 (2)金属棒T刚进入水平轨道时,通过金属棒S的电流大小; (3)从金属棒T进入水平轨道到两棒运动稳定的共同速度v; (4)从金属棒T进入水平轨道到两棒运动稳定的过程中金属棒S产生的热量。 【答案】 Bd√2gR √2gR 1 (1)√2gR,3mg (2) (3) (4) mgR 2r 2 4 【解析】 (1)金属棒T由静止释放运动到CC 处的过程中,根据动能定理有mgR = 1 mv 2 1 2 0 求得v = √2gR 0 v 2 0 金属棒T运动到CC 处时,由牛顿第二定律有F -mg = m 1 N R 解得F = 3mg N 根据牛顿第三定律,金属棒T运动至CC 处时对轨道的压力大小为 1 F' = F = 3mg N N (2)金属棒T刚进入水平轨道时,金属棒T产生的电动势为E = Bdv 0 Bdv Bd√2gR 0 通过金属棒S的电流大小I = = 2r 2r {#{QQABIYQAggCAQAIAAQhCAwHSCAMQkAGCCaoOwAAUMAABgBFABAA=}#}(3)两棒组成的系统动量守恒,有mv = 2mv 0 √2gR 联立解得共同速度为v = 2 (4)金属棒T从进入水平轨道到两棒运动稳定的过程中,两棒产生的总热量为 1 1 Q 总 = 2 mv 0 2- 2 ⋅2mv2 1 金属棒S产生的热量为Q = Q S 2 总 1 联立得Q = mgR S 4 {#{QQABIYQAggCAQAIAAQhCAwHSCAMQkAGCCaoOwAAUMAABgBFABAA=}#}