壁纸
办公文件
生活文档
学习资料
当前位置:
首页
>
文档
>聊城二模生物试题答案(清晰版)_2024年4月_01按日期_20号_2024届山东省聊城市高三下学期二模_24聊城二模生物
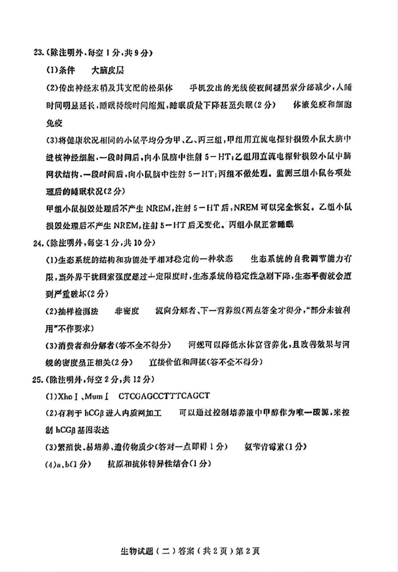
聊城二模生物试题答案(清晰版)_2024年4月_01按日期_20号_2024届山东省聊城市高三下学期二模_24聊城二模生物
2026-02-18 09:37:00
2026-02-18 09:17:44
文档预览
文档信息
文档格式
pdf
文档大小
0.503 MB
文档页数
2 页
上传时间
2026-02-18 09:17:44
下载文档
本文档来自网络内容,如有侵犯您的权益请联系我们删除,联系邮箱:wyl860211@qq.com。
上一篇
四川省绵阳南山中学高2022级9月月考语文答题卡_2024-2025高三(6-6月题库)_2024年09月试卷_09212025届四川省绵阳市南山中学高三9月考(word)_配套答题卡
下一篇
聊城二模英语试题答案(清晰版)_2024年4月_01按日期_20号_2024届山东省聊城市高三下学期二模_24聊城二模英语
最新文档
浙江省宁波市九校2024-2025学年高二上学期期末联考数学试题Word版含解析_2024-2025高二(7-7月题库)_2025年03月试卷_0304浙江省宁波市九校2024-2025学年高二上学期期末联考试题
2006年西藏高考理综真题及答案_生物高考真题试卷_旧1990-2007·高考生物真题_1990-2007·高考生物真题·PDF_西藏
期末考试答案_2024-2025高三(6-6月题库)_2024年07月试卷_240714黑龙江省哈尔滨师范大学附属中学、大庆铁人中学2023-2024学年高二下学期期末联考
黑龙江省哈尔滨市第九中学校2024届高三上学期期中考试政治(1)_2023年11月_01每日更新_21号_2024届黑龙江省哈尔滨市第九中学校高三上学期期中考试
2006年西藏高考理综真题及答案_生物高考真题试卷_旧1990-2007·高考生物真题_1990-2007·高考生物真题·PDF_2001-2007年各理综历年真题_西藏
期中质量检测答案_2024-2025高三(6-6月题库)_2024年11月试卷_1119福建省名校联盟2024-2025学年高三上学期期中考试(全科)_福建省名校联盟2024-2025学年高三上学期期中考试历史试题
浙江省宁波市九校2024-2025学年高二上学期期末联考地理试题Word版无答案_2024-2025高二(7-7月题库)_2025年03月试卷_0304浙江省宁波市九校2024-2025学年高二上学期期末联考试题
黑龙江省哈尔滨市第九中学校2024届高三上学期期中考试地理(1)_2023年11月_01每日更新_21号_2024届黑龙江省哈尔滨市第九中学校高三上学期期中考试
期中语文答案(1)_20241031232728_2024-2025高三(6-6月题库)_2024年11月试卷_1124黑龙江省大庆外国语学校2024-2025学年高三上学期期中考试
WM_01.《建设工程目标控制》(土木建筑工程)真题解析.mp4_监理工程师_2025监理工程师_2025年监理工程师-各大机构_2025年监理-土建目标_机构4-ZD_00.真题解析_2023年
热门文档
期中语文答案(1)_2024-2025高三(6-6月题库)_2024年11月试卷_1124黑龙江省大庆外国语学校2024-2025学年高三上学期期中考试_黑龙江省大庆外国语学校2024-2025学年高三上学期期中考试语文试卷
2006年西藏高考理综真题及答案_化学高考真题试卷_旧1990-2007·高考化学真题_1990-2007·高考化学真题·word_2001-2007年各地理综历年真题_西藏
浙江省宁波市九校2024-2025学年高二上学期期末联考地理试题Word版含解析_2024-2025高二(7-7月题库)_2025年03月试卷_0304浙江省宁波市九校2024-2025学年高二上学期期末联考试题
黑龙江省哈尔滨市第九中学校2024届高三上学期期中考试历史(1)_2023年11月_01每日更新_21号_2024届黑龙江省哈尔滨市第九中学校高三上学期期中考试
期中语文_2024-2025高三(6-6月题库)_2024年11月试卷_1124黑龙江省大庆外国语学校2024-2025学年高三上学期期中考试_黑龙江省大庆外国语学校2024-2025学年高三上学期期中考试语文试卷
期中试题答案_2024-2025高三(6-6月题库)_2024年11月试卷_1124黑龙江省大庆外国语学校2024-2025学年高三上学期期中考试_黑龙江省大庆外国语学校2024-2025学年高三上学期期中考试地理试卷
黑龙江省哈尔滨市第九中学校2024届高三上学期期中考试化学(1)_2023年11月_01每日更新_21号_2024届黑龙江省哈尔滨市第九中学校高三上学期期中考试
浙江省宁波市三锋教研联盟2024-2025学年高二下学期4月期中考试通用技术试卷(PDF版,含答案)_2024-2025高二(7-7月题库)_2025年04月试卷(1)
期中试卷答案_2024-2025高三(6-6月题库)_2024年11月试卷_1120云南省玉溪市一中2024-2025学年高三上学期期中考试_物理
2006年西藏高考理综真题及答案_化学高考真题试卷_旧1990-2007·高考化学真题_1990-2007·高考化学真题·PDF_西藏
随机文档
浙江省宁波市三锋教研联盟2024-2025学年高二下学期4月期中考试英语试卷(PDF版,含答案,无听力原文及音频)_2024-2025高二(7-7月题库)_2025年04月试卷(1)
期中考试答案_2024-2025高三(6-6月题库)_2024年11月试卷_1124黑龙江省大庆外国语学校2024-2025学年高三上学期期中考试_黑龙江省大庆外国语学校2024-2025学年高三上学期期中考试英语试卷
黑龙江省哈尔滨市第九中学校2023-2024学年高三上学期期中考试英语学科试卷(1)_2023年11月_0211月合集_2024届黑龙江省哈尔滨市第九中学校高三上学期期中考试
期中考_2024-2025高三(6-6月题库)_2024年11月试卷_1120云南省玉溪市一中2024-2025学年高三上学期期中考试_物理
2006年西藏高考理综真题及答案_化学高考真题试卷_旧1990-2007·高考化学真题_1990-2007·高考化学真题·PDF_2001-2007年各地理综历年真题_西藏
浙江省宁波市三锋教研联盟2024-2025学年高二下学期4月期中考试物理试卷(PDF版,含答案)_2024-2025高二(7-7月题库)_2025年04月试卷(1)
期中政治试卷_2024-2025高三(6-6月题库)_2024年11月试卷_1124黑龙江省大庆外国语学校2024-2025学年高三上学期期中考试_黑龙江省大庆外国语学校2024-2025学年高三上学期期中考试政治试卷
黑龙江省哈尔滨市第三中学校2024届高三上学期期中考试历史(1)_2023年11月_01每日更新_02号_2024届黑龙江省哈尔滨市第三中学校高三上学期期中考试
浙江省宁波市三锋教研联盟2024-2025学年高二下学期4月期中考试数学试卷(PDF版,含答案)_2024-2025高二(7-7月题库)_2025年04月试卷(1)
2006年西藏高考理科数学真题及答案_数学高考真题试卷_旧1990-2007·高考数学真题_1990-2007·高考数学真题·word_西藏