当前位置:首页>文档>四年级上册数学青岛六三制知识要点_小学1-6年级全部试卷_数学_四年级_3-9-3、小学四年级数学上册_3-9-3-1、复习、知识点、归纳汇总_青岛版

四年级上册数学青岛六三制知识要点_小学1-6年级全部试卷_数学_四年级_3-9-3、小学四年级数学上册_3-9-3-1、复习、知识点、归纳汇总_青岛版

  • 2026-03-28 15:51:09 2026-02-20 01:09:53

文档预览

四年级上册数学青岛六三制知识要点_小学1-6年级全部试卷_数学_四年级_3-9-3、小学四年级数学上册_3-9-3-1、复习、知识点、归纳汇总_青岛版
四年级上册数学青岛六三制知识要点_小学1-6年级全部试卷_数学_四年级_3-9-3、小学四年级数学上册_3-9-3-1、复习、知识点、归纳汇总_青岛版
四年级上册数学青岛六三制知识要点_小学1-6年级全部试卷_数学_四年级_3-9-3、小学四年级数学上册_3-9-3-1、复习、知识点、归纳汇总_青岛版
四年级上册数学青岛六三制知识要点_小学1-6年级全部试卷_数学_四年级_3-9-3、小学四年级数学上册_3-9-3-1、复习、知识点、归纳汇总_青岛版
四年级上册数学青岛六三制知识要点_小学1-6年级全部试卷_数学_四年级_3-9-3、小学四年级数学上册_3-9-3-1、复习、知识点、归纳汇总_青岛版
四年级上册数学青岛六三制知识要点_小学1-6年级全部试卷_数学_四年级_3-9-3、小学四年级数学上册_3-9-3-1、复习、知识点、归纳汇总_青岛版
四年级上册数学青岛六三制知识要点_小学1-6年级全部试卷_数学_四年级_3-9-3、小学四年级数学上册_3-9-3-1、复习、知识点、归纳汇总_青岛版
四年级上册数学青岛六三制知识要点_小学1-6年级全部试卷_数学_四年级_3-9-3、小学四年级数学上册_3-9-3-1、复习、知识点、归纳汇总_青岛版
四年级上册数学青岛六三制知识要点_小学1-6年级全部试卷_数学_四年级_3-9-3、小学四年级数学上册_3-9-3-1、复习、知识点、归纳汇总_青岛版
四年级上册数学青岛六三制知识要点_小学1-6年级全部试卷_数学_四年级_3-9-3、小学四年级数学上册_3-9-3-1、复习、知识点、归纳汇总_青岛版
四年级上册数学青岛六三制知识要点_小学1-6年级全部试卷_数学_四年级_3-9-3、小学四年级数学上册_3-9-3-1、复习、知识点、归纳汇总_青岛版
四年级上册数学青岛六三制知识要点_小学1-6年级全部试卷_数学_四年级_3-9-3、小学四年级数学上册_3-9-3-1、复习、知识点、归纳汇总_青岛版
四年级上册数学青岛六三制知识要点_小学1-6年级全部试卷_数学_四年级_3-9-3、小学四年级数学上册_3-9-3-1、复习、知识点、归纳汇总_青岛版
四年级上册数学青岛六三制知识要点_小学1-6年级全部试卷_数学_四年级_3-9-3、小学四年级数学上册_3-9-3-1、复习、知识点、归纳汇总_青岛版

文档信息

文档格式
pdf
文档大小
1.014 MB
文档页数
14 页
上传时间
2026-02-20 01:09:53

文档内容

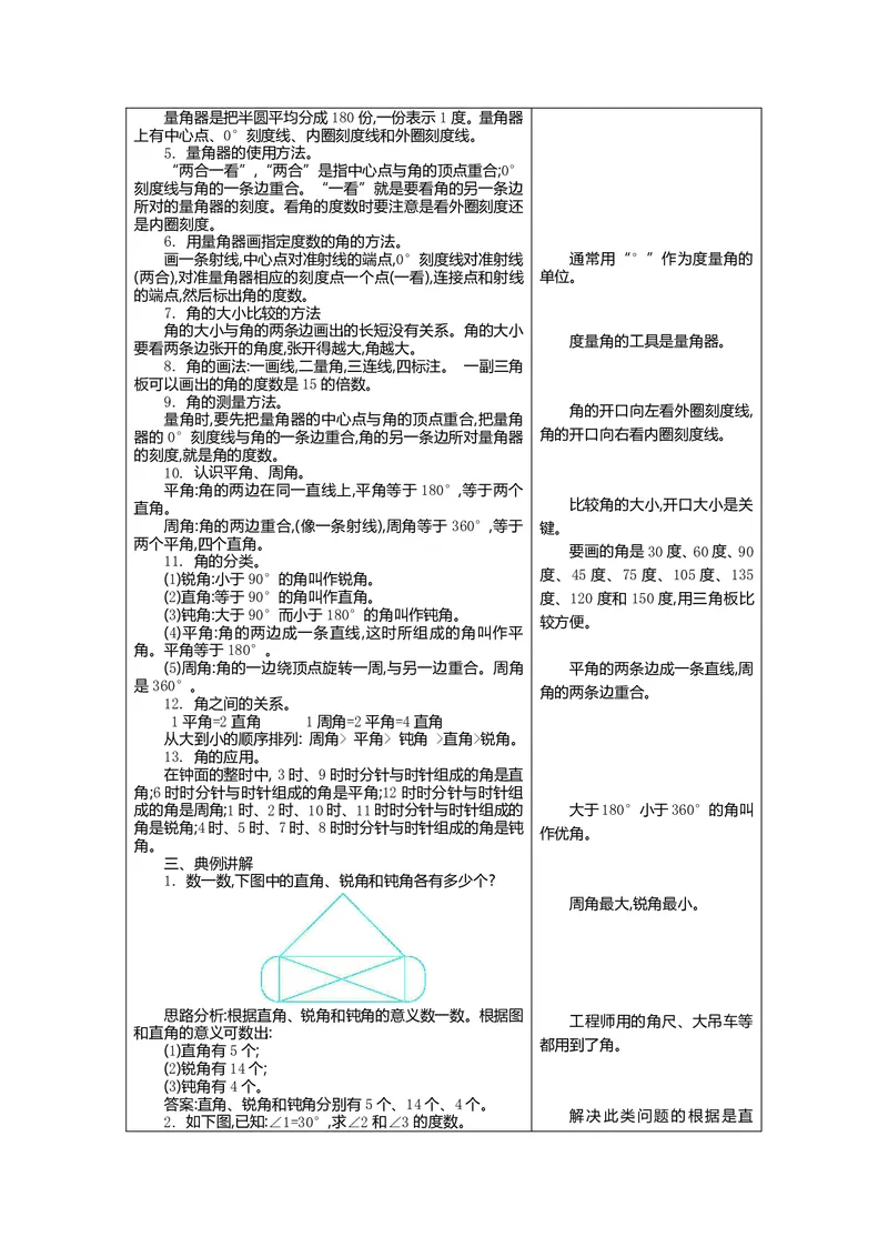
一 大数知多少——万以上数的认识 一、万以上数的认识 1. 按照我国的计数习惯,从右边起,每4个数位是一级。 (1)个级包括个位、十位、百位、千位,个级表示多少个 10 个十万是一百万,10 个一 “一”; 万级包括万位、十万位、百万位、千万位,万级表示 百万是一千万,10 个一千万是一 多少个“万”; 亿级包括亿位、十亿位、百亿位、千亿位,亿 亿。整数没有最大的计数单位。 级表示多少个“亿”。 (2) 一(个)、十、百、千、万、十万、百万、千万、亿…… 计数单位与数位的区别: 都是计数单位。 计数单位是指计算物体个数 (3)每相邻两个计数单位间的进率都是10,这种计数方法 的单位;数位是指一个数中每个数 叫作十进制计数法。 字所占的位置。 2. 数位顺序表。 易错点: 数级 …… 亿级 万级 个级 计数单位之间的进率都是 千 百 十 千 百 十 10,这是不对的,一定要注意“相 亿 万 千 百 十 个 数位 …… 亿 亿 亿 万 万 万 邻”二字。 位 位 位 位 位 位 位 位 位 位 位 位 一 读数方法可以概括为一句话: 计数 ( “一画二看三说四读”。 …… 千亿 百亿 十亿 亿 千万 百万 十万 万 千 百 十 单位 个 “一画”是指从右边起,按每 ) 四位一级画虚线;“二看”是指看 3. 十进制计数法。 这个数包含哪几级;“三说”是指 10个1是10,10个10是100……每相邻两个计数单位间 说出最高位上是几;“四读”是指 的进率都是10,这种计数方法叫作十进制计数法。 读出这个数。 4. 数位。 计数单位按照一定的顺序排列起来,它们所占的位置叫 读数时一定要写汉字,不能写 作数位。 阿拉伯数字。如 97000000 读作: 二、万以上数的读写 九千七百万,而不是9千7百万。 1. 万以上数的读法。 先把数分级,再从最高位读起,一级一级地读。读亿级或万 级时,先按照个级的读法来读,再在后面添一个“亿”字或“万” 字。每一级的首位或中间有一个0或连续几个0,都只读一个 “零”,每一级末尾不管有几个0,都不读出来。 2. 万以上数的写法。 从最高位写起,先写亿级,再写万级,最后写个级。哪一位 上是几,就在那一位上写几;哪一位上一个计数单位也没有,就 在那一位上写0占位。 大数比较数位数,位数相同看 三、万以上数的大小比较 首位;首位相同比下位。 两个数的大小比较的方法。 1. 如果位数不同,位数多的那个数就大,位数少的那个数 数的改写不改变数的大小。 就小; 2. 如果位数相同,就从最高位开始比较,最高位上的数字 大的那个数就大;如果最高位上的数字相同,就比较下一位上 “≈”是约等号,读作“约等 关注微信公众号“捷思课堂”获取更多学习资料! 第1页的数字,直到比较出大小为止。 于”。 四、整万、整亿数的改写 1. 把整万数改写成用“万”作单位的数,把万位后面的4 在取近似数的时候,按要求保 个0去掉,同时在后面添上一个“万”字即可。 留到哪一位,这一位后面的数称为 2. 把整亿数改写成用“亿”作单位的数,把亿位后面的8 “尾数”。 个0去掉,同时在后面添上一个“亿”字即可。 五、近似数与精确数 易错点: 1. 有些数的前面有一个“约”字,它们不是精确数,但与 只有整亿的数改写成用“亿” 精确数接近,像这样的数我们称为“近似数”。 作单位的数时,才可以用“=”连接, 2. “四舍五入法”:在取近似数的时候,按要求保留到哪 而非整亿的数改写后是一个近似 一位,这一位后面的数称为“尾数”。如果尾数的最高位上的 数,要用“≈”连接。 数字小于5,就把尾数直接舍去。如果尾数的最高位上的数字 大于或等于5,就把尾数舍去并向它的前一位进“1”,这种取 近似数的方法叫作“四舍五入法”。 3. 省略万位或亿位后面的尾数求近似数,就是用“四舍 五入法”,把一个数精确(保留)到万位或亿位,求它的近似数。 4. (1)把非整万的数改写成用“万”作单位的近似数,就 看千位上的数是几,再决定是“四舍”还是“五入”。 (2)把非整亿的数改写成用“亿”作单位的近似数,就看千 万位上的数是几,再决定是“四舍”还是“五入”。 (3)不管是改写成用“万”还是用“亿”作单位的近似数, 写近似数时都要用约等号(≈)连接,末尾还要添上“万”字或 “亿”字。 5. 求近似数和数的改写的异同。 相同点:求近似数和数的改写都是把一个较大的数表示 成整万或整亿的数,后面都要添一个“万”字或“亿”字。 不同点:求近似数是把一个数变成一个近似数,数的大小 发生了变化;而数的改写只是把一个大数写成了用“万”或 “亿”作单位的数,数的大小没有发生变化。 编码都是有规律的。 六、数字编码 1. 数不仅可以用来表示数量和顺序,还可以用来编码。 数不仅可以用来表示数量和 编码中的数字代表着一定的意义。编码具有有序性。 顺序,还可以用来编码。 2. 身份证号码的意义。 编码中的数字代表着一定的 第一、二位省、自治区、直辖市代码; 意义。 第三、四位地级市、盟、自治州代码; 第五、六位县、县级市、区代码; 注意身份证号码的位数是十 第七至十四位出生年月日,比如19670401代表1967年4 八位。 月1日出生; 第十五至十七位为顺序号,其中第十七位(倒数第二位)男 为单数,女为双数; 例如:邮政编码“130021”中 第十八位为校验码,0-9和X。作为尾号的校验码,是由把 “13”代表吉林省,“00”代表省 前十七位数字带入统一的公式计算出来的,计算的结果是 会长春,“21”代表所在投递区。 0-10,如果某人的尾号是0-9,都不会出现X,但如果尾号是10, 那么就得用X来代替,因为如果用10做尾号,那么此人的身份 证号码就变成了十九位。X是罗马数字的10,用X来代替10。 关注微信公众号“捷思课堂”获取更多学习资料! 第2页3. 我国邮政编码的编码规则。 我国采用四级六位编码制,前两位表示省、直辖市、自治 区;前三位代表邮区;前四位代表县、市;最后两位代表投递邮 局,代表从这个城市哪个投递区投递的,即投递区的位置。 4. 用数字编码时要把所提供的信息读明白再完成,如某 学校四年级八班学号为12号的学生的编号为40812,请你为 五年级二班学号为 9 号的学生设计编码(50209),不要写成 (5209)。 七、典例讲解 1. 下面算盘上拨出的数是多少?写一写,读一读。 用算盘记数的方法: 先找出个位,根据一个上珠表 示5,一个下珠表示1进行读数。 思路分析:看清算盘的个位是哪一位,每一位上分别有几 个上珠,几个下珠,一个上珠表示5,一个下珠表示1。 答案: 250781369 二亿五千零七十八万一千三百六十九 73062000305 七百三十亿六千二百万零三百零五 2. 2013年年初以来,我国发生大范围持续雾霾天气,通过 四舍五入估计约有 6 亿人受影响。受影响的最多有 用“四舍五入法”求亿以上 ( )人,最少有( )人。 数的近似数。用“五入法”可以 思路分析:如果是通过“四舍”得到的6亿,那么这个数千 万位上的数是0、1、2、3、4中的一个,把这个数舍去尾数后 找出最小的数,用“四舍法”可以 是6亿,原数就比6亿大;如果是通过“五入”得到的,那么这 找出最大的数。 个数千万位上的数是5、6、7、8、9中的一个,这个数是5亿 多。而6亿多比5亿多大,因此,要求的最大数是通过“四舍法” 求得近似数的,那么这个数千万位上最大是4,其他数位上最大 都是 9,那么这个数最大是 649999999;要求的最小数是通过 “五入法”求得近似数的,那么这个数千万位上最小是5,其他 数位上最小都是0,那么这个数最小是550000000。 答案:649999999 550000000 3. 用0、0、0、0、1、3、5、8、9这9个数字,按要求 组成九位数。 (1)约等于10亿的最小九位数( )。 (2)约等于9亿的最大九位数( )。 思路分析:(1)约等于10亿的最小九位数,要最小,说明这 个九位数用“五入法”求近似数约是10亿,这个数的最高位 上是9,千万位上的数大于或等于5,要最小,应该是5,1、3、8 按照从小到大的顺序分别写在百位、十位和个位上,其他各位 上都是0,这个数是950000138。(2)约等于9亿的最大九位数, 要最大,说明这个九位数用“四舍法”求近似数约是9亿,这个 数的最高位上是9,千万位上的数小于5,且是1、3中最大的, 解决此题运用亿以上数的近 关注微信公众号“捷思课堂”获取更多学习资料! 第3页只能是3,接下来三位上分别是8、5、1,其他各位上都是0,这 似数和亿以上数的大小比较的方 个数是938510000。 法,结合给出的数字采取“四舍法” 答案:(1)950000138 (2)938510000 或“五入法”进行组数。 二 繁忙的工地——线和角 一、线段、射线和直线 1. 认识线段、射线和直线。 (1)直线上两点间的一段叫作线段。线段是直线的一部 分。 (2)把线段的一端无限延长,就得到一条射线。 2. 线段、射线和直线的特点。 线段、射线和直线的区别:线 (1)线段有两个端点,不能向两端无限延长,可以度量长 段有两个端点;射线只有一个端 点;直线没有端点。 度。 线段可以度量长度,直线和射 读作 :线段AB或线段BA。 线都不可以度量长度。如直线长4 (2)射线有一个端点,可以向一端无限延长,不能度量长度, 厘米是错误的,只有线段才能有具 过一点可以画无数条射线。 体的长度。 读作:射线AB(只有一种读法,从端点读起),不能度量。 (3)直线没有端点,可以向两端无限延长,不能度量长度。 读作:直线AB或直线BA。 两点确定一条直线。 两点之间的距离,线段比曲 3. 画直线的方法。 线、折线要短。 过一点可以画无数条直线(或射线或线段); 过两点只能 画一条直线;过三点,如果三点不在一条线上,过三点不能画一 条直线; 如果三点在同一条直线上,可以画出一条直线。 两点间的所有连线中,线段最短。 4. 数线段和射线的方法。 线段数=点数×(点数-1)÷2, 射线数=点数×2 二、角 1. 角的定义。 组成角的两条射线有公共端 从一点引出两条射线所组成的图形叫作角。这个点叫作 点。 角的顶点,这两条射线叫作角的边。角通常用符号“∠”来表 示,不同的角加数字区分,如“∠1”读作:“角一”。 2. 角的组成。 角是由1个顶点、2条边组成的,它的两条边都是射线。 3. 认识度。 把半圆平均分成180份,每一份所对的角就是1度的角, 记作1°。 4. 认识量角器。 关注微信公众号“捷思课堂”获取更多学习资料! 第4页量角器是把半圆平均分成180份,一份表示1度。量角器 上有中心点、0°刻度线、内圈刻度线和外圈刻度线。 5. 量角器的使用方法。 “两合一看”,“两合”是指中心点与角的顶点重合;0° 刻度线与角的一条边重合。“一看”就是要看角的另一条边 所对的量角器的刻度。看角的度数时要注意是看外圈刻度还 是内圈刻度。 6. 用量角器画指定度数的角的方法。 画一条射线,中心点对准射线的端点,0°刻度线对准射线 通常用“°”作为度量角的 (两合),对准量角器相应的刻度点一个点(一看),连接点和射线 单位。 的端点,然后标出角的度数。 7. 角的大小比较的方法 角的大小与角的两条边画出的长短没有关系。角的大小 度量角的工具是量角器。 要看两条边张开的角度,张开得越大,角越大。 8. 角的画法:一画线,二量角,三连线,四标注。 一副三角 板可以画出的角的度数是15的倍数。 9. 角的测量方法。 角的开口向左看外圈刻度线, 量角时,要先把量角器的中心点与角的顶点重合,把量角 器的0°刻度线与角的一条边重合,角的另一条边所对量角器 角的开口向右看内圈刻度线。 的刻度,就是角的度数。 10. 认识平角、周角。 平角:角的两边在同一直线上,平角等于180°,等于两个 直角。 比较角的大小,开口大小是关 周角:角的两边重合,(像一条射线),周角等于360°,等于 键。 两个平角,四个直角。 要画的角是30度、60度、90 11. 角的分类。 (1)锐角:小于90°的角叫作锐角。 度、45度、75度、105度、135 (2)直角:等于90°的角叫作直角。 度、120度和150度,用三角板比 (3)钝角:大于90°而小于180°的角叫作钝角。 较方便。 (4)平角:角的两边成一条直线,这时所组成的角叫作平 角。平角等于180°。 (5)周角:角的一边绕顶点旋转一周,与另一边重合。周角 平角的两条边成一条直线,周 是360°。 角的两条边重合。 12. 角之间的关系。 1平角=2直角 1周角=2平角=4直角 从大到小的顺序排列: 周角> 平角> 钝角 >直角>锐角。 13. 角的应用。 在钟面的整时中, 3时、9时时分针与时针组成的角是直 角;6时时分针与时针组成的角是平角;12时时分针与时针组 成的角是周角;1时、2时、10时、11时时分针与时针组成的 大于180°小于360°的角叫 角是锐角;4时、5时、7时、8时时分针与时针组成的角是钝 作优角。 角。 三、典例讲解 1. 数一数,下图中的直角、锐角和钝角各有多少个? 周角最大,锐角最小。 思路分析:根据直角、锐角和钝角的意义数一数。根据图 工程师用的角尺、大吊车等 和直角的意义可数出: (1)直角有5个; 都用到了角。 (2)锐角有14个; (3)钝角有4个。 答案:直角、锐角和钝角分别有5个、14个、4个。 解决此类问题的根据是直 2. 如下图,已知:∠1=30°,求∠2和∠3的度数。 关注微信公众号“捷思课堂”获取更多学习资料! 第5页角、锐角和钝角的定义,找出本题 角的特征,数一数。 思路分析:根据直角的定义可求∠2的度数,明确直角等于 解决此类问题时,要利用平 90°,平角等于180°。 角、直角的定义及角与角之间的 答案:∠2=90°-∠1=90-30°=60° ∠3=180°-∠2=180°-60°=120° 关系进行解答,如∠1和∠2组成 一个直角;∠2和∠3组成一个平 角。 三 保护大天鹅——三位数乘两位数 一、整数乘法 1. 整百数乘整十数的口算。 先把0前面的数相乘,再看因数末尾一共有几个0,就在所 得的积的末尾添几个0。 如600×30,先算6×3=18,再看因数中一共有3个0,就在 口算时要特别注意因数末尾 18的后面添3个0,即600×30=18000。 有0的算式,得数不要丢掉0。 2. 几百几十数乘整十数的口算。 先把0前面的数相乘,再看因数末尾一共有几个0,就在 所得的积的末尾添几个0。 如240×30,先算24×3=72,再看因数中一共有2个0,就在 72的后面添2个0,即240×30=7200。 3. 笔算三位数乘两位数的方法。 (1)用两位数个位上的数去乘三位数,乘得的积的末位和 计算三位数乘两位数还可以 两位数的个位对齐;用两位数十位上的数去乘三位数,乘得的 运用拆分法,把两位数拆分成两个 积的末位和两位数的十位对齐;把两次乘得的积加起来。 一位数相乘的积。 (2)因数末尾有0的乘法:写竖式时把0前面的数对齐,只 乘0前面的数;两个因数末尾一共有几个0,就在所得的积的末 尾添几个0。 (3)因数中间有0时,用0乘这一步可以省略。但要注意用 因数哪一位上的数乘,乘得的积的末位就要和那一位对齐。 如 计 12×145 时 , 先 算 145×10=1450,再算 145×2=290, 最后计算1450+290=1740。 4. 乘法的基本估算方法。 (1)把两个因数都看作与其接近的整十、整百数,再口算出 结果。要根据实际,选择不同的估算方法。 (2)乘法估算的关键在于如何对两个因数进行估算。什么 关注微信公众号“捷思课堂”获取更多学习资料! 第6页时候应该估大一点,什么时候应该估小一点,应该根据实际情 况而定,不能机械地采用“四舍五入法”取近似值。 (3)估算的方法及注意事项。 要将因数估成整十、整百或整千的数。估算时注意,要符 合实际,结果要接近精确值。 (4)应用题中的估算。 估算时把握三个原则:①计算 在解决问题时,题目的条件常常会给估算带来限制,要分 简便。②结果接近精确值。③如 清什么时候只能估大,什么时候只能估小。 果是解决实际问题,还要注意结合 如四年级的同学去秋游。每套车票和门票49元,一共需 实际考虑,同时一定注意用“≈” 要104套票。老师应该准备多少钱买票? 连接,估算结果不唯一。 因为是带钱买票的问题,所以钱一定要带够,只能估大。 因为把49看成50已经很好算了,再把104估大差距就更大了, 所以只把49看成50进行估算。 5. 积的变化规律。 提示:估算在应用题中的标志 在乘法中,一个因数不变,另一个因数乘(除以)几(0除外), 词是“大约”。 得到的积就等于原来的积乘(除以)几。 二、典例讲解 1. 一个因数不变,另一个因数乘(除以)几(0除外),得到的 积就等于原来的积乘(除以)几。 一个因数不变,另一个因数不 例1: 已知 A×B=215,则A×B×2=( )。 断变大,积也不断变大。 这是把B扩大到原来的2倍,而积也应扩大到原来的2倍, 即215×2=430,所以A×B×2=(430)。 例2: 已知2×A×B=200,则A×B=( )。 一个因数不变,另一个因数不 这是 A 除以 2,而积也应除以 2,即 200÷2=100,所以 断变小,积也不断变小。 A×B=(100 )。 2. 一个因数乘(除以)一个数(0 除外),另一个因数除以 (乘)同一个数,积不变。 一个因数不变,另一个因数乘 例3: 已知A×B=510,如果A乘5,B除以5,则积是( 510 )。 几,积也乘几。 3. 一个因数乘m,另一个因数乘n, 则积乘m×n。 4. 一个因数除以m,另一个因数除以n(m、n都不为0), 则 积除以m×n。 一个因数不变,另一个因数除 5. 一个因数乘m,另一个因数除以n(m、n都不为0), 如 以几(0除外),积也除以几。 果m>n,则积乘(m÷n)。如果m