当前位置:首页>文档>第2章 专题5研究车用燃料及安全气囊(学用)_化学_2026版高中必刷题化学《鲁科》_26春化学-鲁科-必修二_化学必修2LK_电子预习卡

第2章 专题5研究车用燃料及安全气囊(学用)_化学_2026版高中必刷题化学《鲁科》_26春化学-鲁科-必修二_化学必修2LK_电子预习卡

  • 2026-05-17 16:08:09 2026-02-20 20:15:47

文档预览

第2章 专题5研究车用燃料及安全气囊(学用)_化学_2026版高中必刷题化学《鲁科》_26春化学-鲁科-必修二_化学必修2LK_电子预习卡
第2章 专题5研究车用燃料及安全气囊(学用)_化学_2026版高中必刷题化学《鲁科》_26春化学-鲁科-必修二_化学必修2LK_电子预习卡

文档信息

文档格式
docx
文档大小
0.316 MB
文档页数
2 页
上传时间
2026-02-20 20:15:47

文档内容

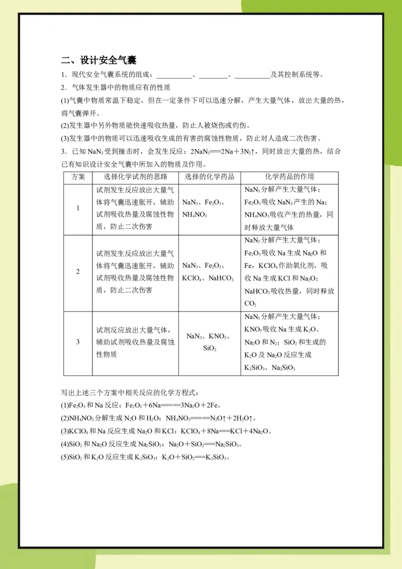
第 2 章 专题 5 研究车用燃料及安全气囊 一、选择车用燃料 1.车用燃料发展史 (1)1769年,法国人居纽最早使用__作汽车燃料,这种汽车行驶速度慢,笨重而且不能长时 间行驶。 (2)1885年,德国工程师卡尔·本茨制造了用____作燃料的汽车,这种燃料汽车行驶速度快、 轻便,便于长时间、长距离行驶。 (3)现代汽车燃料仍在不断优化,现已广泛使用电能为能源的汽车,氢能源汽车也逐步走进 现实生活。 2.车用燃料的反应原理 庚烷(C H )是汽油的主要成分之一,已知庚烷在汽缸中会发生反应: C H (g)+ 7 16 7 16 11O(g)――→7CO(g)+8HO(g)。 2 2 2 3.车用燃料的选择 (1)选择依据(化学键角度):断裂旧化学键吸收的能量低,形成新化学键释放的能量高。 (2)燃料在汽缸中的工作环境:燃料燃烧易控制,不爆燃,能完全燃烧。 (3)其他因素:要参考燃料的来源、价格以及生成物对环境的影响等因素。 4.汽车尾气的成分及防治 (1)尾气成分:汽车尾气中含有 150~200 种化合物,其中对环境不利的成分主要为 __________、________、________、________、________、______,以及微量的醛、酚、 过氧化物等。 (2)主要污染物来源:一氧化碳来自燃料的不完全燃烧,一氧化氮来自高温或放电条件下N 2 和O 的反应,二氧化硫来源于含硫化合物的燃烧,碳氢化合物来源于燃料未燃烧或未完全 2 燃烧的燃油、润滑油及其产物等。 (3)尾气的防治 汽车尾气的防治,从根本上是开发新能源,如太阳能、氢能源等。 下图为汽车尾气处理系统中“三元催化器”的工作原理,试从氧化还原反应的角度,书写 NO和CO在催化剂作用下生成无害物质的化学方程式:2NO+2CO=====N+2CO。 2 2二、设计安全气囊 1.现代安全气囊系统的组成:__________、________、__________及其控制系统等。 2.气体发生器中的物质应有的性质 (1)气囊中物质常温下稳定,但在一定条件下可以迅速分解,产生大量气体,放出大量的热, 将气囊弹开。 (2)发生器中另外物质能快速吸收热量,防止人被烧伤或灼伤。 (3)发生器中的物质可以迅速吸收生成的有害的腐蚀性物质,防止对人造成二次伤害。 3.已知NaN 受到撞击时,会发生反应:2NaN ===2Na+3N↑,同时放出大量的热,结合 3 3 2 已有知识设计安全气囊中所加入的物质及作用。 方案 选择化学试剂的思路 选择的化学药品 化学药品的作用 试剂发生反应放出大量气 NaN 分解产生大量气体; 3 体将气囊迅速胀开,辅助 NaN 、Fe O、 Fe O 吸收NaN 产生的Na; 3 2 3 2 3 3 1 试剂吸收热量及腐蚀性物 NH NO NH NO 吸收产生的热量,同 4 3 4 3 质,防止二次伤害 时释放大量气体 NaN 分解产生大量气体; 3 试剂发生反应放出大量气 Fe O 吸收Na生成NaO和 2 3 2 体将气囊迅速胀开,辅助 NaN 、Fe O、 Fe,KClO 作助氧化剂,吸 3 2 3 4 2 试剂吸收热量及腐蚀性物 KClO、NaHCO 收Na生成KCl和NaO; 4 3 2 质,防止二次伤害 NaHCO 吸收热量,同时释放 3 CO 2 NaN 分解产生大量气体; 3 试剂反应放出大量气体, KNO 吸收Na生成KO、 3 2 NaN 、KNO、 3 3 3 辅助试剂吸收热量及腐蚀 NaO和N;SiO 和生成的 2 2 2 SiO 2 性物质 KO及NaO反应生成 2 2 KSiO、NaSiO 2 3 2 3 写出上述三个方案中相关反应的化学方程式: (1)Fe O 和Na反应:Fe O+6Na=====3NaO+2Fe。 2 3 2 3 2 (2)NH NO 分解生成NO和HO:NH NO =====NO↑+2HO↑。 4 3 2 2 4 3 2 2 (3)KClO 和Na反应生成NaO和KCl:KClO+8Na===KCl+4NaO。 4 2 4 2 (4)SiO 和NaO反应生成NaSiO:NaO+SiO===Na SiO。 2 2 2 3 2 2 2 3 (5)SiO 和KO反应生成KSiO:KO+SiO===K SiO。 2 2 2 3 2 2 2 3