当前位置:首页>文档>专题11热门考向:维护国家统一(查补能力·提升练)(原卷版)_02中考总复习(2026版更新中)_06-历史-中考总复习_2024年中考复习资料_三轮复习_查补能力·提升练

专题11热门考向:维护国家统一(查补能力·提升练)(原卷版)_02中考总复习(2026版更新中)_06-历史-中考总复习_2024年中考复习资料_三轮复习_查补能力·提升练

  • 2026-03-18 08:07:48 2026-03-06 12:13:40

文档预览

专题11热门考向:维护国家统一(查补能力·提升练)(原卷版)_02中考总复习(2026版更新中)_06-历史-中考总复习_2024年中考复习资料_三轮复习_查补能力·提升练
专题11热门考向:维护国家统一(查补能力·提升练)(原卷版)_02中考总复习(2026版更新中)_06-历史-中考总复习_2024年中考复习资料_三轮复习_查补能力·提升练
专题11热门考向:维护国家统一(查补能力·提升练)(原卷版)_02中考总复习(2026版更新中)_06-历史-中考总复习_2024年中考复习资料_三轮复习_查补能力·提升练
专题11热门考向:维护国家统一(查补能力·提升练)(原卷版)_02中考总复习(2026版更新中)_06-历史-中考总复习_2024年中考复习资料_三轮复习_查补能力·提升练
专题11热门考向:维护国家统一(查补能力·提升练)(原卷版)_02中考总复习(2026版更新中)_06-历史-中考总复习_2024年中考复习资料_三轮复习_查补能力·提升练
专题11热门考向:维护国家统一(查补能力·提升练)(原卷版)_02中考总复习(2026版更新中)_06-历史-中考总复习_2024年中考复习资料_三轮复习_查补能力·提升练
专题11热门考向:维护国家统一(查补能力·提升练)(原卷版)_02中考总复习(2026版更新中)_06-历史-中考总复习_2024年中考复习资料_三轮复习_查补能力·提升练
专题11热门考向:维护国家统一(查补能力·提升练)(原卷版)_02中考总复习(2026版更新中)_06-历史-中考总复习_2024年中考复习资料_三轮复习_查补能力·提升练
专题11热门考向:维护国家统一(查补能力·提升练)(原卷版)_02中考总复习(2026版更新中)_06-历史-中考总复习_2024年中考复习资料_三轮复习_查补能力·提升练
专题11热门考向:维护国家统一(查补能力·提升练)(原卷版)_02中考总复习(2026版更新中)_06-历史-中考总复习_2024年中考复习资料_三轮复习_查补能力·提升练

文档信息

文档格式
docx
文档大小
3.884 MB
文档页数
10 页
上传时间
2026-03-06 12:13:40

文档内容

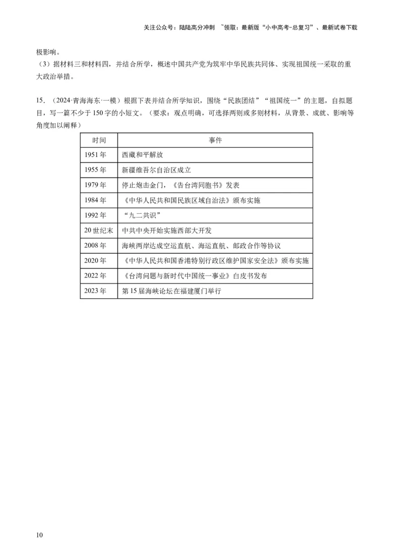
关注公众号:陆陆高分冲刺 ~领取:最新版“小中高考-总复习”、最新试卷下载 专题 11 热门考向:维护国家统一 目 录 01 挑战中考题·查能力漏洞 02 突破题型·补能力漏洞 热点解读 基础知识链接 03 能力提升演练 1.(2023·四川内江·中考真题)公元前60年,朝廷设置都护府,对今天新疆及巴尔喀什湖以东、以南的 广大地区,进行了有效管辖,它在维护边疆稳定与安全上具有重要作用。此时的朝廷属于( ) A.秦朝 B.西汉 C.东汉 D.元朝 2.(2023·湖北鄂州·中考真题)读下图,能准确解读该图的一项是( ) A.民族大交融 B.从分裂到统一 C.分封制盛行 D.经济重心南移 3.(2023·江苏宿迁·中考真题)地方政区的设置标定行政疆域的划分,将自然、人文及历史传承熔铸其中, 塑造着每个中国人的心灵故乡。历史上中央政府首次在台湾地区正式建立的行政机构是 ( ) A.宣政院 B.澎湖巡检司 C.驻藏大臣 D.台湾府 4.(2023·黑龙江大庆·中考真题)在中国古代历史上,清朝是统一多民族国家进一步巩固和发展的关键时 期。为加强对西藏地区的有效管辖,清朝作出的努力是( ) A.平定大、小和卓叛乱 B.设置伊犁将军 C.签订《尼布楚条约》 D.设置驻藏大臣 5.(2023·湖南邵阳·中考真题)2023年3月,中国台湾地区国民党前主席马英九一行拜谒南京中山陵并宣 读祭文。其祭文写道:“两岸人民,同属中华,炎黄子孙,振兴民族,共创未来,薪传绵延。九二共识, 和平基础。苍生为念,百姓谋福,共同发展,永继无疆”。这体现马英九等台湾同胞( ) ①有浓厚民族认同感 ②主张两岸实行相同的社会制度 ③认同一个中国原则 ④倡导两岸和平发展 A.①②③ B.①②④ C.①③④ D.②③④ 1关注公众号:陆陆高分冲刺 ~领取:最新版“小中高考-总复习”、最新试卷下载 6.(2023·四川达州·中考真题)“葬我于高山之上兮,望我故乡;故乡不可见兮,永不能忘!……”这首 《望大陆》,表达了作者对大陆故乡的浓浓思念。为推进祖国统一大业,中国人民进行了不懈的努力。下 列说法有误的是( ) A.邓小平创造性地提出了“一国两制”的伟大构想 B.1999年12月20日,中国对香港恢复行使主权 C.1987年,台湾当局被迫调整“三不”政策,海峡两岸近40年隔绝状态被打破 D.2015年11月,习近平同马英九在新加坡会面,这是1949年以来两岸领导人的首次会面 7.(2023·黑龙江牡丹江·中考真题)国家统一是古今中外历史发展的主流。请阅读材料,回答下列问题。 材料一: 材料二:我们提出的大陆与台湾统一的方式是合情合理的。统一后,台湾仍搞它的资本主义,大陆搞 社会主义,但是是一个统一的中国。 ——摘自邓小平《稳定世界局势的新办法》 材料三:一幢裂开的房子是站立不住的。我相信这个政府不能永远维持半奴隶和半自由的状态。我不 期望联邦解散,我不期望房子崩塌,但我的确希望它停止分裂. ——摘自林肯演讲《裂开的房子》 (1)材料一中哪幅图片对应的朝代结束了我国历史上较长时间的分裂割据局面,完成了全国统一? 2关注公众号:陆陆高分冲刺 ~领取:最新版“小中高考-总复习”、最新试卷下载 (2)材料一中,图一A处在元朝由哪一机构直接统辖?清朝为加强对边疆地区的管辖,在图二B、C两处 分别设置什么机构? (3)材料二体现了邓小平提出的哪一伟大构想?这一构想在哪些地区得以成功实践?(举出一例即可) (4)依据材料三及所学知识,你认为林肯在南北战争中的首要目标是什么?为扭转北方军队在战场上的 被动局面,林肯发表了哪部宣言? (5)维护祖国统一是每个公民应尽的义务,作为中学生你能为此做些什么? 8.(2023·山东滨州·中考真题)制定和实施宪法,是人类文明进步的标志,是人类社会走向现代化的重要 支撑。 材料一 1787年美国宪法是世界上第一部资产阶级成文宪法。宪法依据分权制衡原则设计了一个联邦 制共和国:行政、立法、司法三权分立,总统、国会与最高法院及其相关机构各司其职,相互制衡。但是, 1787年美国宪法也有很多不足之处,如允许奴隶制的存在,不承认妇女、黑人和印第安人具有和白人男子 相等的政治权利。 ——改编自义务教育教科书《世界历史》九年级上册 (1)根据材料一,编制美国政权结构示意图,并分析其历史进步性和局限性。 材料二 第一条 中华人民共和国是工人阶级领导的、以工农联盟为基础的人民民主国家。 第二条 中华人民共和国的一切权力属于人民。人民行使权力的机关是全国人民代表大会和地方各级 人民代表大会。 …… 第四条 中华人民共和国依靠国家机关和社会力量,通过社会主义工业化和社会主义改造,保证逐步 消灭剥削制度,建立社会主义社会。 ——摘自《中华人民共和国宪法》(1954 年) (2)根据材料二,从政治和经济角度简析1954年宪法是一部社会主义类型的宪法。 材料三 中国人民和中国人民解放军战胜了帝国主义、霸权主义的侵略、破坏和武装挑衅,维护了国 家的独立和安全,增强了国防……台湾是中华人民共和国的神圣领土的一部分。完成统一祖国的大业是包 括台湾同胞在内的全中国人民的神圣职责……中国人民政治协商会议是有广泛代表性的统一战线组织,过 去发挥了重要的历史作用……中华人民共和国是全国各族人民共同缔造的统一的多民族国家。平等团结互 助和谐的社会主义民族关系已经确立,并将继续加强。 ——摘自《中华人民共和国宪法》(2018 年) (3)从材料三中选取一个角度,提炼所反映的主题,并加以阐述。 3关注公众号:陆陆高分冲刺 ~领取:最新版“小中高考-总复习”、最新试卷下载 热点解读 统一多民族国家的发展,是中国历史发展的一条主线和总趋势,国家的安定统一进一步促进民族交往、 民族团结和社会和谐,正确处理民族关系、加强民族团结可以增强民族凝聚力和向心力,有利于国家统一 和社会发展。 2024年4月10日,中共中央总书记习近平和中国国民党前主席马英九在北京实现他们自2015年11月 7日以来的第二次会面。两岸舆论注意到,在会见马英九先生一行时,习近平总书记发表的重要讲话中出 现频率最高的词是“中华民族”。而“巧合”的是,纵观马英九先生一行本次11天的大陆参访之旅,几乎 所有活动遵循的也是这样一个主线——“中华民族”。为此,两岸舆论认为,第二次“习马会”必将在未 来两岸间汇聚起中华民族的磅礴力量。今年恰逢黄埔军校建校百年,中国国民党前主席马英九一行4月3 日上午特别来到黄埔军校旧址参观。同时,今年是清朝设置台湾府340周年、甲午战争爆发13周年、《告 台湾同胞书》发表45周年,结合台湾时政,认识台湾问题事关国家核心利益,维护祖国统一是大势所趋。 基础知识链接 1、中华民族的统一是历史发展的必然 (1)秦汉时期:秦始皇建立了我国历史上第一个统一的多民族的封建国家;汉武帝巩固 大一统王朝,统一多民族国家进一步发展。 长久保持统一 (2)隋唐时期:隋的统一结束了长期分裂的局面;唐朝时期统一多民族国家走向繁荣, 局面 民族交融进一步发展。 (3)元明清时期:元朝完成了全国的统一;明清时期统一多民族国家得到进一步巩固和 发展。 (1)春秋战国时期:诸侯间兼并战争不断,一些强大的诸侯国疆域不断扩展,出现局部 统一;中原在同周边民族长期交往和斗争中,出现大规模民族交融。 分裂中孕育着 (2)三国两晋南北朝时期:少数民族内迁,各民族交往密切,民族隔阂趋于消解,北方 统一因素 地区民族交往、交流、交融不断加强。 (3)五代十国辽宋夏金时期:北宋结束了五代十国的分裂局面;各民族之间在更大范围 内交融。 (1)国家统一有利于各地区经济、文化交流,并为人民安居乐业创造稳定的社会环境。 国家统一推动 (2)国家统一能有效集中全国的人力、物力、财力,建设大型公共工程,促进生产力发 社会发展 展,如秦长城、隋朝大运河、明长城等的修建。 (1)1951年,西藏和平解放,至此,祖国大陆获得统一。 祖国统一 (2)中华人民共和国分别于1997年7月1日和1999年12月20日对香港和澳门恢复行使 大业进程 主权。 4关注公众号:陆陆高分冲刺 ~领取:最新版“小中高考-总复习”、最新试卷下载 (3)近年来,海峡两岸人员往来以及经济、文化等领域的交流蓬勃发展,两岸关系得到 改善。 (1)改革开放以来,我国综合国力不断增强,为祖国统一提供了坚实的物质基础 两岸关系的发 (2)香港、澳门问题的顺利解决为解决台湾问题提供了范例。 展前途 (3)祖国统一是海峡两岸人民的共同心愿,是中华民族根本利益所在,两岸和平统一势 不可挡,祖国完全统一一定能够实现。 2、实现和维护国家统一的措施 (1)秦朝:在地方推行郡县制,郡县的长官都由朝廷直接任免 (2)汉朝:汉武帝颁布“推恩令”,削弱诸侯王的势力 加强中央行政 (3)宋朝:派文臣担任各地州县的长官,设置通判,以分知州权力 管理 (4)元朝:设行省,加强了对地方的管辖 (5)明朝:将原来行中书省的权力一分为三,设立“三司”,互不统属 (1)秦朝:秦始皇废除六国货币,以秦国的圆形方孔半两钱作为统一货币,在全国流 加强中央经济 通;统一度量衡 管理 (2)汉朝:汉武帝将铸币权收归中央,由中央统一铸造五铢钱;将盐铁经营权收归中央 (3)北宋:取消节度使收税的权力;在地方设转运使,把地方财赋收归中央 (1)宋朝:解除禁军高级将领的兵权、统调分离、经常调换军队将领、定期换防 (2)元朝:在中央设枢密院负责全国的军事事务,调度全国军队 加强中央军权 (3)明朝:明太祖把大都督府分为五军都督府,将军队调动和武官任命的权力统归兵 部,皇帝直接掌握军事大权 隋文帝初步建立起通过考试选拔人才的制度,隋炀帝创立进士科,标志着科举制正式确 集中选官权力 立,将官员任用的权力完全收归中央,加强了皇帝在选官和用人上的权力 (1)秦朝:秦始皇将小篆作为通用文字颁行全国,后来又流行更加简易的隶书,有利于 文化的交流与发展 统一社会意识 (2)汉朝:汉武帝“罢黜百家,尊崇儒术”,把儒家学说立为正统思想,使儒家忠君守 礼的思想成为大一统政权的精神支柱 (1)清朝:颁布《钦定藏内善后章程》29条,规范了西藏地方行政体制和法规 加强立法保障 (2)中华人民共和国:《中华人民共和国民族区域自治法》《反分裂国家法》《中华人 民共和国香港特别行政区维护国家安全法》 (1)宋朝:实行重文轻武政策,大力改革和发展科举制,维护了政权的稳固和社会安定 国家大政方针 (2)中华人民共和国:进入改革开放和社会主义现代化建设新时期后,邓小平为解决台 湾、香港、澳门问题提出“一国两制”伟大构想,推动祖国统一大业进程 (1)明清(前中期)时期:戚继光抗倭;郑成功收复台湾;雅克萨之战与《尼布楚条 进行反侵略斗 约》 争 (2)近现代:左宗棠收复新疆;义和团运动;抗日战争;抗美援朝战争等 铸牢中华民族 (1)古代:中国古代历代中央王朝重视对边疆地区的管辖,在新疆、西藏、台湾等边疆 共同体意识 地区设立管辖机构,驻扎军队,颁行中央政府号令,实行充分有效的管理 5关注公众号:陆陆高分冲刺 ~领取:最新版“小中高考-总复习”、最新试卷下载 (2)现代:实行民族区域自治制度,设立自治区、自治州、自治县(旗);党和政府在 民族地区因地制宜,进行一系列民主改革和社会主义改造,通过多种方式加强民族地区的 经济建设,重视对少数民族文化的保护与发展等,促进各民族共同繁荣发展 1.(2024·四川广元·二模)据史书记载,秦统一之初,“文字异形”的现象仍十分突出:当时“宝”字的 写法,有194种;“眉”字的写法,有104种……这给思想文化交流带来了不便。针对上述现象,秦采取 的措施是( ) A.统一文字为小篆 B.统一使用圆形方孔半两钱 C.统一度量衡制度 D.创立大一统中央集权制度 2.(2024·安徽·三模)春秋战国时期出现“百家争鸣”的局面,思想多元化,到西汉时期“罢黜百家,尊 崇儒术”,儒家学说立为正统思想。这一过程本质上反映了( ) A.中华文明兼收并蓄的活力 B.古代分封制度的逐渐衰落 C.古代思想的多元发展趋势 D.大一统国家的建立和巩固 3.(2024·河南周口·二模)此举没有像削藩那样招致反抗,效果异曲同工,“不行黜陟,而藩国自析”。 在一系列分化、打击措施下,诸侯惟得衣食租税,不能参与政事,对中央政权的威胁基本解除。“此举” 指的是( ) A.实行分封制 B.推行郡县制 C.颁布“推恩令” D.建立行省制度 4.(2024·广东汕头·一模)隋朝开通的大运河加强了南北经济文化联系,唐代继承和发展了隋朝的建设成 果,使大运河构成了“奉长安文化为中心、仰东南财富以存立”的唐朝生命线。这反映隋唐时期( ) A.中外文化交流频繁 B.人工运河修建技术领先世界 C.经济重心转到南方 D.交通建设促进国家统一稳定 5.(2024·海南省直辖县级单位·一模)学习小组进行研究性学习,搜集的材料有:“铁木真统一草原各 部”“忽必烈建立元”“元实行行省制度”,从中可以推断他们研究的主题是( ) A.北宋与金政权的对峙 B.从蒙古崛起到元朝的统一 C.南宋经济重心的南移 D.明清文化发展与民族政策 6.(2024·山东临沂·一模)以下内容反映的主题是( ) A.中央逐步加强对台湾管辖 B.清朝重视东南海防 6关注公众号:陆陆高分冲刺 ~领取:最新版“小中高考-总复习”、最新试卷下载 C.元朝时台湾隶属福建行省 D.清朝巩固西北边疆 7.(2024·山西·模拟预测)连环画是记述历史题材的一种载体。下列连环画中史事的共同之处是( ) A.都发生在明末清初 B.都打击了荷兰殖民者的气焰 C.都加强了清朝统治 D.都捍卫了国家主权领土完整 8.(2024·贵州·一模)热门歌曲《2035去台湾》被广泛传唱:“坐上那动车去台湾,就在那2035年,去 看看那外婆澎湖湾,还有那脚印两对半……坐上那动车去北京,日夜思念啊在心中,去看看那天安门上太 阳升,还有那雄伟的万里长城……”简单亲切的歌词表明了( ) A.实现祖国统一是民心所愿 B.推动西部大开发共同发展 C.实施了民族区域自治制度 D.促进台湾旅游业欣欣向荣 9.(2024·江西上饶·一模)被英国侵占了100多年的香港和被葡萄牙侵占了400多年的澳门,先后于1997 年7月1日和1999年12月20日回归祖国。其根本原因是( ) A.“一国两制”伟大构想的实践 B.中国综合国力的增强 C.中国国际地位的提高 D.港澳本来就是中国领土 10.(2024·四川广元·二模)收集、整理、分析历史图片资料,是学习历史的重要方法。对下图所示历史 事件的表述,正确的是( ) ①是“一国两制”构想的成功运用 ②根本原因在于中国综合国力的增强 ③确立了民族区域自治制度 ④实现了祖国完全统一 A.①② B.①③ C.②③ D.③④ 11.(2024·四川德阳·模拟预测)《台湾问题与新时代中国统一事业》白皮书指出:实现祖国完全统一, 是中华民族的历史和文化所决定的,也是中华民族伟大复兴的时和势所决定的。这里的“时和势”包含( ) ①实现中华民族伟大复兴,是近代以来中国人民和中华民族最伟大的梦想 ②实现祖国完全统一,能充分保障台湾同胞一切利益 7关注公众号:陆陆高分冲刺 ~领取:最新版“小中高考-总复习”、最新试卷下载 ③按照“一国两制”实现两岸和平统一,将使两岸同胞共享民族复兴的伟大荣光 ④一个中国原则是解决台湾问题的基本方针 A.①② B.①③ C.②④ D.③④ 12.(2024·天津滨海新·一模)邮票是凝结的历史。下面三张邮票反映的政治制度的共同之处是( ) A.都实行“一国两制” B.都由中央人民政府统一行使主权 C.都实行特殊的民族政策 D.都实行高度自治 13.(2024·贵州·一模)2022年版义务教育历史课程标准将培养学生核心素养作为重要目标。阅读材料, 回答问题。 【时空观念·明晰历史脉络】 (1)时空定位是形成历史线索的首要任务,请你完成时间轴A处远古人类是 ;B处是 (王朝)C 处是 时期。 【史料实证·见证国家发展】 (2)史料是我们探究历史的重要依据,主要包括文献史料、实物史料、口述史料等多种类型。图1图2所 示均属于哪一类型的史料?它们印证了秦始皇巩固国家统一的哪两项措施? 【历史解释·探寻社会规律】 自贞观以后,太宗励精图治。至(贞观)八年,九年,频至丰稔,米斗四五钱,马牛布野,外户动 辄数月不闭。至(贞观)十五年,米每斗值二钱。 ——摘编自杜佑《通典》卷七 (3)历史解释是以史料为依据,对历史事件进行理性分析和客观评价。材料所描述的内容反映了我国古 代哪一封建盛世局面?请你解释出现这种局面的原因有哪些? 【家国情怀·传承英雄精神】 对联一 8关注公众号:陆陆高分冲刺 ~领取:最新版“小中高考-总复习”、最新试卷下载 上联:开辟荆榛千秋功业 下联:驱除荷虏一代英雄 对联二 上联:拔云手指天心月 下联:拔剑光寒倭寇胆 (4)家国情怀是一个人对自己国家和人民所表现出来的深情大爱。请从上述对联中选择你最崇敬的是一 位英雄人物?从他身上你能学到哪些精神? 14.(2024·江苏淮安·一模)一部中国史,就是一部各民族交融汇聚成多元一体中华民族的历史,就是各 民族共同缔造、发展和 巩固统一的伟大祖国历史。阅读下列材料,回答问题。 材料一 秦王朝开创的华夏民族大一统的国家伟业到了汉武帝时代,完成了从地理空间到精神空间的 整合与凝聚,正是这个伟大而充满凝聚力的民族共同体,承载着中华文明古往今来的生生不息。2000多年 来中国历尽沧桑,也曾战乱分裂,但是不管危机多么深重,由秦汉帝国开创的这一民族共同体总是能够重 新走上统一、安定的大道,重现蓬勃生机。 ——翦伯赞《中国史十五讲》 材料二 《两宋时期的榷场》 ——中国地图出版社《中国历史地图册》七年级下册 材料三中华人民共和国各民族一律平等。国家保障各少数民族的合法的权利和利益,维护和发展各 民族的平等团结互助和谐关系。 ……国家根据各少数民族的特点和需要,帮助各少数民族地区加速经济 和文化的发展。各少数民族聚居的地方实行区域自治,设立自治机关,行使自治权。各民族自治地方都是 中华人民共和国不可分离的部分。 ——《中华人民共和国宪法》 材料四 中华民族一路走来,书写了海峡两岸不可分割的历史。镌刻着两岸同胞血脉相连的史实。海峡 的距离,阻隔不断两岸同胞的骨肉亲情。制度的不同,改变不了两岸同属一个国家、一个民族的客观事实。 外部的干涉,阻挡不了家国团圆的历史大势。两岸同胞一路走来,始终一脉相承、心手相连、守望相助。 ——2024年4月10日,习近平会见马英九一行时的讲话(摘录) (1)据材料一并结合所学知识,指出汉武帝为完成“从地理空间到精神空间的整合与凝聚”采取的政治、 思想措施。列举中国古代史上两例结束分裂完成统一的朝代。 (2)据材料二,并结合所学,指出两宋时期的榷场分布特点及形成原因。分析榷场的贸易往来产生的积 9关注公众号:陆陆高分冲刺 ~领取:最新版“小中高考-总复习”、最新试卷下载 极影响。 (3)据材料三和材料四,并结合所学,概述中国共产党为筑牢中华民族共同体、实现祖国统一采取的重 大政治举措。 15.(2024·青海海东·一模)根据下表并结合所学知识,围绕“民族团结”“祖国统一”的主题,自拟题 目,写一篇不少于150字的小短文。(要求:观点明确,可选择两则或多则材料,从背景、成就、影响等 角度加以阐释) 时间 事件 1951年 西藏和平解放 1955年 新疆维吾尔自治区成立 1979年 停止炮击金门,《告台湾同胞书》发表 1984年 《中华人民共和国民族区域自治法》颁布实施 1992年 “九二共识” 20世纪末 中共中央开始实施西部大开发 2008年 海峡两岸达成空运直航、海运直航、邮政合作等协议 2020年 《中华人民共和国香港特别行政区维护国家安全法》颁布实施 2022年 《台湾问题与新时代中国统一事业》白皮书发布 2023年 第15届海峡论坛在福建厦门举行 10