当前位置:首页>文档>2025年10月25日全国事业单位联考A类《综合应用能力》参考答案_26事业职测+综合_闲鱼2026事业单位职测+综合_2.综应或写作等_02历年真题合集(15-25年)_A类综合应用能力15-25

2025年10月25日全国事业单位联考A类《综合应用能力》参考答案_26事业职测+综合_闲鱼2026事业单位职测+综合_2.综应或写作等_02历年真题合集(15-25年)_A类综合应用能力15-25

  • 2026-04-02 13:13:35 2026-03-09 08:25:58

文档预览

2025年10月25日全国事业单位联考A类《综合应用能力》参考答案_26事业职测+综合_闲鱼2026事业单位职测+综合_2.综应或写作等_02历年真题合集(15-25年)_A类综合应用能力15-25
2025年10月25日全国事业单位联考A类《综合应用能力》参考答案_26事业职测+综合_闲鱼2026事业单位职测+综合_2.综应或写作等_02历年真题合集(15-25年)_A类综合应用能力15-25
2025年10月25日全国事业单位联考A类《综合应用能力》参考答案_26事业职测+综合_闲鱼2026事业单位职测+综合_2.综应或写作等_02历年真题合集(15-25年)_A类综合应用能力15-25
2025年10月25日全国事业单位联考A类《综合应用能力》参考答案_26事业职测+综合_闲鱼2026事业单位职测+综合_2.综应或写作等_02历年真题合集(15-25年)_A类综合应用能力15-25
2025年10月25日全国事业单位联考A类《综合应用能力》参考答案_26事业职测+综合_闲鱼2026事业单位职测+综合_2.综应或写作等_02历年真题合集(15-25年)_A类综合应用能力15-25

文档信息

文档格式
pdf
文档大小
0.480 MB
文档页数
5 页
上传时间
2026-03-09 08:25:58

文档内容

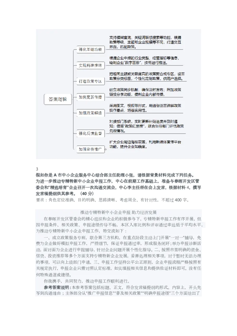
2025年10月25日全国事业单位联考A类《综合应用能力》参考答案 1 假如你是A市中小企业服务中心综合部主任助理小张,请根据背景材料完成下列任务。 A市拟将“支企服务专员”制度的成功实践选入《A市高质量发展典型案例汇编》,你负责提 供相关素材。根据材料2,总结A市实施“支企服务专员”制度的做法。(30分) 要求:概括准确、内容全面、条理清晰、语言简洁,不超过350字。 1.完善制度设计。出台专员管理暂行办法。2.精准招募选派。按需设置岗位,参与定制化 服务,面向优秀应届毕业生招募,发布公告明确招聘信息吸引报名,多环节择优选拔,一对 多服务企业,重点企业单配专员,固定服务周期。3.主动提供服务。汇集多部门资源,构建 服务网络。助企对接高校完成引才;多方协调解决留才难题,稳定人才队伍,变企业上门为 专员跑腿。4.提升服务能力:邀请专家集中培训上岗,定期举办经验交流会,优秀专员分享 经验。5.强化政策保障:实行双重管理,根据定期工作汇报考核;发放生活补贴,统一办理 社保,经费财政共担,设专项基金给予奖励;服务期满考核合格择优推荐再就业,提升职业 发展空间。6.积极宣传推广:发挥多平台作用,多形式宣传制度,提升制度认知度,增强职 业荣誉感,吸引高校毕业生关注岗位。 参考答案说明:本参考答案从从“完善制度设计”“精准招募选派”“主动提供服务”“提升服 务能力”“强化政策保障”“积极宣传推广”介绍了中心实施“支企服务专员”制度的主要做法,并 做到了分类、分条撰写。各条要点之间分类清晰,无交叉。2 假如你是A市中小企业服务中心综合部主任助理小张,请根据背景材料完成下列任务。 中心拟召开企业政策服务“一点通”平台专项工作研讨会,你准备在会上就如何更好发挥平 台功能提出建议。根据材料3,列出建议的具体内容。(35分) 要求:内容全面、条理清晰、针对性强、具体可行,不超过350字。 1.强化基础功能。支持模糊查询、关键词联想搜索等功能,根据政策等级、主题和企业 规模等不同,打造交互界面,匹配政策。 2.实现精准推送。根据企业申报的行业类型、经营指标等信息,绘制企业“数字画像”, 按需进行推送。 3.打造政策专区。把相同主题或关联度高的政策聚合成专区,设置政策分类标签,个性 化定制政策,供用户选择。 4.加快更新传播。建立政策同步机制,确保及时发布;增加政策链接分享功能,便利企 业内部传播。 5.加强政策解读。采用图文、视频等形式,用通俗语言讲解政策操作要点,增强实用性。 6.强化反馈监督。对接部门系统,实时更新补贴进度并及时通知;借鉴“政策红黑榜”, 联合督导部门评估政策兑现情况。 7.加强宣传推广。扩大企业周边海报覆盖,利用新媒体宣传平台功能,提升企业知晓度。 1.强化基础功能。支持模糊查询、关键词联想搜索等功能,根据政策等级、主题和企业规模 等不同,打造交互界面,匹配政策。 2.实现精准推送。根据企业申报的行业类型、经营指标等信息,绘制企业“数字画像”, 按需进行推送。 3.打造政策专区。把相同主题或关联度高的政策聚合成专区,设置政策分类标签,个性 化定制政策,供用户选择。 4.加快更新传播。建立政策同步机制,确保及时发布;增加政策链接分享功能,便利企 业内部传播。 5.加强政策解读。采用图文、视频等形式,用通俗语言讲解政策操作要点,增强实用性。 6.强化反馈监督。对接部门系统,实时更新补贴进度并及时通知;借鉴“政策红黑榜”, 联合督导部门评估政策兑现情况。 7.加强宣传推广。扩大企业周边海报覆盖,利用新媒体宣传平台功能,提升企业知晓度。3 假如你是A市中小企业服务中心综合部主任助理小张,请根据背景材料完成下列任务。 为进一步推动专精特新中小企业申报工作,中心在前期工作基础上,准备与春晖开发区管 委会和“精选培育”企业召开一次沟通交流会,中心李主任将在会上发言,根据材料4,撰写 发言稿提纲供其参考。(40分) 要求:角色定位准确、目的明确、思路清晰、考虑周全、有针对性,不超过400字。 推动专精特新中小企业申报 助力经济发展 在春晖开发区管委会的精心组织和企业的积极参与下,专精特新申报工作有序开展,但 因申报条件、相关政策、申报途径传导不畅,本区入库比例和评审通过率远低于平均水平, 为推动专精特新中小企业申报工作,特交流如下: 一、成立政策服务专班,联合第三方机构,在重点阶段主动上门开展“一对一”辅导,免 费为企业做好模拟申报工作,严控细节,保证申报通过率,形成服务闭环;举办申报诊断活 动,面对面为企业进行申报辅导,针对企业问题开展个性化指导。二、按照市里明确的资金、 信贷、投资推荐等多个方面支持专精特新企业发展,妥善处理相关事项,对于暂时无法办理 的事项,可以向上级部门申请。三、申报工作坚持公平公正原则,企业申报流程严格按照有 关规定执行,申报企业只需对照认定标准,如实填报相关信息和提供佐证材料即可。没有任 何特殊通道或捷径。 你我携手,共同努力,推动申报工作顺利进行。 参考答案说明:本参考答案包括标题、正文,符合发言稿提纲的形式。内容上,开头先 写到沟通缘由;主体部分从“推广申报信息”“普及相关政策”“明确申报途径”三个方面给出了发言稿的沟通内容;结尾部分进行呼吁号召,思路较为清晰。形式上,本参考答案做到了分 条分段撰写,整体上条理较为清晰。 4 假如你是A市中小企业服务中心综合部主任助理小张,请根据背景材料完成下列任务。 近日,中心要向《A市日报》送交宣传稿件。根据材料5,以《创新服务,共筑发展梦 ——A市中小企业服务中心为企服务的经验做法》为题目,撰写这篇宣传稿。(45分) 要求:主题鲜明、内容全面、结构完整、语言流畅,不超过600字。 创新服务,共筑发展梦 ——A市中小企业服务中心为企服务的经验做法 近年来,A市企业综合服务平台连续七次被评为优秀中小企业公共服务平台,是全省唯 一获得“国家优秀基层中小企业公共服务机构”荣誉的单位。这份成绩的背后,是中心多年来 以创新服务赋能企业发展的不懈努力。 一站式服务,精准高效响应企业需求。成立专业服务团队,设置诉求直通、产业创新等 六大窗口,为企业提供政策咨询、融资对接、人员培训等全流程服务。 提供专业力量,赋能企业转型升级。成立专业服务工作站,聘请专家学者,组建“智囊 团”,在技术诊断、攻关支持等方面为企业提供精准指导和配套保障。 搭建政企沟通桥梁,推动企业成长。通过圆桌对话等多种方式,让企业直接和政府部门 面对面交流,针对企业反映的难题,及时给予回应和支持。 实施“服务下沉”行动,精准推送政策资源。通过组织线下沙龙等方式,提供定制化服务, 帮助企业熟悉政策,获得市场机会和合作资源。 建立全周期闭环处置机制,切实解决问题。及时对接相关部门,开展专题研究,提出解 决方案,安排专人全程跟踪处理。定期评估反馈服务效果,不断优化流程内容。 A市中小企业服务中心正以创新和务实共筑万家企业发展梦,为全省贡献可复制、可推 广的“A市样板”。