当前位置:首页>文档>2024年公务员多省联考《申论》(辽宁B卷)题及参考答案_34省+国考真题_34省考+国考pdf版推荐用这个版本_34省行测+申论真题pdf推荐用这个版本_辽宁公务员考试真题pdf版

2024年公务员多省联考《申论》(辽宁B卷)题及参考答案_34省+国考真题_34省考+国考pdf版推荐用这个版本_34省行测+申论真题pdf推荐用这个版本_辽宁公务员考试真题pdf版

  • 2026-04-03 10:12:50 2026-03-11 13:05:33

文档预览

2024年公务员多省联考《申论》(辽宁B卷)题及参考答案_34省+国考真题_34省考+国考pdf版推荐用这个版本_34省行测+申论真题pdf推荐用这个版本_辽宁公务员考试真题pdf版
2024年公务员多省联考《申论》(辽宁B卷)题及参考答案_34省+国考真题_34省考+国考pdf版推荐用这个版本_34省行测+申论真题pdf推荐用这个版本_辽宁公务员考试真题pdf版
2024年公务员多省联考《申论》(辽宁B卷)题及参考答案_34省+国考真题_34省考+国考pdf版推荐用这个版本_34省行测+申论真题pdf推荐用这个版本_辽宁公务员考试真题pdf版
2024年公务员多省联考《申论》(辽宁B卷)题及参考答案_34省+国考真题_34省考+国考pdf版推荐用这个版本_34省行测+申论真题pdf推荐用这个版本_辽宁公务员考试真题pdf版
2024年公务员多省联考《申论》(辽宁B卷)题及参考答案_34省+国考真题_34省考+国考pdf版推荐用这个版本_34省行测+申论真题pdf推荐用这个版本_辽宁公务员考试真题pdf版
2024年公务员多省联考《申论》(辽宁B卷)题及参考答案_34省+国考真题_34省考+国考pdf版推荐用这个版本_34省行测+申论真题pdf推荐用这个版本_辽宁公务员考试真题pdf版
2024年公务员多省联考《申论》(辽宁B卷)题及参考答案_34省+国考真题_34省考+国考pdf版推荐用这个版本_34省行测+申论真题pdf推荐用这个版本_辽宁公务员考试真题pdf版
2024年公务员多省联考《申论》(辽宁B卷)题及参考答案_34省+国考真题_34省考+国考pdf版推荐用这个版本_34省行测+申论真题pdf推荐用这个版本_辽宁公务员考试真题pdf版
2024年公务员多省联考《申论》(辽宁B卷)题及参考答案_34省+国考真题_34省考+国考pdf版推荐用这个版本_34省行测+申论真题pdf推荐用这个版本_辽宁公务员考试真题pdf版

文档信息

文档格式
pdf
文档大小
0.824 MB
文档页数
9 页
上传时间
2026-03-11 13:05:33

文档内容

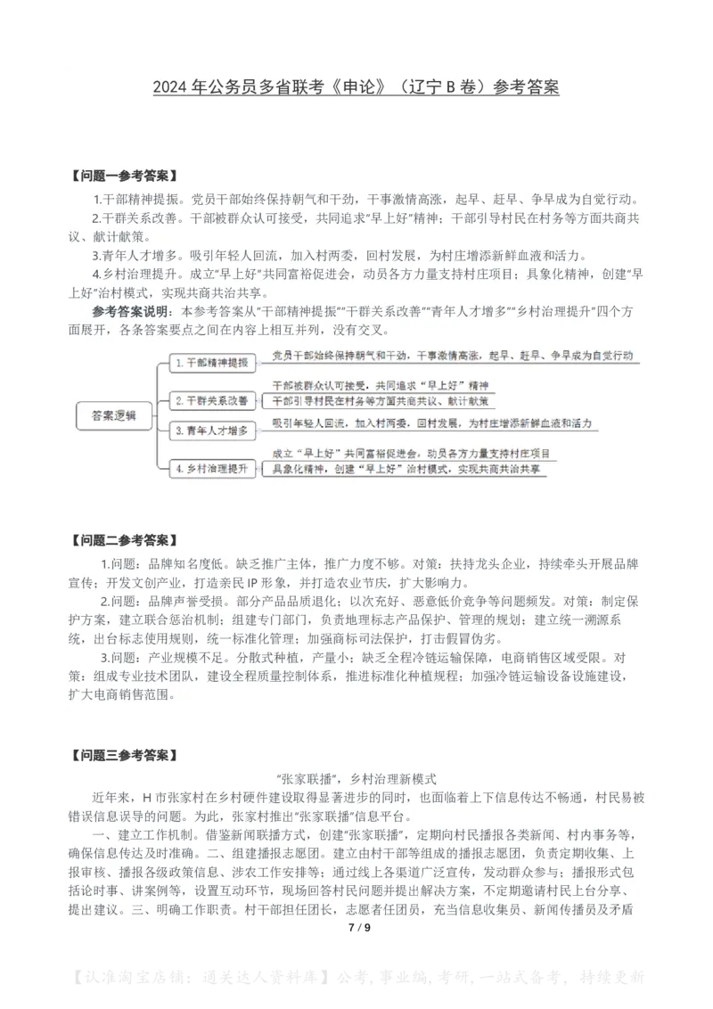
2024 年公务员多省联考《申论》题(辽宁 B 卷) 【材料一】 火热的七月,一批干修班学员来到达兴村“早上好”支部书记研学基地考察学习。达兴村党支部周书 记激情澎湃的“治村经”,引发了学员们的共鸣。“全班五十多名学员全部加了我的微信,都希望跟我有 更深入的交流。”老周自豪地说。 2017年,在外地做建材生意的老周响应市委市政府“凤凰归巢”行动的号召,回到老家达兴村,通过 竞选担任村党支部书记。当时的达兴村,因为地处偏远,交通、产业基础差,不仅村民对本村的落后现状 习以为常,连村干部也都觉得无所谓,这成为摆在老周面前最头疼最迫切的难题。一次偶然的机会,老周 听到了村里的孩子在背诵课文《早》,从鲁迅先生刻在“三味书屋”课桌上的“早”字,他获得灵感:“早” 不正是治理村庄所需要的精气神吗?“早起的鸟儿有虫吃,‘早’意味着机会、意味着主动,更意味着追 求。”从此,老周养成了不管什么时间、什么场合,逢人便喊“早上好”的习惯。老周认为,“早”,是 一种状态,以前达兴村穷,所以发展的路上要起早、赶早、争早;“上”,是一种劲头,就是要干、要冲、 要拼,勇赶超、争上游、创标杆;“好”,是一种追求,要让村子好起来、村民富起来,做到家家好、人 人好、事事好。 村庄要发展,首先就要改变村党员干部的精气神,“早上好”要求村干部无论何时都要当成早上,始 终保持朝气和干劲,让“村里上班也有企业上班的样子”。村两委班子干事激情高涨,起早、赶早、争早 成为大家的自觉行动,干部精神面貌在改变,干群关系在改善,村民们对村干部的看法也在一点点转变。 从一开始被大家嘲笑,到逐渐被认可接受,再到大家一起追求“早的状态”“上的劲头”“好的追求”, “早上好”精神,在不知不觉中逐步形成。 “早上好!对村里有什么建议,或者对村干部有什么意见,都可以和我说!”傍晚,达兴村的“议事 长廊”里,老周和往常一样,向村民们了解村情民意。村两委坚持“村里的事村民做主”的理念,引导村 民在村庄发展、村民致富、乡村治理等方面共商共议、献计献策。达兴村有300亩荒了多年的旱地,有村 民提议开发种桃树,既可赏花又可卖桃子。“等靠要,永远只能原地踏步,早干早得利,先干起来再说。” 老周说。村里立即组织村民清理杂草平整土地,种上桃树。如今盛开的桃花已成为达兴村的一道风景,每 年举办的桃花节,游客如潮,还能为村里带来十几万元的收入。 “早上好”蕴含的精神,不仅点燃了“老干部”的工作激情,更让年轻人看在眼里,深受感染。小黄 17岁就外出打工,在杭州从事电商工作多年,有一份不错的收入。2019年,她回村休产假,看到村里的变 化欣喜异常。“村干部都起得这么早,像单位上班一样。”就凭这一点,小黄认为这是一个充满希望的达 兴村。于是,她决定留在了村里。2021年,小黄通过竞选,当上了村委委员兼妇女主任。在县城做物流生 意的小王,同样受到“早上好”精气神的感染,回村参选担任了村委会副主任。 这些年轻人的加入,不仅为村两委带来了新鲜血液,也为达兴村增添了朝气和活力。1400多人的达兴 村,以前在家的不足400人,如今越来越多的年轻人回流。周书记感慨道:“年轻人是早上八九点钟的太 阳,以前他们认为达兴是‘被遗忘的村庄、回不去的故乡’,现在愿意回村发展,说明达兴的变化让他们 看到了希望、发现了价值。” 1 / 9 【认准淘宝店铺:通关达人资料库】公考,事业编,考研,一站式备考,持续更新达兴村成立了“早上好”共同富裕促进会,发动党员干部捐服务、乡贤能人捐资金、年轻大学生捐文 化,在“一老一小”帮扶、青年人才创业等方面给予支持。 为了让“早上好”精神更加具象化,达兴村村民集思广益,设计出“早上好”徽标,总结提炼了“早 上好”精神思维导图,还分解落实到 35 个能执行、可操作的行为“指标”上,把一句口头禅转化成为有 抓手、可操作的“任务书”。在“早上好”精神的激励下,达兴村村民在实践中探索出了以“村务大家议、 村事大家干、村风大家树、村福大家享”为主要内容的治村新模式,从“早上好”口头禅到“早上好”精 神,再到“早上好”治村模式,这一声声充满魔力的“早上好”承载着村民对改变现状的呼唤和对美好生 活的追求。 【材料二】 地理标志产品是指产自特定地域,所具有的质量、声誉或其它特性本质上取决于该产地的自然与人文 因素,经审核批准以地理名称进行命名的产品。近年来,S 市大力推进地理标志产品登记保护工作,现有 云峰水蜜桃、海河黄金小玉米、云台果酿、西里花椒等地理标志产品和商标达17件,这些具有独特区域特 征的地理标志产品,为推动区域经济发展、富农增收提供了不竭动力。 在S市地理标志产品建设成果显现的同时,还应该清醒地看到,现有已批准的地理标志产品还存在着 部分问题,并没有取得与其资源禀赋相称的市场业绩。为此,S 市政府成立了联合调研组,围绕 S 市地理 标志产品发展情况开展调研。 “以我们这里出产的西里花椒为例,由于缺乏龙头企业带动,一家一户又没有能力推广地理标志,因 此年产值与保护前相比没有多大变化,仅是名称获得保护,实际效益不大。”花椒种植户老李说。 “好酒也怕巷子深,货好也得会吆喝。”西山镇农技中心的老蔡向调研组介绍说:“国家地理标志产 品西山冀荷生产全过程,不仅不使用农药化肥,且富含硒、花青素、多种黄酮类物质,营养价值高,是真 正的绿色有机产品。但因为缺少品牌认证和推广,其知名度并不高,一直被视为低档蔬菜,产品附加值低, 农民实际收入并不高,直接影响了市场拓展。” 知名度较高的云峰水蜜桃、海河黄金小玉米也面临不少新的发展问题。比如,云峰水蜜桃虽然品牌影 响力大,不愁种、不愁卖。但是,也有部分桃林存在品质退化的现象,严重影响水蜜桃的声誉。“去年, 云峰水蜜桃的电商销售份额大约占 40%左右,电商拓宽了销售渠道,然而,由于云峰水蜜桃名声大,市场 上很快就出现了‘李鬼’。一些不良商家在网上用外地桃或劣质桃冒充云峰水蜜桃,以次充好、恶意低价 竞争等问题不断出现。”云峰水蜜桃协会姜理事长说。近年来,为保护云峰水蜜桃品牌,S 市制定实施了 《云峰水蜜桃地理标志保护方案》等多项政策措施,责成相关职能部门建立联合惩治机制,打击假冒伪劣, 保护地理标志产品。 “海河黄金小玉米果形小巧、色泽金黄、口感香糯,作为当地传统品种,种植历史比较悠久,但一直 以农户分散的‘房前屋后’种植模式为主,没有规模化,更谈不上品牌化。”市农科院秦院长说。为此, 他们组成了专业技术团队,建设全程质量控制体系,并联合玉米育种团队推进标准化种植规程,每亩综合 种植效益较之前提高了3000多元。海河镇还通过连续举办“黄金小玉米节”,打造农业节庆,提升品牌声 2 / 9 【认准淘宝店铺:通关达人资料库】公考,事业编,考研,一站式备考,持续更新誉,实现优质优价。但在电商推广销售中,由于没有明确的品牌形象,缺乏全程冷链运输保障,仍难以面 向全国扩大销售区域。 为学习借鉴先进经验,S市调研组赴C市学习考察。 “云海老醋是C市地理标志产品,为更好推动其保护发展,我们专门组建了云海老醋地理标志保护管 理委员会,拟定和实施云海老醋地理标志产品保护、管理的规划。”C 市市场监管局高局长说。相关主管 部门在强化对C市产品质量、标志标签、包装和市场管理的同时,还建立了统一溯源系统,为地理标志产 品开启“标志+标识”双重保护。 在源山杨梅种植基地,C 市农业农村局王局长介绍说:“源山杨梅产业发展初期,也遇到重重问题, 品牌提升程度不够,维权力度不足,产业发展受阻,社会公共利益受到侵害。为此,我们出台了《源山杨 梅地理标志使用管理规则》,对源山杨梅进行统一标准化管理,以严格保障产品质量。我们还充分挖掘源山 文化底蕴,开展调查走访、召开圆桌会议、听取专家意见等在IP形象打造、宣传推广等方面为源山文创产 业开发提出建议。”王局长拿着身穿红衣、圆脸爱笑的乖巧“杨妹妹”介绍说:“亲民的文创形象受到广 大消费者的喜爱,通过表情包、动漫、文学、影视等形式的产品,IP的影响力和受众群还在不断扩大。”“要 想使源山杨梅等地理标志产品发挥出真正的经济效益和价值,不能只注重前期申报、注册、认定,还要加 强地理标志证明商标的司法保护,加大对假冒地理标志产品违法行为的打击力度。”C 市人民法院李副院 长说。正是有了多部门的协同保护,源山杨梅不仅在市场上畅销,也成为消费者心中的明星品牌。 【材料三】 “把新闻发布会开到村里,把新思想讲进百姓心里,把矛盾化解在沟通里。大家好,欢迎参加第19期 ‘张家联播’……”近日,在H市张家村的文化礼堂里,一场别开生面的“新闻发布会”正在进行。讲台 上,村委会沈主任代表村委会向村民现场播报国内新闻、省内新闻和乡村新闻等。讲台下座无虚席,村民 们认真倾听讲解,还不时举手提问。 近年来,张家村大力发展乡村产业,进行村庄建设,在硬件上有了很大地提升。但与此同时,上下信 息传达不畅通,干部与村民之间面对面沟通少,村民易受各种小道消息、负面消息甚至谣言的误导。2021 年,镇里开展违章建筑拆除行动,村里人心惶惶,各种小道消息满天飞。为此,村两委多次组织召开会议, 研究解决办法。一次,在村民代表大会上,有人提出借鉴“新闻联播”方式向群众告知大事小情,得到了 大家的一致认可。说干就干,经过一系列的商议,“张家联播”诞生了,并确定了工作机制。 建立由村干部、党员代表、乡贤代表等组成的播报志愿团,定期收集中央、省、市有关会议精神,热 点时政要闻,镇党委政府近期涉农工作安排,以及与村民息息相关的各类惠民利民政策信息等。每月25日 前,播报团成员汇总整理收集到的内容,交由村党支部审核签阅。同时,通过微信公众号、微信视频号、 微信村民群、小组内交流群等方式广泛宣传,发动群众参与。每月25日当天,播报员以论时事、讲案例、 说故事等形式,先播报20至30分钟;随后进入互动环节,播报员与村民当面交流,针对村民反映的热点、 难点问题,由村干部进行现场回答并提出解决方案。根据播报的不同主题,不定期邀请村民上台分享体会、 提出建议。有一期节目,村民老宋反映了八组的进村路有两个窟窿,让他没想到的是,他的诉求经村两委 3 / 9 【认准淘宝店铺:通关达人资料库】公考,事业编,考研,一站式备考,持续更新班子成员审议,提交上级部门审批后,很快就完成了道路施工改造。看到提出的问题得到实实在在的解决, 参与的村民也越来越多了。 70多岁的陶老师是退休教师,以前她经常闭门不出。在“张家联播”上了解到上级政策和村两委的发 展思路后,她自愿加入了播报志愿团。如今,每年寒暑假,她不仅义务给村里的孩子们辅导假期作业,还 和退休的同事一起,为孩子们举办假期实践大课堂。 为充分发挥“张家联播”播报志愿团的作用,张家村规定播报团团长由村干部担任,团员来自村里的 志愿者,确保志愿团有人管事。志愿者在“张家联播”中充当“三个员”的角色:一是信息收集员,由志 愿者收集时政热点、村情村务等播报信息;二是新闻传播员,每次播报完毕,志愿者们在村庄小组等人员 集聚的地方传播本期的“张家联播”内容;三是矛盾化解员,每期“张家联播”播报完毕,村民手里都有 一张民情诉求表,志愿者针对村民提出的诉求,在走访中满足合理需求、化解社会矛盾。 张家村还将播报志愿团细分为“文明有主‘张’”播报团、“平安有‘张’法”播报团、“家闻天下” 播报团、“文化有约”播报团,并且聘用了各个团队团长。每个团队都紧紧围绕内容定位,各司其职、高 效运作。为激发村民参与志愿服务的积极性,各播报团想方设法,比如,“文明有主‘张’”播报团提出 积分制,围绕文明实践活动、美丽乡村长效管理、垃圾分类、移风易俗、志愿服务、好人好事等方面量化 具体行为评分细则,村民的日常文明行为均可攒积分,以兑换相应的商品。活动激发了村民的热情,村容 村貌迅速得到改善。 以“张家联播”为平台,张家村党支部积极探索“党建+基层社会治理”新模式,深化社区(村庄)、 社会组织、社会工作专业人才联动机制。2022年初,村里引入老赵调解工作室、平安志愿服务队、至美社 工等社会组织,设置有综合接待区、公益慈善区等业务区,配备少儿谈心室、议事厅、智创空间、档案室 等服务空间。 “一直以来,我们也在不断尝试线上模式,已经启动‘张家联播’线上直播,把便民信息、政策解读、 活动发布等进行线上播报,提供多渠道服务,解决群众的问题。”张家村党支部张书记说。未来“张家联 播”直播间里的播报员将不局限于固定的个人,而是要让村里的民间艺人、文艺骨干、微网格长、普通群 众等都参与进来,走进田间地头、企业车间、网格里,以新型直播场景的搭建,吸引更多的人参与其中, 不断增强“张家联播”的传播力和社会影响力。作为对“张家联播”的线下延伸,村里还专门开辟民情诉 求图文收集板块,并融入“智慧张家”App,开发了“民情二维码”微信小程序,不断深化“网格化管理、 组团式服务”工作机制,全面建立村民(企业)一户二“码”,实现问题“码”上转、事项“码”上办、 作风“码”上变。“接下来,我们将继续发挥基层首创精神,进一步调动群众参与村级事务的积极性,将 各方资源进行整合,打造‘张家联播’升级版,不断提升乡村治理能力和水平。”张书记接着说。 【材料四】 有一样看似不起眼的小东西,却曾经在上世纪90年代风靡全球,这个小东西就是W市制造的打火机。 W市打火机产业始于上世纪80年代末,最初以模仿国外打火机品牌的产品起家,经过十几年的迅猛发 展,21世纪初发展成为W市的支柱产业。巅峰时期,W市打火机生产企业有3000多家,年产打火机5.5亿 4 / 9 【认准淘宝店铺:通关达人资料库】公考,事业编,考研,一站式备考,持续更新支,产值高达65亿元,远销海外,占据国际市场80%的份额。 如今,W 市打火机企业不足 100 家,昔日风光不再。由于绝大部分企业都采取贴牌模式,缺乏研发和 创新能力,没有自主品牌,更缺乏议价能力,导致同行之间低价竞争严重,逐步陷入“零利润”甚至“负 利润”的恶性循环。 2008 年,受世界金融危机影响,订单锐减。外商把价格压得越来越低,整个行业进入“微利时代”。 同时,由于制作打火机的原料价格上涨,用工成本节节攀升,加之汇率变动等因素,W 市大量中小打火机 企业不堪重负,破产倒闭。 一个不争的事实是:经过多年的发展与重重考验,W 市打火机产业并未在研发和品牌打造方面取得实 质性突破。从山寨起始并发展壮大,除少数企业有一定的研发创新意识外,绝大部分打火机企业依旧在走 贴牌代工的老路子。但是外部环境一直在变化,当原有的成本优势丧失殆尽后,整个行业走向没落也是一 种必然的结局。可谓“成也模仿,败也模仿”。 W 市打火机产业趋于没落,是否说明这个行业已经不行了呢?事实并非如此。接棒 W 市打火机产业并 且后来居上的,是一个地处 N 省腹地的小城——Y 县。它同样是从小作坊的模仿制造起步,Y 县的起点可 能还没有W市高,但不同的是,Y县的打火机产业从一开始就具有危机意识,通过加强行业内部监管自律, 对出口产品统一定价、统一争取政策扶持等,避免了 W 市打火机行业低价无序竞争的局面。不仅如此,Y 县打火机产业紧跟时代步伐,对生产线进行自动化改造,所有出口高端市场的打火机,均具有自主知识产 权。当地政府还建设了智能技术研究院这一公共服务平台,鼓励企业研究创新,努力在开发特色产品和品 牌建设上下足功夫。正是通过以上举措,使得Y县成功接棒W市的打火机产业,如今已包揽了世界70%以 上的打火机产量,年产值超过百亿元。 两相比较,W市打火机产业的没落更让人唏嘘。 模仿可以是创新的开始,但也只是个开始。任何行业、任何企业都不能一直靠模仿生存,也不能固守 原有的模式一成不变,时代在发展,社会在进步,只有永葆创新精神,保持自己的核心竞争力,才能立于 不败之地。 5 / 9 【认准淘宝店铺:通关达人资料库】公考,事业编,考研,一站式备考,持续更新【问题一】 请根据 “ 给定资料1” ,谈谈 “ 早上好 ” 精神给达兴村带来了哪些变化。( 15 分) 要求:全面、准确、有条理;不超过200字。 【问题二】 假如你是 S 市调研组工作人员,请根据 “ 给定资料2” ,明确 S 市地理标志产品发展困境的基础上,提出 推进 S 市地理标志产品品牌建设的对策建议。( 20 分) 要求: (1)问题梳理全面、准确; (2)所提建议具体明确、有针对性、切实可行; (3)不超过300字。 【问题三】 H 市有关部门要将张家村创建 “ 张家联播 ” 的做法纳入乡村治理案例库。请根据 “ 给定资料3” ,撰写一份 案例介绍材料。( 25 分) 要求: (1)紧扣资料,内容全面; (2)要点突出,条理清晰,语言准确; (3)字数400~500字。 【问题四】 请根据对 “ 给定资料4” 中划线句子的理解,参考给定资料,联系实际,自选角度,自拟题目,写一篇文 章。( 40 分) 要求: (1)观点明确,见解深刻; (2)思路清晰,语言流畅; (3)参考给定资料,但不拘泥于给定资料; (4)字数800~1000字。 6 / 9 【认准淘宝店铺:通关达人资料库】公考,事业编,考研,一站式备考,持续更新2024 年公务员多省联考《申论》(辽宁 B 卷)参考答案 【问题一参考答案】 1.干部精神提振。党员干部始终保持朝气和干劲,干事激情高涨,起早、赶早、争早成为自觉行动。 2.干群关系改善。干部被群众认可接受,共同追求“早上好”精神;干部引导村民在村务等方面共商共 议、献计献策。 3.青年人才增多。吸引年轻人回流,加入村两委,回村发展,为村庄增添新鲜血液和活力。 4.乡村治理提升。成立“早上好”共同富裕促进会,动员各方力量支持村庄项目;具象化精神,创建“早 上好”治村模式,实现共商共治共享。 参考答案说明:本参考答案从“干部精神提振”“干群关系改善”“青年人才增多”“乡村治理提升”四个方 面展开,各条答案要点之间在内容上相互并列,没有交叉。 【问题二参考答案】 1.问题:品牌知名度低。缺乏推广主体,推广力度不够。对策:扶持龙头企业,持续牵头开展品牌 宣传;开发文创产业,打造亲民IP形象,并打造农业节庆,扩大影响力。 2.问题:品牌声誉受损。部分产品品质退化;以次充好、恶意低价竞争等问题频发。对策:制定保 护方案,建立联合惩治机制;组建专门部门,负责地理标志产品保护、管理的规划;建立统一溯源系 统,出台标志使用规则,统一标准化管理;加强商标司法保护,打击假冒伪劣。 3.问题:产业规模不足。分散式种植,产量小;缺乏全程冷链运输保障,电商销售区域受限。对 策:组成专业技术团队,建设全程质量控制体系,推进标准化种植规程;加强冷链运输设备设施建设, 扩大电商销售范围。 【问题三参考答案】 “张家联播”,乡村治理新模式 近年来,H市张家村在乡村硬件建设取得显著进步的同时,也面临着上下信息传达不畅通,村民易被 错误信息误导的问题。为此,张家村推出“张家联播”信息平台。 一、建立工作机制。借鉴新闻联播方式,创建“张家联播”,定期向村民播报各类新闻、村内事务等, 确保信息传达及时准确。二、组建播报志愿团。建立由村干部等组成的播报志愿团,负责定期收集、上 报审核、播报各级政策信息、涉农工作安排等;通过线上各渠道广泛宣传,发动群众参与;播报形式包 括论时事、讲案例等,设置互动环节,现场回答村民问题并提出解决方案,不定期邀请村民上台分享、 提出建议。三、明确工作职责。村干部担任团长,志愿者任团员,充当信息收集员、新闻传播员及矛盾 7 / 9 【认准淘宝店铺:通关达人资料库】公考,事业编,考研,一站式备考,持续更新化解员;根据内容定位细分播报团队,聘用各团团长,各队各司其职、高效运作。四、创新治理模式。 采用线上线下相结合方式,启动线上直播,开辟民情诉求图文收集板块,融入“智慧张家”App,开发“民 情二维码”微信小程序,建立一户二码工作机制,实现问题快速转办。 张家村通过“张家联播”发挥基层首创精神,调动群众参与村级事务的积极性,不断提升乡村治理能力 和水平。 参考答案说明:(1)本题要求撰写“一份案例介绍材料”,需注意格式,介绍材料的一般格式为:标 题+正文。(2)正文部分,一方面从内容上来看,围绕着“张家联播”这一主题,本参考答案的开头先写 到了“‘张家联播’创建的背景、意义”;主体部分从“建立工作机制”“组建播报志愿团”“明确工作职责”“创新治 理模式”这四个方面介绍了具体经验;结尾写到了对“张家联播”工作的总结。另一方面,形式上,本参考 答案做到了分段、分条撰写,整体上条理较为清晰。 【问题四参考答案】 模仿与创新 飞速变革的时代,模仿与创新是企业生存发展的关键。但仅靠模仿不足以支撑发展。正如箴言所 说:“模仿可以是创新的开始,但也只是个开始。”企业不可停滞不前、墨守成规,唯有在借鉴后不断创 新,方能在市场中稳操胜券。 模仿是创新的起点。通过模仿,企业可以快速掌握行业的基础知识和技能,减少初期的摸索和试错 成本,快速奠定后续发展基础。模仿,作为一种有效的学习策略,允许企业通过学习和借鉴行业内已成 功验证的模式和经验。小米科技在初创时期,就深受苹果公司的产品设计理念影响,模仿其简洁的设计 风格和用户交互方式,使得小米在智能手机市场中快速占据了一席之地。这正体现了模仿的价值,它帮 助企业站在一个相对较高的起点,减少了不必要的探索,使得企业能够更加聚焦于核心竞争力的提升, 从而更高效地实现自身的成长。 然而,模仿仅仅是起点,它不能成为企业发展的终点。在快速变化的市场中,单纯的模仿很快就会 被市场淘汰。因此,创新成为了模仿之后的必然选择。 创新是模仿的延续和升华。在模仿的基础上,企业必须居安思危,在产品、技术等方面进行创新, 形成自身的特色和优势,提升竞争力。以华为为例,它在早期虽然参考了其他通信设备制造商的经验, 但并没有止步于此。通过持续的研发和创新,华为不仅创造出了自己独有的技术与产品,更因此成为了 全球通信设备行业的佼佼者。这足以说明,只有在模仿的基础上不断创新,企业才能实现实质性的突 破,并走在行业的前沿。为此,企业应加大研发投入,吸引创新人才,建立创新机制,从而在自主创新 的路径中找到最佳的发展方式。 8 / 9 【认准淘宝店铺:通关达人资料库】公考,事业编,考研,一站式备考,持续更新单纯的模仿或创新都有其局限性,只有将二者相结合,才能在稳健发展的同时实现持续的进步和突 破。一味地模仿可能让企业陷入“跟风”的怪圈,失去自身的特色和竞争力;而过度的创新则可能导致企业 脱离市场实际需求,造成资源的浪费。为了实现最快的发展,企业必须根据自身的实际情况和市场环 境,灵活运用模仿和创新两种手段。这意味着企业要首先站在巨人的肩膀上,了解市场的需求和趋势, 而后不断革新,从而引领市场的走向,这种平衡和融合的能力,将是决定企业未来成功的关键。 故而,模仿与创新如车之两轮、鸟之双翼,缺一不可。唯有善于借鉴、勇于创新的企业,才能在激 烈的市场竞争中乘风破浪,开创属于自己的辉煌篇章。 9 / 9 【认准淘宝店铺:通关达人资料库】公考,事业编,考研,一站式备考,持续更新