当前位置:首页>文档>章末综合测评3 热力学定律—新教材人教版(2019)高中物理选择性必修第三册同步检测_高中九科知识点归纳。_人教版高中Word电子版试卷练习试题知识点全科_高中物理试卷习题_物理选修

章末综合测评3 热力学定律—新教材人教版(2019)高中物理选择性必修第三册同步检测_高中九科知识点归纳。_人教版高中Word电子版试卷练习试题知识点全科_高中物理试卷习题_物理选修

  • 2026-04-02 23:06:03 2026-03-22 02:59:18

文档预览

章末综合测评3 热力学定律—新教材人教版(2019)高中物理选择性必修第三册同步检测_高中九科知识点归纳。_人教版高中Word电子版试卷练习试题知识点全科_高中物理试卷习题_物理选修
章末综合测评3 热力学定律—新教材人教版(2019)高中物理选择性必修第三册同步检测_高中九科知识点归纳。_人教版高中Word电子版试卷练习试题知识点全科_高中物理试卷习题_物理选修
章末综合测评3 热力学定律—新教材人教版(2019)高中物理选择性必修第三册同步检测_高中九科知识点归纳。_人教版高中Word电子版试卷练习试题知识点全科_高中物理试卷习题_物理选修
章末综合测评3 热力学定律—新教材人教版(2019)高中物理选择性必修第三册同步检测_高中九科知识点归纳。_人教版高中Word电子版试卷练习试题知识点全科_高中物理试卷习题_物理选修
章末综合测评3 热力学定律—新教材人教版(2019)高中物理选择性必修第三册同步检测_高中九科知识点归纳。_人教版高中Word电子版试卷练习试题知识点全科_高中物理试卷习题_物理选修
章末综合测评3 热力学定律—新教材人教版(2019)高中物理选择性必修第三册同步检测_高中九科知识点归纳。_人教版高中Word电子版试卷练习试题知识点全科_高中物理试卷习题_物理选修
章末综合测评3 热力学定律—新教材人教版(2019)高中物理选择性必修第三册同步检测_高中九科知识点归纳。_人教版高中Word电子版试卷练习试题知识点全科_高中物理试卷习题_物理选修
章末综合测评3 热力学定律—新教材人教版(2019)高中物理选择性必修第三册同步检测_高中九科知识点归纳。_人教版高中Word电子版试卷练习试题知识点全科_高中物理试卷习题_物理选修
章末综合测评3 热力学定律—新教材人教版(2019)高中物理选择性必修第三册同步检测_高中九科知识点归纳。_人教版高中Word电子版试卷练习试题知识点全科_高中物理试卷习题_物理选修
章末综合测评3 热力学定律—新教材人教版(2019)高中物理选择性必修第三册同步检测_高中九科知识点归纳。_人教版高中Word电子版试卷练习试题知识点全科_高中物理试卷习题_物理选修

文档信息

文档格式
doc
文档大小
0.180 MB
文档页数
10 页
上传时间
2026-03-22 02:59:18

文档内容

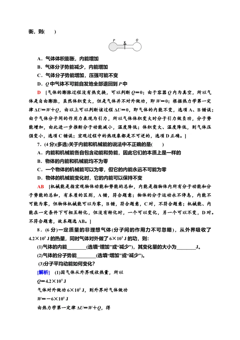
章末综合测评(三) 热力学定律 (时间:90分钟 分值:100分) 1.(4分)如图所示,在紫铜管内滴入乙醚,盖紧管塞。用手拉住绳子两端迅速往复 拉动,管塞会被冲开。管塞被冲开前( ) A.外界对管内气体做功,气体内能增大 B.管内气体对外界做功,气体内能减小 C.管内气体内能不变,压强变大 D.管内气体内能增大,压强变大 D [克服绳与金属管间的摩擦做功,使管壁内能增大,温度升高。通过热传递, 乙醚的内能增大,温度升高,直至沸腾;管塞会被冲开。管塞被冲开前管内气体内能 增大,压强变大。选项D正确。] 2.(4分)如图所示,两个完全相同的金属球A和B,其中A球放在不导热的水平面 上,B球用不导热的细线悬挂起来,现供给两球相同的热量,它们的温度分别升高了 Δt 、Δt ,则( ) A B A.Δt >Δt B.Δt <Δt A B A B C.Δt =Δt D.Δt 、Δt 无法比较 A B A B B [两球受热后体积都要增大,A球因为放在不导热的水平面上,受热膨胀后,重 心升高,重力做负功,根据能量守恒定律可知,A球吸收的热量一部分转化成自身的 内能,使温度升高,另一部分需要克服重力做功,使重力势能增加;对于 B球,同样 要受热膨胀,膨胀时重心下降,重力做正功,同样由能量守恒定律可知,B球吸收的 热量和重力做的功都要转化成自身的内能,从而使温度升高,由以上分析可知,B球 增加的内能要比A球多,B球的温度升高得多,所以有Δt <Δt ,B正确。] A B 3.(4分)对热力学第二定律的理解,下列说法正确的是( ) A.热量不能由低温物体传给到高温物体 B.外界对物体做功,物体的内能必定增加C.永动机不可能制成,是因为违反了热力学第二定律 D.不可能从单一热库吸收热量并把它全部用来做功,而不引起其他变化 D [根据热力学第二定律,热量不能自发地由低温物体传给高温物体,但在一定 条件下,热量可以由低温物体传给高温物体,例如电冰箱的工作过程,选项A错误; 根据热力学第一定律,物体内能的变化取决于吸收或放出的热量和做功的正负两个因 素,选项B错误;永动机违反能量守恒定律,选项C错误;选项D是热力学第二定律 的表述形式之一,选项D正确。] 4.(4分)关于能量和能源,下列说法正确的是( ) A.化石能源是清洁能源,水能是可再生能源 B.人类在不断地开发和利用新能源,所以能量可以被创造 C.在能源的利用过程中,由于能量在数量上并未减少,所以不需要节约能源 D.能量耗散现象说明:在能量转化的过程中,虽然能的总量并不减少,但能量品 质降低了 D [化石能源在燃烧时放出 SO 、CO 等气体,形成酸雨和温室效应,破坏生态环 2 2 境,不是清洁能源,选项A错误;能量是守恒的,但能量品质会下降,故要节约能源, 选项B、C错误,D正确。] 5.(4分)如图所示的两端开口的U形管中,盛有同种液体,并用阀门K将液体隔 成左、右两部分,左边液面比右边液面高。现打开阀门K,从打开阀门的两边液面第 一次平齐的过程中,液体向外放热为Q,内能变化量为ΔU,动能变化量为ΔE ;大气 k 对液体做功为W ,重力做功为W ,液体克服阻力做功为W ,由功能关系可得①W = 1 2 3 1 0;②W -W =ΔE ;③W -W =Q=ΔU;④W -Q=ΔU,其中,正确的是( ) 2 3 k 2 3 3 A.①②③ B.①②④ C.②③ D.①③ B [由动能定理可知W -W +W =ΔE ,其中W =p·ΔV -p·ΔV =0,可知①② 2 3 1 k 1 左 右 正确。由热力学第一定律 ΔU=W+Q得ΔU=W -Q,可知④正确,③错误。综合以 3 上分析可知B正确。] 6.(4分)如图所示,两个相通的容器P、Q间装有阀门K,P中充满气体,Q为真 空,整个系统与外界没有热交换。打开阀门K后,P中的气体进入Q中,最终达到平衡,则( ) A.气体体积膨胀,内能增加 B.气体分子势能减少,内能增加 C.气体分子势能增加,压强可能不变 D.Q中气体不可能自发地全部退回到P中 D [气体的膨胀过程没有热交换,可以判断Q=0;由于容器Q内为真空,所以气 体是自由膨胀,虽然体积变大,但是气体并不对外做功,即W=0;根据热力学第一定 律ΔU=W+Q,由以上可以判断该过程ΔU=0,即气体的内能不变,选项A、B错误; 由于气体分子间的作用力表现为引力,所以气体体积变大时分子引力做负功,分子势 能增加,由此进一步推断分子动能减小,温度降低;体积变大、温度降低,则气体压 强变小,选项C错误;宏观过程中的热现象都是不可逆的,选项D正确。] 7.(4分)(多选)关于内能和机械能的说法中不正确的是( ) A.内能和机械能各自包含动能和势能,因此它们的本质上是一样的 B.物体的内能和机械能均不为零 C.一个物体的机械能可以为零,但它的内能永远不可能为零 D.物体的机械能变化时,它的内能可以保持不变 AB [机械能是指宏观物体动能和势能的总和,内能是指物体内所有分子动能和分 子势能的总和,有本质的区别,A错,符合题意;物体的分子运动永不停息,内能不 可能为零,但物体机械能可以为零,B错,符合题意,C对,不符合题意;机械能、内 能在一定条件下可相互转化,但没有转化时,一个可以变化,另一个可以不变,D对。 不符合题意,故本题选AB。] 8.(6 分)一定质量的非理想气体(分子间的作用力不可忽略),从外界吸收了 4.2×105 J的热量,同时气体对外做了6×105 J的功,则: (1)气体的内能________(选填“增加”或“减少”),其变化量的大小为________J。 (2)气体的分子势能________(选填“增加”或“减少”)。 (3)分子平均动能如何变化? [解析] (1)因气体从外界吸收热量,所以 Q=4.2×105 J 气体对外做功6×105 J,则外界对气体做功 W=-6×105 J 由热力学第一定律ΔU=W+Q,得ΔU=-6×105 J+4.2×105 J=-1.8×105 J 所以物体内能减少了1.8×105 J。 (2)因为气体对外做功,体积膨胀,分子间距离增大了,分子力做负功,气体的分 子势能增加了。 (3)因为气体内能减少了,而分子势能增加了,所以分子平均动能必然减少了,且 分子平均动能的减少量一定大于分子势能的增加量。 [答案] (1)减少 1.8×105 (2)增加 (3)见解析 9.(10分)如图所示,一长为L、内横截面积为S的绝热汽缸固定在水平地面上, 汽缸内用一质量为m的绝热活塞封闭了一定质量的理想气体,开始时活塞用销钉固定 在汽缸正中央,汽缸内被封闭气体压强为p。外界大气压为p (p>p )。现释放活塞,测 0 0 得活塞被缸内气体推到缸口时的速度为v 求: 0 (1)此过程克服大气压力所做的功; (2)活塞从释放到将要离开缸口,缸内气体内能改变了多少? [解析] (1)设大气作用在活塞上的压力为F,则: F=p S 0 根据功的定义式W=Fl得W=p LS。 0 (2)设活塞离开汽缸时动能为E ,则 k E =mv2 k 根据能量守恒定律得 ΔU=-mv2-p LS=-(mv2+p LS) 0 0 即内能减少了(mv2+p LS)。 0 [答案] (1)p LS 0 (2)内能减少了(mv2+p LS) 0 10.(10分)下面是某同学在题为《能源的利用和节约能源》的研究性学习中收集到 的有关太阳能的资料: 太阳能是人类最基本的能源,它无污染、无费用,这种能源的使用期和太阳寿命一 样长,当太阳光照射地面时,1 m2地面上在1 s内平均得到的太阳辐射能约为 1.0×103 J。太阳能热水器就是直接利用太阳能的装置,目前已经逐渐地出现在我们的生活中。 该同学在网上下载了某型号太阳能热水器的宣传广告:容积(V) 100 L 集热管的采光面积(S) 1.5 m2 效率(η) 40% 使用年限(z) 15年 (1)若某家庭每天大约需要 100 kg热水,用这种热水器将这些水从 25 ℃加热到45 ℃需要多长时间? (2)与效率为80%的电热水器相比, 每天可节约多少电能? [解析] (1)设T为光照时间,k=1.0×103 J/(s·m2)。 Q =cm(t-t )=4.2×103×100×(45-25) J 吸 0 =8.4×106 J。 太阳能热水器传给水的热量Q =kSTη 放 因为Q =Q ,所以T== s=1.4×104 s≈3.9 h。 吸 放 (2)由Q =Wη 得W== J=1.05×107 J≈2.9 kW·h。 吸 1 [答案] (1)3.9 h (2)2.9 kW·h 11.(4分)(多选)一定质量的理想气体从状态a开始,经历等温或等压过程ab、bc、 cd、da回到原状态,其p T图像如图所示,其中对角线ac的延长线过原点O。下列判 断正确的是( ) A.气体在a、c两状态的体积相等 B.气体在状态a时的内能大于它在状态c时的内能 C.在过程cd中气体向外界放出的热量大于外界对气体做的功 D.在过程da中气体从外界吸收的热量小于气体对外界做的功 AB [由ac的延长线过原点O知,直线Oca为一条等容线,气体在a、c两状态的 体积相等,选项A正确;理想气体的内能由其温度决定,故在状态a时的内能大于在 状态c时的内能,选项B正确;过程cd是等温变化,气体内能不变,由热力学第一定 律知,气体对外放出的热量等于外界对气体做的功,选项C错误;过程da气体内能增 大,从外界吸收的热量大于气体对外界做的功,选项D错误。] 12.(4分)(多选)关于热力学定律,下列说法正确的是( ) A.为了增加物体的内能,必须对物体做功或向它传热B.对某物体做功,必定会使该物体的内能增加 C.可以从单一热源吸收热量,使之完全变为功 D.不可能使热量从低温物体传给高温物体 AC [本题考查热力学定律,主要考查考生对热力学定律中内能变化、做功关系及 热量变化之间的关系。选项A,内能的改变可以通过做功或热传递进行,A正确;选 项B,对某物体做功,物体的内能不一定增加,B错误;选项C,在引起其他变化的情 况下,可以从单一热源吸收热量,将其全部变为功,C正确;选项D,在引起其他变 化的情况下,可以使热量从低温物体传给高温物体,D错误。] 13.(4分)(多选)如图所示,a、b、c、d表示一定质量的理想气体状态变化过程中 的四个状态,图中ad平行于横坐标轴,dc平行于纵坐标轴,ab的延长线过原点,以下 说法正确的是( ) A.从状态d到c,气体不吸热也不放热 B.从状态c到b,气体放热 C.从状态a到d,气体对外做功 D.从状态b到a,气体吸热 BCD [从状态d到c,温度不变。理想气体内能不变,但是由于压强减小,所以体 积增大,对外做功,要保持内能不变,一定要吸收热量,故选项A错误;气体从状态c 到状态b是一个降压、降温过程,同时体积减小,外界对气体做功,而气体的内能还 要减小,就一定要伴随放热,故选项B正确;气体从状态a到状态d是一个等压、升 温的过程,同时体积增大,所以气体要对外做功,选项C正确;气体从状态b到状态a 是个等容变化过程,随压强的增大,气体的温度升高,内能增大,而在这个过程中气 体的体积没有变化,没有做功,气体内能的增大是因为气体吸热,故选项D正确。] 14.(4分)(多选)如图是某研究小组为了探究“鱼鳔的作用”所制作的装置。具体制作 方法如下:在大号“可乐瓶”中注入半瓶水,在一个小气球中放入几枚硬币并充入少量 空气(忽略气体的分子势能),将其装入“可乐瓶”中。通过在水中放盐改变水的密度后, 使气球恰好悬浮于水中,并拧紧瓶盖。设初始时瓶中气体、水及外界大气的温度相同。 当用手挤压“可乐瓶”的上半部分时,下列说法正确的是( )A.快速挤压时,瓶内气体压强变大 B.快速挤压时,瓶内气体温度不变 C.快速挤压时,瓶内气体体积不变 D.缓慢挤压时,瓶内气体温度不变 AD [快速挤压气体时,外界对气体做功,来不及传热,由W+Q=ΔU内能增大, 温度上升,体积变小,瓶内压强变大,A正确,B、C错误;缓慢挤压时,温度不变, 体积变小,瓶内压强变大,D正确。] 15.(4分)(多选)大约在1670年,英国赛斯特城的主教约翰·维尔金斯设计了一种磁 力“永动机”。如图所示,在斜坡顶上放一块强有力的磁铁,斜坡上端有一个小孔,斜 面下有一个连接小孔直至底端的弯曲轨道,维尔金斯认为:如果在斜坡底端放一个小 铁球,那么由于磁铁的吸引,小铁球就会向上运动,当小球运动到小孔P处时,它就 要掉下,再沿着斜面下的弯曲轨道返回斜坡底端 Q,由于有速度而可以对外做功,然 后又被磁铁吸引回到上端,到小孔P处又掉下。在以后的二百多年里,维尔金斯的永 动机居然改头换面地出现过多次,其中一次是在1878年,即在能量转化和守恒定律确 定20年后,竟在德国取得了专利权。关于维尔金斯“永动机”,正确的认识应该是( ) A.不符合理论规律,一定不可能实现 B.如果忽略斜面的摩擦,维尔金斯“永动机”一定可以实现 C.如果忽略斜面的摩擦,铁球质量较小,磁铁磁性又较强,则维尔金斯“永动机” 可以实现 D.违背能量转化和守恒定律,不可能实现AD [磁铁吸引小球上升,要消耗磁铁的磁场能,时间长了磁铁的磁性就会逐步减 弱,直至不能把小球吸引上去,该思想违背了能量转化和守恒定律,不可能实现。A、 D正确。] 16.(6分)我国“蛟龙”号深海探测船载人下潜超过七千米,再创载人深潜新纪录。 在某次深潜实验中,“蛟龙”号探测到990 m深处的海水温度为280 K。某同学利用该数 据来研究气体状态随海水深度的变化。如图所示,导热良好的汽缸内封闭一定质量的 气体,不计活塞的质量和摩擦,汽缸所处海平面的温度T =300 K,压强p =1 atm, 0 0 封闭气体的体积V =3 m3。如果将该汽缸下潜至990 m深处,此过程中封闭气体可视 0 为理想气体。 (1)求990 m深处封闭气体的体积(1 atm相当于10 m深的海水产生的压强)。 (2)下潜过程中封闭气体________(选填“吸热”或“放热”),传递的热量________(选 填“大于”或“小于”)外界对气体所做的功。 [解析] (1)当汽缸下潜至990 m深处时,设封闭气体的压强为p,温度为T,体积 为V,由题意可知p=100 atm 根据理想气体状态方程得 = 代入数据得 V=2.8×10-2 m3。 (2)由上知封闭气体的体积减小,外界对气体做功,W>0;封闭气体可视为理想气 体,温度降低,其内能减小,ΔU<0,根据热力学第一定律ΔU=W+Q得Q<0,即下 潜过程中封闭气体放热而且因为ΔU<0,传递的热量大于外界对气体所做的功。 [答案] (1)2.8×10-2 m3 (2)放热 大于 17.(10分)如图所示,一定质量的理想气体,从状态A等容变化到状态B,再等压 变化到状态D。已知在状态A时,气体温度t =327 ℃。 A (1)求气体在状态B时的温度;(2)已知由状态B→D的过程,气体对外做功W,气体与外界交换热量Q,试比较 W与Q的大小,并说明原因。 [解析] (1)气体由状态A变化到状态B 由查理定律=可得 T =T =×(327+273) K=300 K B A 所以t =27 ℃。 B (2)由B→D的过程,气体温度升高,内能增大,由热力学第一定律 ΔU=Q-W>0 可得Q>W。 [答案] (1)27 ℃ (2)Q>W 原因见解析 18.(10分)如图所示,体积为V、内壁光滑的圆柱形导热汽缸顶部有一质量和厚度 均可忽略的活塞;汽缸内密封有温度为2.4T 、压强为1.2p 的理想气体。p 和T 分别 0 0 0 0 为大气的压强和温度。已知:气体内能U与温度T的关系为U=αT,α为正的常量; 容器内气体的所有变化过程都是缓慢的。求: (1)缸内气体与大气达到平衡时的体积V ; 1 (2)在活塞下降过程中,汽缸内气体放出的热量Q。 [解析] (1)在气体压强由p=1.2p 下降到p 的过程中,气体体积不变,温度由T= 0 0 2.4T 变为T 0 1 由查理定律得= 解得T =2T 1 0 在气体温度由T 变为T 的过程中,体积由V减小到V ,气体压强不变,由盖—吕 1 0 1 萨克定律得= 解得V =V。 1 (2)在活塞下降过程中,活塞对气体做的功为 W=p (V-V ) 0 1 在这一过程中,气体内能的减少量为 ΔU=α(T -T ) 1 0 由热力学第一定律得,汽缸内气体放出的热量为Q=W+ΔU,解得 Q=p V+αT 。 0 0 [答案] (1)V (2)p V+αT 0 0