当前位置:首页>文档>课时分层作业8 液体—新教材人教版(2019)高中物理选择性必修第三册同步检测_高中九科知识点归纳。_人教版高中Word电子版试卷练习试题知识点全科_高中物理试卷习题_物理选修_选修3

课时分层作业8 液体—新教材人教版(2019)高中物理选择性必修第三册同步检测_高中九科知识点归纳。_人教版高中Word电子版试卷练习试题知识点全科_高中物理试卷习题_物理选修_选修3

  • 2026-03-24 07:28:47 2026-03-22 06:07:12

文档预览

课时分层作业8 液体—新教材人教版(2019)高中物理选择性必修第三册同步检测_高中九科知识点归纳。_人教版高中Word电子版试卷练习试题知识点全科_高中物理试卷习题_物理选修_选修3
课时分层作业8 液体—新教材人教版(2019)高中物理选择性必修第三册同步检测_高中九科知识点归纳。_人教版高中Word电子版试卷练习试题知识点全科_高中物理试卷习题_物理选修_选修3
课时分层作业8 液体—新教材人教版(2019)高中物理选择性必修第三册同步检测_高中九科知识点归纳。_人教版高中Word电子版试卷练习试题知识点全科_高中物理试卷习题_物理选修_选修3
课时分层作业8 液体—新教材人教版(2019)高中物理选择性必修第三册同步检测_高中九科知识点归纳。_人教版高中Word电子版试卷练习试题知识点全科_高中物理试卷习题_物理选修_选修3

文档信息

文档格式
doc
文档大小
0.094 MB
文档页数
4 页
上传时间
2026-03-22 06:07:12

文档内容

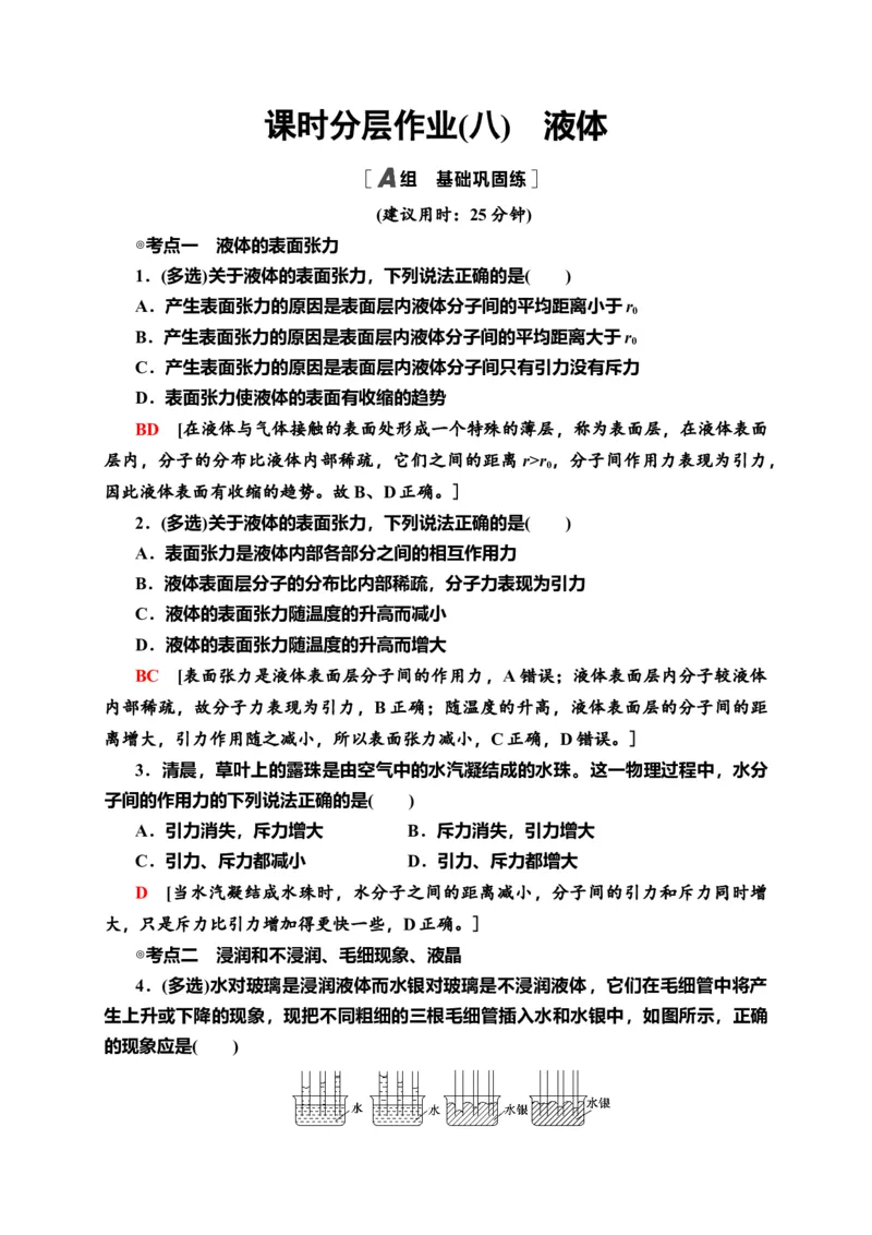
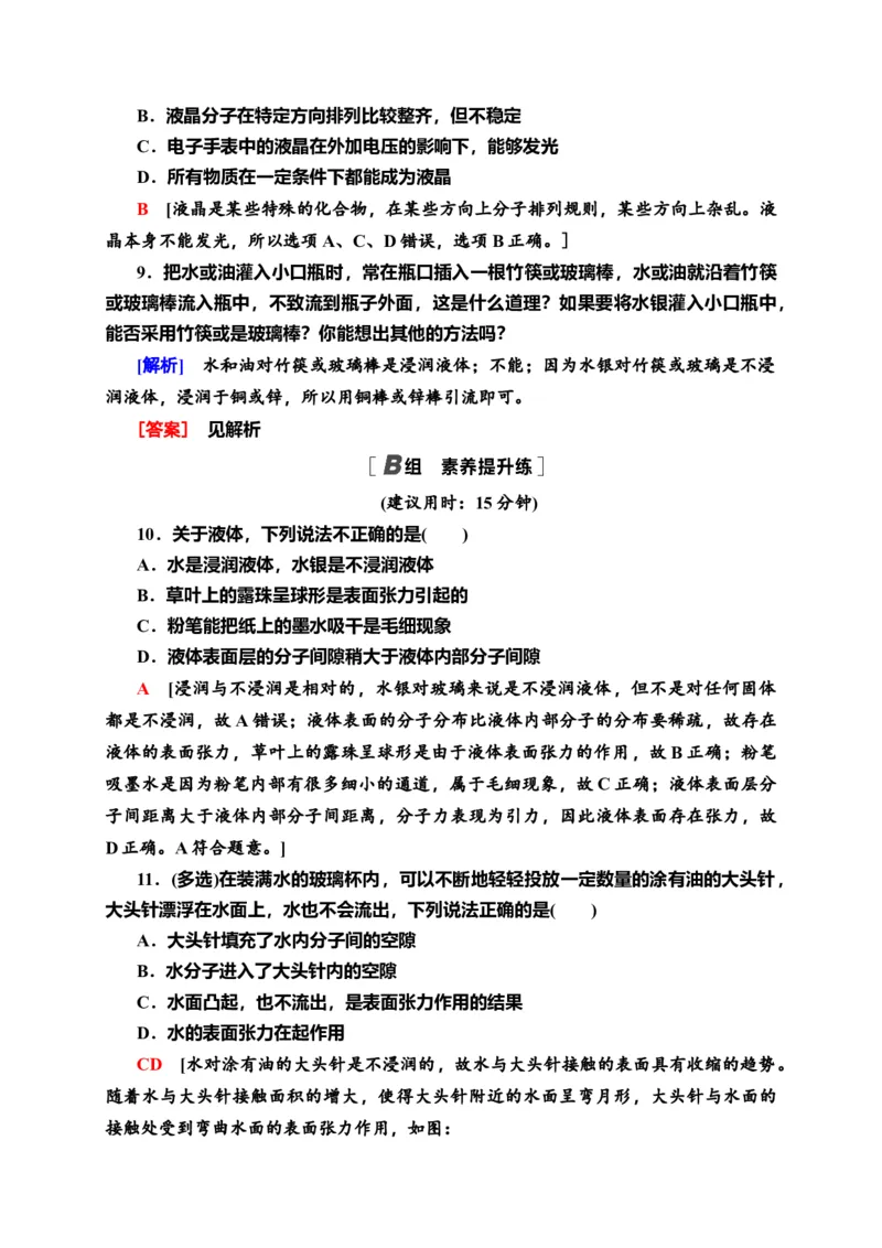
课时分层作业(八) 液体 (建议用时:25分钟) ◎考点一 液体的表面张力 1.(多选)关于液体的表面张力,下列说法正确的是( ) A.产生表面张力的原因是表面层内液体分子间的平均距离小于r 0 B.产生表面张力的原因是表面层内液体分子间的平均距离大于r 0 C.产生表面张力的原因是表面层内液体分子间只有引力没有斥力 D.表面张力使液体的表面有收缩的趋势 BD [在液体与气体接触的表面处形成一个特殊的薄层,称为表面层,在液体表面 层内,分子的分布比液体内部稀疏,它们之间的距离r>r ,分子间作用力表现为引力, 0 因此液体表面有收缩的趋势。故B、D正确。] 2.(多选)关于液体的表面张力,下列说法正确的是( ) A.表面张力是液体内部各部分之间的相互作用力 B.液体表面层分子的分布比内部稀疏,分子力表现为引力 C.液体的表面张力随温度的升高而减小 D.液体的表面张力随温度的升高而增大 BC [表面张力是液体表面层分子间的作用力,A错误;液体表面层内分子较液体 内部稀疏,故分子力表现为引力,B正确;随温度的升高,液体表面层的分子间的距 离增大,引力作用随之减小,所以表面张力减小,C正确,D错误。] 3.清晨,草叶上的露珠是由空气中的水汽凝结成的水珠。这一物理过程中,水分 子间的作用力的下列说法正确的是( ) A.引力消失,斥力增大 B.斥力消失,引力增大 C.引力、斥力都减小 D.引力、斥力都增大 D [当水汽凝结成水珠时,水分子之间的距离减小,分子间的引力和斥力同时增 大,只是斥力比引力增加得更快一些,D正确。] ◎考点二 浸润和不浸润、毛细现象、液晶 4.(多选)水对玻璃是浸润液体而水银对玻璃是不浸润液体,它们在毛细管中将产 生上升或下降的现象,现把不同粗细的三根毛细管插入水和水银中,如图所示,正确 的现象应是( )A B C D AD [浸润液体在毛细管中上升或不浸润液体在毛细管中下降的现象均为毛细现象, 毛细管越细,现象越明显,A、D正确,B、C错误。] 5.(多选)关于浸润现象,下列说法正确的是( ) A.水是浸润液体,水银是不浸润液体 B.水是不浸润液体,水银是浸润液体 C.浸润现象中,附着层里的分子比液体内部密集 D.不浸润现象中,附着层里的分子比液体内部稀疏 CD [同一种液体是浸润液体还是不浸润液体是相对的,水对玻璃来说是浸润液体, 对蜂蜡来说是不浸润液体,水银对玻璃来说是不浸润液体,对铅来说是浸润液体,故 A、B错误;浸润现象中,附着层里的分子比液体内部密集,不浸润现象中,附着层里 的分子比液体内部稀疏,C、D正确。] 6.关于液晶的说法正确的是( ) A.有些液晶的光学性质随外加电压的变化而变化 B.液晶是液体和晶体的混合物 C.液晶分子保持固定的位置和取向,同时具有位置有序和取向有序 D.液晶具有流动性,光学性质各向同性 A [液晶的光学性质随外加电压的变化而变化,故A正确;液晶既具有液体的流 动性和连续性,又具有光学性质各向异性的特点,故分子的位置不是固定的,故B、 C、D错误。] 7.液晶电视不断降价,逐步走进了千家万户。液晶电视的关键部件是液晶层,下 列关于液晶层的工作原理说法中正确的是( ) A.液晶分子的空间排列是稳定的,具有各向异性 B.液晶的光学性质随温度的变化而变化 C. 液晶的光学性质随外加电压的变化而不变 D.液晶的光学性质随外加电压的变化而变化 D [液晶分子在特定方向排列比较整齐,具有各向异性,但分子的排列是不稳定 的,选项A错误;外界条件的微小变化都会引起液晶分子排列的变化,从而改变液晶 的某些性质。温度、压力、外加电压等因素变化时,都会改变液晶的光学性质。液晶 电视依据的是液晶的光学性质随外加电压的变化而变化工作的,D 正确,B、C 错 误。] 8.下列关于液晶的说法,正确的是( ) A.液晶是液体和晶体的混合物B.液晶分子在特定方向排列比较整齐,但不稳定 C.电子手表中的液晶在外加电压的影响下,能够发光 D.所有物质在一定条件下都能成为液晶 B [液晶是某些特殊的化合物,在某些方向上分子排列规则,某些方向上杂乱。液 晶本身不能发光,所以选项A、C、D错误,选项B正确。] 9.把水或油灌入小口瓶时,常在瓶口插入一根竹筷或玻璃棒,水或油就沿着竹筷 或玻璃棒流入瓶中,不致流到瓶子外面,这是什么道理?如果要将水银灌入小口瓶中, 能否采用竹筷或是玻璃棒?你能想出其他的方法吗? [解析] 水和油对竹筷或玻璃棒是浸润液体;不能;因为水银对竹筷或玻璃是不浸 润液体,浸润于铜或锌,所以用铜棒或锌棒引流即可。 [答案] 见解析 (建议用时:15分钟) 10.关于液体,下列说法不正确的是( ) A.水是浸润液体,水银是不浸润液体 B.草叶上的露珠呈球形是表面张力引起的 C.粉笔能把纸上的墨水吸干是毛细现象 D.液体表面层的分子间隙稍大于液体内部分子间隙 A [浸润与不浸润是相对的,水银对玻璃来说是不浸润液体,但不是对任何固体 都是不浸润,故A错误;液体表面的分子分布比液体内部分子的分布要稀疏,故存在 液体的表面张力,草叶上的露珠呈球形是由于液体表面张力的作用,故B正确;粉笔 吸墨水是因为粉笔内部有很多细小的通道,属于毛细现象,故C正确;液体表面层分 子间距离大于液体内部分子间距离,分子力表现为引力,因此液体表面存在张力,故 D正确。A符合题意。] 11.(多选)在装满水的玻璃杯内,可以不断地轻轻投放一定数量的涂有油的大头针, 大头针漂浮在水面上,水也不会流出,下列说法正确的是( ) A.大头针填充了水内分子间的空隙 B.水分子进入了大头针内的空隙 C.水面凸起,也不流出,是表面张力作用的结果 D.水的表面张力在起作用 CD [水对涂有油的大头针是不浸润的,故水与大头针接触的表面具有收缩的趋势。 随着水与大头针接触面积的增大,使得大头针附近的水面呈弯月形,大头针与水面的 接触处受到弯曲水面的表面张力作用,如图:由于表面张力的竖直分量可与大头针的重力保持平衡,故大头针可漂浮在水面上, 故D正确,A、B错误;水面凸起水也不会流出,是因为表面张力的作用,使水面收缩, 故C正确。] 12.(1)用纸折一只小船,船尾粘一小块肥皂,轻轻放在清水盆中,纸船会自动前 进一小段距离,为什么? (2)李晓同学到某风景区爬山,山上有一水潭,水潭中的水是富含矿物质的矿泉水。 李晓发现水潭底部有许多硬币,可能是游客投掷的,令人惊奇的是,居然还有硬币浮 在水面上,这是怎么回事,谁能帮李晓解开心中的谜团? [解析] (1)船尾粘有肥皂,每单位长度的表面张力减小,船四周水面收缩的表面张 力的合力向前,使船自动前进。(2)一般来说,当水中溶有一些溶质后,其表面张力系 数会发生变化。一般无机物如氯化钠、硝酸钾、盐酸、氢氧化钠等,溶于水后会使溶 液的表面张力系数随着溶液浓度的增加而缓慢增大。因此纯水“托”不住硬币,而一些 富含矿物质的矿泉水能“托”住硬币。 [答案] 见解析 13.两个完全相同的空心玻璃球壳,其中一个盛有一半体积的水,另一个盛有一半 体积的水银,将它们封闭起来用航天飞机送到绕地球做匀速圆周运动的空间实验站中, 在如图所示的四个图中(图中箭头指向地球中心,阴影部分为水或水银)。 A B C D (1)水在玻璃球壳中分布的情况,可能是________图。 (2)水银在玻璃球壳中分布的情况,可能是________图。 [解析] 绕地球做匀速圆周运动的空间实验站中,球壳和其中的水、水银均处于完 全失重状态。水浸润玻璃,附着层有扩大的趋势;水银不浸润玻璃,附着层有收缩的 趋势。水和水银跟气体(空气或其他气体)接触的表面层都有收缩(使表面积最小)的趋势。 [答案] (1)C (2)B