当前位置:首页>文档>课时分层作业18 核力与结合能—新教材人教版(2019)高中物理选择性必修第三册同步检测_高中九科知识点归纳。_人教版高中Word电子版试卷练习试题知识点全科_高中物理试卷习题_选修3

课时分层作业18 核力与结合能—新教材人教版(2019)高中物理选择性必修第三册同步检测_高中九科知识点归纳。_人教版高中Word电子版试卷练习试题知识点全科_高中物理试卷习题_选修3

  • 2026-04-15 21:13:40 2026-03-22 06:05:05

文档预览

课时分层作业18 核力与结合能—新教材人教版(2019)高中物理选择性必修第三册同步检测_高中九科知识点归纳。_人教版高中Word电子版试卷练习试题知识点全科_高中物理试卷习题_选修3
课时分层作业18 核力与结合能—新教材人教版(2019)高中物理选择性必修第三册同步检测_高中九科知识点归纳。_人教版高中Word电子版试卷练习试题知识点全科_高中物理试卷习题_选修3
课时分层作业18 核力与结合能—新教材人教版(2019)高中物理选择性必修第三册同步检测_高中九科知识点归纳。_人教版高中Word电子版试卷练习试题知识点全科_高中物理试卷习题_选修3
课时分层作业18 核力与结合能—新教材人教版(2019)高中物理选择性必修第三册同步检测_高中九科知识点归纳。_人教版高中Word电子版试卷练习试题知识点全科_高中物理试卷习题_选修3
课时分层作业18 核力与结合能—新教材人教版(2019)高中物理选择性必修第三册同步检测_高中九科知识点归纳。_人教版高中Word电子版试卷练习试题知识点全科_高中物理试卷习题_选修3

文档信息

文档格式
doc
文档大小
0.066 MB
文档页数
5 页
上传时间
2026-03-22 06:05:05

文档内容

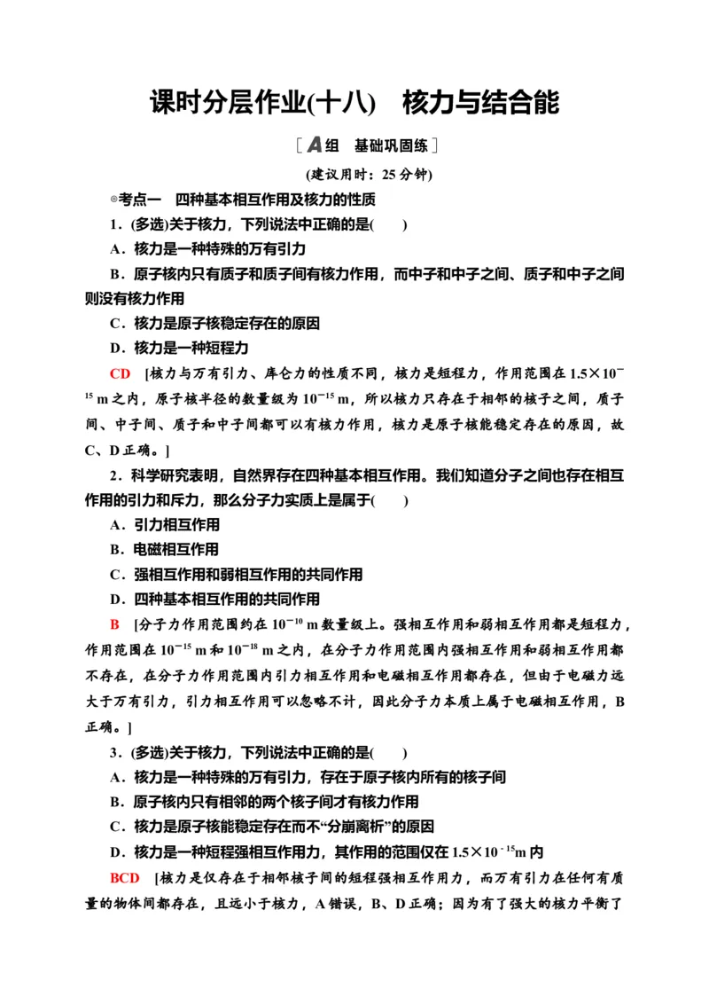
课时分层作业(十八) 核力与结合能 (建议用时:25分钟) ◎考点一 四种基本相互作用及核力的性质 1.(多选)关于核力,下列说法中正确的是( ) A.核力是一种特殊的万有引力 B.原子核内只有质子和质子间有核力作用,而中子和中子之间、质子和中子之间 则没有核力作用 C.核力是原子核稳定存在的原因 D.核力是一种短程力 CD [核力与万有引力、库仑力的性质不同,核力是短程力,作用范围在1.5×10- 15 m之内,原子核半径的数量级为10-15 m,所以核力只存在于相邻的核子之间,质子 间、中子间、质子和中子间都可以有核力作用,核力是原子核能稳定存在的原因,故 C、D正确。] 2.科学研究表明,自然界存在四种基本相互作用。我们知道分子之间也存在相互 作用的引力和斥力,那么分子力实质上是属于( ) A.引力相互作用 B.电磁相互作用 C.强相互作用和弱相互作用的共同作用 D.四种基本相互作用的共同作用 B [分子力作用范围约在10-10 m数量级上。强相互作用和弱相互作用都是短程力, 作用范围在10-15 m和10-18 m之内,在分子力作用范围内强相互作用和弱相互作用都 不存在,在分子力作用范围内引力相互作用和电磁相互作用都存在,但由于电磁力远 大于万有引力,引力相互作用可以忽略不计,因此分子力本质上属于电磁相互作用,B 正确。] 3.(多选)关于核力,下列说法中正确的是( ) A.核力是一种特殊的万有引力,存在于原子核内所有的核子间 B.原子核内只有相邻的两个核子间才有核力作用 C.核力是原子核能稳定存在而不“分崩离析”的原因 D.核力是一种短程强相互作用力,其作用的范围仅在1.5×10-15m内 BCD [核力是仅存在于相邻核子间的短程强相互作用力,而万有引力在任何有质 量的物体间都存在,且远小于核力,A错误,B、D正确;因为有了强大的核力平衡了原子核内质子间的库仑力,才使原子核稳定存在,C正确。] ◎考点二 结合能与质量亏损 4.(多选)不同原子核的比结合能是不同的,中等质量原子核的比结合能最大,轻 核和重核的比结合能都比中等质量的原子核要小,由此,可以确定,下列核反应能释 放大量核能的是( ) A.中等质量的原子核结合成质量较大的重核 B.质量较大的重核分裂成中等质量的原子核 C.中等质量的原子核分裂成质量较小的轻核 D.质量较小的轻核结合成中等质量的原子核 BD [两个中等质量的原子核结合成重核的过程,核子的比结合能减少,整个过程 将要吸收能量,A错误;质量较大的重核分裂成中等质量的原子核,是上述过程的逆 过程,显然是放出能量的,B正确;根据同样的方法可知,C错误,D正确。] 5.(多选)为纪念爱因斯坦对物理学的巨大贡献,联合国将2005年定为“国际物理 年”。对于爱因斯坦提出的质能方程E=mc2,下列说法中正确的是( ) A.E=mc2表明物体具有的能量与其质量成正比 B.根据ΔE=Δmc2可以计算核反应中释放的核能 C.一个中子和一个质子结合成氘核时释放出核能,表明此过程中出现了质量亏损 D.E=mc2中的E是发生核反应时释放的核能 ABC [E=mc2表明物体具有的能量与其质量成正比,其中E不能理解为发生核反 应时释放的核能,选项A正确,D错误;根据ΔE=Δmc2可以计算核反应中释放的核能, 选项B正确;一个中子和一个质子结合成氘核时发生聚变反应,会有质量亏损,亏损 的质量以能量的形式释放出来,即释放出核能,选项C正确。] 6.太阳因核聚变释放出巨大的能量,同时其质量不断减少。太阳每秒钟辐射出的 能量约为4×1026 J,根据爱因斯坦质能方程,太阳每秒钟减少的质量最接近( ) A.1036 kg B.1018 kg C.1013 kg D.109 kg D [根据爱因斯坦的质能方程得:Δm== kg≈4.4×109 kg,D正确。] 7.(多选)关于质能方程,下列说法正确的是( ) A.质量减少,能量就会增加,在一定条件下质量转化为能量 B.物体获得一定的能量,它的质量也相应增加一定值 C.物体一定有质量,但不一定有能量,所以质能方程仅是某种特殊条件下的数量 关系 D.一定量的质量总是与一定量的能量相联系的BD [质能方程E=mc2表明一定量的质量与一定量的能量是相联系的,是普遍适 用的,但不能认为在一定条件下质量转化为能量,选项A、C错误,D正确;当物体获 得一定的能量,即能量增加某一定值时,它的质量也相应增加一定值,并可根据ΔE= Δmc2进行计算,选项B正确。] 8.(多选)下列说法中,正确的是( ) A.爱因斯坦质能方程反映了物体的质量就是能量,它们之间可以相互转化 B.由E=mc2可知,能量与质量之间存在着正比关系,可以用物体的质量作为它 所蕴藏的能量的量度 C.核反应中发现的“质量亏损”是由静止质量变成运动质量 D.因为在核反应中产生能量,有质量的转化,所以系统只有质量数守恒,系统的 总能量和总质量并不守恒 BC [E=mc2说明能量和质量之间存在着联系,即能量与质量之间存在着正比关系, 但并不说明能量和质量之间存在相互转化的关系,故A错误,B正确;核反应中的“质 量亏损”并不是质量消失,实际上是由静止的质量变成运动的质量,并不是质量转变成 能量,故C正确;在核反应中,质量守恒,能量也守恒,在核反应前后只是能量的存 在方式不同,总能量不变,在核反应前后只是物质由静质量变成动质量,故D错误。] 9.镭核 Ra 发生衰变放出一个粒子变为氡核 Rn,已知镭核 Ra 质量为 226.025 4 u,氡核Rn质量为222.016 3 u,放出粒子的质量为4.002 6 u,已知1 u的质量相当于 931.5 MeV的能量。 (1)写出核反应方程; (2)求镭核衰变放出的能量; (3)若镭核衰变前静止,且衰变放出的能量均转变为氡核和放出的粒子的动能,求 放出粒子的动能。 [解析] (1)核反应(衰变)方程为Ra→Rn+ He。 (2)镭核衰变放出的能量为ΔE=(226.025 4-4.002 6-222.016 3)×931.5 MeV≈6.05 MeV。 (3)镭核衰变时动量守恒,则由动量守恒定律可得 m v -m v =0 Rn Rn α α 又根据衰变放出的能量转变为氡核和α粒子的动能,则ΔE=m v+m v Rn α 联立以上两式可得 E =m v=×ΔE=5.94 MeV。 α α 则放出粒子的动能为5.94 MeV。[答案] (1)Ra→Rn+He (2)6.05 MeV (3)5.94 MeV (建议用时:15分钟) 10.(多选)如图是各种元素的原子核中核子的平均质量与原子序数 Z的关系图像, 由此可知( ) A.若原子核D和E结合成原子核F,结合过程一定会释放能量 B.若原子核D和E结合成原子核F,结合过程一定要吸收能量 C.若原子核A分裂成原子核B和C,分裂过程一定会释放能量 D.若原子核A分裂成原子核B和C,分裂过程一定要吸收能量 AC [D和E结合成F,有质量亏损,根据爱因斯坦质能方程可知,有能量释放, 故A正确,B错误;若A分裂成B和C,也有质量亏损,根据爱因斯坦质能方程可知, 有能量释放,故C正确,D错误。] 11.太阳内部持续不断地发生着4个质子(H)聚变为1个氦核(He)的热核反应,核 反应方程是4H→He+2X,这个核反应释放出大量核能。已知质子、氦核、X的质量 分别为m 、m 、m ,真空中的光速为c。下列说法中正确的是( ) 1 2 3 A.方程中的X表示中子(n) B.方程中的X表示电子(e) C.这个核反应中质量亏损Δm=4m -m 1 2 D.这个核反应中释放的核能ΔE=(4m -m -2m )c2 1 2 3 D [由核反应质量数守恒、电荷数守恒可推断出X为e,A、B错误;质量亏损为 Δm=4m -m -2m ,释放的核能为 ΔE=Δmc2=(4m -m -2m )c2,C 错误,D 正 1 2 3 1 2 3 确。] 12.一个静止的铀核U(原子质量为232.037 2 u)放出一个α粒子(原子质量为4.002 6 u)后衰变成钍核 Th(原子质量为 228.028 7 u)。(已知原子质量单位 1 u=1.67×10-27 kg,1 u相当于931.5 MeV的能量,结果均保留两位有效数字) (1)写出铀核的衰变方程; (2)算出该衰变反应中释放出的核能; (3)若释放的核能全部转化为新核的动能,则α粒子的动能为多少?[解析] (1)U→Th+He。 (2)质量亏损Δm=m -m -m =0.005 9 u U α Th ΔE=Δmc2=0.005 9×931.5 MeV≈5.5 MeV。 (3)系统动量守恒,钍核和α粒子的动量大小相等,即p +(-p )=0,p =p Th α Th α E =,E =,E +E =ΔE kTh kα kTh kα 所以α粒子获得的动能E =·ΔE=×5.5 MeV≈5.4 MeV。 kα [答案] (1)U→Th+He (2)5.5 MeV (3)5.4 MeV 13.静止在匀强磁场中的放射性原子核 X衰变为两个粒子a和b,衰变后粒子a的 运动速度与磁场垂直。粒子a和b的轨道半径之比R ∶R =45∶1,周期之比T∶T = a b a b 10∶13。已知该衰变过程中的质量亏损为Δm,假定衰变过程中释放的核能全部转化成 粒子的动能,光速为c,求: (1)粒子a和b的电荷数之比; (2)粒子a和b的质量之比; (3)原子核X的电荷数Z和质量数A; (4)粒子a的动能E 。 ka [解析] (1)带电粒子在磁场中做圆周运动的半径公式为R= 根据动量守恒定律有m v =m v ,联立得= a a b b 代入数据得=。 (2)根据T=,有=· 解得=·=。 (3)根据电荷数守恒和质量数守恒,有 Z=q +q =46q ,A=m +m =119m a b 0 a b 0 其中q 和m 为定值,单位分别为一个单位正电荷和一个原子质量单位,可推测q 0 0 0 =2,m =2。则原子核X为U,此衰变为U的α衰变。 0 (4)根据动能和动量的关系式E =,有 k == 因衰变过程中释放的核能全部转化成粒子的动能,则有 Δmc2=E +E ka kb 联立以上两式解得 E =Δmc2。 ka [答案] (1) (2) (3)92 238 (4)Δmc2