当前位置:首页>文档>课时分层作业16 原子核的组成—新教材人教版(2019)高中物理选择性必修第三册同步检测_E015高中全科试卷_物理试题_选修3_2.同步练习_课时分层作业(第一套)

课时分层作业16 原子核的组成—新教材人教版(2019)高中物理选择性必修第三册同步检测_E015高中全科试卷_物理试题_选修3_2.同步练习_课时分层作业(第一套)

  • 2026-03-19 13:20:42 2026-02-16 12:00:55

文档预览

课时分层作业16 原子核的组成—新教材人教版(2019)高中物理选择性必修第三册同步检测_E015高中全科试卷_物理试题_选修3_2.同步练习_课时分层作业(第一套)
课时分层作业16 原子核的组成—新教材人教版(2019)高中物理选择性必修第三册同步检测_E015高中全科试卷_物理试题_选修3_2.同步练习_课时分层作业(第一套)
课时分层作业16 原子核的组成—新教材人教版(2019)高中物理选择性必修第三册同步检测_E015高中全科试卷_物理试题_选修3_2.同步练习_课时分层作业(第一套)
课时分层作业16 原子核的组成—新教材人教版(2019)高中物理选择性必修第三册同步检测_E015高中全科试卷_物理试题_选修3_2.同步练习_课时分层作业(第一套)
课时分层作业16 原子核的组成—新教材人教版(2019)高中物理选择性必修第三册同步检测_E015高中全科试卷_物理试题_选修3_2.同步练习_课时分层作业(第一套)

文档信息

文档格式
doc
文档大小
0.104 MB
文档页数
5 页
上传时间
2026-02-16 12:00:55

文档内容

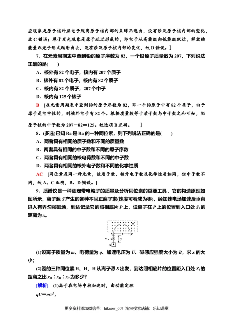
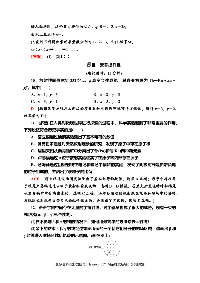
课时分层作业(十六) 原子核的组成 (建议用时:25分钟) ◎考点一 对三种射线的理解 1.人类认识原子核的复杂结构并进行研究是从( ) A.发现电子开始的 B.发现质子开始的 C.进行α粒子散射实验开始的 D.发现天然放射现象开始的 D [自从贝克勒尔发现天然放射现象,科学家对放射性元素、射线的组成、产生 的原因进行了大量的研究,逐步认识到原子核的复杂结构,选项D正确。] 2.在天然放射性物质附近放置一带电体,带电体所带的电荷很快消失的根本原因 是( ) A.γ射线的贯穿作用 B.α射线的电离作用 C.β射线的贯穿作用 D.β射线的中和作用 B [因α射线的电离作用使空气电离,从而使带电体所带的电荷很快消失,选项B 正确。] 3.在贝克勒尔发现天然放射现象后,人们对放射线的性质进行了深入的研究,发 现 α、β、γ 射线的穿透本领不同。如图为这三种射线穿透能力的比较,图中射线 ①②③分别是( ) A.γ、β、α B.β、γ、α C.α、β、γ D.γ、α、β C [α射线穿透能力最弱,不能穿透比较厚的黑纸,故①为α射线,γ射线穿透能 力最强,能穿透厚铝板和铅板,故③为γ射线,β射线穿透能力较强,能穿透黑纸,但 不能穿透厚铝板,故②是β射线,故C正确。] 4.如图所示,x为未知放射源,它向右方放出射线,p为一张厚度为0.5 mm左右 的薄铝箔,铝箔右侧是一真空区域,内有较强磁场,q为荧光屏,h是观察装置。实验 更多资料添加微信号:hiknow_007 淘宝搜索店铺:乐知课堂时,若将磁场撤去,每分钟观察到荧光屏上的亮点数基本没有变化,再将铝箔移开, 则每分钟观察到荧光屏上的亮点数明显增加,则可知放射源x可能为( ) A.α射线和β射线的混合放射源 B.α射线和γ射线的混合放射源 C.β射线和γ射线的混合放射源 D.α射线、β射线和γ射线的混合放射源 B [将强磁场撤去,每分钟观察到荧光屏上的亮点数基本没有变化,说明磁场对穿 过p的射线粒子没有影响,可知射到屏上的是不带电的γ射线;再将厚0.5 mm左右的 薄铝箔移开,则每分钟观察到荧光屏上的亮点数明显增加,说明除接收到γ射线外, 又收到了原来被薄铝箔p挡住的射线,而厚度为0.5 mm左右的铝箔能挡住的只有α射 线,所以此放射源应是α射线和γ射线的混合放射源。故选项B正确。] ◎考点二 原子核的组成 5.氢有三种同位素,分别是氕H、氘H、氚H,则下列说法正确的是( ) A.它们的质子数相等 B.它们的核外电子数不相等 C.它们的核子数相等 D.它们的中子数相等 A [它们是氢的同位素,所以它们的质子数相等,故A正确;原子的核外电子数 与质子数相等,所以它们的核外电子数相等,故B错误;核子数即为质子数、中子数 之和,也叫质量数,所以它们的核子数不相等,故C错误;左上角数字为质量数,左 下角数字为质子数,所以它们的质子数相等而质量数不相等,因而其中子数不相等, 故D错误。故选A。] 6.下列现象中,与原子核内部变化有关的是( ) A.α粒子散射现象 B.天然放射现象 C.光电效应现象 D.原子发光现象 B [α粒子散射现象表明了原子内部有一个很小的核,并没有涉及核内部的变化, 故A错误;天然放射现象是原子核内部发生变化自发地放射出 α粒子或电子,从而发 生α衰变或β衰变,反应的过程中核内质子数、中子数发生变化,故B正确;光电效 更多资料添加微信号:hiknow_007 淘宝搜索店铺:乐知课堂应现象是原子核外层电子脱离原子核内部的束缚而逸出,没有涉及原子核内部的变化, 故C错误;原子发光现象是原子跃迁形成的,即电子从高能级向低能级跃迁,释放的 能量以光子形式辐射出去,没有涉及原子核内部的变化,故D错误。] 7.在元素周期表中查到铅的原子序数为 82,一个铅原子质量数为207,下列说法 正确的是( ) A.核外有82个电子,核内有207个质子 B.核外有82个电子,核内有82个质子 C.核内有82个质子,207个中子 D.核内有125个核子 B [在元素周期表中查到铅的原子序数为82,即一个铅原子中有82个质子,由于 原子是电中性的,则核外电子有82个。根据质量数等于质子数与中子数之和可知,铅 原子核的中子数为207-82=125。故选项B正确。 ] 8.(多选)已知Ra是Ra的一种同位素,则下列说法正确的是( ) A.两者具有相同的质子数和不同的质量数 B.两者具有相同的中子数和不同的原子序数 C.两者具有相同的核电荷数和不同的中子数 D.两者具有相同的核外电子数和不同的化学性质 AC [同位素是同一种元素,故质子数、核外电子数及化学性质相同,但中子数不 同,故A、C正确,B、D错误。] 9.质谱仪是一种测定带电粒子的质量及分析同位素的重要工具,它的构造原理如 图所示,离子源S产生的各种不同正离子束(速度可看成为零),经加速电场加速后垂直 进入有界匀强磁场,到达记录它的照相底片P上,设离子在P上的位置到入口处S 的 1 距离为x。 (1)设离子质量为m、电荷量为q、加速电压为U、磁感应强度大小为B,求x的大 小; (2)氢的三种同位素H、H、H从离子源S出发,到达照相底片的位置距入口处S 的 1 距离之比x ∶x ∶x 为多少? H D T [解析] (1)离子在电场中被加速时,由动能定理 qU=mv2, 更多资料添加微信号:hiknow_007 淘宝搜索店铺:乐知课堂进入磁场时,洛伦兹力提供向心力,qvB=,又x=2r, 由以上三式得x=。 (2)氢的三种同位素的质量数分别为1、2、3,由(1)结果知, x ∶x ∶x =∶∶=1∶∶。 H D T [答案] (1) (2)1∶∶ (建议用时:15分钟) 10.放射性同位素钍 232 经 α、β 衰变会生成氡,其衰变方程为 Th→Rn+xα+ yβ,其中( ) A.x=1,y=3 B.x=2,y=3 C.x=3,y=1 D.x=3,y=2 D [根据衰变方程左右两边的质量数和电荷数守恒可得方程组,解得x=3,y=2. 故答案为D.] 11.(多选)在人类对微观世界进行探索的过程中,科学实验起到了非常重要的作用。 下列说法符合历史事实的是( ) A.密立根通过油滴实验测出了基本电荷的数值 B.贝克勒尔通过对天然放射现象的研究,发现了原子中存在原子核 C.居里夫妇从沥青铀矿中分离出了钋(Po)和镭(Ra)两种新元素 D.卢瑟福通过α粒子散射实验证实了在原子核内部存在质子 E.汤姆孙通过阴极射线在电场和磁场中偏转的实验,发现了阴极射线是由带负电 的粒子组成的,并测出了该粒子的比荷 ACE [密立根通过油滴实验测出了基本电荷的数值,选项A正确;原子中存在原 子核是卢瑟福通过α粒子散射实验发现的,选项B、D错误;居里夫妇发现的钋和镭是 从沥青铀矿中分离出来的,选项C正确;汤姆孙通过阴极射线在电场和磁场中的偏转, 发现阴极射线是由带负电的粒子组成的,并测出了其比荷,选项E正确。] 12.茫茫宇宙空间存在大量的宇宙射线,对宇航员构成了很大的威胁。现有一束射 线(含有α、β、γ三种射线): (1)在不影响β和γ射线的情况下,如何用最简单的方法除去α射线? (2)余下的这束β和γ射线经过如图所示的一个使它们分开的磁场区域,请画出β和 γ射线进入磁场区域后轨迹的示意图。(画在图上) 更多资料添加微信号:hiknow_007 淘宝搜索店铺:乐知课堂[解析] (1)由于α射线贯穿能力很弱,用一张纸放在射线前即可除去α射线。(2)如 图所示。 [答案] 见解析 13.元素P的一种同位素P具有放射性,对人体有害。则: (1)磷同位素P的原子核中有几个质子?几个中子? (2)磷同位素P核所带电荷量是多少? (3)若P原子呈中性,它的核外有几个电子? (4)若让P和P原子核以相同速度垂直射入磁感应强度为 B的匀强磁场中,它们运 动的轨道半径之比是多少? [解析] (1)P核中的质子数等于其原子序数,故质子数为15,中子数N等于原子核 的质量数A与质子数(核电荷数Z)之差,即N=A-Z=30-15=15。(2)P核所带电荷量 Q=Ze=15×1.60×10-19 C=2.40×10-18 C。(3)因磷P原子呈中性,故核外电子数等于 核电荷数,则核外电子数为15。(4)带电粒子在匀强磁场中做匀速圆周运动的向心力为 洛伦兹力,故有qvB=m,r=,因为两种同位素具有相同的核电荷数,但质量数不同, 而原子核的质量之比与原子核的质量数之比相等,故==。 [答案] (1)15,15 (2)2.40×10-18 C (3)15 (4) 更多资料添加微信号:hiknow_007 淘宝搜索店铺:乐知课堂