当前位置:首页>文档>章末综合测评4 原子结构和波粒二象性—新教材人教版(2019)高中物理选择性必修第三册同步检测_E015高中全科试卷_物理试题_选修3_2.同步练习_课时分层作业(第一套)

章末综合测评4 原子结构和波粒二象性—新教材人教版(2019)高中物理选择性必修第三册同步检测_E015高中全科试卷_物理试题_选修3_2.同步练习_课时分层作业(第一套)

  • 2026-03-22 11:00:04 2026-02-15 22:06:16

文档预览

章末综合测评4 原子结构和波粒二象性—新教材人教版(2019)高中物理选择性必修第三册同步检测_E015高中全科试卷_物理试题_选修3_2.同步练习_课时分层作业(第一套)
章末综合测评4 原子结构和波粒二象性—新教材人教版(2019)高中物理选择性必修第三册同步检测_E015高中全科试卷_物理试题_选修3_2.同步练习_课时分层作业(第一套)
章末综合测评4 原子结构和波粒二象性—新教材人教版(2019)高中物理选择性必修第三册同步检测_E015高中全科试卷_物理试题_选修3_2.同步练习_课时分层作业(第一套)
章末综合测评4 原子结构和波粒二象性—新教材人教版(2019)高中物理选择性必修第三册同步检测_E015高中全科试卷_物理试题_选修3_2.同步练习_课时分层作业(第一套)
章末综合测评4 原子结构和波粒二象性—新教材人教版(2019)高中物理选择性必修第三册同步检测_E015高中全科试卷_物理试题_选修3_2.同步练习_课时分层作业(第一套)
章末综合测评4 原子结构和波粒二象性—新教材人教版(2019)高中物理选择性必修第三册同步检测_E015高中全科试卷_物理试题_选修3_2.同步练习_课时分层作业(第一套)
章末综合测评4 原子结构和波粒二象性—新教材人教版(2019)高中物理选择性必修第三册同步检测_E015高中全科试卷_物理试题_选修3_2.同步练习_课时分层作业(第一套)
章末综合测评4 原子结构和波粒二象性—新教材人教版(2019)高中物理选择性必修第三册同步检测_E015高中全科试卷_物理试题_选修3_2.同步练习_课时分层作业(第一套)

文档信息

文档格式
doc
文档大小
0.158 MB
文档页数
8 页
上传时间
2026-02-15 22:06:16

文档内容

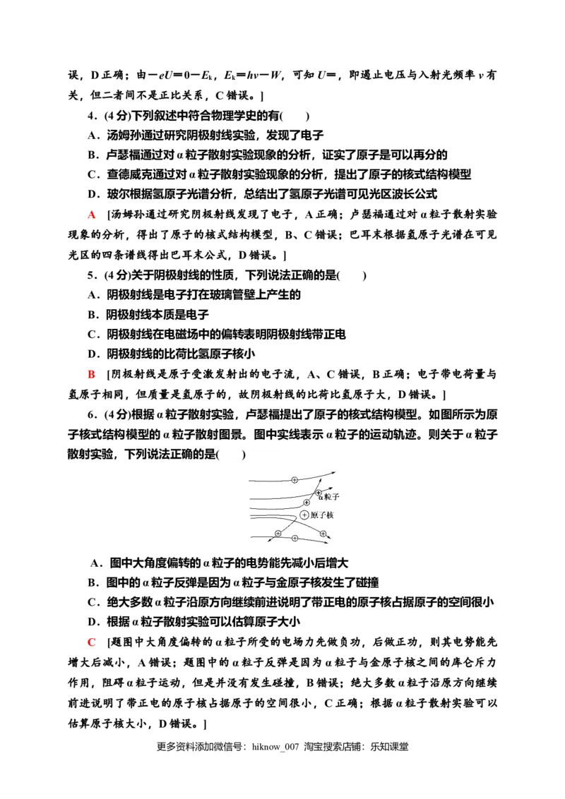
章末综合测评(四) 原子结构和波粒二象性 (时间:90分钟 分值:100分) 1.(4分)在实验室或工厂的高温炉子上开一小孔,小孔可看作黑体,由小孔的热辐 射特征,就可以确定炉内的温度,如图所示,就是黑体的辐射强度与其辐射光波长 λ 的关系图像,则下列说法正确的是( ) A.T >T 1 2 B.T <T 1 2 C.随着温度的升高,黑体的辐射强度都有所降低 D.随着温度的升高,辐射强度的极大值向波长较长方向移动 A [黑体辐射的强度按波长的分布只与温度有关。随着温度的升高,各种波长的 辐射强度都有所增加,辐射强度的极大值向波长较短的方向移动。从图中可看出,λ < 1 λ ,T >T ,故选项A正确。] 2 1 2 2.(4分)一个光子和一个电子具有相同的波长,则( ) A.光子具有较大的动量 B.光子具有较大的能量 C.电子与光子的动量相等 D.电子和光子的动量大小关系不确定 C [根据德布罗意波长公式λ=,若一个光子的德布罗意波长和一个电子的波长相 等,则光子和电子的动量一定相等A、D错误,C正确;光子的能量E =hν=,电子 光 的能量E =mc2====·E ,因电子的速度v<c,故E >E ,B错误。] e 光 e 光 3.(4分)光电效应实验中,下列表述正确的是( ) A.光照时间越长,光电流越大 B.入射光足够强就会有光电流 C.遏止电压与入射光的频率成正比 D.入射光频率大于极限频率才能产生光电子 D [在光电效应中,若照射光的频率小于极限频率,无论光照时间多长,光照强 度多大,都无光电流,当照射光的频率大于极限频率时,立刻有光电子产生,A、B错 更多资料添加微信号:hiknow_007 淘宝搜索店铺:乐知课堂误,D正确;由-eU=0-E ,E =hν-W,可知U=,即遏止电压与入射光频率 ν有 k k 关,但二者间不是正比关系,C错误。] 4.(4分)下列叙述中符合物理学史的有( ) A.汤姆孙通过研究阴极射线实验,发现了电子 B.卢瑟福通过对α粒子散射实验现象的分析,证实了原子是可以再分的 C.查德威克通过对α粒子散射实验现象的分析,提出了原子的核式结构模型 D.玻尔根据氢原子光谱分析,总结出了氢原子光谱可见光区波长公式 A [汤姆孙通过研究阴极射线发现了电子,A正确;卢瑟福通过对α粒子散射实验 现象的分析,得出了原子的核式结构模型,B、C错误;巴耳末根据氢原子光谱在可见 光区的四条谱线得出巴耳末公式,D错误。] 5.(4分)关于阴极射线的性质,下列说法正确的是( ) A.阴极射线是电子打在玻璃管壁上产生的 B.阴极射线本质是电子 C.阴极射线在电磁场中的偏转表明阴极射线带正电 D.阴极射线的比荷比氢原子核小 B [阴极射线是原子受激发射出的电子流,A、C错误,B正确;电子带电荷量与 氢原子相同,但质量是氢原子的,故阴极射线的比荷比氢原子大,D错误。] 6.(4分)根据α粒子散射实验,卢瑟福提出了原子的核式结构模型。如图所示为原 子核式结构模型的α粒子散射图景。图中实线表示α粒子的运动轨迹。则关于α粒子 散射实验,下列说法正确的是( ) A.图中大角度偏转的α粒子的电势能先减小后增大 B.图中的α粒子反弹是因为α粒子与金原子核发生了碰撞 C.绝大多数α粒子沿原方向继续前进说明了带正电的原子核占据原子的空间很小 D.根据α粒子散射实验可以估算原子大小 C [题图中大角度偏转的α粒子所受的电场力先做负功,后做正功,则其电势能先 增大后减小,A错误;题图中的α粒子反弹是因为α粒子与金原子核之间的库仑斥力 作用,阻碍α粒子运动,但是并没有发生碰撞,B错误;绝大多数α粒子沿原方向继续 前进说明了带正电的原子核占据原子的空间很小,C正确;根据α粒子散射实验可以 估算原子核大小,D错误。] 更多资料添加微信号:hiknow_007 淘宝搜索店铺:乐知课堂7.(4分)如图所示,a、b、c、d分别表示氢原子在不同能级间的四种跃迁,辐射光 子频率最大的是( ) A.a B.b C.c D.d B [hν =E -E =10.2 eV,hν =E -E =12.09 eV,hν =E -E =1.89 eV,hν = a 2 1 b 3 1 c 3 2 d E -E =0.66 eV,故频率最大的是b光子,选项B正确。] 4 3 8.(6分)为了解释光电效应现象,爱因斯坦提出了光子的概念,并给出了光电效应 方程。但这一观点一度受到质疑,密立根通过下述实验来验证其理论的正确与否,实 验电路如图甲所示。 甲 乙 (1)为了测量遏止电压 U 与入射光频率 ν 的关系,实验中双刀双掷开关应向 c ________闭合。(选填“上”或“下”) (2)如果实验所得 U ν图像如图乙所示,其中U 、ν 、ν 为已知量,电子电荷量为 c 1 1 c e,那么: ①只需将________与普朗克常量h进行比较,若在误差许可的范围内两者相等,则 证明光电效应方程是正确的; ②该实验所用光电管的K极材料的逸出功为________。 [解析] (1)测量遏止电压需要将阴极K接电源的正极,可知实验中双刀双掷开关应 向下闭合。 (2)①根据爱因斯坦光电效应方程E =hν-W k 0 结合eU =E ,解得U =ν-ν ,结合图像可知斜率 c k c c k== 解得普朗克常量h= 故需将与普朗克常量h进行比较。 ②由图乙可知,截止频率为ν ,则该金属的逸出功 c W =hν =ν 。 0 c c 更多资料添加微信号:hiknow_007 淘宝搜索店铺:乐知课堂[答案] (1)下 (2)① ②ν c 9.(10分)德布罗意认为:任何一个运动着的物体,都有着一种波与它对应,波长 是λ=,式中p是运动着的物体的动量,h是普朗克常量。已知某种紫光的波长是440 nm,若将电子加速,使它的德布罗意波长是这种紫光波长的10-4倍,求: (1)电子的动量的大小; (2)试推导加速电压跟德布罗意波波长的关系,并计算加速电压的大小。电子质量 m=9.1×10-31 kg,电子电荷量e=1.6×10-19 C,普朗克常量h=6.6×10-34 J·s,加速 电压的计算结果取一位有效数字。 [解析] (1)由λ=知电子的动量 p==1.5×10-23 kg·m/s。 (2)电子在电场中加速,有eU=mv2 又mv2= 解得U==≈8×102 V。 [答案] (1)1.5×10-23 kg·m/s (2)U= 8×102 V 10.(10分)氢原子的能级图如图所示。原子从能级n=3向n=1跃迁所放出的光子, 正好使某种金属材料产生光电效应。有一群处于n=4能级的氢原子向较低能级跃迁时 所发出的光照射该金属。普朗克常量h=6.63×10-34 J·s,求: (1)氢原子向较低能级跃迁时共能发出几种频率的光子; (2)该金属的逸出功和截止频率。 [解析] (1)处于n=4能级的氢原子向低能级跃迁时可产生的光的频率的种数为 N ===6(种)。 (2)W =E -E =12.09 eV,E -E =hν 0 3 1 3 1 解得ν=2.9×1015 Hz。 [答案] (1)6 (2)12.09 eV 2.9×1015 Hz 11.(4分)(多选)关于α粒子散射实验,下列说法正确的是( ) A.在实验中观察到的现象是:绝大多数 α粒子穿过金箔后仍沿原来方向前进,少 更多资料添加微信号:hiknow_007 淘宝搜索店铺:乐知课堂数发生了较大偏转,极少数偏转角度超过90°,有的甚至被弹回 B.使α粒子发生明显偏转的力是来自带正电的核及核外电子,当α粒子接近核时 是核的斥力使α粒子偏转,当α粒子接近电子时是电子的吸引力使之偏转 C.实验表明:原子中心有一个极小的核,它占有原子体积的极小部分 D.实验表明:原子中心的核带有原子的全部正电荷和原子的全部质量 AC [由α粒子散射实验结果知,A正确;由于电子的质量远小于α粒子的质量, 对α粒子的运动影响极小,使α粒子发生明显偏转的是原子核的斥力,B错误;实验表 明:原子具有核式结构,核极小,但含有全部的正电荷和几乎所有的质量,根据实验 可以确定核半径的数量级,C正确,D错误。] 12.(4分)(多选)在光电效应实验中,用频率为ν的光照射光电管阴极,发生了光电 效应,下列说法正确的是( ) A.增大入射光的强度,光电流增大 B.减小入射光的强度,光电效应现象消失 C.改用频率小于ν的光照射,一定不发生光电效应 D.改用频率大于ν的光照射,光电子的最大初动能变大 AD [增大入射光强度,单位时间内照射到单位面积的光电子数增加,则光电流将 增大,故选项A正确;光电效应是否发生取决于照射光的频率,而与照射强度无关, 故选项B错误;用频率为 ν的光照射光电管阴极,发生光电效应,用频率较小的光照 射时,若光的频率仍大于极限频率,则仍会发生光电效应,选项C错误;根据hν-W 0 =mv2可知,增加照射光频率,光电子的最大初动能也增大,故选项D正确。] 13.(4分)(多选)处于基态的氢原子吸收一个光子后,则下列说法正确的是( ) A.电子绕核旋转半径增大 B.电子的动能增大 C.氢原子的电势能增大 D.氢原子的总能量增加 ACD [由玻尔理论可知,氢原子吸收光子后,应从离核较近的轨道跃迁到离核较 远的轨道,在此跃迁过程中,电场力对电子做负功,电势能增加。另由经典电磁理论 知,电子绕核做匀速圆周运动的向心力即为氢核对电子的库仑力,故=,所以E = k mv2=。可见,电子运动轨道半径增大,动能减小,再结合能量守恒定律,氢原子吸收 光子,总能量增加,故选项A、C、D正确。] 14.(4分)(多选)根据氢原子的玻尔模型,氢原子核外电子在第一轨道和第二轨道运 行时( ) A.轨道半径之比为1∶4 B.速度之比为4∶1 更多资料添加微信号:hiknow_007 淘宝搜索店铺:乐知课堂C.周期之比为1∶8 D.动能之比为4∶1 ACD [由玻尔公式r =n2r ,所以轨道半径之比为r ∶r =12∶22=1∶4,故A正 n 1 1 2 确;根据库仑定律和牛顿第二定律有:k=m,v =,所以速度之比为==2∶1,故B n 错误;根据库仑定律和牛顿第二定律有:k=mr ,T=,所以周期之比为==1∶8,故 n C正确;根据mv=k,所以动能之比为==4∶1,故D正确。] 15.(4分)(多选)如图所示的氢原子能级图,可见光的能量范围为1.62~3.11 eV, 用可见光照射大量处于n=2能级的氢原子,可观察到多条谱线,若是用能量为E的实 物粒子轰击大量处于n=2能级的氢原子,至少可观察到两条具有显著热效应的红外线, 则( ) A.一定有4.73 eV>E>1.62 eV B.E的值可能使处于基态的氢原子电离 C.E一定大于2.86 eV D.E的值可能使基态氢原子产生可见光 BD [红外线光子能量小于可见光光子能量,由实物粒子轰击大量处于n=2能级 的氢原子,至少可观察到两种红外线光子,说明处于n=2能级的氢原子受激发后至少 跃迁到n=5,所以实物粒子的最小能量为E=E -E =2.86 eV,选项A、C错误;因 5 2 为E可以为大于或等于2.86 eV的任意值,选项B、D正确。] 16.(6分)氢原子基态的能量为E =-13.6 eV。大量氢原子处于某一激发态。由这 1 些氢原子可能发出的所有的光子中,频率最大的光子能量为-0.96E ,频率最小的光子 1 的能量为________eV(保留2位有效数字),这些光子可具有________种不同的频率。 [解析] 频率最大的光子对应从最高能级向基态的跃迁,则有E -E =-0.96E , n 1 1 又因为E =E ,故可得n=5,因而频率最小的光子对应从n=5到n=4的能级跃迁, n 1 具有的能量ΔE=E -E =-=0.31 eV,因氢原子是大量的,故由C=10知,这些光子 5 4 可具有10种不同的频率。 [答案] 0.31 10 17.(10分)如图所示,相距为d的两平行金属板A、B足够大,板间电压恒为U, 有一波长为λ的细激光束照射到B板中央,使B板发生光电效应,已知普朗克常量为 h,金属板B的逸出功为W ,电子质量为m,电荷量为e。求: 0 更多资料添加微信号:hiknow_007 淘宝搜索店铺:乐知课堂(1)从B板运动到A板所需时间最短的光电子,到达A板时的动能; (2)光电子从B板运动到A板时所需的最长时间。 [解析] (1)根据爱因斯坦光电效应方程得 E =hν-W k 0 光子的频率为ν= 所以光电子的最大初动能为E =-W k 0 能以最短时间到达A板的光电子,是初动能最大且垂直于板面离开B板的电子, 设到达A板的动能为E ,由动能定理,得eU=E -E k1 k1 k 所以E =eU+-W 。 k1 0 (2)能以最长时间到达A板的光电子,是离开B板时的初速度为零或运动方向平行 于B板的光电子。 则d=at2= 解得t=d。 [答案] (1)eU+-W (2)d 0 18.(10分)实验室考查氢原子跃迁时的微观效应。已知氢原子能级图如图所示,氢 原子质量为m =1.67×10-27 kg。设原来处于静止状态的大量激发态氢原子处于 n=5 H 的能级状态。 (1)这些氢原子由高能级向低能级跃迁时,可能发射出多少种不同频率的光? (2)若跃迁后光子沿某一方向飞出,且光子的动量可以用p=表示(h为普朗克常量, ν为光子频率,c为真空中光速),求发生电子跃迁后氢原子的最大反冲速率。(保留3 位有效数字,1 eV=1.60×10-19 J) [解析] (1)不同频率的光的种类为N=C==10种。 (2)由动量守恒m v =p =知: H H 光子 当ν最大时,反冲速率v 最大 H 又hν =E -E =-0.54 eV-(-13.6 eV)=13.06 eV=2.09×10-18 J max 5 1 更多资料添加微信号:hiknow_007 淘宝搜索店铺:乐知课堂故最大反冲速率 v′ == m/s=4.17 m/s。 H [答案] (1)10 (2)4.17 m/s 更多资料添加微信号:hiknow_007 淘宝搜索店铺:乐知课堂