当前位置:首页>文档>4.4氢原子光谱和玻尔的原子模型练习—新教材人教版(2019)高中物理选择性必修三_E015高中全科试卷_物理试题_选修3_2.同步练习_同步练习(第二套)

4.4氢原子光谱和玻尔的原子模型练习—新教材人教版(2019)高中物理选择性必修三_E015高中全科试卷_物理试题_选修3_2.同步练习_同步练习(第二套)

  • 2026-04-08 09:54:04 2026-02-15 03:36:13

文档预览

4.4氢原子光谱和玻尔的原子模型练习—新教材人教版(2019)高中物理选择性必修三_E015高中全科试卷_物理试题_选修3_2.同步练习_同步练习(第二套)
4.4氢原子光谱和玻尔的原子模型练习—新教材人教版(2019)高中物理选择性必修三_E015高中全科试卷_物理试题_选修3_2.同步练习_同步练习(第二套)
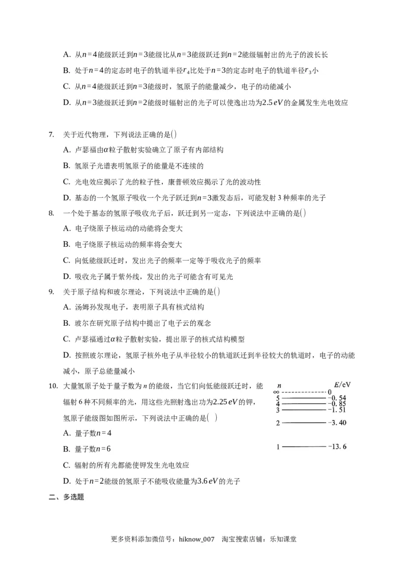
4.4氢原子光谱和玻尔的原子模型练习—新教材人教版(2019)高中物理选择性必修三_E015高中全科试卷_物理试题_选修3_2.同步练习_同步练习(第二套)
4.4氢原子光谱和玻尔的原子模型练习—新教材人教版(2019)高中物理选择性必修三_E015高中全科试卷_物理试题_选修3_2.同步练习_同步练习(第二套)
4.4氢原子光谱和玻尔的原子模型练习—新教材人教版(2019)高中物理选择性必修三_E015高中全科试卷_物理试题_选修3_2.同步练习_同步练习(第二套)
4.4氢原子光谱和玻尔的原子模型练习—新教材人教版(2019)高中物理选择性必修三_E015高中全科试卷_物理试题_选修3_2.同步练习_同步练习(第二套)
4.4氢原子光谱和玻尔的原子模型练习—新教材人教版(2019)高中物理选择性必修三_E015高中全科试卷_物理试题_选修3_2.同步练习_同步练习(第二套)
4.4氢原子光谱和玻尔的原子模型练习—新教材人教版(2019)高中物理选择性必修三_E015高中全科试卷_物理试题_选修3_2.同步练习_同步练习(第二套)
4.4氢原子光谱和玻尔的原子模型练习—新教材人教版(2019)高中物理选择性必修三_E015高中全科试卷_物理试题_选修3_2.同步练习_同步练习(第二套)

文档信息

文档格式
docx
文档大小
0.108 MB
文档页数
9 页
上传时间
2026-02-15 03:36:13

文档内容

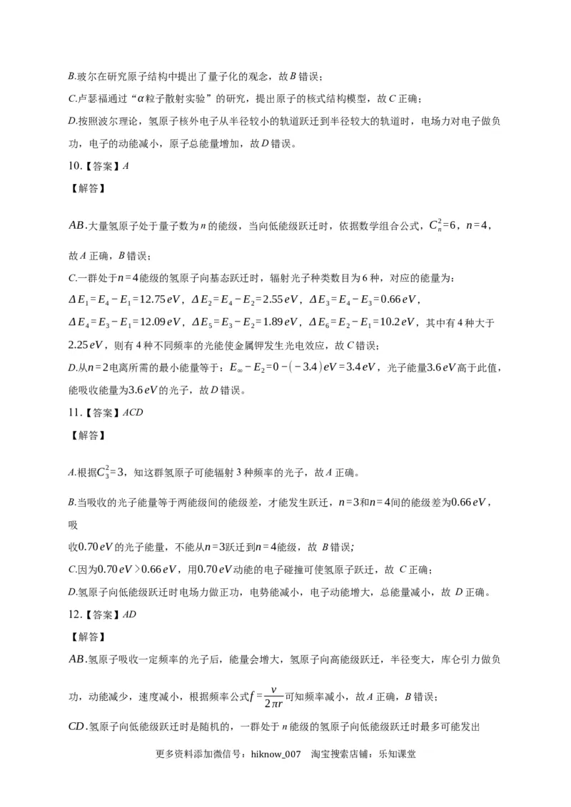
氢原子光谱和玻尔的原子模型练习 一、单选题 关于玻尔的原子模型,下列说法正确的是() 1. A. 按照玻尔的观点,电子在定态轨道上运行时不向外辐射电磁波 B. 电子只能通过吸收或放出一定频率的光子在轨道间实现跃迁 C. 电子从外层轨道跃迁到内层轨道时,动能增大,原子能量也增大 D. 电子绕着原子核做匀速圆周运动。在外层轨道运动的周期比在内层轨道运动的周期小 一群氢原子处于同一较高的激发态,它们向较低激发态或基态跃迁的过程中() 2. A. 可能吸收一系列频率不同的光子,形成光谱中的若干条暗线 B. 可能发出一系列频率不同的光子,形成光谱中的若干条亮线 C. 只吸收频率一定的光子,形成光谱中的一条暗线 D. 只发出频率一定的光子,形成光谱中的一条亮线 一个氢原子从n=5的激发态向低能态跃迁时,产生的光子种类可能是() 3. A. 4种 B. 10种 C. 6种 D. 8种 根据玻尔原子理论,在氢原子中,量子数n越大,则() 4. A. 电子的轨道半径越小 B. 核外电子运动的速度越大 C. 原子的能量值越小 D. 电子的电势能越大 氦原子被电离一个核外电子,形成类氢结构的氦离子。已知基态的氦 5. 离子能量为E =−54.4eV,氦离子能级的示意图如图8所示。以下 1 关于该基态的氦离子说法正确的是() A. 该基态氦离子吸收某种光子发生跃迁,当能量为E =−3.4eV时, 4 氦离子最稳定 B. 能量为48.4eV的光子,能被该基态氦离子吸收而发生跃迁 C. 一个该基态氦离子吸收能量为51.0eV的光子后,向低能级跃迁能辐射6种频率的光子 D. 该基态氦离子吸收一个光子后,核外电子的动能增大 如下图所示为氢原子能级示意图的一部分,根据玻尔理论,下列 6. 说法正确的是() 更多资料添加微信号: 淘宝搜索店铺:乐知课堂 hiknow_007A. 从n=4能级跃迁到n=3能级比从n=3能级跃迁到n=2能级辐射出的光子的波长长 B. 处于n=4的定态时电子的轨道半径r 比处于n=3的定态时电子的轨道半径r 小 4 3 C. 从n=4能级跃迁到n=3能级时,氢原子的能量减少,电子的动能减小 D. 从n=3能级跃迁到n=2能级时辐射出的光子可以使逸出功为2.5eV的金属发生光电效应 关于近代物理,下列说法正确的是() 7. A. 卢瑟福由α粒子散射实验确立了原子有内部结构 B. 氢原子光谱表明氢原子的能量是不连续的 C. 光电效应揭示了光的粒子性,康普顿效应揭示了光的波动性 D. 基态的一个氢原子吸收一个光子跃迁到n=3激发态后,可能发射3种频率的光子 一个处于基态的氢原子吸收光子后,跃迁到另一定态,下列说法中正确的是() 8. A. 电子绕原子核运动的动能将会变大 B. 电子绕原子核运动的频率将会变大 C. 向低能级跃迁时,发出光子的频率一定等于吸收光子的频率 D. 吸收光子属于紫外线,发出的光子可能含有可见光 关于原子结构和玻尔理论,下列说法中正确的是() 9. A. 汤姆孙发现电子,表明原子具有核式结构 B. 玻尔在研究原子结构中提出了电子云的观念 C. 卢瑟福通过α粒子散射实验,提出原子的核式结构模型 D. 按照玻尔理论,氢原子核外电子从半径较小的轨道跃迁到半径较大的轨道时,电子的动能 减小,原子总能量减小 大量氢原子处于量子数为n的能级,当它们向低能级跃迁时,能 10. 辐射6种不同频率的光,用这些光照射逸出功为2.25eV的钾, 氢原子能级图如图所示,下列说法中正确的是( ) A. 量子数n=4 B. 量子数n=6 C. 辐射的所有光都能使钾发生光电效应 D. 处于n=2能级的氢原子不能吸收能量为3.6eV的光子 二、多选题 更多资料添加微信号: 淘宝搜索店铺:乐知课堂 hiknow_007如图所示,一群氢原子处于量子数n=3能级状态,下列说法正确 11. 的是() A. 氢原子向低能级跃迁时最多产生3种频率的光子 B. 用0.70eV的光子照射氢原子可使其跃迁 C. 用0.70eV动能的电子碰撞可使氢原子跃迁 D. 氢原子向低能级跃迁时电子动能增大,总能量减小 一个处于基态的氢原子吸收光子后,跃迁到另一定态,下列说法正确的是() 12. A. 电子绕原子核运动的动能将会减小 B. 电子绕原子核运动的频率将会增大 C. 向低能级跃迁时,发出光子的频率一定等于吸收光子的频率 D. 向低能级跃迁时,发出光子的频率不一定等于吸收光子的频率 以下说法中正确的是: 13. A. 如甲图是风力发电的国际通用标志 B. 如乙图是氢原子的能级示意图,氢原子从n=3能级跃迁到n=1能级时吸收了一定频率的光 子 C. 如丙图是光电效应实验示意图,则此时验电器的金属杆上带的是正电荷 D. 如丁图是电子束穿过铝箔后的衍射图样,该实验现象说明实物粒子也具有波动性 氢原子的能级图如图所示。现用光子能量为12.75eV的一束光去照射一群处于基态的氢原子, 14. 氢原子跃迁后辐射光子,则() 更多资料添加微信号: 淘宝搜索店铺:乐知课堂 hiknow_007A. 处于基态的氢原子能跃迁到n=4的激发态 B. 跃迁后的氢原子只能辐射出三种不同频率的光 C. 氢原子辐射出光子后,电子的动能增加 D. 跃迁后的氢原子辐射出的所有频率的光都能使逸出功为0.55eV的金属发生光电效应 下列说法正确的是() 15. A. 爱因斯坦利用自己提出的能量量子化理论解释了光电效应 B. 比结合能越大的原子核,原子核越稳定 C. 一个氢原子从n=4的激发态跃迁到基态时,能辐射6种不同频率的光子 D. 天然的放射性现象使人类认识到原子核内部具有复杂的结构 三、填空题 用能量为E 的光子照射基态氢原子,刚好可使该原子中的电子成为自由电子,这一能量E 称 0 0 16. 为氢原子的电离能.现用某一频率的光子从基态氢原子中击出一电子(电子质量为m),该电子在 远离核以后速度的大小为v,其德布罗意波长为____________,该入射光子的频率为 ____________.(普朗克常量为ℎ) 用能量为E 的光子照射基态氢原子,刚好可使该原子中的电子成为自由电子,这一能量E 称 0 0 17. 为氢的电离能。现用一频率为ν的光子从基态氢原子中击出一电子(电子质量为m)。该电子在 远离核以后速度的大小为____________,其德布罗意波长为________________(普朗克常量为 ℎ)。 氢原子的能级如图所示,原子从能级n=4向n=2跃迁所放出的光子, 18. 正好使某种金属材料产生光电效应,该金属的逸出功是______eV。 从能级n=4向n=1跃迁所放出的光子照射该金属,所产生光电子的 最大初动能是______eV。 更多资料添加微信号: 淘宝搜索店铺:乐知课堂 hiknow_007答案和解析 1.【答案】A 【解答】 A、根据玻尔的原子模型可知,电子在定态轨道上运行时,并不向外辐射能量,故A正确; B、电子在轨道间跃迁,可通过吸收或放出一定频率的光子在轨道间实现跃迁,也可通过其他方式 实现,比如电子间的碰撞,故 B错误; C、电子从外层轨道(高能级)跃迁到内层轨道(低能级)时,动能增大,但原子能量却是减小的,故C 错误; D、电子绕着原子核做匀速圆周运动,具有“高轨,低速,大周期”的特点,即在外层轨道运动的 周期比在内层轨道运动的周期大,故D错误。 2.【答案】B 3.【答案】A 4.【答案】D 5.【答案】B 【解答】 A.根据玻尔理论的假设可知,处于基态的原子最稳定,故A错误; B.能量为48.4eV的光子,若能被该基态氦离子吸收,吸收后氦离子的能量: E=−54.4eV +48.4eV =−6.0eV,等于其第3能级的能量,所以能量为48.4eV的光子,能被该 基态氦离子吸收而跃迁到第3能级,故B正确; C.一个该基态氦离子吸收能量为51.0eV的光子后,能量为:E=−54.4eV +51eV =−3.4eV,能 跃迁到第4能级,一个第4能级的电子向低能级跃迁时,最多能辐射3种频率的光子.故C错误; ke2 mv2 D.该基态氦离子吸收一个光子后,核外电子的半径增大,根据库仑力提供向心力得: = , r2 r 可知半径增大,核外电子的动能减小,故D错误。 6.【答案】A 【解答】AD、由题图可知,从n=4能级跃迁到n=3能级辐射出的光子能量E =0.66eV,从n=3能 1 c 级跃迁到n=2能级辐射出的光子能量E =1.89eV,根据E= ℎν= ℎ 可知,光子能量越小,光子 2 λ 更多资料添加微信号: 淘宝搜索店铺:乐知课堂 hiknow_007频率越小,光子的波长越大,其中E =1.89eV <2.5eV,所以从n=3能级跃迁到n=2能级时辐射 2 出的光子不能使逸出功为2.5eV的金属发生光电效应,A正确,D错误; B、根据玻尔理论可知,能级越高,半径越大,所以处于n=4的定态时电子的轨道半径r 比处于 4 n=3的定态时电子的轨道半径r 大,B错误; 3 ke2 mν2 C、从n=4能级跃迁到n=3能级时,氢原子向外辐射光子,能量减少,根据 = 可知,电子 r2 r 的动能增大,C错误。 7.【答案】B 【解答】 A.卢瑟福通过分析α粒子散射实验结果,建立了原子的核式结构模型,故A错误。 B.根据玻尔理论可知,氢原子光谱表明氢原子的能量是不连续的,故B正确; C.光电效应和康普顿效应深入揭示了光的粒子性,前者表明光子具有能量,后者表明光子除了具有 能量外还具有动量,故C错误; D.基态的一个氢原子吸收一个光子跃迁到n=3激发态后,可能从n=3→1,也可能从n=3→2→1, 最多发射2种频率的光子,故D错误。 8.【答案】D ke2 mv2 1 ke2 【解析】解:A、基态氢原子吸收光子后,运动半径增大,由 = ,可得E = mv2= , r2 r k 2 2r 由此可知动能减少,故A错误; ke2 ke2 B、由 =m4π2f2r可得f2= ,即r变大,f变小,故B错误; r2 4π2mr3 C、氢原子在吸收紫外线后跃迁到较高的激发态,而处于较高能级的激发态的氢原子向低能级跃迁 时可能放出多种频率的光,故吸收光子频率不一定等于放出光子的频率,故C错误; D、氢原子在吸收紫外线后跃迁到较高的激发态,而处于较高能级的激发态的氢原子向低能级跃迁 时可能放出多种频率的光,可能有可见光,故D正确; 9.【答案】C 【解答】 A.汤姆孙发现电子,说明原子有复杂结构,但不能说明原子具有核式结构,故A错误; 更多资料添加微信号: 淘宝搜索店铺:乐知课堂 hiknow_007B.玻尔在研究原子结构中提出了量子化的观念,故B错误; C.卢瑟福通过“α粒子散射实验”的研究,提出原子的核式结构模型,故C正确; D.按照波尔理论,氢原子核外电子从半径较小的轨道跃迁到半径较大的轨道时,电场力对电子做负 功,电子的动能减小,原子总能量增加,故D错误。 10.【答案】A 【解答】 AB.大量氢原子处于量子数为n的能级,当向低能级跃迁时,依据数学组合公式,C2=6,n=4, n 故A正确,B错误; C.一群处于n=4能级的氢原子向基态跃迁时,辐射光子种类数目为6种,对应的能量为: ΔE =E −E =12.75eV,ΔE =E −E =2.55eV,ΔE =E −E =0.66eV, 1 4 1 2 4 2 3 4 3 ΔE =E −E =12.09eV,ΔE =E −E =1.89eV,ΔE =E −E =10.2eV,其中有4种大于 4 3 1 5 3 2 6 2 1 2.25eV,则有4种不同频率的光能使金属钾发生光电效应,故C错误; D.从n=2电离所需的最小能量等于:E −E =0−(−3.4)eV =3.4eV,光子能量3.6eV高于此值, ∞ 2 能吸收能量为3.6eV的光子,故D错误。 11.【答案】ACD 【解答】 A.根据C2=3,知这群氢原子可能辐射3种频率的光子,故A正确。 3 B.当吸收的光子能量等于两能级间的能级差,才能发生跃迁,n=3和n=4间的能级差为0.66eV, 吸 收0.70eV的光子能量,不能从n=3跃迁到n=4能级,故 B错误; C.因为0.70eV >0.66eV,用0.70eV动能的电子碰撞可使氢原子跃迁,故 C正确; D.氢原子向低能级跃迁时电场力做正功,电势能减小,电子动能增大,总能量减小,故 D正确。 12.【答案】AD 【解答】 AB.氢原子吸收一定频率的光子后,能量会增大,氢原子向高能级跃迁,半径变大,库仑引力做负 v 功,动能减少,速度减小,根据频率公式f = 可知频率减小,故A正确,B错误; 2πr CD.氢原子向低能级跃迁时是随机的,一群处于n能级的氢原子向低能级跃迁时最多可能发出 更多资料添加微信号: 淘宝搜索店铺:乐知课堂 hiknow_007n(n−1) C2= 种不同频率的光子,故C错误,D正确。 n 2 13.【答案】CD 【解答】 A.图甲是核辐射的标志,故A错误; B.图乙是氢原子的能级示意图,氢原子从n=3能级跃迁到n=1能级时,能级减小,要释放一定频率 的光子,故B错误; C.当光照射锌板时,金属板失去电子,将带正电,所以与之相连的验电器的指针将发生偏转,此时 验电器的金属杆带的是正电荷,故C正确; D.图丁是电子束穿过铝箔后的衍射图样,由于衍射是波特有的性质,所以该实验现象说明实物粒子 也具有波动性,故D正确。 14.【答案】ACD 【解答】 A、用光子能量为12.75eV的光照射一群处于基态的氢原子, E=12.75eV +(−13.6eV)=−0.85eV,刚好能跃迁到第4能级,故A正确; B、根据C2=6知,可以辐射出6种波长的光,故B错误; 4 C、根据玻尔理论可知,氢原子辐射出一个光子的过程中,电子半径减小,库仑力做正功氢原子的 电势能减小,核外电子的动能增大,故C正确; D、从n=4跃迁到n=3辐射的光子能量最小,波长最长,光子能量为0.66eV >0.55eV,大于金属 的逸出功,因此辐射出所有频率光均能使金属发生光电效应,故D正确。 15.【答案】BD 础知识点,难度不大,关键要熟悉教材,牢记基本知识点和基本规律。 【解答】 A.普朗克提出的能量量子化理论,爱因斯坦解释了光电效应,A错误; B.比结合能越大的原子核,原子核越稳定,B正确; C.一个氢原子从n=4的激发态跃迁到基态时,最多只能辐射3种不同频率的光子,C错误; D.天然的放射性现象产生的射线均来自原子核内部,所以天然的放射性现象使人类认识到原子核内 部具有复杂的结构,D正确。 更多资料添加微信号: 淘宝搜索店铺:乐知课堂 hiknow_007ℎ mv2+2E 16.【答案】答案: 0 mv 2ℎ 【解析】解析:德布罗意波长 ℎ ℎ λ= = p mv 1 根据能量守恒得,ℎν−E = mv2 0 2 mv2+2E 解得入射光子的频率ν= 0. 2ℎ ℎ mv2+2E 答案: 0 mv 2ℎ √2(ℎν−E ) ℎ 17.【答案】❑ 0 m ❑√2m(ℎν−E ) 0 18.【答案】2.5510.2 【解析】【解析】据题意,当氢原子从n=4向n=2的能级跃迁时,辐射的光子照射在某金属上,刚 好能发生光电效应,光子的能量恰好等于金属的逸出功,据玻尔理论得知,金属的逸出功为 W =E=E −E =−0.85eV −(−3.40eV)=2.55eV。由光电效应方程得 0 4 2 E =13.6eV −3.40eV =10.2eV。 km 更多资料添加微信号: 淘宝搜索店铺:乐知课堂 hiknow_007