当前位置:首页>文档>章末综合测评1 分子动理论—新教材人教版(2019)高中物理选择性必修第三册同步检测_高中九科知识点归纳。_人教版高中Word电子版试卷练习试题知识点全科_高中物理试卷习题_物理选修

章末综合测评1 分子动理论—新教材人教版(2019)高中物理选择性必修第三册同步检测_高中九科知识点归纳。_人教版高中Word电子版试卷练习试题知识点全科_高中物理试卷习题_物理选修

  • 2026-04-03 05:35:50 2026-03-22 02:58:05

文档预览

章末综合测评1 分子动理论—新教材人教版(2019)高中物理选择性必修第三册同步检测_高中九科知识点归纳。_人教版高中Word电子版试卷练习试题知识点全科_高中物理试卷习题_物理选修
章末综合测评1 分子动理论—新教材人教版(2019)高中物理选择性必修第三册同步检测_高中九科知识点归纳。_人教版高中Word电子版试卷练习试题知识点全科_高中物理试卷习题_物理选修
章末综合测评1 分子动理论—新教材人教版(2019)高中物理选择性必修第三册同步检测_高中九科知识点归纳。_人教版高中Word电子版试卷练习试题知识点全科_高中物理试卷习题_物理选修
章末综合测评1 分子动理论—新教材人教版(2019)高中物理选择性必修第三册同步检测_高中九科知识点归纳。_人教版高中Word电子版试卷练习试题知识点全科_高中物理试卷习题_物理选修
章末综合测评1 分子动理论—新教材人教版(2019)高中物理选择性必修第三册同步检测_高中九科知识点归纳。_人教版高中Word电子版试卷练习试题知识点全科_高中物理试卷习题_物理选修
章末综合测评1 分子动理论—新教材人教版(2019)高中物理选择性必修第三册同步检测_高中九科知识点归纳。_人教版高中Word电子版试卷练习试题知识点全科_高中物理试卷习题_物理选修
章末综合测评1 分子动理论—新教材人教版(2019)高中物理选择性必修第三册同步检测_高中九科知识点归纳。_人教版高中Word电子版试卷练习试题知识点全科_高中物理试卷习题_物理选修

文档信息

文档格式
doc
文档大小
0.098 MB
文档页数
7 页
上传时间
2026-03-22 02:58:05

文档内容

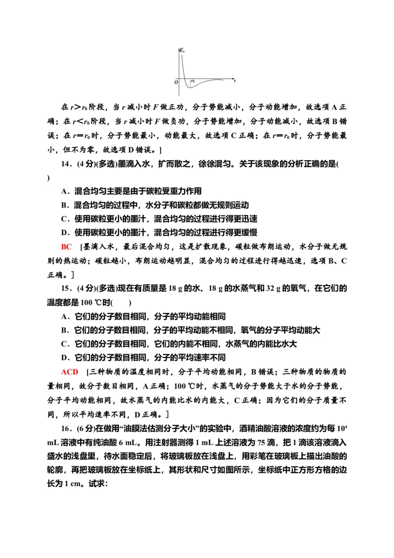
章末综合测评(一) 分子动理论 (时间:90分钟 分值:100分) 1.(4分)近年来,雾霾天气在我国频繁出现,空气质量问题已引起全社会高度关注。 其中主要污染物是大气中直径小于或等于2.5 μm的颗粒物即PM2.5(该颗粒肉眼不可见, 仅能在显微镜下观察到),也称为可入肺颗粒物,以下对该颗粒的说法中不正确的是( ) A.在无风的时候,颗粒悬浮在空中静止不动 B.该颗粒的无规则运动是布朗运动 C.布朗运动是由空气分子从各个方向对颗粒撞击作用的不平衡引起的 D.该颗粒的无规则运动反映了空气分子的无规则运动 A [悬浮在空中的颗粒做无规则运动,是一种布朗运动,是由于颗粒受到周围空 气分子的撞击不平衡引起的,空气分子永不停息地做无规则运动,所以在无风的时候, 颗粒悬浮在空中仍在无规则运动,选项A错误,B、C正确;颗粒的无规则运动反映了 空气分子的无规则运动,选项D正确。A符合题意。] 2.(4分)(多选)以下关于分子动理论的说法中正确的是( ) A.物质是由大量分子组成的 B.-2 ℃时水已经结为冰,部分水分子已经停止了热运动 C.分子势能随分子间距离的增大,可能先减小后增大 D.分子间的引力与斥力都随分子间距离的增大而减小 ACD [物质是由大量分子组成的,A正确;分子永不停息地做无规则运动,B错 误;在分子间距离增大时,如果先是分子斥力做正功,后是分子引力做负功,则分子 势能是先减小后增大的,C正确;分子间的引力与斥力都随分子间距离的增大而减小, 且斥力变化得快,D正确。] 3.(4分)A、B两个分子的距离等于分子直径的10倍,若将B分子向A分子靠近, 直到不能再靠近的过程中,关于分子力做功及分子势能的变化说法正确的是( ) A.分子力始终对B做正功,分子势能不断减小 B.B分子始终克服分子力做功,分子势能不断增大 C.分子力先对B做正功,而后B克服分子力做功,分子势能先减小后增大 D.B分子先克服分子力做功,而后分子力对B做正功,分子势能先增大后减小 C [由于两分子的距离等于分子直径的10倍,即r=10-9 m,则将B分子向A分 子靠近的过程中,分子间相互作用力对B分子先做正功、后做负功,分子势能先减小、后增大,C正确。] 4.(4分)关于物体的内能,下列说法中正确的是( ) A.单个水分子的内能比冰分子的内能大 B.物体所处的位置越高,分子势能就越大,内能越大 C.一定质量的0 ℃的水变成0 ℃的冰,内能一定减少 D.相同质量的两个同种物体,运动物体的内能一定大于静止物体的内能 C [内能是物体中所有分子热运动的动能与分子势能的总和,所以研究单个分子 的内能没有意义,A错误;内能与机械能是两种不同性质的能,它们之间无直接联系, B、D错误;一定质量的0 ℃的水变成0 ℃的冰,放出热量,内能减小,分子平均动能 不变,C正确。] 5.(4分)有甲、乙两种气体,如果甲气体分子的平均速率比乙气体分子的平均速率 大,则( ) A.甲气体的温度一定高于乙气体的温度 B.甲气体的温度一定低于乙气体的温度 C.甲气体的温度可能高于也可能低于乙气体的温度 D.甲气体中每个分子的运动都比乙气体中每个分子的运动快 C [气体温度是气体分子平均动能的标志,而分子的平均动能不仅与分子的平均 速率有关,还与分子的质量有关。本题涉及两种不同的气体(即分子质量不同),它们的 分子质量无法比较,因而无法比较两种气体温度的高低,故选项A、B错误,C正确; 速率的平均值大,并不一定每个分子速率都大,故选项D错误。] 6.(4分)关于热运动以下说法不正确的是( ) A.分子的热运动是指物体的整体运动和物体内部分子的无规则运动的总和 B.分子的热运动是指物体内部分子的无规则运动 C.分子的热运动与温度有关,温度越高,分子的热运动越剧烈 D.在同一温度下,不同质量的同种液体的每个分子运动的剧烈程度可能是不相同 的 A [分子的热运动是指物体内部分子的无规则运动,与物体的整体运动无关,故A 错误,B正确;根据分子动理论可知,温度反映了物体内部分子无规则运动的剧烈程 度,温度越高,分子无规则运动越剧烈,故C正确;温度是大量分子的平均动能的标 志,是从统计规律上看的,不是温度越高每个分子的运动都越剧烈,故D正确。] 7.(4分)阿伏加德罗常数为N (mol-1),铝的摩尔质量为M(kg/mol),铝的密度为 A ρ(kg/m3),则下列说法不正确的是( ) A.1 kg铝所含原子数为ρN AB.1 m3铝所含原子数为 C.1个铝原子的质量为 kg D.1个铝原子所占的体积为 m3 A [一个铝原子的质量m=,C正确;铝的摩尔体积为V=,所以1个铝原子占有 的体积为V ==,D正确;因1个铝原子占有的体积是,所以1 m3铝所含原子的数目 0 n==,B正确;又因一个铝原子的质量 m=,所以1 kg铝所含原子的数目n′==, A错误。] 8.(6分)用长度放大600倍的显微镜观察布朗运动,估计放大后的小炭粒的体积为 V=0.1×10-9 m3,小炭粒的密度是ρ=2.25×103 kg/m3,摩尔质量为M=12 g/mol,阿 伏加德罗常数为N =6.0×1023 mol-1,则小炭粒所含分子数为______个(保留两位有效 A 数字)。由此可知布朗运动________(选填“是”或“不是”)分子的运动。 [解析] 长度放大600倍的显微镜可以把小炭粒的体积放大n=6003倍=2.16×108 倍,故小炭粒的实际体积为V =,小炭粒的质量为m=ρV 1 mol小炭粒中含有的分子 0 0, 数为N ,由以上各式可得 N=,代入数据得:N≈5.2×1010个。可见每一个小炭粒都 A 含有大量的分子,由此可知,布朗运动不是分子的运动。 [答案] 5.2×1010 不是 9.(10分)某同学在进行“用油膜法估测分子的大小”的实验前,查阅数据手册得知: 油酸的摩尔质量M=0.283 kg·mol-1,密度ρ=0.895×103 kg·m-3。若100滴油酸的体 积为1 mL,则1滴油酸所能形成的单分子油膜的面积约为多少?(取N =6.02×1023 A mol-1,球体的体积V与直径D的关系为V=πD3) [解析] 一个油酸分子的体积V=,由球的体积与直径的关系得分子直径D=,最 大面积S=,解得S=10 m2。 [答案] 10 m2 10.(10分)对于固体和液体来说,其内部分子可看作是一个个紧密排列的小球。若 某固体的摩尔质量为M,密度为ρ,阿伏加德罗常数为N 。 A (1)试推导该固体分子质量的表达式; (2)若已知汞的摩尔质量M =200.5×10-3 kg/mol,密度ρ =13.6×103 kg/m3,阿 Hg Hg 伏加德罗常数N 取6.0×1023 mol-1,试估算汞原子的直径大小。(结果保留两位有效数 A 字) [解析] (1)该固体分子质量的表达式m=。 (2)将汞原子视为球形,其体积V =πd3=,汞原子直径的大小d==3.6×10-10 m。 0 [答案] (1)m= (2)3.6×10-10 m11.(4分)(多选)对于实际的气体,下列说法正确的是( ) A.气体的内能包括气体分子的重力势能 B. 气体的内能包括气体分子之间相互作用的势能 C.气体的内能包括气体整体运动的动能 D.气体的体积变化时,其内能可能不变 BD [实际气体的内能包括气体分子间相互作用的势能和分子热运动的动能,当气 体体积变化时影响的是气体的分子势能,内能可能不变,故B、D正确,A、C错误。] 12.(4分)(多选)当两个分子间的距离r=r 时,分子处于平衡状态,设r r 时,分子力表现为引力,其大小随r增加先增大后减小,且整个过程 0 分子力做负功,分子势能增大;当r